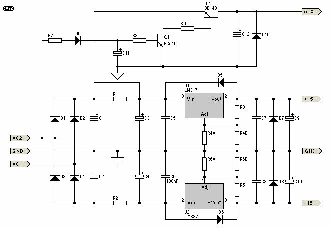
Hey Leute, ich will mir die im Anhang aufgezeichnete Schaltung nachbauen, aber auch verstehen. Meine Frage ist nun, warum da ein Widerstand in der Versorgungsspannung, also R1 (und R2) drin ist. Die Schaltung ist von http://sound.westhost.com/project05b.htm Dient der zur Strombegrenzung? Aber dadurch habe ich ja auch einen Spannungsabfall und damit Verlustleistung. Außerdem bildet der obere Teil der Schaltung eine Indikator ob Spannung anliegt. Wie funktioniert das? Liegt Spannung an zieht Q1 die Basis von Q2 auf Masse, also liegt an AUX Versorgungsspannung an. Wird die Spannung abgeschalten, so entlädt sich C11 und AUX wird auf Masse fallen. Warum geschieht das aber schneller, als die geregelten +/-15V? Liegt das nur an der Dimensionierung der Kapazitäten? Wie spielt dabei aber R1 hinein?
Welchen Wert hat denn der Widerstand? Vielleicht könnte man stattdessen auch eine Induktivität verwenden.
Lesen (des Originalartikels) bildet: AUX ist ja keine Versorgungsspannung, sondern ein Netzausfallsignal. sonden nur entbrummt. Dazu bildet C11/R7 sozusagen den (langzeitigen) Mittelwert der Eingangsspannung. Mit dem geliefertehn Strom hat das nichts zu tun, der wird ja direkt aus den Siebelkos geholt.
Die Bauteilwerte sind nicht angegeben. Ich habe mir wegen dem Spannungsindikator gedacht, dass es doch auch ohne die Transistoren und nur über einen Spannungsteiler wie in http://www.mikrocontroller.net/articles/Speicher#EEPROM_Schreibzugriffe_minimieren gezeigt funktionieren müsste. Die Spannung von AC2 über D9 gleichrichten und mit C11 glätten, dann da einfach den Spannungsteiler dran. Stimmt das so?
Ohne die Widerstände hättest Du im Einschaltmoment einen Kurzschluß an AC1 und AC2 gegen GND. Die Kondensatoren C1 und C2 benötigen eine bestimmte (Lade-)Zeit bis sie einen Widerstand aufgebaut haben (Stichwort Ladenkurve / Zeitkonstante "tau")
MaWin schrieb: > Lesen (des Originalartikels) bildet: > AUX ist ja keine Versorgungsspannung, sondern ein Netzausfallsignal. Sagte ich ja, ist ein Indikator für anliegende Spannung. > sonden nur entbrummt. > Dazu bildet C11/R7 sozusagen den (langzeitigen) Mittelwert der > Eingangsspannung. > Mit dem geliefertehn Strom hat das nichts zu tun, der wird ja direkt aus > den Siebelkos geholt Ich frage mich bei der Schaltung nur, warum der Emitter von Q2 hinter den Widerstand R1 angeschlossen ist. In der Vorgängerversion http://sound.westhost.com/project05a.htm war dies noch vor R1.
> Lesen (des Originalartikels) bildet Lesen des Beitrags klärt allerdings, daß du dich auf R1/R2 beziehst. Einfache Tiefpässe um eine vorgefilterte und damit etwas brummfreiere Spannung an den Elkos zu haben. Geht bei moderatem Strombedarf. Dient vor allem dem Entfernen der Schaltpeaks der Gleichrichterdioden (reverse recovery), also nicht der problemlos vom Spannungsregler ausregelbaren 100Hz. > Liegt das nur an der Dimensionierung der Kapazitäten? Ja. Nur R8 entlädt C11.
ich schrieb: > Ohne die Widerstände hättest Du im Einschaltmoment einen Kurzschluß an > AC1 und AC2 gegen GND. Die Kondensatoren C1 und C2 benötigen eine > bestimmte (Lade-)Zeit bis sie einen Widerstand aufgebaut haben > (Stichwort Ladenkurve / Zeitkonstante "tau") Also als Strombegrenzung? Warum ist das sonst in keinen Spannungsreglern zu sehen? Wie groß sollte man dann R1 dimensionieren? 10 Ohm?
auf dem Bild mit der Platine sieht man die beiden Widerstände jeweils zwischen den beiden Elkos sitzen, dort sind es 10 Ohm 5% Beachte auch die Leistung der Widerstände! Welche Spannung hast du an AC1 und AC2 und wieviel Strom benötigt diese Schaltung!? Wenn Du da 1/4-Watt rein setzt rauchen sie Dir ab! =(
naja, das Netzteil liefert max. 1A, benötigt werden ungefähr 300mA, wenn überhaupt.
Die Widerstände haben wohl eher 0,1 Ohm. Bei 10 Ohm und 1 A lösen die sich in Luft auf!
Bitte melde dich an um einen Beitrag zu schreiben. Anmeldung ist kostenlos und dauert nur eine Minute.
Bestehender Account
Schon ein Account bei Google/GoogleMail? Keine Anmeldung erforderlich!
Mit Google-Account einloggen
Mit Google-Account einloggen
Noch kein Account? Hier anmelden.
