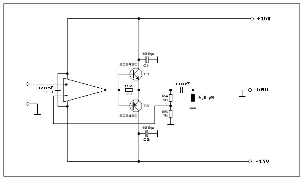
Hallo, ich möchte einen Sinus bis 300 kHz verstärken. Ich habe bisher einen Gegentaktverstärker bestehend aus OP und 2 Bipolartransistoren verwendet, allerdings mit einer bipolaren Spannungsversorgung aus einem Labornetzteil. Jetzt soll das Signal mit einem DDS AD9833 generiert und verstärkt werden. Für die Spannungsversorgung wäre ein 24V Netzteil von Vorteil. Eine H-Brücke wäre insofern von Vorteil, dass eine höhere Ausgangsspannung an der Last liegt. Es ist im Prinzip ein Kabel, an dem Verbraucher induktiv gekoppelt werden sollen. Der Strom liegt schätzungsweise <5A. Gibt es da passende Vollbrückentreiber? Wie wird das überhaupt mit der Verstärkung gemacht? Beim Gegentaktverstärker wird ja eine einfache OP-Verstärkerschaltung verwendet.
> Ich habe bisher einen Gegentaktverstärker bestehend aus OP und 2 > Bipolartransistoren verwendet... > Für die Spannungsversorgung wäre ein 24V Netzteil von Vorteil. > Eine H-Brücke wäre insofern von Vorteil, dass eine höhere > Ausgangsspannung an der Last liegt. Der Strom liegt > schätzungsweise <5A. Gibt es da passende Vollbrückentreiber? Wie wird > das überhaupt mit der Verstärkung gemacht? Na dann nimm 2 von deinen Verstärkern, dimensioniere die für den doppelten Strom, invertiere bei einem die Verstärkung, stell den Arbeitspunkt bei 12V ein, schalte die Verstärker eingangsseitig parallel und schalte die Last zwischen die Ausgänge.
Kann man das so einfach machen? Problem ist ja immer die Kurzschlussgefahr bei der Ansteuerung der Transistoren.
> Kann man das so einfach machen? So sind Brückenverstärker (BTLs) normalerweise aufgebaut. > Problem ist ja immer die > Kurzschlussgefahr bei der Ansteuerung der Transistoren. Das ist unabhängig davon, ob man Gegentakt- oder Brückenschaltung nimmt. Ich war davon ausgegangen, dass deine vorhandene Schaltung eine Schutzschaltung hat oder so gestaltet ist, dass es nicht vorkommen kann (beim komplementären Emitterfolger ohne Vorspannung).
Also diese Schaltung haben wir hier schon mehrmals besprochen, auch der Fehler mit den 2xBD243C ist immer noch drin. Für 300kHz sind die viel zu langsam und für 5A ist die Stromverstärkung viel zu gering. Ich glaub nicht, dass du damit bisher gut gefahren bist.
Genau da hatte ich bisher nichts weiter gemacht. Und die Bauteile sind nicht passend, ich weiß. Deshalb muss ja was neues her.
Warum machst du dann nicht im alten Thread weiter? Beitrag "Verstärkerschaltung 12->24Vpp, 11W, 200kHz"
Bitte melde dich an um einen Beitrag zu schreiben. Anmeldung ist kostenlos und dauert nur eine Minute.
Bestehender Account
Schon ein Account bei Google/GoogleMail? Keine Anmeldung erforderlich!
Mit Google-Account einloggen
Mit Google-Account einloggen
Noch kein Account? Hier anmelden.
