Gerade gesehen: Gibt ein neues Board bei altium, mit allem : Spartan3, SRAM, VGA-Buchse, Soundausgabe (incl. 2 Lautsprechern ;-) ), Mousebuchse, Tastaturbuchse, Cinch, Programmer, Netzteil, 6 x 7-Segment Anzeigen, LEDs, Taster, usw. Und das für 99,- EUR - ich glaube ich brauch mal ein FPGA Projekt... ;-) Dürfte wohl für alle FPGA Neulinge interessant sein. Keine Ahnung, ob das nur mit der Altium Software funktioniert (Schnüffelversion anbei) oder auch mit dem Xilinx Webpack? jörn
Aha Nachtrag (gerade gesehen): This versatile development platform not only interacts with Altium's software but can be used directly with FPGA vendor tools as a standard development board with no requirement for additional hardware or accessories. Also funktioniert es auch super mit dem kostenlosen Webpack und man muß nichts weiter kaufen!!! Fragt man sich noch - woher bekommen. Ich vermute mal direkt von altium. jörn
Was soll man als Einsteiger nehmen, Altera oder Xilinx? Sind Altera-Bausteine nicht günstiger zu haben als welche von Xilinx? Brauch ich alle Features des Spartan 3 oder reicht auch ein einfacherer von Altera? Ich denke da auch an evtl. spätere Projekte.
Ich weis nicht wie du vorgehen willst, aber ich mache es so: - Quartus II gedownloaded und installiert - Xilinx WEB Pack gedownloaded und installiert - mein erstes Projekt geplant - VHDL gelernt - Projekt in Quartus II mit VHDL implementiert - Projekt in Quartus II solange simuliert bis es richtig erscheint - Projekt nun im Xilinx WEB Pack ausgetestet So, nun schlagen mir Quartus II und Xilinx automatisch verschiedene CPLD/FPGA Chips vor. Bisher ist alles "Trocken" - Übung, denoch nützt dir die Entscheidnung zu welcher HW du tendieren willst nur wenn du auch weist das dein angestrebtes Projekt auch im Trockenen funktioniert. Ich bin bisher bei meinem Projekt erst bei der Simulation, und habe noch keinen blassen Dunst für welchen Baustein ich mich am Ende wirklich entscheiden werde. Parallel zu den Trockenübungen nehme ich mir ein Datenblatt nach dem anderen vor und taste mich so einer finalen Entscheidung Stück für Stück näher heran. Wenn dann die Entscheidung fällt geht es aber dann Schlag auf Schlag, da ich dann auch wirklich fit bin sehr schnell auf einem X'beliebigen DevBoard die Hardware aufzubauen. Kurz gesagt: ich meine,für mich persönlich, das es falsch ist sich erst di Hardware zu kaufen und dann erst sich zu überlegen was man darauf machen will. CPLDs und FPGA sind keine "universellen" Controller sondern sollte nach den entsprechenden Erfordernissen ausgewählt werden. Nun, was?? sollen dir die anderen Leute hier anraten ? Sie kennen dein Projekt nicht, sie wissen nicht in welche Richtung was entwickeln willst ? Gruß Hagen
Damit stellst du den Sinn und Zweck eines Eval Boards in Frage. Aber ich denke, dass so ein Board für den Einstieg doch geeignet ist. Und wenn man sich auf einen Hersteller eingeschossen hat möchte man dabei bleiben. Meines Wissens verfolgt Xilinx die Strategie, möglichst viele Features in (teure) FPGAs zu packen. Altera entwickelt dagegen einfach strukturierte aber günstige Bausteine. Ein Projekt habe ich nicht. Es geht erstmal nur um den Einstieg.
Naja, und für den Einstieg rate ich dir eben erstmal VHDL zu lernen, ein Feeling für die Entwicklungsumgebungen zu bekommen und eventuell schon mal ein Projekt zu simulieren. Das kann ja deine Entscheidung gegen oder für einen speziellen Herstellung, ob CPLD oder FPGA, dir enorm erleichtern. Beide Entwicklungsumgebungen kosten dich erstmal nur eine kostenlose Registration und Zeit mehr nicht. Es kann also nicht schaden sich selber erstmal einen Überblick zu verschaffen, statt andere nach deren Präfernzen zu löchern. Eines kann ich dir garantieren, eine so richtig befriedende Antwort auf deine Frage kann dir keiner geben. Dazu hängt es viel zu sehr vom Projekt ab. Der Sinn eines DevBoardes ist es, nachdem man sich einen Überblick verschafft hat und ein Projekt definiert hat, dieses mit möglichst wenig zusätzlichem Hardwareaufwand dann umzusetzen. So zumindestens sehe ich die Sache. Gruß Hagen
Ich persönlich liebäugle momentan mit dem Coolruner II + XC9500XL Board für ca. 50$. Das sind zwar alles CPLD's aber das reicht mir vorerst. Die Entscheidung DAS es mir reicht konnte ich für mich persönlich aber nur treffen weil ich mit Hilfe der Designtools gesehen habe das die Reserven groß genug sind, und das ich mit VHDL zurechtkommen werde. Gruß Hagen
Es ging mir um den Einstieg in die FPGA-Technologie. Habe bisher nur mit CPLDs gearbeitet (Xilinx/Lattice) und VHDL ist seit der Vorlesung auch kein Thema. Nur sind die Möglichkeiten mit einem 400.000 Gates FPGA ganz andere. Ein paar IPs von opencores.org runterladen und zustammenstöpseln hat doch seinen Reiz :-)
Na, soweit bin ich noch lange nicht. Ich kann dir eben nur soweit helfen wie ich mich auch selber auskenne ;) Das du schon VHDL + CPLD Kenntnisse hast war bei deiner Fragestellung nicht klar. Gruß Hagen
Moin, hat sich schon jemand dieses Evaluation-Board von Altium bestellt? Sieht ja ziemlich interessant aus, bei dem Preis... Falls jemand bereits Erfahrungen damit gemacht hat, wäre es nett, wenn er die hier posten könnte. MfG Daniel Jelkmann
Ich hab mir das heute mal bestellt. Bin gespannt. Evtl. bekommt man das als Student gar nicht g.
Habe gerade eine Auskunft bekommen: 99 EUR + 12,- Versand + 16% = 129,- EUR Gesamtpreis. Einem Anfänger würde ich zu dem leistungsfähigeren FPGA raten und nicht zum billigeren - man kann (sollte ein Produkt dabei rauskommen) immer noch problemlos den FPGA wechseln, wenn es auf die Kosten ankommt, wenn es sich nur ein paar Geräte handelt ist das sowieso egal und das redesign wegen ein paar euro kann man sich sparen. Ich habe bisher mit diversen Xilinx-FPGAs gearbeitet und bin voll damit (auch mit dem Webpack) zufrieden. Das ich nach oben noch leistungsmässig alles offen habe (auch mit derselben webpack umgebung) beruhigt beim Design. Ich würde mich nicht schon zu Anfang ohne ersichtlichen Grund künstlich beschränken. jörn
Ich habe mir dieses Board auch bestellt. Jetzt brauche ich ein Display zur Ausgabe von Texten. Kann mir da einen empfehlen? Habe ein Display von Nokia Handy gefunden: http://www.amontec.com/lcd_nokia_3310.shtml ist sehr billig, aber das was ich von dem Display gesehen habe überzeugt mich nicht. Ich suche ein, dass im Textmodi arbeitet und dadurch Ausgabe von Texten erleichtert. mfg Andreas
Textdisplays sind übehaupt kein Problem. Werden standardmäßig über 4 oder 8 Bit angesteuert, gibt es von 16 Zeichen mit einer Zeile bis ca. 40 * 4 mit oder ohne beleuchtung an jeder Ecke. Ebay, Reichelt, Pollin wahrscheinlich auch in der Apotheke (Conrad) Gruß Einhart
muss ich dabei auf etwas besonderes achten? bin keine elektronkier Volt?Anschlüße?Adapter...etc?
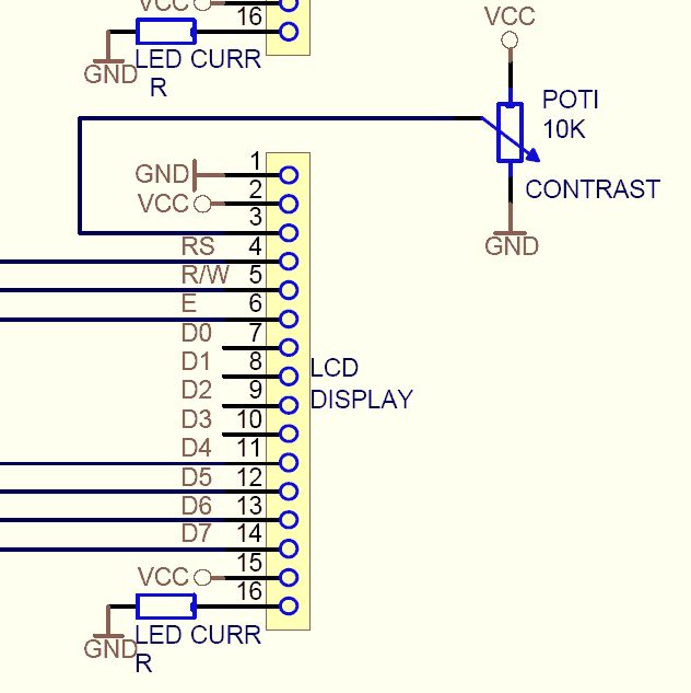
Die Displays haben in der Regel 16 pins mit Standardbelegung (hab' sie aber auch schon 'mal spiegelverkehrt gehabt). Du brauchst im 4bit-Modus nur die in der Anlage gezeigten 7 Leitungen zum FPGA. Vielleicht ist bei den vielen freien Anschlüssen auf dem Altium-Board der 8 Bit-Modus besser. Dann entfällt das Multiplexen in HDL. Die nötigen Befehle zum Steuern und den Zeichensatz findest du in diversen Datenblättern z.B.: http://www.data-modul.de/de/service/download/HD44780u.pdf Beim LCD 202A von Reichelt findest du auch ein Datenblatt. Wenn das Live-Design Board 5 V auf den Headern liegen hat dann kannst du die gut benutzen. ohne Backlight ist die Stromaufnahme minimal. Das Problem ist bestimmt nicht die Hardware. Der HDL-Code ist sicher die höhere Hürde.
...Andreas, jetz bin ich irgendwie neugierig. Was macht ein Nicht-Elektroniker mit einer FPGA-Entwicklungsumgebung?
Wir wollten nur testen ob ein Softwareentwickler, der keine Ahnung von Elektronik hat, mit Hilfe von VHDL ein Microcontroller entwickeln kann...Und da ich von Elektronik absolut keine Ahnung habe...muss ich halt dran glauben.
Gut Andreas, da wünsche ich viel Erfolg! Oft ist ja der Weg das Ziel - ich mach' ja auch viele Sachen nicht wegen des Ergebnisses sondern wegen der Neugier auf die Technik (und um vielleicht etwas dabei zu lernen). Schöner Wochenende
Hallo zusammen, ich will mich mal was mit FPGAs beschäftigen und bin bei der Suche nach ner geeigneten Entwicklungsplattform auf diese Diskussion gestossen. Das Board sieht ja sehr interessant aus und wird wol auch nur deshalb zu diesem Preis zu haben sein, weil Altium in erster Linie die Software verkaufen will. Es haben sich ja schon einige hier das Paket bestellt, wie ist denn euer erster Eindruck? Versteh ich das grundsätzlich richtig, dass Xilinx schon einige DSP Funktionen fest verdrahtet während die Altera Lösung jungfräulicher ist und dafür auch mehr Platz für eigene Entwicklungen lässt? Wo ist denn für mich der Vorteil, wenn schon 16 18x18 Multiplizierer drauf sind? Ich mein, die kann ich mir ja auch einfach selber bauen wenn ich sie brauche. Für Xilinx gibts ja das kostenlose Webpack, und Programmer sind auch einfach zu basteln, kommt man bei Altera auch so günstig hin? Das Board soll ja nur als Entwicklungsplattform dienen, wenn ich mal was konkretes machen will kommt das Endprodukt auf das günstigst mögliche FPGA/CPLD. Da ich nicht vorhabe mir für 10000 Protel/Nexar registrieren zu lassen ist es mir wichtig, dass eine kostenlose Entwicklungsumgebung verfügbar ist. Die Verfügbarkeit der FPGAs/CPLDs ist natürlich auch ein wichtiges Kriterium, und Xilinx gibts z.B. bei Reichelt (aber wirklich günstig sind die nicht), Altium nicht. (Apropos, weis jemand was die beiden FPGAs einzeln kosten? Hab keine Preise gefunden.) Hat denn das Protel/Nexar Paket noch weitere Einschränkungen ausser die 30 Tage (z.B. Bibliotekenumfang)? Ist das schon die Version mit SP2? Den XSpice Simulator und das BCB-layout würd ich mir gerne mal genauer ansehen, hab bis jetzt nur mit Orcad Demo und Eagle gearbeitet. Auf Grund der oben genannten Überlegungen würd ich eher zum Xilinx Board neigen, wie ist denn eure Meinung dazu? Danke, Thomas
Vorteil der 16 18*18 Multiplizierer ist, dass diese schon fest verdrahtet sind, und das ist natürlich wesentlich Resourcenschonender als nachträglich zu verdraten. Denn Multiplizierer dieser Größenordnung sind extrem Resourcenfressend. G. Tobi
Wieder ein paar Fragen von dem "Nichtelektroniker": Habe heute das Board bekommen, kriege es aber nicht zum laufen, falls einer schon erfahrung damit hat bitte um Hillfe: 1.Wenn ich die mitgelieferte Software starte und die Licensen eingegeben habe solte man auf der Device Seite ein paar Beispielcodes draufspielen können. Allerdings steht bei mir die Meldung: "Altera Quartus II could not be found" Habe den Fehler gefunden: Es muss noch zusätzlich die Tolls der Bausteinanbieter instaliert werden. Gibts zum kostenlossen download auf den jeweiliegen Homepages. 2. Habe noch das "Third-Party" Paket mit Universal JTAG Interface bestellt jetzt habe ich damit zwei folgende problemme: a. Der Board wird an den Rechner über den parellelen Port angeschlossen. Genauso wie der JTAG Interface. Brauche ich jetzt 2 rechner um die beiden anzuschliesen oder wie geht das überhaupt. Für was brauche ich den Universal JTAG Interface überhaupt? b. In der Anleitung steht: -------------------------------------------------------------------- "3 Referring to the third-party development board's silkscreen or technical documentation, locate and connect the five flying leads marked GND, HARD_TDI, HARD_TDO, HARD_TCK and HARD_TMS to the corresponding JTAG header pins on the target board. 4 Connect the four flying leads marked SOFT_TDI, SOFT_TDO, SOFT_TCK and SOFT_TMS to any free I/O pins of the FPGA on the target board. The flying lead marked CONNECT is floating and can remain unconnected." ------------------------------------------------------------------ an welche Pins wird der JTAG jetzt angeschlossen??? Ausser GND-Kabel kann ich keine weitere zuordnen... http://www.altium.com/dxpcentral/livedesign/LiveDesign_Eval_Board_Tech_Ref_Manual_DE.pdf auf der seite 20 sind die pins beschrieben. http://www.altium.com/dxpcentral/ThirdPartyBoards/LiveDesign_Quickstart.pdf und hier wird das JTAG beschrieben. Vielen Dank für die Hilfe.
zur 2. der board hat einen integrierten JTAG-interface, das das "Third-Party" Paket ist nur für "fremde" boards gedacht die keinen eigenen haben
Bitte melde dich an um einen Beitrag zu schreiben. Anmeldung ist kostenlos und dauert nur eine Minute.
Bestehender Account
Schon ein Account bei Google/GoogleMail? Keine Anmeldung erforderlich!
Mit Google-Account einloggen
Mit Google-Account einloggen
Noch kein Account? Hier anmelden.
