Hallo, ich suche eine brauchbare single-supply-stereo-Vorverstärkerschaltung mit dem LM358N (mit 1xLM358N). Der Vorverstärker soll zB. Quellen wie mp3-Player verstärken, um diese wiedderum an einer Endstufe zu betreiben. Könnt ihr mir hierzu eine Schaltung empfehlen? Danke schon einmal für Eure Mühe! Gruß, Alex
mit lm358 nicht. mit tl074 schon. da gibt´s von elv nen kompakten bausatz mit h-m-t einstellmöglichkeit. mfg
>ich suche eine brauchbare single-supply-stereo-Vorverstärkerschaltung >mit dem LM358N (mit 1xLM358N). Steht doch alles im Datenblatt: http://www.ti.com/lit/ds/symlink/lm158-n.pdf Ersetze den LM358 noch durch einen TS912 (oder einen noch besseren), dann hast du auch noch einen kleinen Klirrfaktor.
Der LM358 ist kein geeigneter OpAmp für Audioverstärker. Seine Ausgangsstufe hat keinen Ruhestrom, und er verzerrt mehr als nötig. Man kann prinzipiell mit jedem OpAmp einen Verstärker mit nur einer Betriebsspannung aufbauen, man braucht nur am Eingang und Ausgang die audiotypischen Koppelkondensatoren. Ob das schlau ist, gerade am Ausgang wo die Impedanz der nächsten Stufe unbekannt ist, sei dahingestellt, auch produzieren diese Kondensatoren den Einschaltplopp. Hier mit dem Audio-OpAMp NE5532: http://www.minidisc.org/mic_preamp/Simple%20Stereo%20Electret%20Mic%20Preamp.htm Statt 9V kann man auch gut bis 30V gehen.
Ich will möglichst mit den für mich gerade verfügbaren Standartteilen einen Vorverstärker aufbauen. zB. hätte ich noch mehrere BC546/A/B rumliegen. Lässt sich damit ein Vorverstärker basteln? Gruß, Alex
Hallo Alex, klar kannst du deinen Vorverstärker mit diskreten Bauteilen aufbauen, tu dir aber lieber selber einen Gefallen und nehme OP's dafür. Das führt schneller und sicherer zum Erfolg.
Alex schrieb: > Lässt sich damit ein Vorverstärker basteln? Sowas hat man frueher nur so gemacht. Wieviel Verstaerkung willst du den erreichen? Versorgungsspannung,Eingangs u. Ausgangsimpedanz?
Alex schrieb: > zB. hätte ich noch mehrere BC546/A/B > rumliegen. Nimm die doch einfach und baue dir einen (bzw. 2) Transistorverstärker. Dann hast du die Probleme mit dem LM358 nicht.
Ausgangsspannungs soll dann 1,5-2V sein (Eingangsempfindlichkeit der Endstufe ist 1,5V RMS).
> Ich will möglichst mit den für mich gerade verfügbaren Standartteilen > einen Vorverstärker aufbauen. zB. hätte ich noch mehrere BC546/A/B > rumliegen. Lässt sich damit ein Vorverstärker basteln? Natürlich. Er ist als Class A Verstärker sogar besser als der LM358. Voraussetzung ist, daß man eine hohe Versorgungsspannung hat (man nahm früher 30V) um ein eher kleines Signal (Audiosignal im Bereich von 1V bis max 10V) zu verstärken. Dann bleiben auch die Verzerrungen klein. Da niemand weiß, was du um wie viel verstärken willst, musst du dir selbst die Bauteilwerte berechnen Das zeigt http://www.michaelruge.de/download/efaq.pdf auf Seiten 17-20 recht gut.
MaWin schrieb: > Das zeigt > http://www.michaelruge.de/download/efaq.pdf > auf Seiten 17-20 recht gut. Wobei die Schaltungen mit einem Transistor in der Stufe nicht gerade HiFi Like sind. Besser ist es in einer Stufe 2 Transistoren einzusetzen. Das ergibt eine hoehere Leerlaufverstaerkung und damit kann die Gegenkopplung besser funktionieren und einen kleinerrn Klirrfaktor erzeugen.
Mir stehen 27V als Versorgungsspannung zur Verfügung :) Ich brauche die 1,5V RMS (1kHz Sinus) als Ausgangsspannung, um den Verstärker voll auszureizen, bei höherer Spannung verzerrt er dann mehr.
Als Quelle habe ich zB. Handy oder mp3-Player.
> Besser ist es in einer Stufe 2 Transistoren einzusetzen.
Klar, wenn du einen Schaltplan mit Bauteilberechnung hast, womöglich
sogar mit definierter Bandbreite, wäre das toll.
Hab ich jedoch nicht gefunden, und Worte helfen wenig weiter.
> wenn du einen Schaltplan mit Bauteilberechnung hast, womöglich > sogar mit definierter Bandbreite, wäre das toll. http://senderbau.de/stereosender/eingang.htm
Hier Verstaerker mit V = 5 fu = 10Hz fo > 20kHz gemessen: V = 5, Klirr 0.012% (mit HP8903B gemessen) MaWin schrieb: > Klar, wenn du einen Schaltplan mit Bauteilberechnung hast, womöglich > sogar mit definierter Bandbreite, wäre das toll. > > Hab ich jedoch nicht gefunden, und Worte helfen wenig weiter. MaWin sowas macht man eben auf die Schnelle ..
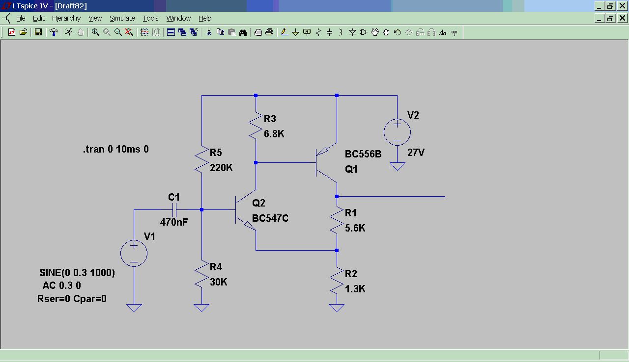
Danke helmi1! Klasse gemacht! Hast du absichtlich 2 unterschiedliche Transitoren gewählt, oder sind BC546's nicht brauchbar?
Einer ist npn und der andere pnp. Dein BC546 ist npn. Du brauchst dafür noch einen BC556 oder nimmst eine Schaltung mit 2 npn.
>Hast du absichtlich 2 unterschiedliche Transitoren gewählt, oder sind >BC546's nicht brauchbar? Tu dir einen Gefallen und bau das mit einem OPamp auf. Das ist für einen Anfänger Lichtjahre einfacher. Auf Seite 17 und 18 des Datenblatts des LM358 sind einfache Standardschaltungen gezeigt, die du direkt nachbauen kannst.
Kai Klaas schrieb: >>Hast du absichtlich 2 unterschiedliche Transitoren gewählt, oder sind >>BC546's nicht brauchbar? > > Tu dir einen Gefallen und bau das mit einem OPamp auf. Das ist für einen > Anfänger Lichtjahre einfacher. Auf Seite 17 und 18 des Datenblatts des > LM358 sind einfache Standardschaltungen gezeigt, die du direkt nachbauen > kannst. Wobei es für NF-Zwecke sicherlich besser geeignete OPVs gibt. Für "LoFi" würde der LM358 aber wohl auch reichen. Gruss Harald
Hallo zusammen. @ Helmut: Ich bin immer wieder begeistert, in welcher Windeseile du so ein SPICE-Modell auf die Theke wirfst. Leider kann ich (noch) kein SPICE. Ich hätte mich für einen OP entschieden; die Summe der Bauelement wird wohl ähnlich sein, wenn man die Widerstände für 1/2 Ub am nicht invertierenden Eingang mitzählt. Diese Transistorstufe(n) haben jedoch durchaus ihren Reiz. Alles ist 'strait forward'. Überall kann man messen und - vor allen Dingen - alles mit den Fingern anfassen! 73 Wilhelm
Alex schrieb: > hätte ich noch mehrere BC546/A/B > rumliegen. Lässt sich damit ein Vorverstärker basteln? ja wenn du auch noch pnp transis rumliegen hast geht das. Alex schrieb: > oder sind > BC546's nicht brauchbar? brauchbar schon aber.... brauchbarer sind bc550 und bc560. einfach des rauschens wegen. hab hier ne schaltung aus den 80ern da sind zwei npn und ein pnp transi verbaut. eine betriebsspannung (20 ... 30v) ich nutz seit jahrzehnten für sowas nur noch opamp. ist einfacher und man braucht nur sehr wenige bauteile drum herum. mfg
Alex schrieb: > Hast du absichtlich 2 unterschiedliche Transitoren gewählt, oder sind > BC546's nicht brauchbar? Das ist die klassische Standardschaltung mit 2 Transistoren. Damit man eine einfache ueberalles Gegenkopplung dort einbauen kann benoetigt man halt einen NPN und einen PNP Transistor. Da beide Transistoren das Signal verstaerken hat sie insgesammt eine hoehere Leerlaufverstaerkung. Durch diese hohe Verstaerkung wird dann auch die Gegenkopplung wirksamer. Da jetzt eine groesseres Verhaeltnis von Leerlaufverstaerkung zu Gegengekoppelter Verstaerkung besteht sinkt damit auch der Klirrfaktor. Bei den einfachen Stufen mit einem Transistor ist dieses Verhaeltnis schlechter deshalb erreicht man mit diesen Stufen auch keine kleinen Klirrfaktorwerte.
Kai Klaas schrieb: > Tu dir einen Gefallen und bau das mit einem OPamp auf. Das ist für einen > Anfänger Lichtjahre einfacher. So geht aber irgendwann das Wissen um einfache Transistorverstaerker verloren :=)
Berechnung vom Klirrfaktor der obigen Schaltung.
Das ist jetzt keine super exakte Berechnung weil die Parameter doch
erheblich Streuen nur grob ueberschlagmaessig.
Es gibt eine Naehrungsformel fuer den Klirrfaktor an einer
Basis-Emitterstrecke.
Ues
K = --------- x 100%
4 x Ut
Ut = Temperaturspannung vonm 25mV
Ues = Wirkliche Signalspannung an der Basis-Emitterstrecke vom 1.
Transistor
Mit der Formel kann man ueberschlagmaessig den Klirrfaktor bestimmen
(Naehrungsweise weil es sich um eine e Funktion handelt).
Zuerst muss man die Leerlaufverstaerkung der Stufe bestimmen. Das ist
nicht die Gegengekoppelte Verstaerkung von hier 5.
Die Verstaerkung eines Transistor setzt sich aus seiner Emitterimpedanz
und seiner Kollektorimpedanz zusammen.
Rc
Also V0 = -------
Re
Die Kollektorimpedanz vom PNP ist klar Rc = 5600+1300 = 6900 Ohm
Die Emitterimpedanz errechnet sich vom Emitterstrom und
Temperaturspannung:
Ut 25mV
Re1 = ----- = ------ = 12.5Ohm
Ie1 2mA
Damit hat der 2. Transistor eine Leerlaufverstaerkung von 6900/12.5 =
552 fach.
Der NPN hat einen Emitterstrom von 0.1mA und damit ergibt sich dessen Re
zu
Ut 25mV
Re2 = ------ = ------ = 250 Ohm
Ie2 0.1mA
Dessen Kollektorwiderstand setzt sich zusammen aus dem 6.8KOhm und der
Basis-Emitterstrecke vom PNP. Bei einer angenommenen Stromverstaerkung
vom PNP von 160 ergibt das 150 * 12.5 = 2000 Ohm
Rc2 = 6800 || 2000 = 1545 Ohm
Die erste Stufe verstaerkt somit um 1545/250 = 6.18 fach.
Man sieht hier das der groesste Teil der Verstaerkung vom PNP
aufgebracht werden muss.
Die Gesamtleerlaufverstaerkung ergibt sich damit zu 6.18 x 552 = 3412
fach.
Eine Simulation mit LTSpice ergab einen Wert von 3145 fach. Kommt also
hin.
Man muss dazu die Gegenkopplung AC-Maessig still legen (ueber den 1.3K
einen dicken Kondensator legen)
Jetzt zum Klirrfaktor.
Die Eingangsspannung von 0.2Vs (0.2Vs bei Test mit der
Klirrfaktorbruecke) reduziert sich an der Basis-Emitterstrecke vom NPN
um den Faktor der Leerlaufverstaerkung.
Also Ues = 0.2Vs/3412 = 58uV
Das in obiger Formel eingesetzt ergibt:
58uV/(4 x Ut) x 100% = 0.058% Klirr was ganz gut mit dem gemessenen Wert
von 0.012% Klirr uebereinstimmt. Man darf jetzt hier keine super
Genauigkeiten erwarten.
Alex (Gast) schrieb: >Ausgangsspannungs soll dann 1,5-2V sein (Eingangsempfindlichkeit der >Endstufe ist 1,5V RMS). Und was ist die Eingangsspannung? Baue es so auf wie Helmi es zeigte, nur daß Du Q1 und R1 komplett wegläßt, und das Signal am C des Q2 über einen C abnimmst. Das wäre dann die npn-only-Variante. Allerdings etwas schlechter im Klirrfakor, was aber bei mäßiger Verstärkung in Grenzen bleibt. Verstärkung ist dann etwa R3/R2.
>utor: Helmut Lenzen (helmi1) >Datum: 06.08.2012 19:33 Deine Berechnung in Ehren und ich kann sie nachvollziehen. Aber praktisch habe ich das noch nie gemacht. Es hat immer eine Schaltung aus der Literatur gereicht. Und den meisten Klirr macht doch schon die Endstufe des MP-3 Players.
Michael_ (Gast) schrieb: >>utor: Helmut Lenzen (helmi1) >>Datum: 06.08.2012 19:33 >Deine Berechnung in Ehren und ich kann sie nachvollziehen. Aber >praktisch habe ich das noch nie gemacht. Helmut's Naehrungsformel kannst du übrigens im Tietze/Schenk nachlesen. (nur mal so zur Info)
Der T/S ist für mich nicht relevant. Es gab zu meiner Zeit andere Grundlagen :-). Um eine simple Verstärkerstufe zu bauen braucht man doch nicht im Urschleim zu wühlen!
Den TS gibt es schon recht lange. Meiner ist aus den 90ern. Sicher gibt es auch noch andere Literatur. Jo. Man kann sich auch seinen Verstärker einfach zusammenlöten und solange durch messen herumprobieren bis er geht. Oder man simuliert vorher ein wenig und überlässt Spice die Rechenarbeit. Andere versuchen die Zusammenhänge dahinter zu verstehen. Jeder wie er mag und vor allem kann.
Fachkraft schrieb: > Den TS gibt es schon recht lange. Meiner ist aus den 90ern. Sicher gibt > es auch noch andere Literatur. Was ist daran lange? Meine Kenntnisse sind 20 Jahre älter. der T/S hat sicher nur zusammengefasst, was die Transistorgeneration vorher schon erkannt hatte. Und es wurde auch schon gerechnet und erfolgreich Schaltungen entwickelt, wenn auch weiter östlich. Und wozu wissenschaftliche Berechnungen? Man nimmt für so eine NF-Stufe ein paar Bauelemente und es funktioniert. Der Rest ist Erfahrung. Alex schrieb: > ich suche eine brauchbare single-supply-stereo-Vorverstärkerschaltung > mit dem LM358N (mit 1xLM358N). Der Vorverstärker soll zB. Quellen wie > mp3-Player verstärken, um diese wiedderum an einer Endstufe zu > betreiben. Wozu eigentlich eine Verstärkerstufe? Der MP-3 Player bringt mit Sicherheit genug Spannung, um einen mittelmäßigen Verstärker auszusteuern. Bei einem DIN-Eingang muß man sogar noch herunterregeln.
Fachkraft schrieb: > Helmut's Naehrungsformel kannst du übrigens im Tietze/Schenk nachlesen. Jepp, da ist die auch her. Und die haben die zu Grunde liegende Shockly-Gleichung auch wieder uebernommen. Michael_ schrieb: > Um eine simple Verstärkerstufe zu bauen braucht man doch nicht im > Urschleim zu wühlen! Wie willst du den Verstaerker auslegen wenn man die Grundlagen nicht weiss. Wie setzt sich der Klirrfaktor zusammen und was kann man dagen tun um ihn klein zu kriegen. Fachkraft schrieb: > Den TS gibt es schon recht lange. Meiner ist aus den 90ern. Sicher gibt > es auch noch andere Literatur. > Mein Exemplar ist von 78. > Jo. Man kann sich auch seinen Verstärker einfach zusammenlöten und > solange durch messen herumprobieren bis er geht. Dann weiss man aber nicht warum es jetzt geht. Michael_ schrieb: > Und wozu wissenschaftliche Berechnungen? Man nimmt für so eine NF-Stufe > ein paar Bauelemente und es funktioniert. Der Rest ist Erfahrung. Man kann auch ueberall Potis einsetzen und solange dran drehen bis es klappt :=)
@Alex Wofür soll der Vorverstärker gut sein? Ein MP3-Spieler kann doch Kopfhörer treiben, für den Betrieb einer Endstufe ist ein Vorverstärker nicht notwendig bzw. eher konterproduktiv, wenn Du mit einer Simpelschaltung die Impedanz unnötigerweise verringerst aber dafür 0.1% mehr Klirr einhandelst. Was Sinn macht, ist ein Kopfhörerverstärker für MP3/Laptop, denn der Ausgang fängt oft erheblich an zu zerren wenn man ihn bei maximaler Lautstärke belastet.
Wenn da ein MP3 Player dran hängen soll farge ich mich auch wozu den Vorverstärker. Mein handy schafft schon bei ca. 25%ige Lautstärke eine Endstufe voll auszusteuern.
Deswegen fragte ich ja weiter oben nach der Eingangsspannung - wurde aber leider ignoriert.
Helmut Lenzen schrieb: > Wie willst du den Verstaerker auslegen wenn man die Grundlagen nicht > weiss. > Wie setzt sich der Klirrfaktor zusammen und was kann man dagen tun um > ihn klein zu kriegen. Er will aber eine einfache, schnelle und preiswerte Lösung. Kein Wort von Grundlagen oder Klirr. Und ich kenne den MP3 nicht, bin aber überzeugt, das er so viel Klirr macht, das man da hinterher nichts mehr verkehrt machen kann.
>Er will aber eine einfache, schnelle und preiswerte Lösung. >Kein Wort von Grundlagen oder Klirr. Ich verstehe auch den ganzen Thread nicht. Da will jemand einen ganz einfachen Verstärker auf Basis des LM358. Stattdessen erhält er eine Einführung in die Berechnung von Transistorschaltungen???
Kai Klaas schrieb: > Da will jemand einen ganz > einfachen Verstärker auf Basis des LM358. Im 5. Post fragt er nach einer Transistorschaltung. Und du Kai faengst dann an den Klirr vom LM358 zu untersuchen. Kai Klaas schrieb: > Stattdessen erhält er eine > Einführung in die Berechnung von Transistorschaltungen??? Es gibt auch noch andere Mitleser ausser Alex.
Bitte melde dich an um einen Beitrag zu schreiben. Anmeldung ist kostenlos und dauert nur eine Minute.
Bestehender Account
Schon ein Account bei Google/GoogleMail? Keine Anmeldung erforderlich!
Mit Google-Account einloggen
Mit Google-Account einloggen
Noch kein Account? Hier anmelden.
