Guten Tag, ich möchte eine Komparatorschaltung mit einem Operationsverstärker bauen. Ich habe als Anhang die ungefähre Schaltung dargestellt. Ich wusste nicht, welchen Operationsverstärker ich verwenden soll, da ich zum ersten Mal mit Operationsverstärkern arbeite. Ich möchte für eine Anwendung den Druck über ein Potentiometer einstellen können (hier: R6)bspw. 100mBar. Ein Absolutdrucksensor (hier: V4, Ausgangsspannung 0-5V) soll immer einen Druck messen. (Ich variiere die Spannung am an V4 selbst). An dem Minuseingang liegt auch ein Wert von 0-5V an, der mit dem Pluseingang (Sensorspannung) verglichen wird. Zur Funktion der Schaltung. Ich möchte einen Schwellenwertschalter realisieren. Ich möchte einen Motor am Ausgang des Operationsverstärkers an und ausschalten.(über ein Relais) Da das Relais nicht die ganze Zeit hin- und herschalten soll, wollte ich eine Hysterese mit einbauen. Die Hysterese soll 5% über bzw. unter dem am Potentiometer (R6) eingestellten Wert liegen und wird auch über ein Potentiometr (hier: R3) eingestellt. Ist das prinzipiell mit dieser Schaltung möglich? Habe ich etwas übersehen? Welchen Operationsverstärker soll ich verwenden? Vielen Dank!
Für diese Aufgabe nimmt man den Dual-Komparator LM393. Den kann man auch gut mit nur einer einer Spannung versorgen. Welche Spannung benötigt dein Relais?
Vielen Dank für die Antwort erst Mal! Ich habe noch kein Relais gekauft. Kannst du mir vielleicht empfehlen, was ich da nehmen soll? Meinst du mit nur einer Spannungsversorgung, dass man bspw. wie im Screenshot nicht +15/-15 V nehmen muss, sondern nur +15/0 V für den OP-Amp? Weißt du vielleicht auch, wie groß ich die zwei Potis jeweils wählen soll? Vielen Dank!
Vergiss OpAmps fuer diese Aufgabe. OpAmps habe nicht immer den gesammten Versorgungsspannungsbereich als Gleichtakbereich. OpAmps haben oft antiparallele Dioden zwischen minus nund Plus Eingang.
Meinst du mit antiparallelen Dioden, sowas wie in dem Link? http://www.elektronik-kompendium.de/sites/slt/0311261.htm Muss ich das auch beachten für meinen Komparator LM393? Was soll ich denn deiner Meinung nach stattdessen für diese Aufgabe verwenden?
Nein, Ein Komparator ist gemacht als Komparator, eh hat deshalb den Eingangsspannungsbereich als Gleichtaktbereich. Jeder komparator ist daher gut.
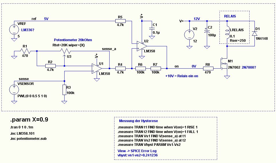
Ich hab dir mal ein Schaltungsbeispiel angehängt. Da du bei jeder Einstellung 5% Hysterese haben willst, muss du das Signal variabel verstärken. Nur so geht das. Die Schaltung braucht nur +12V Versorgung.
Vielen Dank erst Mal! Bin aber leider etwas überfordert. Könntest du mir vielleicht die Schaltung ein wenig erklären? Warum hast du so viele Bausteine im Vergleich zu mir? Du hast ja auch irgendwie zwei Operationsverstärker LM358? (oder ist das ein Komparator?) Du hast auch nur ein Potentiometer, wie hast du die Hysterie mit der variablen Verstärkung eingebaut? Die Funktion des Mosfets unter dem Relais verstehe ich auch nicht.... Ich bedanke mich im Voraus!
Der LM358 ist ein Dual-Opamp. Du brauchst also nur einen IC. U1 ist der variable Verstärker. Je höher die Verstärkung, um so weniger Spannung vom Sensor braucht man, um 5V am Ausgang zu erhalten, damit der Komparator einschaltet. Die Verstärkung wird mit dem Poti eingestellt. X geht von 0(0%) bis 1(100%) der nutzbaren Drehung des Potis. .param X=0.9 U2 ist als Komparator verschaltet. Der vergleicht auf 5V. Die Hysterese beträgt 0,24V was knapp 5% von der 5V Vergleichsspannung ist. Die Hysterese wird mit R6 und R7 eingestellt. Der Mosfet dient als Verstärker um den Spulenstrom des Relais zu schalten. Man kann natürlich auch einen bipolaren Transistor (NPN) nehmen. Um da den Richtigen auszuwählen musst du erst mal ein Relais auswählen. Für die 5V Referenzspannung brauchst du 5V aus einem Spannungsregler oder einer Referenzspannungsquelle. Hast du nicht eh schon einen 5V-Regler für die Versorgung des Sensors? Dann nimm diese Spannung.
Hallo Vito, ich habe etwas Zweifel ob das mit nur 5% Hysterese bei sehr kleinem Druck funktioniert. Ich befürchte, dass du da mehr Hysterese brauchst, damit der Motor nicht dauern ein- und ausgeschaltet wird. Du könntest mit einem 2. Potentiometer den Widerstand R6 und R7 durch einen festen Widerstand mit 22kOhm in Reihe mit einem 200kOhm Potentiometer ersetzen. Damit könntest du dann die Hysterese variabel einstellen. Wie lange soll den das Relais durchhalten? Vielleicht solltest du über einen Mosfet als Motorschalter nachdenken. Welche Spannung und Strom benötigt der Motor?
Ich habe die Vakuumpumpe noch nicht gekauft. Ich lege mal die Leistung auf 500W bei 230V fest, cos(phi)=0,7, nur um sicher zu gehen. Ich weiß nicht wie lange das Relais durchschalten soll. Die Widerstände R1, R2,R4, R5 und R8 habe ich als Vorwiderstände verstanden? Wozu dienen denn die beiden Kondensatoren C1 und C2? Dient die Diode parallel zum Relais als Schutz?
> Ist das prinzipiell mit dieser Schaltung möglich Ja. Es ist auch nicht nötig, einen Komparator wie LM393 statt eines OpAmps wie LM358 zu verwenden, denn beide haben nicht den gesamten Versorgungsspannungsbereich als Gleichtakbereich, beide können auch mit nur einer Versorgungsspannung versorgt werden, und beide sind für deine Aufgabe schnell und genau genug. Die "Informationen" die du hier von manchen bekommst wie Purzel sind also schlicht Blödsinn. R1 und R6 sind überflüssig, wenn man V3 als Spannung des Sensors annimmt. Die Vergleichsspannung V4 sollte man aber zwischen 0V und 5V einstellen können: +7V..+12V | +-Relais-+-- +12V +5V +---(-1M-+ | | | | | | +---|>|--+ BA157 1k Poti R6--50k--+--|+\ | | | | >--+--1k--|< BC368 Sensor --(-----------|-/ |E | | LM358 | +------------+------------+-- Masse Diese Schaltung hat 5% Hysterese, ist einstellbar, und schaltet über einen Transistor dein Relais. Ob die immer 5% Hysterese passen, musst du selbst herausfinden, oder den 1M Widerstand als Poti realisieren. Es könnte noch sinnvoll sein, den Sensoreingang gegen kurze Spitze mit einem RC-Glied langsamer zu machen: +7V..+12V | +-Relais-+-- +12V +5V +---(-1M-+ | | | | | | +---|>|--+ BA157 1k Poti R6--50k--+--|+\ | | | | >--+--1k--|< BC368 Sensor --(---10k--+--|-/ |E | 1uF | LM358 | +--------+---+------------+-- Masse
Vielen Dank! Diese Schaltung ist auch leichter zu verstehen. Ist BA157 eine Diode? Und BC368 ein Transistor? Wozu brauche ich diese in meiner Schaltung??
> Ist BA157 eine Diode? Und BC368 ein Transistor? Ja. Ja. > Wozu brauche ich diese in meiner Schaltung?? Weil der OpAmp/Komparator zu wenig Strom für die handelsüblichen Relais liefert muss der Strom verstärkt werden, und jede (abgschaltbare) Spule braucht eine Freilaufdiode. Ist so auch in der Schaltung von Helmut S drin.
Okay, was mich noch interessieren würde ist, woher du weißt, dass gerade bei 1M eine Hysterese von 5% eingestellt werden kann? Hast du das simuliert? Und wie du den anderen Poti dimensioniert hast, wäre auch interessant zu wissen. Sorry, für die Anfängerfragen aber ich beschäftige mich erst seit kurzem mit Elektronik und würde gerne etwas lernen.
> Und wie du den anderen Poti dimensioniert hast, wäre auch > interessant zu wissen 1k ist wesentlich kleiner als 50k, und weil in einem Poti nach +5V und Masse sogar 500 Ohm nach Masse und 500 Ohm nach +5V parallel liegen hat es maximal nur 250 Ohm, also unter 0.5% von 50k und damit zu wenig um die Einstellwerte verfälschen zu können. > dass gerade bei 1M eine Hysterese von 5% eingestellt werden kann 50k sind 5% von 1M.
Vielen Dank!! Wäre dieses Relais für meine Anwendung geeignet? http://www.conrad.de/ce/de/product/503983/Relais-Standardtyp-G2R-2-5-A-2-x-UM-Omron-G2R-2-12V-12-VDC-2-Wechsler-Max-5-A-Max-125-VDC400-VAC-1250-VAAC-150 Wenn nicht, könnte mir jemand etwas passenderes von Conrad nennen? Den Transistor habe ich so nicht gefunden. Kann ich auch jeden handelsüblichen NPN-Transistor und Diode verwenden? Ich bedanke mich im Voraus!
> Wäre dieses Relais für meine Anwendung geeignet? Ja. > Kann ich auch jeden handelsüblichen NPN-Transistor > und Diode verwenden? Im Prinzip ja. Bei 43mA Spulenstrom tut es schon ein BC547 und eine 1N4148. Du könntest sogar den Basisvorwiderstand auf 2k7 vergrössern (um Strom zu sparen). Wenn du einen leistungsstärkeren OpAmp verwendest, wie TS922, dann könntest du dir den Transistor sogar ganz sparen (die Diode besser nicht, obwohl der OpAmp bis 150mA latch up fest sein soll)
Habt ihr gesehen, dass das Relais nur für 100000 Schaltvorgänge spezifiziert ist. Wenn das in der Regelung alle 30Sekunden schaltet, dann ist das nach 1000Stunden schon unzuverlässig.
Vito schrieb: > Wenn nicht, könnte mir jemand etwas passenderes von Conrad nennen? nein denn conrad zieht dir kräftig die taschen leer. als transi reicht ein bc typ wie der bc546, 547 , 548 oder auch der bc139 . diode 1n4148 oder meinetwegen auch ne 1n4002. nimmst du als transi nen darlington transi bc879 oder bd679(a) z.b. dann kannst du die freilaufdiode auch weg lassen. und im uln2003 simd gar 7 npn darlingtons mit basisvorwiderstand + freilaufdioden enthalten. den uln gibt´s auch in smd. stöber mal bei reichelt und pollin. vergleichen schont den geldbeutel. mfg
Okay, danke! Ich möchte als Spannungsversorgung für die ganze Schaltung ein 12V Netzteil nehmen. Dieses liefer 0,5 A. Ist das okay? Mir erscheint das jetzt ein wenig zu hoch...muss ich da noch was einbauen um das benutzen zu können??
Das ist zwar mehr als reichlich, aber die Schaltung nimmt sich davon eben nur 50mA. Passt also. Es gibt auch keinen Microcontroller den man vor den Störungen des Relais schützen müsste, dann müsste man so aufbauen: http://www.dse-faq.elektronik-kompendium.de/dse-faq.htm#F.25.2 Kannst du natürlich trotzdem machen.
Hab die Schaltung gebaut und es funktioniert wunderbar! Jetzt wäre noch interessant zu wissen, wie man es schafft das Potentiometer (1kOhm) zur Einstellung des Drucks zu kalibrieren...??
bzw. was heißt 'gebaut'. Den Sensor hab ich noch nicht, also hab ich diesen mit einem zweiten 'Pott' simuliert. Und die Vakuumpumpe hab ich auch noch nicht. Aber mit dieser 'Simulation' lässt sich die Hysterie gut einstellen. Nur würd ich jetzt gern wissen, wie ich das Potentiometer jetzt 'einstelle' Mein Druckmessgerät misst von 0-100mBar
Bitte melde dich an um einen Beitrag zu schreiben. Anmeldung ist kostenlos und dauert nur eine Minute.
  
  Bestehender Account
  
  
  
  Schon ein Account bei Google/GoogleMail? Keine Anmeldung erforderlich!
Mit Google-Account einloggen
Mit Google-Account einloggen
  Noch kein Account? Hier anmelden.



 Thread beobachten
 Thread beobachten Seitenaufteilung abschalten
 Seitenaufteilung abschalten