Hallo an alle, ich hab ein µC mit externem Quarz (4 MHz) so programmiert, das ein simples Lauflicht mit 500 msec Delay abläuft. Stromversorgung kommt über 7805, wie im AVR Tutorial. Netzteil ran und alles funktioniert. Die gleiche Schaltung hab ich an die Sekundärspule eines Royer Converters gepackt, Frequenz 40 kHz. Nach Gleichrichter kommen ca. 7V. Das Lauflicht ist jetzt aber deutlich langsamer. Stört mein Royer den Quarz?
oh je. ich fahre ein rotes Auto mit 4 Rädern. Nun möchte ich den Fensterheber reparieren, kann mir jemand sagen wie ich den Stecker vom Motor ab bekomme? TS
Thorsten S. schrieb: > oh je. > > ich fahre ein rotes Auto mit 4 Rädern. Nun möchte ich den Fensterheber > reparieren, kann mir jemand sagen wie ich den Stecker vom Motor ab > bekomme? > > TS Erstmal anhalten, bevor du den Stecker ziehst. Jetzt hab ich dir schon mehr geholfen als du mir.
C. P. T. schrieb: > Stromversorgung kommt über 7805, wie im AVR Tutorial. > an den Royer Converters gepackt, Frequenz 40 kHz. > Nach Gleichrichter kommen ca. 7V. Gehe mal davon aus, dass hinter dem Gleichrichter noch der 7805 kommt. Der Royer wird nicht den Quarz stören, aber evtl den ganzen AVR.
Schaltbild wäre prima. Dann sieht man, wie die 7V erzeugt werden. Interessant ist auch, welche Werte die Kondensatoren in der Schaltung haben. 7V sind als Speisespannung für einen 7805 zu niedrig. Der sollte mindestens 3V Längsspannung haben. Das Messinstrument zeigt normalerweise einen Mittelwert. Eventuell brechen die 7V zwischendurch so weit ein, dass die Versorgungsspannung nicht ausreicht.
Fuses auf extern gestellt. Die Schlatung funktioniert ja mit Versorgung des 7805 über Labornetzteil. Werd mal nach dem 7805 ein Oszi packen. Allerdings ist nach GLeichrichtung das Signal schon sehr glatt.
>Die Schlatung funktioniert ja mit Versorgung >des 7805 über Labornetzteil. Glückwunsch, aber ist das denn so schwer? Die wesentliche Aussage fehlt: Welche Spannung gibt Dein Labornetzteil ab? Sag bitte nicht 0 bis 30 Volt ...
spontan schrieb: >>Die Schlatung funktioniert ja mit Versorgung >>des 7805 über Labornetzteil. > > Glückwunsch, aber ist das denn so schwer? Die wesentliche Aussage fehlt: > Welche Spannung gibt Dein Labornetzteil ab? > Sag bitte nicht 0 bis 30 Volt ... Ab ca. 7 Volt funktioniert das Lauflicht. Die Intensität der LEDs wird jedoch erst ab ca 8-9 Volt gut.
@ C. P. T. (jimpanse) >Das Lauflicht ist jetzt aber deutlich langsamer. Wieviel langsamer? >Stört mein Royer den Quarz? Kann sein, muss nicht. Aber wenn man keinerlei Abschirmung hat, wäre es kein Wunder, denn das Magnetfeld ist schon recht happig und kann je nach Layout leicht in den Quarz reinspucken. Kann man leicht testen. Schalte per Fuses auf den internen RC-Oszillator um, dann sollte es stabil laufen. Wenn ja, hst du eine Störung am Quarz.
Wie verhält sich die Geschwindigkeit, wenn der Prozessorteil über das Labornetzteil versorgt und der Royer-Konverter (mit entsprechender Ersatzlast!) ein- und ausgeschaltet wird? Mein persönlicher Favorit für die Ursache der Störungen ist eine "parasitäre Sekundärwicklung" des Konverters, welche durch ein schlechtes Leiterplattenlayout verursacht wird. Um das beurteilen zu können, solltest Du hier unbedingt Schaltplan und Layout veröffentlichen.
Ich werde versuchen die fehlenden Informationen nachzureichen. Vielen dank für die Anregungen bislang.
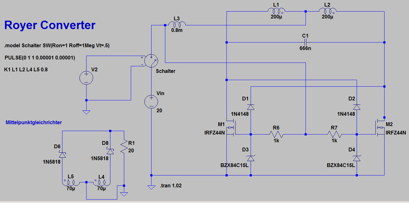
Korrektur zum Schaltplan im Anhang: C1: 96 nF L1 und L2: ca. 70 µH Gleichrichtung erfolgt wie im Artikel über den Royer Converter mit vier N1858 Dioden und einem Kondensator 47nF. Im AVR Tutorial sind der Spannungsregler und das Layout aufgezeichnet, das ich für den µC nutze. An Port C hängen 6 LEDs plus Vorwiderstand. Beobachtung: Das Lauflicht läuft nach einschalten des Converters mal schnell (ca. 1 sec pro Durchlauf) und dann auch stabil bis ich ausschalte. Und mal läuft es langsam (ca. 3 sec pro Durchlauf) nach Einschalten des Labornetzteils für den Royer. Den Quarz hab ich in beiden Fällen durchgemessen. Es sind immer stabile 4 MHz. Das Oszi zeigt nach dem Gleichrichter keine Frququenz an, d.h. dass Signal ist schon sehr glatt. Versorgung des 7805 liegt dann bei ca 8 Volt stabil. Ich verstehe es nicht. Der Royer stört den Quarz nicht aber offenbar den µC.
>>schlechtes Leiterplattenlayout verursacht wird. ? >>Und ein Photo vom Aufbau ? Wir reden hier doch ggf über Schirmung, Störung, Beeinflussung da ist ein Schaltplan nur ein kleiner Schritt. Wir sehen hier deinen Aufbau nicht, das KANN in diesem Fall aber elementar sein. Die Antworten die man bekommt sind nur selten gehaltvoller als das zur verfügung gestellte Material. Es kann dir wahrscheinlich niemand helfen wenn du die Basis für die Beurteilung in so einem Fall nicht zur verfügung stellst. Das ist nicht böse gemeint, aber so ist es nunmal. Viel Glück, JJ
Hallo, wie ist denn die Resetbeschaltung realisiert. Evt. mal dort messen ob nicht da immer resetet wird und es dann aussieht als würde es schneller oder langsamer laufen. Hängen die Leds nach Masse? Kommen am µC stabile 5V an?
Mein Layout ist in der Tat nicht das Beste. Sollte schnell gehen. Viele Verbindungen hab ich über bis zu 10 cm lange Kupferlitzen realisiert. Ich habe noch eine Beobachtung gemacht: Wenn ich das Labornetzteil langsam hochdrehe und der Royer nur langsam die Spannung für den 7805 herstellt, dann schaffe ich fast jedes mal den Fehler zu reproduzieren. Schalte ich jedoch das Labornetzteil schnell ein und lass die Spannung voreingestellt, dann tritt der Fehler nur gelegentlich auf. @ ISP-Takt Müsste eine fehlerbehaftete Resetschaltung den Fehler nicht jedes mal reproduzieren? Vllt. hab ich was falsch verstanden.
Hallo, wenn du dir auf Resetleitung irgendwas einkoppelst muss es nicht immer das gleiche Verhalten haben je nach dem was da reinkommt. Meistens sieht das dann so aus, dass die Leds im Programm erst nach z.B. 500ms aktiviert werden, in dieser Zeit der Chip resetet wird, so dass es von außen so aussieht als würden sie einfach nur länger blinken. Hierzu muss man aber anmerken, dass dies den Fehler des schnellen Blinkens nicht erklärt. Wenn du misst, hast du auch den Programmer abgesteckt? Im Prinzip wäre aber ein Bild vom Aufbau nicht schlecht.
Ich kann an diesem Punkt schon sagen, dass der Converter nichts mit dem Fehler zu tun haben kann. Ich kram mal den Schaltplan raus und lade den hoch. Ist es möglich, dass der µC nicht damit klarkommt, wenn man ihm nur allmählich die notwendige Spannung gibt?
Liefere uns Schaltplan und Fotos von der Schaltung - jede weitere Diskussion ohne diese Unterlagen ist Zeitverschwendung. Außerdem müssten wir noch wissen, ob Du einen Brown-Out Detektor verwendest.
C. P. T. schrieb: > Im AVR Tutorial sind der Spannungsregler und > das Layout aufgezeichnet, das ich für den µC nutze. > An Port C hängen 6 LEDs plus Vorwiderstand. Brown-out detection war wohl des Rätsels Lösung. Dankeschön. Level hab ich jetzt auf 4V gesetzt. Den Fehlerfall konnte ich ja nur konstruieren, wenn ich dem 7805 nur langsam die Spannung gegeben hab, die er braucht. Bevorzugt der Mega8 den internen Takt, wenn die Versorgungsspannung kritisch eingestellt ist?
Bitte melde dich an um einen Beitrag zu schreiben. Anmeldung ist kostenlos und dauert nur eine Minute.
Bestehender Account
Schon ein Account bei Google/GoogleMail? Keine Anmeldung erforderlich!
Mit Google-Account einloggen
Mit Google-Account einloggen
Noch kein Account? Hier anmelden.
