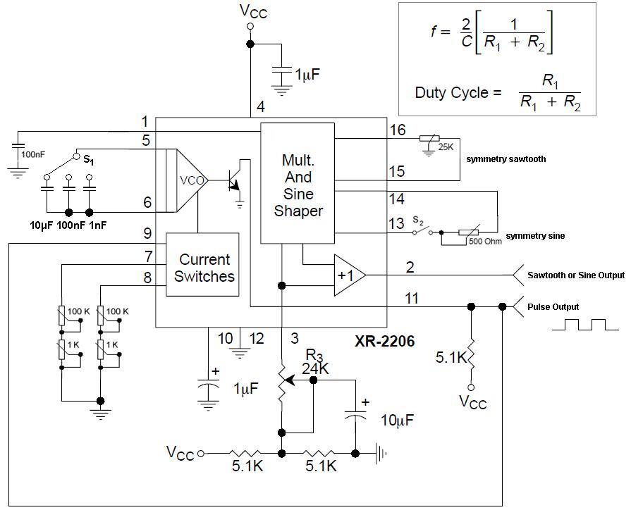
Hallo zusammen, aus dem Datenblatt und einigen Schaltungen über die ich im Internet gestolpertbin habe ich das angehängte Schaldbild "zusammengebaut" Sehe ich es richtig das ich durch diese Art von Verschaltung über meine Potentiometer an den Pin's 7 und 8 nun das Puls-Pausen-Verhältnis innerhalb des über S1 vorgewähltem Frequenzbereichs einstellen kann? Sollte ich mich da geirrt haben, ist eine entsprechende Verschaltung mit einem XR2206 (also eine nur Modulation des Puls-Pausen-Verhältnisses) überhaupt möglich? Weiterhin - ist dies eine zu umständliche Variante? Ich bin mir nicht sicher ob ich mit einem anderem IC nicht evtl. einen einfacheren Aufbau verwirklichen könnte. Vielen Dank im vorraus für eure Tipps, Lösungen und Mühen! MfG Enceladus
Mario W. schrieb: > Sollte ich mich da geirrt haben, ist eine entsprechende Verschaltung mit > einem XR2206 (also eine nur Modulation des Puls-Pausen-Verhältnisses) > überhaupt möglich? Entsprechend der Formel hat eine Änderung eines der Widerstände sowohl eine Frequenzänderung wie auch eine Änderung des TV zur Folge. > Ich bin mir nicht sicher ob ich mit einem anderem IC nicht evtl. > einen einfacheren Aufbau verwirklichen könnte. WAS willst du denn überhaupt machen? WELCHES Problem hast du an und für sich? WARUM brauchst du eine PWM? Poste nicht eine Lösung und frage, ob sie passen könnte, sondern poste dein Problem.
Ich möchte ein Puls-Pausen-Verhältnis und diverse Frequenzen einstellen können um ein wenig zu experimentieren. Lautsprecher mit Verstärker davor, diverse Schaltungen, oder auch Lautsprecher und Nicht-Newtonsche Flüssigkeiten. Alles reine Spielerei ;) Nur möchte ich dafür ein möglichst breites Spektrum an Frequenzen einstellen können... und eben auch das Puls-Pause-Verhältnis...
Mario W. schrieb: > Ich möchte ein Puls-Pausen-Verhältnis und diverse Frequenzen einstellen > können um ein wenig zu experimentieren. Lautsprecher mit Verstärker > davor, diverse Schaltungen, oder auch Lautsprecher und Nicht-Newtonsche > Flüssigkeiten. Bastle dir einen Funktionsgenerator mit einem uC: http://www.mikrocontroller.net/articles/Digitaler_Funktionsgenerator
Bitte melde dich an um einen Beitrag zu schreiben. Anmeldung ist kostenlos und dauert nur eine Minute.
Bestehender Account
Schon ein Account bei Google/GoogleMail? Keine Anmeldung erforderlich!
Mit Google-Account einloggen
Mit Google-Account einloggen
Noch kein Account? Hier anmelden.
