Ich habe hier folgenden noch unfertigen Schaltplan. Siehe Bild. Die Schaltung wird mit einer variablen Spannungsquelle versorgt, die bis zu 6 V liefern kann. Ich möchte nun, das T1 nur dann durchschaltet, wenn die Spannungsquelle eine Spannung von <= 3 V liefert. So dass der Strom auch durch R2 fließen kann, der dann zusammen mit R1 + R2 einen kleineren Ersatzwiderstand darstellt. Das ganze soll jetzt nichts konkretes werden, aber ich habe mich gefragt ob man damit eine primitive Stromregelung bauen könnte. Denn der zugeschaltete Widerstand sorgt für einen kleineren Ersatzwiderstand so dass bei R3 immer noch ein kleiner Strom ankommt. Wenn man mehrere solcher Ersatzwiderstandsschaltungen gestuft mit den entsprechenden Transistoren davor einbaut, dann könnte man den Strom Sägezahnmäßig nahe an dem gewünschten Strom von hier z.B. 0.01 A halten. Bei 3 Stufen könnte man also immer einen angepaßten Ersatzwiderstand bei 3 V, 4V und 5 V haben. Die Frage ist jetzt halt nur, wie man den Transistor so hinkriegt, dass er nur dann durchschaltet, wenn die Spannung keiner ist. Hier geht die Frage an euch, geht das irgendwie und wenn ja, was für Bauteile mit welchen Größen und welcher Beschaltung wären dafür am Basis Eingang des Transistors notwendig. Natürlich gibt es für solche Angelegenheiten einer konstanten Stromquelle wesentlich bessere Lösungen wie z.B. Konstantstromquellen, aber mich würde jetzt einfach nur interessieren ob man so etwas wie ich hier mir ausgedacht habe, überhaupt realisieren kann. Es ist also eine Prinzipfrage.
Re: Wie kann ich erreichen, dass Transistor 1 nur durchschaltet wenn die Quellspannung unter 3 V lie
Transistor schrieb: > Ich möchte nun, das T1 nur dann durchschaltet, wenn die Spannungsquelle > eine Spannung von <= 3 V liefert. Grundsätzlich macht man sowas mit einem Komparator + Referenzelement. Gruss Harald
Re: Wie kann ich erreichen, dass Transistor 1 nur durchschaltet wenn die Quellspannung unter 3 V lie
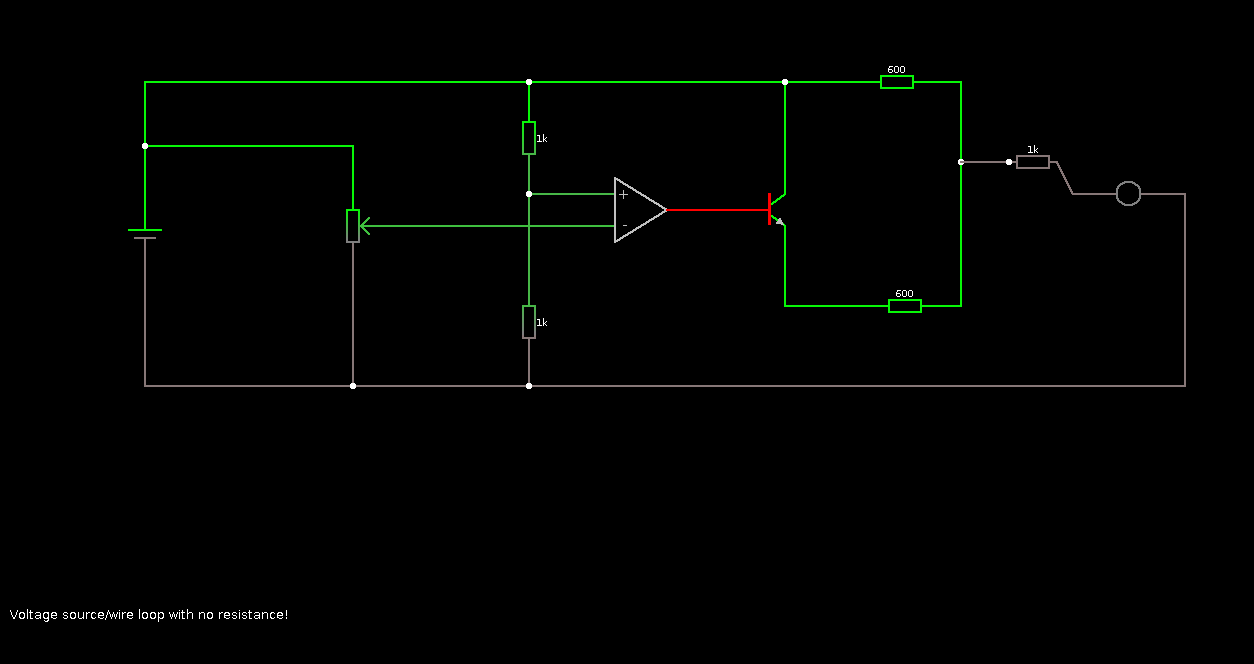
Harald Wilhelms schrieb: > Transistor schrieb: > >> Ich möchte nun, das T1 nur dann durchschaltet, wenn die Spannungsquelle >> eine Spannung von <= 3 V liefert. > > Grundsätzlich macht man sowas mit einem Komparator + Referenzelement. > Gruss > Harald Hm, ich habe das jetzt probiert, aber es haut irgendwie nicht hin. Im Circuit Simulator erhalte ich die Fehlermeldung, dass eine Spannungsschleife ohne Widerstand bestehen würde. Siehe mein beigelegtes Bild. Hier gibt's den Cicuit Simulator: http://www.falstad.com/circuit/ Die Ohm Werte habe ich jetzt erstmal Pi-mal Daumen eingetragen, aber egal was ich da reinmache, es funktioniert nicht so wie gewünscht. Also das mit dem Komparator geht schon, allerdings fließt kein Strom über R1 ab. Die Lampe müßte eigentlich durchgehend leuchten.
Re: Wie kann ich erreichen, dass Transistor 1 nur durchschaltet wenn die Quellspannung unter 3 V lie
z.B. Z-Diode 2 Transisroren? oder besser ein genauer Komparator oder evtl. Schmitt-Trigger http://www.elektronik-kompendium.de/sites/slt/index.htm
Re: Wie kann ich erreichen, dass Transistor 1 nur durchschaltet wenn die Quellspannung unter 3 V lie
Jetzt geht's. Der Fehler lag an dem Programm. Man kann nur Leitungen zwischen bestehenden Knotenpunkten legen, nicht aber einen neuen Knotenpunkt machen, wo schon eine Leitung besteht. Hier der Link zur Schaltung: http://www.falstad.com/circuit/#%24+1+0.0+0.008921851740926013+50+5.0+50%0Av+160+400+160+336+0+0+40.0+5.0+0.0+0.0+0.5%0Ar+400+192+400+320+0+100.0%0Ar+400+416+400+560+0+100.0%0Ar+720+192+864+192+0+600.0%0Ar+720+432+864+432+0+600.0%0Ar+896+304+1024+304+0+100.0%0A162+1184+320+1184+480+1+2.1024259+1.0+0.0+0.0%0Aa+528+352+656+352+1+15.0+-15.0+1000000.0%0A174+304+304+304+432+0+1000.0+0.42080000000000006+Resistance%0Aw+320+368+528+368+0%0Aw+400+320+400+416+0%0Aw+736+432+672+432+0%0Aw+1024+304+1184+304+0%0Aw+1184+304+1184+320+0%0Aw+1184+480+1184+560+0%0Aw+400+560+1184+560+0%0Aw+160+560+160+400+0%0Aw+160+336+160+192+0%0At+656+352+672+352+0+1+-20.000039585+-17.21603895874147+100.0%0Aw+672+368+672+432+0%0Aw+720+432+736+432+0%0Aw+672+240+672+336+0%0Aw+160+560+304+560+0%0Aw+304+432+304+560+0%0Aw+304+560+400+560+0%0Aw+160+192+304+192+0%0Aw+304+192+304+304+0%0Aw+304+192+400+192+0%0Aw+400+320+496+320+0%0Aw+496+320+496+336+0%0Aw+496+336+528+336+0%0Aw+720+192+672+192+0%0Aw+672+192+672+240+0%0Aw+672+192+400+192+0%0Aw+864+192+864+304+0%0Aw+864+304+864+432+0%0Aw+864+304+896+304+0%0Ao+36+64+0+34+5.0+0.1+0+-1%0A Der Link ist leider so lang, weil er alle Daten für die Schaltung enthält. Ich habe das noch nicht ganz ausgetestet, an den Werten der Widerstände muss also noch etwas feinarbeit gedreht werden, aber prinzipiell scheint das wie geplant zu funktionieren. Ich Danke euch.
Re: Wie kann ich erreichen, dass Transistor 1 nur durchschaltet wenn die Quellspannung unter 3 V lie
Ich habe es jetzt noch einmal verbessert. Jetzt hat es eine variable Spannungsquelle. Allerdings bekommt man nun eine Convergence failed Fehlermeldung, wenn man die Spannung zu weit absenkt. http://www.falstad.com/circuit/#%24+1+0.0+2.4737822143832555+50+5.0+50%0Ar+400+192+400+320+0+9020.0%0Ar+400+416+400+560+0+10000.0%0Ar+720+192+864+192+0+600.0%0Ar+720+432+864+432+0+600.0%0A162+1184+320+1184+480+1+2.1024259+1.0+0.0+0.0%0Aa+528+352+656+352+1+15.0+-15.0+1000000.0%0A174+304+304+304+432+0+4960.0+0.5+Resistance%0Aw+400+320+400+416+0%0Aw+736+432+672+432+0%0Aw+1024+304+1184+304+0%0Aw+1184+304+1184+320+0%0Aw+1184+480+1184+560+0%0Aw+400+560+1184+560+0%0At+656+352+672+352+0+1+9.300014669542588+9.282685990028588+100.0%0Aw+672+368+672+432+0%0Aw+720+432+736+432+0%0Aw+672+240+672+336+0%0Aw+160+560+304+560+0%0Aw+304+560+400+560+0%0Aw+160+192+304+192+0%0Aw+304+192+304+304+0%0Aw+304+192+400+192+0%0Aw+400+320+496+320+0%0Aw+496+320+496+336+0%0Aw+496+336+528+336+0%0Aw+720+192+672+192+0%0Aw+672+192+672+240+0%0Aw+864+192+864+304+0%0Aw+864+304+864+432+0%0Aw+864+304+896+304+0%0Aw+896+304+1024+304+0%0Aw+320+368+448+368+0%0Aw+448+368+528+368+0%0Aw+448+192+672+192+0%0Aw+304+432+304+448+0%0Aw+304+560+304+528+0%0A172+96+336+96+384+0+6+5.7+6.0+0.0+0.0+0.5+Voltage%0Ag+96+496+96+464+0%0Aw+160+560+96+560+0%0Aw+96+560+96+496+0%0Aw+96+336+96+192+0%0Aw+96+192+160+192+0%0Aw+400+192+448+192+0%0Aw+304+448+304+528+0%0Ao+4+64+0+39+20.0+0.025+0+-1%0Ao+31+64+0+35+20.0+9.765625E-5+1+-1%0A
Re: Wie kann ich erreichen, dass Transistor 1 nur durchschaltet wenn die Quellspannung unter 3 V lie
Jetzt habe ich ein Problem. Wie kann ich den Komparator (- Pol) denn direkt aus der Spannungsquelle versorgen, ohne dass dieser beim Stromfluss ignoriert wird? Wenn ich nämlich den regelbaren Widerstand entferne und vom Minuseingang des Komparatos eine Leitung zum Pluspol der variablen Spannungsquelle ziehe, dann verläuft der Strom nie über den Komparator. Also im großen und ganzen ist das noch nicht das, was ich gerne hätte. Ob der Transistor nämlich schaltet, also mit weniger als 3 V oder 6 V angesprochen wird, soll nämlich durch die Spannung der Spannungsquelle entschieden werden.
Re: Wie kann ich erreichen, dass Transistor 1 nur durchschaltet wenn die Quellspannung unter 3 V lie
oszi40 schrieb: > z.B. Z-Diode 2 Transisroren? > oder besser ein genauer Komparator oder evtl. Schmitt-Trigger > http://www.elektronik-kompendium.de/sites/slt/index.htm Könntest du das genauer erklären? Wo und wie muss die Z-Diode + die 2 Transistoren rein?
Re: Wie kann ich erreichen, dass Transistor 1 nur durchschaltet wenn die Quellspannung unter 3 V lie
Poste bitte die komplette Hausaufgabe.
Re: Wie kann ich erreichen, dass Transistor 1 nur durchschaltet wenn die Quellspannung unter 3 V lie
Das ist keine Hausaufgabe.
Re: Wie kann ich erreichen, dass Transistor 1 nur durchschaltet wenn die Quellspannung unter 3 V lie
Das mit dem NPN gefällt mir nicht. Du weißt nicht genau, wie hoch U_BE gegenüber gnd ist. Wenn du nen PNP nimmst der direkt an Plus hängt haste definierte Verhältnisse Und vergiss auch den Basisvorwiderstand nicht.
Re: Wie kann ich erreichen, dass Transistor 1 nur durchschaltet wenn die Quellspannung unter 3 V lie
Bitwurbler schrieb: > Das mit dem NPN gefällt mir nicht. Du weißt nicht genau, wie hoch U_BE > gegenüber gnd ist. Wenn du nen PNP nimmst der direkt an Plus hängt haste > definierte Verhältnisse Und vergiss auch den Basisvorwiderstand nicht. Okay, ich werde ihn mal reinhängen.
Bitte melde dich an um einen Beitrag zu schreiben. Anmeldung ist kostenlos und dauert nur eine Minute.
Bestehender Account
Schon ein Account bei Google/GoogleMail? Keine Anmeldung erforderlich!
Mit Google-Account einloggen
Mit Google-Account einloggen
Noch kein Account? Hier anmelden.

