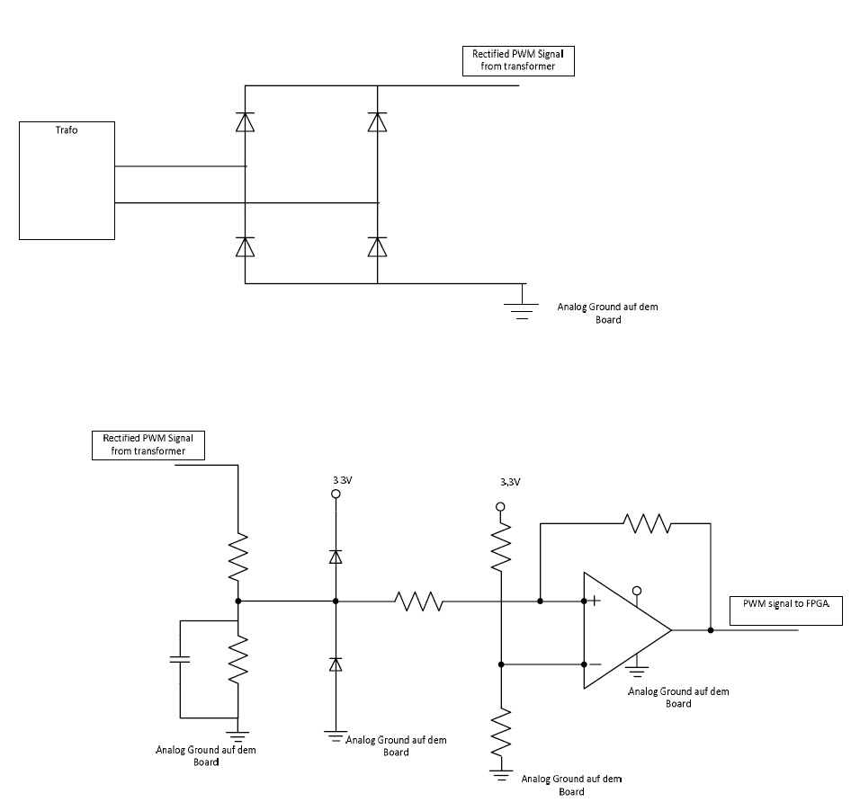
Hallo zusammen, ich stehe gerade vor einem Problem und weiss nicht genau wie ich es loesen koennte. Vielleicht hat jemand von Euch ein oder zwei Tips fuer mich, in welche Richtung ich gehen soll. Folgendes: ich habe ein nach dem Trafo ein gleichgerichtetes Signal, welches auf einem hohen Potential ist und Potentialspruenge haben kann. Sekundaerseite eines Trafos fuer ein IGBT Treiber. Das Signal ist Pulsebreitenmoduliert. Von 0-40V, jedoch auch mit Gleichtacktspannung ueberlagert, waehrend des Schalten vom IGBT Ich bracuhe das Signal fuer weitere Verarbeitung fuers FPGA. Ich habe mir ueberlegt, dass ich das Signal durch Spannungsteiler teile, und dann mit Schmitt Trigger Flankendetektion mache. Jedoch habe ich Angst, dass ich dadurch in eine Falle mit Gleichtektspannung reinlaufe, dass z.B. beim Schalten vom IGBT die Gleichtacktspannung mein Signal ueberlagert und ich z.B. die Flanke nicht detektieren kann. (Signal wird angehoben, Gleichanteil) Anbei die Schaltung wie ich es realisieren wollte. Hat von Euch Jemand Erfahrung oder Idee wie man dies vermeiden koennte?
Andreas schrieb: > Hat von Euch Jemand Erfahrung oder Idee wie man dies vermeiden koennte? Wenn der Gleichspannungsteil stört, nimmt man normalerweise einen HP um den konstanten Signalanteil anzutrennen. Ein Differenzierglieder wäre auch eine Möglichkeit.
Bitte melde dich an um einen Beitrag zu schreiben. Anmeldung ist kostenlos und dauert nur eine Minute.
Bestehender Account
Schon ein Account bei Google/GoogleMail? Keine Anmeldung erforderlich!
Mit Google-Account einloggen
Mit Google-Account einloggen
Noch kein Account? Hier anmelden.
