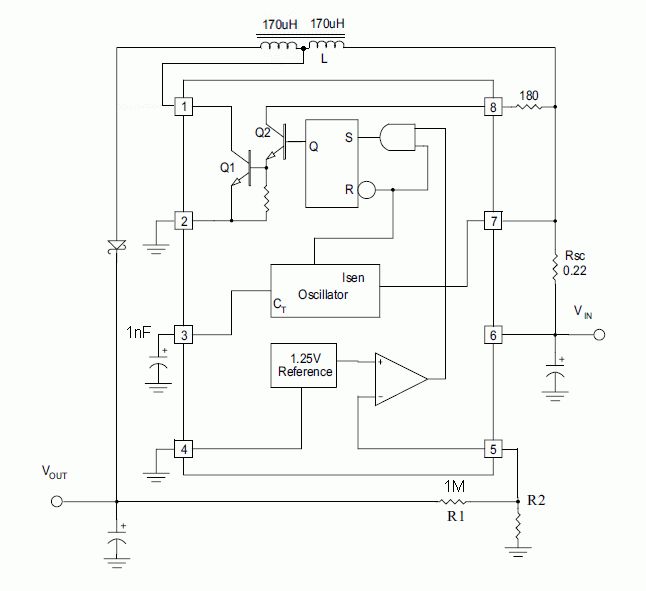
Hallo Leute, häufig benötigt man bei Schaltungen eine hohe Hilfsspannung mit nur wenigen mA. Häufig wird in solchen Fällen ein Flyback DC-DC Wandler eingesetzt. Dies ist jedoch recht Bauteilintensiv und u.U. recht teuer. Benötigt man nur wenige mA geht das mit dem guten alten MC34063 recht gut auch ohne externe Transistoren und Transformatoren. Einfach der Drossel aus der vorgeschlagenen Step-Up-Schaltung des Datenblatts einige zusätzliche Windungen spendieren und an diese erst die Diode anschließen. (Siehe Bild) So sind problemlos auch Spannungen von weit über 100V realisierbar. Allerdings geht der Wirkungsgrad schon bei doppelter Windungsanzahlszahl auf knapp 50% zurück...
@Andreas Reinert (andrewr) >gut auch ohne externe Transistoren und Transformatoren. Einfach der >Drossel aus der vorgeschlagenen Step-Up-Schaltung des Datenblatts einige >zusätzliche Windungen spendieren und an diese erst die Diode >anschließen. (Siehe Bild) Nennt sich Flyback Converter und ist ein uralter Hut. >So sind problemlos auch Spannungen von weit über 100V realisierbar. Jo. >Allerdings geht der Wirkungsgrad schon bei doppelter Windungsanzahlszahl >auf knapp 50% zurück... Was eher an deinem sehr schlechten, handgestrickten Trafo liegt. Denn der sollte beim Flyback eine SEHR gute Kopplung haben. Eine einfache (Stabkern)Drossel hat die nicht ansatzweise, dafür ist die Kernform ungeeignet. Transformatoren und Spulen Mit etwas Glück killt einem die Induktionsspannung der Steuinduktivität den MC34063 sehr schnell. Ein Snubber oher eine andere Art des Überspannungsschutzes ist sehr zu empfehlen.
@ Falk Brunner ...mensch, du bist ja schnell... Kommentar schon nach 6 Minuten! Falk Brunner schrieb: > Nennt sich Flyback Converter und ist ein uralter Hut. Nö, ein Fly-Back-Converter oder auch Sperrwandler hat einen Speichertransormator mit getrennter Primär- und Sekundärwicklung. Meine Schaltung hat eine Speicherdrossel mit Mittelanzapfung. (könnte man mit etwas gutem Willen noch als Spartrafo durchgehen lassen) und ist somit eher ein Boost-Converter oder auch Hochsetzsteller. Mal abgesehen davon behaupte ich nicht der Erfinder des Rades zu sein. Andreas Reinert schrieb: > Häufig wird in solchen Fällen ein Flyback DC-DC Wandler > eingesetzt. Sagte ich bereits Falk Brunner schrieb: > Was eher an deinem sehr schlechten, handgestrickten Trafo liegt. ...Speicherdrossel... Falk Brunner schrieb: > Eine einfache > (Stabkern)Drossel hat die nicht ansatzweise, dafür ist die Kernform > ungeeignet. Wo schrieb ich was von Stabdrossel? Aber nichts des do trotz hast du völlig recht, das eine Rinkerndrossel wesentlich geeigneter ist! Falk Brunner schrieb: > Mit etwas Glück killt einem die Induktionsspannung der Steuinduktivität > den MC34063 sehr schnell. Speicherdrossel mit Mittelanzapfung nicht Speichertrafo! Falk Brunner schrieb: > Beitrag "Re: Stepup 180V - sackt völlig zusammen" Diese Schaltung hat 2 externe Transistoren und die Speicherdrossel keine Anzapfung. Manchmal ist weniger einfach mehr! Ich behaupte nicht was völlig neues erfunden zu haben, oder etwas das alles Andere in den Schatten stellt. Ich habe lediglich eine gut funktionierende, minimalistische, extrem preiswerte "Notlösung" für kleine Ströme gepostet mit der der ein oder ander evtl. ja mal experimentieren möchte. Schönes Wochenende trotzdem!
Nur mal so zum Verständnis, denn ich brauch da mal ne anschauliche Erklärung für das Ding. Heisst das man lädt mit der "rechten" Hälfte das Magnetfeld auf und schiebt es dann über die komplette Spule hinten über die Diode raus? Mein Transistor überlebt bis 35V(?) => wenn ich also 100V am Ausgang haben möchte, wähle ich die Windungen so, dass links doppelt so viele Windungen sind wie rechts? (2*33+33=100) Und wähle dann rechts die Induktivität, die ich bei 33V sonst bräuchte und links die doppelte? Kann mir das Prinzip mal jemand so erklären, dass ich auch nachrechnen kann, welche maximale Spannung ich an der Mittenanzapfung zu erwarten habe, so dass ich den Transistor nicht lynche? Mit links und rechts meine ich natürlich schon die Spule, wenn man sie gedanklich zerlegt...
Hallo René, wenn ich Dich richtig verstanden habe, hast Du das richtig verstanden. Mit der "halben" Spule erzeugst du das Magnetfeld. Dann schaltet der Transistor ab und das Magnetfeld bricht zusammen. Das induziert dann in der "ganzen" Spule die Spannung (mit halbem Strom). Diese Addiert sich zur Versorgungsspannung. Wir denken uns mal Versorgungsspannung 5V und Ausgangsspannung 100V. Dann ist die Induzierte Spannung in der Spule 95V. Somit hat die halbe Wicklung 47,5V. Somit liegt am Transistor 47,5 + 5 V an. Das ist zuviel für das arme Kerlchen. In diesem Fall muss natürlich die zusätzlich aufgebrachte Wicklung mehr Windungen haben als die schon vorhandene Wicklung. Ich hoffe das ist so verständlich!? In Deinem Gedankenexperiment natürlich nicht 1:1 sonder 1:2. Aber Dein Gedankengang ist richtig. Bitte daran denken das sich die Versorgungsspannung zur Induzierten addiert! LG
René B. schrieb: > Und wähle dann rechts die Induktivität, die ich bei 33V sonst bräuchte > und links die doppelte? Ups, da hab ich eine Kleinigkeit in Deinem Text übersehen! Nicht die doppelte Induktivität, sonder die Doppelte Anzahl Windungen!!! Doppelte Anzahl Windungen = vierfache Induktivität!
Danke Andreas! Ja im Eifer des Gefechts gleich noch die Windungszahl mit Induktivität vertauscht... Aber dann meine ich hab ich es Verstanden, die 100V hatte ich schon 2:1 verteilt, daher die 33V (die 5V hab ich jetzt mal vernachlässigt). Jetzt muss ich bei der Wahl des Kerns und der Windungszahlen nur noch dafür sorgen, dass die Induktivität groß genug ist um im Ladevorgang nicht die 1,5A des Transistors zu überschreiten oder?
René B. schrieb: > Jetzt muss ich bei der Wahl des Kerns und der Windungszahlen nur noch > dafür sorgen, dass die Induktivität groß genug ist um im Ladevorgang > nicht die 1,5A des Transistors zu überschreiten oder? Richtig, Du musst bei der dimensionierung der Drossel darauf achten das der Schalttransistor abschaltet bevor der Strom so groß wird, das der Transistor stirbt (üblicherweise passiert das wenn der Drosselkern gesättigt ist), glücklicherweise hat der Hersteller des Chips dies bedacht und einen Sense eingang implementiert. D.h. wen du einen Shuntwiderstand von 0,3 ohm zwischen Pin 6 und 7 einbaust, stirbt der Transistor nicht an Überlastung. Allerdings ist das nicht die elegante Lösung! Besser ist es natürlich die Drossel so zu dimensionieren, das der Strom durch die Drossel keine für den Transistor tötlichen Werte erreicht. Ausschlaggebend dafür ist nicht nur die Induktivität! Ich möchte an dieser Stelle auf die Seite von Sprut verweisen, der das Thema Drosseln und Schaltregler wirklich extrem gut vermittelt! Und mir bei mei meinem Verständnis für Schaltregler sehr weitergeholfen hat! http://www.sprut.de/electronic/switch/schalt.html LG Andreas
j. c. schrieb: > Ich finde das sehr nett und hilfreich. Dank Dir! @jesuschristus ...nur für Insider... Hallo, nach meiner letzten Reaktion auf Deinen Kommentar hätte ich so einen Post eigentlich nicht erwartet! Trotzdem Danke und schönes WE! LG Andreas
Andreas Reinert schrieb: > Einfach der Drossel aus der vorgeschlagenen Step-Up-Schaltung des > Datenblatts einige zusätzliche Windungen spendieren und an diese erst > die Diode anschließen. (Siehe Bild) Ein "voltage boosted boost converter". > So sind problemlos auch Spannungen von weit über 100V realisierbar. > Allerdings geht der Wirkungsgrad schon bei doppelter Windungsanzahlszahl > auf knapp 50% zurück... Wichtig ist ein möglichst kleines Streufeld, d.h. es ist darauf zu achten, daß beide Teile der Spule vom leichen Magnetfeld durchsetzt werden. Wird die Streuinduktivität zu groß, wird evtl. eine Snubberierung wie beim Flyback notwendig. Im Schaltplan hat L ein falsches Symbol: Der Kern braucht nen Luftspalt. Ausserdem zu darauf zu achten, daß die Windungssinne gleich sind.
An dieser Stelle möcht ich noch mal darauf hinweisen: mehr Leistung als ich vorne reinstecke kann hinten nicht rauskommen. D.h. wenn ich aus 5V mit 1,5A 100V erzeugen möchte kommen bei 100% Wirkungsgrad hinten nur noch 75mA raus. Bei einem von mir erreichten Wirkungsgrad von knapp 50% sind das dann nur noch gut 30mA! Ansonsten kommt man um externe Transistoren und "fette" Drosseln eben doch nicht herum!
Johann L. schrieb: > Im Schaltplan hat L ein falsches Symbol: Der Kern braucht nen Luftspalt. Da hast du vollkommen recht! Der kern braucht einen Luftspalt! Dieser ist bei Eisenpulverkernen bereits im Material enthalten. Entschuldige bitte aber ich kenne da wirklich das passende Symbol nicht. Das Symbol ist das Original aus dem Datenblat des Herstellers! Wie Sieht das Symbol für Kern mit Luftspalt aus? Johann L. schrieb: > Wird die Streuinduktivität zu groß, wird evtl. eine Snubberierung wie > beim Flyback notwendig. Das ist durchaus möglich! Aber bei all meinen Experimenten (Überprüfung mit dem Oszilloskop) konnte ich bei keiner Konfiguration kritische Zustände bemerken. Snubbern kann aber nicht schaden, ist dann aber nicht mehr minimalistisch ;-) Johann L. schrieb: > Ausserdem zu darauf zu achten, daß die Windungssinne gleich sind. Richtig und Wichtig! LG
Johann L. schrieb: > Ein "voltage boosted boost converter". Stimmt!!! Wen man mit dem Begriff googelt findet man genau das was ich mir da zusammengebastelt habe! (z.B. mit dem LT1070) Manchmal frage ich mich wirklich welche Fachbegriffe man kennen muss um beim googeln wirklich das zu finden was man sucht... Jetzt hab ich das Rad doch nicht erfunden :-( LG
Johann L. schrieb: > Wird die Streuinduktivität zu groß, wird evtl. eine Snubberierung wie > beim Flyback notwendig. Datenblatt LT1071 ...hast recht, da wird auch gesnubbert! (siehe Bild)
@ Andreas Reinert (andrewr) >> Nennt sich Flyback Converter und ist ein uralter Hut. >Nö, ein Fly-Back-Converter oder auch Sperrwandler hat einen >Speichertransormator mit getrennter Primär- und Sekundärwicklung. Hast du auch, wenn gleich als Spartransformator. > Meine >Schaltung hat eine Speicherdrossel mit Mittelanzapfung. Das ist ein Spartrafo.
Falk Brunner schrieb: >> Meine >>Schaltung hat eine Speicherdrossel mit Mittelanzapfung. > > Das ist ein Spartrafo. Andreas Reinert schrieb: > könnte man mit > etwas gutem Willen noch als Spartrafo durchgehen lassen Liest du nur jeden 2. Satz? Falk Brunner schrieb: > Nennt sich Flyback Converter Das stimmt trotzdem nicht. Ein Flyback Converter hat 2 getrennte Wicklungen und ganz klar eine galvanische Trennung. Wenn man sich diese Trennung mit der sensierung ohne Trennung wieder zerstört, ist das ein anderes paar Schuhe. Johann L. schrieb: > Ein "voltage boosted boost converter". So siehts aus. Genau so heist diese Schaltung! Und das ist nicht etwa nur Wortklauberei. Ein Flyback Converter ist ein SPERRWANDLER und eine Boost Converter ist ein FLUSSWANDLER! Hier handelt es sich ganz eindeutig um einen (Voltage boosted-) Bost Converter!!! Wie Johann L. ganz richtig bemerkte!
@ Andreas Reinert (andrewr) >> Nennt sich Flyback Converter >Das stimmt trotzdem nicht. Ein Flyback Converter hat 2 getrennte >Wicklungen und ganz klar eine galvanische Trennung. Keineswegs. Flyback sagt nur, dass die Selbstinduktion der der Spule ausgenutzt wird. Ach was, Flyback sagt eigentlich gar nichts, er ist nur über Umweg des Zeilentrafos alter Fernseher zu diesem Namen gekommen. Sperrwandler beschreibt es deutlich genauer. Galavanische Trennung KANN man machen, muss man aber nicht. >Und das ist nicht etwa nur Wortklauberei. Ein Flyback Converter ist ein >SPERRWANDLER und eine Boost Converter ist ein FLUSSWANDLER! Falsch. Deine Schaltung ist ein Sperrwandler. Denn der Laststrom wird geliefert, wenn der Transistor sperrt.
Der Konverter funktioniert über die Kopplung der beiden Spulen, somit entspricht es einem nicht potentialgetrenntem Flyback.
Alexander Schmidt schrieb: > Der Konverter funktioniert über die Kopplung der beiden Spulen, somit > entspricht es einem nicht potentialgetrenntem Flyback. Ok, ich denke das läuft langsam in eine Richtung die nicht dem Sinn des Threads entspricht. Wie das Kind nun ganz exakt heissen muss kann man sicherlich bis zum erbrechen diskutieren und ob das nun eine Speicherdrossel mit Mittelabgriff oder doch eher ein Speicher-Spartrafo ist oder ob das nun eh das Gleiche ist... Fakt ist: ich habs nicht erfunden. LT beschreibt das so in seinem Datenblatt mit dem LT1070/LT1071, die nennen das "voltage boosted boost converter". Ich habs mit dem MC34063 realisiert und das funktioniert auch ohne Snubber, der Technisch korekterweise da evtl. noch rein sollte, ganz hervorragend. Die Funktionsweise ist erläutert, wer´s nachbauen möchte solls tun wer nicht, der lässts eben. An weiteren Diskussionen zur korrekten Namensgebung werde ich mich jedenfalls nicht weiter beteiligen. (nein, ich bin nicht beleidigt, immerhin hat mir dieser Thread wieder ganz klar gezeigt, das auch Andere sehr viel wissen und auch ich immer noch viel lernen kann) Gruß, Andreas
Falk Brunner schrieb: > Falsch. Deine Schaltung ist ein Sperrwandler. Denn der Laststrom wird > geliefert, wenn der Transistor sperrt. Hallo Falk, ich habe das noch mal explizit recherchiert und kann nur sagen: Du hast völlig recht!
@ Andreas Reinert (andrewr) >Ok, ich denke das läuft langsam in eine Richtung die nicht dem Sinn des >Threads entspricht. Warum? > Wie das Kind nun ganz exakt heissen muss kann man >sicherlich bis zum erbrechen diskutieren und ob das nun eine >Speicherdrossel mit Mittelabgriff oder doch eher ein Speicher-Spartrafo >ist oder ob das nun eh das Gleiche ist... Nein. Aber wir sind ja schließlich in diesem Forum um Wissen zu vermitteln. Dazu gehört es, möglichst korrekte Erklärungen für Schaltungen und deren Funktion zu liefern und ggf. Fehler zu korrigieren. > Fakt ist: ich habs nicht >erfunden. Das ist doch gar nicht das Problem. > LT beschreibt das so in seinem Datenblatt mit dem >LT1070/LT1071, die nennen das "voltage boosted boost converter". Die Amis sind immer sehr kreativ im Erfinden von wohlklingenden Bezeichnungen für bereits existierende Dinge ;-)
Falk Brunner schrieb: > Die Amis sind immer sehr kreativ im Erfinden von wohlklingenden > Bezeichnungen für bereits existierende Dinge ;-) Jau, lol, das konnte ich auch schon mehrfach feststellen. Auch ich bin eigentlich kein großer Freund davon alles zu amerikanisieren. Wenn ich mir mal meine Haushaltsgeräte wie Fernseher, Receiver (mist, ist ja auch schon wieder Englisch -> Empänger) oder sogar den Toster ansehe finde ich nicht ein einziges deutsches Wort mehr... Schlimm eigentlich, zumal die Deutsche Sprache mächtige Vokabeln zum Umschreiben technischer Sachverhalte liefert. Der Boost Converter (das kann man fast wörtlich übersetzten) Aufwärtswandler, ist da eher kein besonders originelles beispiel amerikanischer Wortschöfungen. Da finde ich den deutschen Hochsetzsteller um längen schlimmer. Zerpflück mal das Wort und erzähl mir was mir das mitteilen soll??? klingt für mich nach einem Wort das ein Beamter erfunden hat, der sich in die Elektronik verirrt hat. Aber zurück zum eigentlichen Thema. Das von mir verwendete Bauteil Wicklung auf Kern mit Mittelabriff oder 2 Wicklungen auf einem Kern die an einer Stelle verbunden sind, wie auch immer, sind noch lange kein Transformator, auch kein Spartransformator! Das Wesentliche Merkmal eines Transformators besteht darin, das Energiezufufhr und Energieabgabe gleichzeitig geschehen. Der Kern dient nur der "Kanalisierung" der magnetfelder und deren "Verstärkung" eine Speicherung von Energie ist nicht vorgesehen und wäre auch eher kontraproduktiv, da dies die zum funktionieren eines Transformators erforderliche permanente Ummagnetisierung behindern würde. Wie du schon richtig bemerktest handelt es sich bei meiner Schaltung um einen Sperrwandler. Die zugeführte Energie wird im Magnetfeld des Kernes gespeichert und wärend der Sperrfase des Transistors wieder abgegeben. Siehe auch Wikipedia: Magnetisch gekoppelte Spulen wie sie bei dem Sperrwandler eingesetzt werden ähneln Transformatoren. _Sie unterscheiden sich jedoch wesentlich von Transformatoren, da die gesamte übertragene Energie zwischen den einzelnen Zuständen im Magnetfeld zwischengespeichert wird_ . Bei gewöhnlichen Transformatoren wird wegen der gleichzeitigen Leistungsaufnahme und -abgabe nur wenig magnetische Energie im Kern gespeichert. Der Magnetkern weist bei herkömmlichen Transformatoren keinen Luftspalt auf, wohingegen die Kerne bei Sperrwandlern immer einen Luftspalt wie bei Spulen aufweisen, in dem ein wesentlicher Teil der magnetischen Feldenergie durch die dort auftretende hohe magnetische Spannung gespeichert wird. Je nach Bauform wird der Luftspalt beispielsweise bei E-Kernen im Bereich des Mittelschenkels angebracht und ist von außen nicht mehr sichtbar. oder auch Topologie zu Sperrwandler (Fly-Back): Energieübertragende Bauelemente: gekoppelte Speicherdrossel mit Luftspalt. Aufbau wie ein Transformator, allerdings im Gegensatz zu einem Transformator mit einem Luftspalt im Kern, welcher der Energiespeicherung dient. Und Last but noch least (mist, schon wieder englisch) Anbei noch 2 Bilder zu den unterschiedlichen Wandlertopologien. Danach gehört der Fly-Back eindeutig zu den galvanisch getrennten! Nur weil ich bei meinem "Boost-Converter" den Schalter nicht ganz am Ende der Speicherdrossel anschließe, sehe ich das noch Lange nicht als Fly-Back LG Andreas
@Andreas Reinert (andrewr) >Das von mir verwendete Bauteil Wicklung auf Kern mit Mittelabriff oder 2 >Wicklungen auf einem Kern die an einer Stelle verbunden sind, wie auch >immer, sind noch lange kein Transformator, auch kein Spartransformator! Doch ;-) >Das Wesentliche Merkmal eines Transformators besteht darin, das >Energiezufufhr und Energieabgabe gleichzeitig geschehen. Nein. Auch wenn das oft der Fall ist. Ein Trafo in einem Sperrwandler macht das nicht, ist aber dennoch ein Trafo. http://www.mikrocontroller.net/articles/Transformatoren_und_Spulen#Energiespeicherung_in_Magnetkernen > Der Kern dient >nur der "Kanalisierung" der magnetfelder und deren "Verstärkung" eine >Speicherung von Energie ist nicht vorgesehen und wäre auch eher >kontraproduktiv, da dies die zum funktionieren eines Transformators >erforderliche permanente Ummagnetisierung behindern würde. Auch wenn Speichertrafos wie in Flybacks eine Sonderform darstellen, sind es dennoch Trafos. > Wie du schon >richtig bemerktest handelt es sich bei meiner Schaltung um einen >Sperrwandler. Die zugeführte Energie wird im Magnetfeld des Kernes >gespeichert und wärend der Sperrfase des Transistors wieder abgegeben. Und wie sollte das der 2. Spulenteil machen, wenn er nicht magnetisch gekoppelt wäre? Der Kern wird während der Leitpahse über die "rechte" Spulenhälfte zwischen VCC und GND aufgeladen und über beide Spulenhälften während der Transistorsperrphase entladen. Ohne magnetische Kopplung geht das nicht. >Anbei noch 2 Bilder zu den unterschiedlichen Wandlertopologien. Danach >gehört der Fly-Back eindeutig zu den galvanisch getrennten! Nö, er KANN das, MUSS es aber nicht. > Nur weil ich >bei meinem "Boost-Converter" den Schalter nicht ganz am Ende der >Speicherdrossel anschließe, sehe ich das noch Lange nicht als Fly-Back Ist es aber, wenn gleich nicht 100% im klassischen Aufbau. Ist aber auch Wortklauberei. Fest steht. Es ist ein Sperrwandler. Die beide Soulen brauchen eine gute magnetische Kopplung, aka Trafo.
Falk Brunner schrieb: > Nein. Auch wenn das oft der Fall ist. Ein Trafo in einem Sperrwandler > macht das nicht, ist aber dennoch ein Trafo. http://de.wikipedia.org/wiki/Aufwärtswandler Das gleiche Prinzip, jedoch mit einem Transformator anstelle der Spule, wird in Schaltnetzteilen kleiner Leistung angewandt (sog. Sperrwandler). (Genau genommen handelt es sich in diesem Fall nicht um einen Transformator, sondern um eine Drossel mit zwei Wicklungen. Beim Transformator wird die aufgenommene Eingangsleistung zeitgleich am Ausgang abgegeben. Beim Sperrwandler erfolgt die Leistungsaufnahme und -abgabe der Drossel durch die Wicklungen in unterschiedlichen Takten.) Weisst du was, dann erzähl du doch bitte dem Rest der Welt das alle keine Ahnung haben und in einschlägiger Literatur und im Internet nur mist steht. Überall steht das diese Sonderform der der Drossel eigentlich nicht den Transformatoren zugeordnet werdenn kann... Ich sehe das genauso wie der Rest der Welt, auch wenn die alle keine Ahnung haben und werde mit Dir zumindest darüber nicht mehr diskutieren.
Aha, dann ist eine Zündspule also auch kein Transformator, obwohl sie transformiert?
Für das Bauteil würd ich die Bezeichnung Drossel auf jeden Fall vorziehen, weil das Bauteil in der Schaltung anders arbeitet als ein Transformator, nämlich nicht kontinuierlich. Zudem ist ein Luftspalt essenziell, der beim Trafo absolut unerwünscht ist. Während in der Drossel die Energie quasi zu 100% im Luftspalt gespeichert wird (im Ferrit wird aufgrund dessen wesentlich höherer Permeabilität praktisch überhapt keine Energie gespeichert), ist die magnetische Energie im Trafo mehr oder weniger gleich über den Kern verteilt, wird dort jedoch nicht gespeichert für späteren Verbrauch wie in der Drossel. http://de.wikipedia.org/wiki/Luftspalt_(Magnetismus%29 verwendet auch zwei unterschiedliche Begriffe, nämlich Drosselspule und Transformator. Die Bezeichnung richtet sich wohl vor allem nach dem Verwendungs und einsatzzweck der Indurktivität und lautet dann Drossel, Umspanner, Trafo, Übertrager, ... Ein Streit ist da müßig. Andreas Reinert schrieb: > Wie Sieht das Symbol für Kern mit Luftspalt aus? Für einen Kern ohne Luftspalt kenne ich die durchgezogenen Linien wie in deinem Schaltplan. Kern mit Luftspalt, egal ob verteilt oder nicht, kenn ich als Linien mit Unterbrechungen:
1 | ======== |
Ob das genormt oder international verständlich ist weiß ich nicht.
Johann L. schrieb: > Für einen Kern ohne Luftspalt kenne ich die durchgezogenen Linien wie in > deinem Schaltplan. > > Kern mit Luftspalt, egal ob verteilt oder nicht, kenn ich als Linien mit > Unterbrechungen:======== Ich habe mal etwas gegoogelt. Leider hat mich das genausoweit gebracht wie ich schon bin. Man findet alles von einfacher Linie gestrichelt und durchgehend sowie doppelte Linie gestrichelt und durchgehend ohne das ein System dahinter zu erkennen wäre. Eine sinnvole Erklärung wie das denn nun richtigerweise auszusehen hat, konnte ich überhaupt nicht finden. Allerdings scheint mir Deine Erklärung doch recht plausibel!
Andreas Reinert schrieb: > ...Fernseher... Was ist denn das? Meinst Du vielleicht ein TV? :-) Gruss Harald
Guido schrieb: > dann ist eine Zündspule also auch kein Transformator, obwohl sie > transformiert? Nun, zumindest nennt sich das Ding Zündspule und nicht Zündtransformator. :-) Gruss Harald
Johann L. schrieb: > Zudem ist ein Luftspalt essenziell, der beim Trafo absolut unerwünscht > ist. Eine solche Verallgemeinerung ist anscheinend unzweckmässig, wenn man an Neontrafos oder Schweisstrafos denkt. Auch bei den magnetischen Spannungskonstanthaltern ist es nicht ganz eindeutig, was da nun Drossel und was Trafo ist. Gruss Harald
Harald Wilhelms schrieb: > Nun, zumindest nennt sich das Ding Zündspule und nicht > Zündtransformator. :-) Zuendspule heissen die im Auto. Zuendtrafo heissen die in der Heizung. Ja wat den nu? :=)
Helmut Lenzen schrieb: > Zuendspule heissen die im Auto. > Zuendtrafo heissen die in der Heizung. Das kommt darauf an welches Funktionprinzip dem zugrunde liegt. Im Folgenden auszug zu Hochspannungskondensatorzündung beim Auto: ... Bekommt er zum Zündzeitpunkt über Magnetsensoren (Hall-Sensoren oder induktive Sensoren) einen Steuerimpuls, wird er leitend, und der Kondensator entlädt sich über die Primärwicklung des Zündtransformators . Der Entladestromstoß (bis zu 100 A) induziert in der Sekundärwicklung nach dem Prinzip eines Transformators eine hohe Spannung. Im Gegensatz zu den anderen Zündanlagen wird der Transformator dabei nicht als Energiespeicher benutzt _(keine Selbstinduktion)_ ; _er wird deshalb als Zündtransformator bezeichnet_ . Die Zündspulen der Batteriezündungen arbeiten mit 6 oder 12V Batteriespannung und können hier nicht genutzt werden. Möglicherweise kommt dieses Prinzip ja auch bei Heizungsanlagen zum Einsatz, das weiß ich aber nicht!
So, ich habe jetzt mal mit eingangs gepostetem Schaltplan einen 170V DC-DC Wandler aufgebaut. Die Eingangsspannung beträgt nur 5V!!! Gedacht ist diese Platine für eine Single-Tube-Nixie-Uhr. Die Platine ist noch nicht ganz auf Durchmesser beschnitten. Das mache ich erst wenn die anderen Platinen fertig sind. Dem geübten Auge wird auffallen, das der Timing-Kondensator fehlt. Der MC34063 läuft mit ca. 80KHz wenn man diesen Kondensator weglässt. (Getestet mit 10 Exemplaren). Die Drossel ist selber gewickelt mit 14 Windungen 2 fach verzwirbeltem 0,3mm Draht für die erste Wicklung und mit 45 Windungen 0,3mm Draht für die 2. Wicklung. Der Kern kommt aus einer verstorbenen Energiesparlampe. D-aussen 10mm, D-innen 6mm, höhe 4mm, Al wert ca. 1200nH. Kein Bauteil auf der Platine erwärmt sich und die Schaltung liefert stabile 2mA bei 170V! Gruß, Andreas
Andreas Reinert schrieb: > Möglicherweise kommt dieses Prinzip ja auch bei Heizungsanlagen zum > Einsatz, das weiß ich aber nicht! Ich hatte aus Elektroschrott mal den Zündtrafo eines Industriebrenners gefischt. Das was schlicht und einfach ein Hochspannungstrafo.
Einfach Genial,genial Einfach ! Ich glaub ich geh erstmal ein Vaterunser beten ;-) mfg
Andreas Reinert schrieb > Der MC34063 läuft mit ca. 80KHz wenn man diesen Kondensator weglässt. Entschuldigung, der "Variabelregler" für die Zeitbasis meines Oszilloskops stand nicht ganz auf Null. der MC34063 läuft ohne Timingkondensator mit 100KHz.
Bitte melde dich an um einen Beitrag zu schreiben. Anmeldung ist kostenlos und dauert nur eine Minute.
Bestehender Account
Schon ein Account bei Google/GoogleMail? Keine Anmeldung erforderlich!
Mit Google-Account einloggen
Mit Google-Account einloggen
Noch kein Account? Hier anmelden.




