Hi Zusammen. Für meine 180VDC Speisung habe ich mir einen Stepup Wandler nachgebaut aus diesem Schema http://elbastl.sweb.cz/clock.htm (unterer Teil). Für das bessere Verständnis von Schaltreglern habe ich mir einfach mal eine fertige Schaltung genommen, die ich dann nachher ausmessen und nachvollziehen kann. Nun ist es so, dass die 180V ohne Belastung sehr schön da sind. Auch ein Blick mit dem DSO offenbart mir einen minimalsten Ripple. Alles gut so weit. Allerdings wird die Schaltung komplett unbrauchbar ab einer Belastung von >1mA. Bei ca. 10mA beträgt die Spannung nicht viel mehr als die Eingangsspannung. Das kann doch so nicht stimmen? Gleich mal vorneweg: Die Strombegrenzung ist draussen. Kann mir vielleicht jemand bestätigen, dass diese Schaltung überhaupt funktioniert? Oder habe ich einen Fehler gemacht? Übrigens die Schaltung wurde nicht auf Lochraster aufgebaut, layout wurde selbst erstellt. MFG Dave
Dave Chappelle schrieb: > Oder habe ich einen Fehler gemacht? Hast Du denn die richtige Spule drin? Gruss Harald
Meiner Meinung nach schon, hier ist sonst noch der Link: https://www.distrelec.ch/induktivit%C3%A4t-axial-330-uh-0-61-a-10/bi-technologies/hm50-331klf/358135 Abgesehen von der Induktivität habe ich noch auf den Nennstrom geachtet, der sicher nicht zu knapp bemessen sein sollte. Gäbe es sonst noch was zu beachten?
In dem Link steht doch: "The output voltage decreased to 60V at output current 5 mA. " Insofern ist ein decrease der bei >1mA beginnt doch ganz ok? Die Schaltung hat primär laut dem Link eine max. Stromaufnahme von 100mA. Wo soll denn bei 160V soviel Strom herkommen?
Udo Schmitt schrieb: > In dem Link steht doch: > "The output voltage decreased to 60V at output current 5 mA. " > Insofern ist ein decrease der bei >1mA beginnt doch ganz ok? > Die Schaltung hat primär laut dem Link eine max. Stromaufnahme von > 100mA. Wo soll denn bei 160V soviel Strom herkommen? Da hast du recht, das hab' ich wohl überlesen. Hätte nicht gedacht, dass diese Schaltung so "schwach" ist. Wie zum Teufel will der Typ dann damit 6 Anzeigeröhren betreiben? Versteh ich nicht. Und ist es korrekt, dass die Stromaufnahme durch den R32 geregelt wird? Das würde ja bedeuten, dass ich den einfach kleiner machen kann für mehr Leistung. Oder wie sieht ihr das?
> Kann mir vielleicht jemand bestätigen, > dass diese Schaltung überhaupt funktioniert Nein. Sie ist unzureichend dimensioniert 1 Ohm begrenzt den Spulenstrom auf 330mA, 1nF führt zu einer off-time von 2.5us in der Zeit entlädt sich die Spule komplett in die 170V (ca. 0.6us Entladezeit) der Schaltregler arbeitet also im diskontinuierlichen Betrieb und lädt die Spule jeweils 4.3us auf. Dummerweise kommt er dabei an 12V nicht auf 330mA, also lädt er die Spule nciht genug auf um 10mA am Ausgang erhalten zu können. Die Schaltung ist also schon von der Auslegung her vermurkst, reden wir nicht von deiner schlechten Spule (eher eine Ferritsendeantenne mit viel zu hoher Wicklungskapazität um bei 1:12 noch effektiv zu sein) oder der schlechten Ansteuerung des MOSFETs (1k entlädt 600pF in 1.2us um 10V, also langsamer als die Zykluszeit ist). Bei bestimmten Bauteilschwankungen kann die Schaltung zufällig doch mal funktioniert haben, mit mieserablem Wirkungsgrad weil eigetnlich schon abgewürgt. Verringere mal C3 auf 330pF und nimm für R34 nur 120 Ohm (oder besser NPN+PNP als MOSFET Treiber) VCC | +-|< BC338 | |E ---+--+ +-- MOSFET Gate | | |E 1k +-|< BC328 | | GND GND
MaWin schrieb: > 1 Ohm begrenzt den Spulenstrom auf 330mA, > 1nF führt zu einer off-time von 2.5us > in der Zeit entlädt sich die Spule komplett in die 170V > (ca. 0.6us Entladezeit) > der Schaltregler arbeitet also im diskontinuierlichen Betrieb > und lädt die Spule jeweils 4.3us auf. > Dummerweise kommt er dabei an 12V nicht auf 330mA, > also lädt er die Spule nciht genug auf um 10mA > am Ausgang erhalten zu können. Vielen Dank für diese sehr ausführliche Antwort! Das habe ich bis jetzt noch mehr odeer weniger verstanden. MaWin schrieb: > reden wir nicht von deiner schlechten Spule Was wäre besser geeignet? MaWin schrieb: > schlechten > Ansteuerung des MOSFETs (1k entlädt 600pF in 1.2us um 10V, > also langsamer als die Zykluszeit ist). Ja, ist mir bei der Betrachtung des DSO aufgefallen, dass der keine zeit hat, sich ganz zu entleeren. Aber weshalb ist das schlecht? Die Frage mag für dich trivial wirken, mir leuchtet es leider noch nicht ganz ein. MaWin schrieb: > Verringere mal C3 auf 330pF und nimm für R34 nur 120 Ohm Mache ich mal so. Kann ich R32 in diesem Fall mal in Ruhe lassen? Falls das auch nicht hilft, komme ich gerne auf deine NPN, PNP Variante zurück. Was ich ebenfalls nicht ganz verstanden habe war folgender Satz: MaWin schrieb: > 1nF führt zu einer off-time von 2.5us Könntest du mir das eventuell etwas näher erklären? Wäre sehr froh drum! MFG Dave
> > 1nF führt zu einer off-time von 2.5us > Könntest du mir das eventuell etwas näher erklären? Ich guck ins Datenblatt, da steht das in Form eines Diagramms drin, da muß ich mir nichts erklären. > sich ganz zu entleeren. Aber weshalb ist das schlecht? Es handelt sich um einen Sperrwandler. Da ist es für die Funktion entscheidend, daß er sperrt, und für den Wirkungsgrad wichtig daß er schnell spert. > Was wäre besser geeignet? Magnetisch geschlossener Kreis, also Ringkern, Schalenkern oder abgeschirmte SMD Spule. > Kann ich R32 in diesem Fall mal in Ruhe lassen? Du kannst R32 nur so lassen, wenn du NPN/PNP einbaust.
Bestelle diese Transistoren mal, habe im Moment nix passendes da. MaWin schrieb: > Magnetisch geschlossener Kreis, also Ringkern, Schalenkern oder > abgeschirmte SMD Spule. Werde ich bei der endgültigen Version meiner Platine in Betracht ziehen. MaWin schrieb: > Ich guck ins Datenblatt, da steht das in Form eines > Diagramms drin, da muß ich mir nichts erklären. Da hast du recht. Bin allerdings noch nicht so geübt darin 15 Seiten auf Anhieb auf die mir wichtige Information zu durchleuchten :) Da brauche ich noch etwas Übung. MaWin schrieb: > Du kannst R32 nur so lassen, wenn du NPN/PNP einbaust. Und wo sollte der Wert für R32 liegen, wenn ich 12mA bei ca. 170-180V will? Stehe da noch etwas an, dient der Widerstand lediglich zur Begrenzung des Spulenstromes?
Dave Chappelle schrieb: >> reden wir nicht von deiner schlechten Spule > > Was wäre besser geeignet? Normalerweise verwendet man für ein solch grosses Übersetzungs- verhältnis schon einen Trafo (z.B. in Fotoblitzgeräten). Wenn man nur eine Spule nehmen will, muss man sich mit der Dimen- sionierung schon etwas mehr Mühe geben. Einfach eine Spule mit der gleichen Induktivität zu nehmen reicht dann nicht. Gruss Harald
> Und wo sollte der Wert für R32 liegen
Oh, Tschuldigung, mir R34 verwechsel.
Du kannst 1 Ohm so lassen wenn du eine gute Spule hast.
Bei schlechten Spulen (niedrigem Wirkunsgtad) kann eine
Verringerung mehr Leistung bringen, die Spule muss aber
den damit einsgestellten Strom auch aushalten.
Also ich hab' jetzt mal die Änderungen so vorgenommen, allerdings habe ich immer noch zu wenig Power. Ist aber schon besser. MaWin schrieb: > die Spule muss aber > den damit einsgestellten Strom auch aushalten. Leider ist mir noch nicht ganz klar, wie ich den Strom mit dem Widerstand einstelle?
MaWin schrieb: > I = 0.33/R Entschuldige meine ständige Fragerei, aber woher kommen die 0.33? Respektive wie kommst du da drauf?
Guck ins Datenblatt bei den Formeln für Rsc beim Step-Up Wandler. Dort steht Rsc= 0.33/Ipeak
L.O.L ?! schrieb: > Guck ins Datenblatt bei den Formeln für Rsc beim Step-Up Wandler. Dort > steht Rsc= 0.33/Ipeak Ach oke, vielen Dank.
> So macht man das richtig. Na ja, noch mehr Bauteile. > Ich denke das der MC34063 bei sorgfältiger Abstimmung > besser als sein allgemein verbreiteter Ruf ist. Ich denke, daß diese ganzen "12V auf höhere Spannung mit externem MOSFET" Schaltungen viel schlauer mit einem UC3843 aufgebaut werden sollten, denn der hat einen MOSFET geeigneten Ausgang und enthält bereits eine Undervol-Lockout Schaltung. --o-----------o-----------UUU---------o-->|---o----o----- | | | | | | + .----------. ||-+ | | ### | Vcc(7) | _ ||<- | | --- | Out(6)|------|___|----||-+ | | | .--|Ref(8) | _ | | | | | | CS(3)|----------o-|___|-o | | | | | Comp(1)|--o---. | | .-. | + | | | | | | | | | | ### | .-. | | .-. --- | | | | --- | | | | UC384x | | | --- | .-. '-' | | | | | | | | | --- | | R5 | | | '-' | | '-' | --- | | .--o | | | | | | | | '-' | | | | o--|RC(4)FB(2)|--o---o---(-------(----' .-. | | | | GND(5) | | | | | | | --- '----------' | | | | | | --- | | | '-' | | | | | | | | --o--o--------o---------------o-------o-------o----o----- GND (Dieter Wiedmann) GND Aber die Kenntnisse über den UC3843 sind halt nicht so verbreitet, daher krampfen sich alle Leute was mit dem ihnen bekannten MC34063 zusammen, koste es was es wolle.
Falk Brunner schrieb: > So macht man das richtig. Tut mir leid, mit deinem Beitrag kann ich überhaupt gar nichts anfangen. Anstatt mir zu helfen schlägst du eine Schaltung vor, die meinen Angaben in nichts entspricht. MaWin schrieb: > Aber die Kenntnisse über den UC3843 sind halt nicht so verbreitet, daher > krampfen sich alle Leute was mit dem ihnen bekannten MC34063 zusammen, > koste es was es wolle. Also denkst du es wäre besser, wenn ich meine ganzen Pläne wieder verwerfe und neu Anfange? Eigentlich Schade, bin jetzt doch schon recht nah am Ziel. Gibt es keine Möglichkeit, die Ausgangsleistung noch zu erhöhen? Mit den von dir vorgeschlagenen Änderungen Dave Chappelle schrieb: > Verringere mal C3 auf 330pF und nimm für R34 nur 120 Ohm und einem R32 von 0.22R bekomme ich etwas über 3mA bei 170V. BTW: Woher bekomme ich die 30V für die Supply Voltage vom UC3843? MFG Dave
@Dave Chappelle (dave_chappelle) >Anstatt mir zu helfen schlägst du eine Schaltung vor, die meinen Angaben >in nichts entspricht. Es ging um den MOSFET-Treiber. Der ist in dem Link richtig gemacht. Diode + PNP. MFG Falk
> Gibt es keine Möglichkeit, die Ausgangsleistung noch zu erhöhen? Der IRF830 ist denkbar ungeeignet. Nimm einen IRF620 o.ä., der hat nur 1/2 On-Widerstand und vor allem Kapazität und schaltet entsprechend schneller aus. Und darauf kommts an. Mit dem IRF830 wird die ganze Energie, die in der Leitphase in die Drossel geladen wurde einfach nur in der langsamen Abschaltflanke verheizt, aber nicht an den Ausgang geleitet. Und die Schaltfrequenz nicht höher, als zum sicheren Vermeiden der Drooselsättigung nötig (Bmax~0,2T)
Harald Wilhelms schrieb: >>> reden wir nicht von deiner schlechten Spule >> >> Was wäre besser geeignet? > > Normalerweise verwendet man für ein solch grosses Übersetzungs- > verhältnis schon einen Trafo (z.B. in Fotoblitzgeräten). Wenn > man nur eine Spule nehmen will, muss man sich mit der Dimen- > sionierung schon etwas mehr Mühe geben. Dass die Spule für eine Spannungsübersetzung von mehr als 1:10 ein kritisches Bauteil ist, hatten wir ihm früher schonmal versucht begreiflich zu machen ... trotzdem halten sich die Schaltungen, die das alles mit einem steinzeitlichen MC34063 und einer einfachen Spule machen müssen, hartnäckigst im Internet. Eine ordentliche Aufbauanleitung für einen Wandler mit einem kleinen Trafo (und einem zeitgemäßeren IC) wäre vermutlich sehr viel nachbausicherer für einen Anfänger. Am Ende würden sie die Anfänger wohl trotzdem wieder alle ignorieren, weil sie eingedenk der vielen Bauanleitungen mit MC34036 und Spule glauben, das sei der einfachere Weg ...
Falk Brunner schrieb: > Es ging um den MOSFET-Treiber. Der ist in dem Link richtig gemacht. > Diode + PNP. Ach so, tut mir leid. Dann wäre diese Variante so auch für meine Schaltung zu verwenden? ArnoR schrieb: > Der IRF830 ist denkbar ungeeignet. Nimm einen IRF620 o.ä., der hat nur > 1/2 On-Widerstand und vor allem Kapazität und schaltet entsprechend > schneller aus. Und darauf kommts an. Oke, werde den mal bestellen. Stimmt eigentlich auch irgendwas an der Schaltung :P? MFG Dave
Dafür dass der tolle Herr Chappelle hier im Forum sonst immer so allwissend tut und anderer Leute Probleme lachend im Vorbeigehen lösen zu können scheint, stellt er sich hier wie der blutige unwissende Anfänger an, die er in anderen Threads belehren zu können meint. Gut zu wissen, wie es wirklich aussieht!
Nimm die Schaltung von Elektor auf Seite 25, funzt ohne Probleme bei mir mit 6 IN Röhren http://www.scribd.com/edarbellay/d/49283671-EE-01-2011-eng
png schrieb: > Dafür dass der tolle Herr Chappelle hier im Forum sonst immer so > allwissend tut und anderer Leute Probleme lachend im Vorbeigehen lösen > zu können scheint Du scheinst mich zu verwechseln? png schrieb: > stellt er sich hier wie der blutige unwissende > Anfänger an, die er in anderen Threads belehren zu können meint. Ich bin in der Ausbildung, ein Schaltregler gehört zu den schwierigeren Aufgaben in diesem Beruf. Ich habe das ganze noch nicht ganz verstanden und wie du vllt. meinem Eröffnungsbeitrag entnehmen kannst: Dave Chappelle schrieb: > Für das bessere Verständnis von Schaltreglern habe ich mir einfach mal > eine fertige Schaltung genommen, die ich dann nachher ausmessen und > nachvollziehen kann. png schrieb: > Gut zu wissen, wie es wirklich aussieht! Schön, dass du mich jetzt kennst, von dir habe ich allerdings noch nie irgend etwas gelesen. Lustig, dass du mich und meine Beiträge so gut zu kennen scheinst. Thomas der Bastler schrieb: > Nimm die Schaltung von Elektor auf Seite 25, funzt ohne Probleme bei mir > mit 6 IN Röhren Was bringt die so an Ausgangsleistung?
Jörg Wunsch schrieb: > Harald Wilhelms schrieb: > Dass die Spule für eine Spannungsübersetzung von mehr als 1:10 ein > kritisches Bauteil ist, hatten wir ihm früher schonmal versucht > begreiflich zu machen ... Dave Chappelle schrieb: > Werde ich bei der endgültigen Version meiner Platine in Betracht ziehen Ist mir klar, werde das machen. Jörg Wunsch schrieb: > Eine ordentliche Aufbauanleitung für einen Wandler mit einem kleinen > Trafo (und einem zeitgemäßeren IC) wäre vermutlich sehr viel > nachbausicherer für einen Anfänger. Wenn du mir so etwas zeigen kannst, bin ich gerne bereit so etwas nachzubauen.
EDIT: wollte es noch in den anderen Beitrag packen, war aber schon zu spät: Mir ist eben aufgefallen, dass die Schaltung immer 230mA aufnimmt. Auch bei grösserer Belastung steigt einfach der Ausgangsstrom dafür sinkt die Ausgangsspannung. Warum nimmt die Schaltung nicht mehr als 230mA auf?
Also ich habe nich gemessen, welche Ausgangsleistung entnommen werden kann. Habe einfach an meine Nixie Uhr angeschlossen , schaft super gut die 6 Röhren. Ich habe die Platine gemacht, ist evtl. nicht optimal, aber funzt seit monaten tadellos ohne daß irgendwas warm werden sollte.
Oke, vielen Dank für den Tipp! Ich werde noch abwarten, ob mir jemand mit meiner aktuellen Schaltung weiterhelfen kann, ansonsten werde ich wohl auf diese zurückgreifen.
@ Dave Chappelle (dave_chappelle)
>Ausgangsspannung. Warum nimmt die Schaltung nicht mehr als 230mA auf?
Weil die Strombegrenzung greift. Damit wir die Spule immer gleich voll
geladen, die Ausgangsspannung hängt dann von der Last ab. Ist ein
praktischer Überlastschutz.
MFG
Falk
Dave Chappelle schrieb: > ob mir jemand > mit meiner aktuellen Schaltung weiterhelfen kann, ansonsten werde ich > wohl auf diese zurückgreifen. Habe schon gepostet http://www.scribd.com/edarbellay/d/49283671-EE-01-2011-eng Seite 25 Ich habe anstatt den Widerstand R9 einen 1M Spindelpoti verwendet, damit ich die benötgite Ausgangsappnung für meine Röhren einstellen konnte. Achte auf L1 habe diese hier verbaut : http://www.reichelt.de/Funkentstoerdrosseln-axial/77A-330-/index.html?;ACTION=3;LA=444;GROUP=B514;GROUPID=3181;ARTICLE=3514;START=0;SORT=user;OFFSET=1000 [Moderator's note: ich habe mal sicherheitshalber die SID aus der Reichelt-URL gelöscht.]
Dave Chappelle schrieb: >> Eine ordentliche Aufbauanleitung für einen Wandler mit einem kleinen >> Trafo (und einem zeitgemäßeren IC) wäre vermutlich sehr viel >> nachbausicherer für einen Anfänger. > > Wenn du mir so etwas zeigen kannst, bin ich gerne bereit so etwas > nachzubauen. Ich habe sowas für meine Nixie-Uhr gebaut, allerdings erstens mit einem ziemlichen Exoten (MAX15004), zweitens hatte ich noch einen Trafo in der Bastelkiste liegen, der sich als geeignet erwies. Insofern habe ich leider auch keine Wickelanleitung dafür parat. Dafür habe ich den Luxus, die konkrete Anodenspannung via Software einstellen zu können. ;-) Dave Chappelle schrieb: > Ich werde noch abwarten, ob mir jemand > mit meiner aktuellen Schaltung weiterhelfen kann, ansonsten werde ich > wohl auf diese zurückgreifen. Du hast doch nun schon reichlich Tipps bekommen im Thread, setz' die doch erst einmal um. Es ist ja keineswegs sicher, dass die Schaltung von "thomasderbastler" nicht auch nur gerade zufällig mit den Bauteilen funktioniert, die er bei sich benutzt hat. Insbesondere MaWins Tipps solltest du beherzigen: . bessere Spule, mit Ringkernen kann man ja ruhig mal spielen; sowas kann man auch aus alten PC-Mainboards ausschlachten (da sind massig Schaltwandler für immense Leistungen drauf) . die Ansteuerung des FET ändern bzw. statt eines FET Bipolartransi- storen benutzen Wenn du natürlich jedes Einzelteil erst einmal irgendwo bestellen musst, ist das keine gute Basis für paar Experimente. Vieles von dem, was du hier brauchst, kann man prima aus Elektroschrott ausschlachten, Hochspannungstransistoren und -dioden beispielsweise aus alten Computernetzteilen. (Leider sind die Ferritkerne dort gräßlich vergossen, sodass sie sich weniger zum Experimentieren eignen. Irgendjemand schrieb hier mal, dass er sowas in heißem Öl aufweicht, aber das ist nicht ungefährlich. Öl von dieser Temperatur willst du nicht auf deiner Haut haben.)
Thomas der Bastler schrieb: > Achte auf L1 > habe diese hier verbaut : > > http://www.reichelt.de/Funkentstoerdrosseln-axial/77A-330-/index.html?;ACTION=3;LA=444;GROUP=B514;GROUPID=3181;ARTICLE=3514;START=0;SORT=user;OFFSET=1000 Au backe. Eine "Funkentstördrossel" als Speicherinduktivität ... Nee, Dave, tu' dir (und uns :) einen Gefallen, und bring' deine jetzige Schaltung zum Laufen.
Jörg Wunsch schrieb: > bessere Spule, mit Ringkernen kann man ja ruhig mal spielen; sowas > kann man auch aus alten PC-Mainboards ausschlachten (da sind massig > Schaltwandler für immense Leistungen drauf) Also am besten eine Ringkernspule.. oder doch lieber einen Trafo? Was ist besser geeignet? Jörg Wunsch schrieb: > die Ansteuerung des FET ändern bzw. statt eines FET Bipolartransi- > storen benutzen Also den Fet mit 2 Transistoren PNP - NPN ansteuern? Jörg Wunsch schrieb: > vieles von dem, > was du hier brauchst, kann man prima aus Elektroschrott ausschlachten, > Hochspannungstransistoren und -dioden beispielsweise aus alten > Computernetzteilen. Elektroschrott wird bei uns regelmässig geleert, vor allem momentan ist eine Bestellung vorteilhafter :) Ist ja schon am Montag hier. Jörg Wunsch schrieb: > Irgendjemand schrieb hier mal, dass er sowas in heißem Öl aufweicht, > aber das ist nicht ungefährlich. Öl von dieser Temperatur willst du > nicht auf deiner Haut haben.) Da greife ich definitiv lieber zur Bestellung :D MFG Dave
Wenn es ein ganz einfaches Netzteil sein sollte, nimm das hier http://elektronik-kompendium.de/public/arnerossius/schaltungen/avr/nixieclk.png und den Trafo bekommst Du hier : http://www.tube-town.net/ttstore/product_info.php/info/p2358_TT-Netztransformator-EI-230---200---6-3-7-VA.html
Thomas der Bastler schrieb: > Wenn es ein ganz einfaches Netzteil sein sollte, nimm das hier Den Tipp hab' ich schon bekommen, das mit den Schaltreglern interessiert mich aber eigentlich schon. Diese Variante ist so wie wenn ich aufgeben würde :) Trotzdem danke für die Anregung. @Jörg Denkst du sowas in dieser Art wäre besser dafür geeignet? https://www.distrelec.ch/speicherdrossel-330-uh-5-a/schurter/sdo-40-5-00-330/350866 Respektive dieses Ding scheint mir recht geeignet, sofern ich dich richtig verstanden habe: http://ch.farnell.com/bourns/2318-v-rc/induktivitaet-ring-v-330uh-15-5/dp/1929761
Jörg Wunsch schrieb: > Es ist ja keineswegs sicher, dass die Schaltung > von "thomasderbastler" nicht auch nur gerade zufällig mit den Bauteilen > funktioniert, die er bei sich benutzt hat. Wo siehst Du evtl. Probleme ? Die Platine ist fertig, wenn er die gleiche Bauteile verwendet auf die gleiche Platine, müsst er das gleich Ergebnis bekommen ( na evtl. bisschen Toleranzen )
Dave Chappelle schrieb: > Also am besten eine Ringkernspule.. oder doch lieber einen Trafo? Was > ist besser geeignet? Das wurde doch schon längst ausdiskutiert: Sog. Sperrwandlerschaltungen mit Trafos arbeiten seit mindestens 50 Jahren völlig problemlos, wenn es darum geht, höhere Spannungen zu erzeugen. Erst in neuerer Zeit versucht man mit einigen Klimm- zügen, dasv gleiche auch mit einer einzelnen Spule zu schaffen. Wenn man dann auch noch versucht, andere Bauteile in eine erprobte Schaltung einzuführen, muss man sich nicht wundern, wenns dann nicht funktioniert. Bei einer netzbetriebenen Schaltung würde ich aber nach wie vor netzbetriebene 50Hz-Trafos bevorzugen. So etwas funk- tioniert nun mal wesentlich zuverlässiger und ist auch einfacher zu verstehen. Gruss Harald
Also wie Harald schon gesagt hat, kann ich ihm 100% zustimmen hast 2 Möglichkeiten. Experimentieren bis es funzt mit dem Schaltregler oder nimm für € 10 diesen kleinen Trafo gut ist es.
> Gibt es keine Möglichkeit, die Ausgangsleistung noch zu > erhöhen? Es wurde letztlich alles gesagt. > https://www.distrelec.ch/speicherdrossel-330-uh-5-... Die ist mit 5A natürlich irrsinnig überdimensioniert, aber als Ringkern schon mal besser als ein Stabkern. > Nimm die Schaltung von Elektor auf Seite 25, funzt ohne > Probleme bei mir mit 6 IN Röhren Die unterscheidet sich von Dave's Schaltung nur dadurch, daß man die Überstromsicherung entfernt hat. Klasse Lösung, typisch Elektor, sollte irgendwas nicht passen, gehen bei ihr eben die Bauteile kaputt, anstatt daß die kostenlos vorhandene Überstromabschaltfunktion des MC34063 verwendet wird. Argh, Elektor, Ramsch in Tüten. > Der IRF830 ist denkbar ungeeignet. Nimm einen IRF620 o.ä., Na ja, er ist nicht optimal, aber mit Gate-Treiber durchaus zu verwenden, der IRF620 spart nicht den Gate-Zreiber. > Also denkst du es wäre besser, wenn ich meine ganzen Pläne > wieder verwerfe und neu Anfange? Da wirst du auch zielgenau eine eher uneffektive Spule greifen.
> der IRF620 spart nicht den Gate-Zreiber.
Vielleicht nicht, vielleicht doch. Auf jeden Fall wirds deutlich besser.
Harald Wilhelms schrieb: > Bei einer netzbetriebenen Schaltung würde ich aber > nach wie vor netzbetriebene 50Hz-Trafos bevorzugen. So etwas funk- > tioniert nun mal wesentlich zuverlässiger und ist auch einfacher > zu verstehen. Sind ein wenig schwerer zu bekommen heutzutage. (Neulich gab's mal einen im Markt-Forum, aber da war Dave wohl nicht schnell genug.) [Edit: OK, die beiden gekoppelten Trafos haben natürlich auch was. Aber sie sind immer noch "härter" als der Wandler.] Einen Vorteil hat die Variante, einmal über Kleinspannung zu gehen (und da "meine" Nixie-Uhr in einem Kinderzimmer steht, war es für mich der Grund, das auch so zu machen): man kann das Ganze prima Schutzklasse II ausführen, indem man eine entsprechende Wandwarze benutzt. Damit hat man den größten Teil der Berührungsschutz- problematik erschlagen, die 180 V muss man dann zwar auch einigermaßen berührungssicher ausführen, aber die sind zumindest nicht mehr lethal.
Dave Chappelle schrieb: > Also am besten eine Ringkernspule.. oder doch lieber einen Trafo? Was > ist besser geeignet? Der Trafo wäre natürlich besser, denn das ist einfacher zu handhaben. Bis zu einem Spannungsverhältnis von 1:5 auf der Primärseite kommt man damit problemlos, für 1:12 (oder vielleicht auch 1:15 für ein wenig Reserve) musst du den also nochmal 1:3 bewickeln. Geht natürlich auch mit einem Ringkern, aber auch dann nur, wenn man irgendwie paar Vorräte an Draht und dergleichen da hat. Irgendwie scheine ich verwöhnt zu sein. ;-) Unsere Bastelecken früher strotzten nur so von ausgebauten Bauteilen, der Kupferlack- draht alter Trafos (so er noch nicht brüchig war) wurde natürlich irgendwo gerettet, um damit auch mal 'ne Spule wickeln zu können, und von einem weggeschmissenen Mainboard oder Computernetzteil kann man sich allemal was in die Ecke legen als Material. >> die Ansteuerung des FET ändern bzw. statt eines FET Bipolartransi- >> storen benutzen > > Also den Fet mit 2 Transistoren PNP - NPN ansteuern? Oder eben gar keinen FET. Bipolartransistoren schalten auch, und wenn ich das richtig verstanden habe (hab' mir das Datenblatt nicht angesehen) ist der MC34063 ohnehin für Bipolarendstufen konzipiert. > Elektroschrott wird bei uns regelmässig geleert, Dann schlag' das nächste Mal zu, bevor er wieder entleert wird.
Harald Wilhelms schrieb: > Sperrwandlerschaltungen mit Trafos arbeiten seit mindestens > 50 Jahren völlig problemlos Nur damit ich das richtig verstehe.. wenn ich einen Trafo brauche, kann ich ja auch von Anfang an einen Trafo nehmen? Also ich meine ohne Stepup.. Jörg Wunsch schrieb: > Geht natürlich auch mit einem Ringkern, aber auch dann nur, wenn > man irgendwie paar Vorräte an Draht und dergleichen da hat. Haben 'ne ganze Kiste rumstehen..
@ ArnoR (Gast) >> der IRF620 spart nicht den Gate-Zreiber. >Vielleicht nicht, vielleicht doch. Auf jeden Fall wirds deutlich besser. Die Simulation ist unrealistisch, in der Originalschaltung sind 1k Pull-Down zum Ausschalten des MOSFETs drin. http://elbastl.sweb.cz/clock.htm MfG Falk
Falk Brunner schrieb: > Die Simulation ist unrealistisch, in der Originalschaltung sind 1k > Pull-Down zum Ausschalten des MOSFETs drin. Die wurden auf den Tip vom MaWin gegen 120R Widerstände ausgetauscht. Jörg Wunsch schrieb: > Bipolartransistoren schalten auch, und > wenn ich das richtig verstanden habe (hab' mir das Datenblatt nicht > angesehen) ist der MC34063 ohnehin für Bipolarendstufen konzipiert. Wäre der TIP50 geeignet? MFG Dave
Dave Chappelle schrieb: > Nur damit ich das richtig verstehe.. wenn ich einen Trafo brauche, kann > ich ja auch von Anfang an einen Trafo nehmen? Also ich meine ohne > Stepup.. Naja, bei einem Sperrwandler würde ich schon bleiben, der genügt für diese Anwendungen allemal, und man muss halt nicht das volle Spannungsverhältnis als Windungszahlverhältnis aufbringen (das wäre beim Flusswandler so). Das macht das Wickeln etwas einfacher, denn die 180 V brauchen schon ein bisschen (dünnen) Draht.
MaWin schrieb: > Argh, Elektor, Ramsch in Tüten. Nun, so eine Elektorschaltung hat zumindest den Vorteil, das sie funktioniert. Nicht funktionierende Schaltungen als Bau- anleitung werden sie nicht veröffentlichen. Man sollte dann allerdings auch genau die gleiche Bauteile, insbesondere Spule nehmen. Wenn man die Schaltung auf Lochraster aufbaut, würde ich auch die Bauteilplazierung der gedruckten Schaltung übernehmen und die Verbindungsdrähte an der Unterseite genau wie die Leiterbahnen anbringen. Gruss Harald
Jörg Wunsch schrieb: >> netzbetriebene 50Hz-Trafos bevorzugen. > Sind ein wenig schwerer zu bekommen heutzutage. > [Edit: OK, die beiden gekoppelten Trafos haben natürlich auch was. > Aber sie sind immer noch "härter" als der Wandler.] Ja, daran hatte ich jetzt gedacht. > Einen Vorteil hat die Variante, einmal über Kleinspannung zu gehen > (und da "meine" Nixie-Uhr in einem Kinderzimmer steht, war es für mich > der Grund, das auch so zu machen): man kann das Ganze prima > Schutzklasse II ausführen, indem man eine entsprechende Wandwarze > benutzt. Nun, man kann ja eine Wandwarze mit AC-Ausgang nehmen. Das heisst natürlich oft: öffnen und Gleichrichter entfernen. In einem Kinder- zimmer hätte ich aber mit Nixieröhren sowieso ein etwas ungutes Gefühl. Gruss Harald
> Nun, so eine Elektorschaltung hat zumindest den Vorteil, das > sie funktioniert. Nicht funktionierende Schaltungen als Bau- > anleitung werden sie nicht veröffentlichen. Doch, taten sie reihenweise. Elektor scheint die Schaltungen der Laien nicht zu korrigieren, sondern übernehmen gnadenlos jeden Fehler mit in die Zeitschrift. Es werden nicht mal minimale Anpassungen gemacht, wie fehlende Abblockkondensatoren eingezeichnet, offene Eingänge angeschlossen, Vorwiderstände vor Leuchtdioden eingebaut. Die gezeigte Schaltung unterscheidet sich von Dave's Schaltung nur um ein weggelassenes Bauteil. Das funktioniert nur, wenn die Bauteilwerte zufälligerweise optimal passen. Wie man aber an Dave sieht, gelingt den Nachbauern gerade die Bauteileauswahl nicht. Da liefert die Schaltung von Dave zu wenig Strom, die von Elektor lässt einfach die Bauteile zerplatzen. > Kann das funktionieren? Ich halte Bipolartransistor und langsame 1N4004 Diode für einen Rückschritt, 10k vor dem Transi sind übrigens zu viel, und die hohe Frequenz des 330pF für C1 schafft der Transistor nicht.
> Kann das funktionieren? Kaum. TIP41C hat UCEmax=100V, in der Schaltung muss der aber mindestens Ua+Uf~180V aushalten, Transitfrequenz ist zu niedrig für diese Schalterei.
Harald Wilhelms schrieb: > Nun, so eine Elektorschaltung hat zumindest den Vorteil, das > sie funktioniert. Nicht funktionierende Schaltungen als Bau- > anleitung werden sie nicht veröffentlichen. Oh doch, kam oefter vor!
> Ich halte Bipolartransistor und langsame 1N4004 Diode für einen > Rückschritt, 10k vor dem Transi sind übrigens zu viel, und die > hohe Frequenz des 330pF für C1 schafft der Transistor nicht. Hm.. irgendwie scheint sich niemand einig zu sein, was den nun die beste Lösung ist. Würdest du eher einen Gatetreiber für den MOSFET aufbauen oder eine Lösung bestehend aus einem Bipolartransistor? Bin ehrlich gesagt ein wenig überfordert, da das mein erster Versuch mit Schaltreglern ist. Habe aber durch eure Antworten doch schon einiges dazu gelernt, ich hoffe es kotzt euch noch nicht an mir zu helfen. Schätze eure Ratschläge wirklich. ArnoR schrieb: > Kaum. TIP41C hat UCEmax=100V, in der Schaltung muss der aber mindestens > Ua+Uf~180V aushalten, Transitfrequenz ist zu niedrig für diese > Schalterei. Wie gesagt, ist ein TIP50 drin, entschuldige den Fehler meinerseits.
Harald Wilhelms schrieb: > In einem Kinder- > zimmer hätte ich aber mit Nixieröhren sowieso ein etwas ungutes Gefühl. Naja, es war der ausdrückliche Wunsch meines Sohns, sowas zu haben. ;-) http://www.sax.de/~joerg/nixieclock/ Im Plexiglasgehäuse habe ich ein sicheres Gefühl damit. Steht auch gut "ab vom Schuss". Dave Chappelle schrieb: >> Ich halte Bipolartransistor und langsame 1N4004 Diode für einen >> Rückschritt, 10k vor dem Transi sind übrigens zu viel, und die >> hohe Frequenz des 330pF für C1 schafft der Transistor nicht. > > Hm.. irgendwie scheint sich niemand einig zu sein, was den nun die beste > Lösung ist. Bezüglich der 1N400x gebe ich MaWin komplett Recht, die gehört nicht in einen schaltenden Wandler rein, die ist für Netzfrequenz. Ob nun bipolar oder FET mag dagegen Geschmackssache sein, ein Bipolar ist auf alle Fälle besser als ein FET ohne Gate-Ansteuerelektronik. Ich würde aber eher einen Typ kleinerer Leistung nehmen, denn die haben typisch eine höhere Stromverstärkung und eine höhere Grenzfrequenz als diese fetten Schalter. Andererseits, wenn ich mir den "Klassiker" der Hochspannungs-Kleinleistungs-Transistoren MPSA44 ansehe, wirklich viel besser als dein TIP50 ist er auch nicht. Mach auf jeden Fall den Basiswiderstand kleiner. 1 kΩ oder sogar bis 330 Ω runter (und dann ausprobieren, wie groß du ihn mit ein wenig Sicherheitsreserve ohne Performanceeinbuße machen kannst).
Jörg Wunsch schrieb: > Bezüglich der 1N400x gebe ich MaWin komplett Recht, die gehört nicht > in einen schaltenden Wandler rein, die ist für Netzfrequenz. > > Ob nun bipolar oder FET mag dagegen Geschmackssache sein, ein Bipolar > ist auf alle Fälle besser als ein FET ohne Gate-Ansteuerelektronik. > Ich würde aber eher einen Typ kleinerer Leistung nehmen, denn die haben > typisch eine höhere Stromverstärkung und eine höhere Grenzfrequenz > als diese fetten Schalter. Andererseits, wenn ich mir den "Klassiker" > der Hochspannungs-Kleinleistungs-Transistoren MPSA44 ansehe, wirklich > viel besser als dein TIP50 ist er auch nicht. > > Mach auf jeden Fall den Basiswiderstand kleiner. 1 kΩ oder sogar > bis 330 Ω runter (und dann ausprobieren, wie groß du ihn mit ein > wenig Sicherheitsreserve ohne Performanceeinbuße machen kannst). Wäre eine Schottkydiode in dieser Anwendung sinnvoller? Das mit dem Widerstand mache ich.. habe jetzt mein Layout nochmal geändert, werde nächsten Montag mal das Ätzbad wieder anschmeissen. Gibt es gerade so eine Wald- und Wiesendiode für diese Anwendung? Habe noch nie eine Schottkydiode gebraucht. Was gäbe es sonst noch an der Schaltung zu bemängeln? Die Induktivität wird durch eine von den oben aufgelisteten Speicherdrosseln ersetzt, vermutlich die von Farnell.. Gibt es sonst noch Änderungstipps, die ich gleich noch anwenden könnte? Falls nicht, lasse ich das mal so stehen und berichte euch am Montag wie das ganze nun aussieht. MFG Dave
Dave Chappelle schrieb: > Wäre eine Schottkydiode in dieser Anwendung sinnvoller? Schottky ist zwar schnell, aber die klassische Schottky-Technologie bringt's nur auf Sperrspannungen um die 50 V. Für diesen Zweck hier gibt es doch zuhauf schnelle Siliziumgleichrichter ("fast recovery"). Wenn du dir "meine" Uhr oben mal ansiehst, klebt da neben den eher filigranen SMD-Bauteilen eine klobige BYV13 drin, die auch nur irgendwoher recyclet worden ist (so ein grauer Glastropfen). > Gibt es gerade so eine Wald- und Wiesendiode für diese Anwendung? Wahrscheinlich wäre die BYV13 sowas, die habe ich zumindest wiederholt in derartigen industriellen Schaltungen gesehen. Allerdings hat Distrelec sie nicht im Angebot (vielleicht ist die auch end of live inzwischen). Wenn ich bei denen aber "fast recovery" ins Suchfeld eingebe und dann die Ergebnisse auf 400 V und 1 A einschränke, wird die Auswahl doch schon recht überschaubar. Die UF4004 beispielsweise ist sowas wie das schnelle Pendant zur 1N4004. > Was gäbe es sonst noch an der Schaltung zu bemängeln? Dass sie recht unübersichtlich gezeichnet ist, sodass man nicht gleich durchblickt. Ein Schaltsymbol so zu zeichnen, dass es praktisch das Pinout des ICs widerspiegelt (ist vermutlich nicht dein "Verdienst") ist recht unglücklich. Sinnvoller wäre es, das Schaltbild gemäß der internen Funktionsgruppen (siehe Datenblatt) zu zeichnen. Davon ausgehend ist dann die externe Schaltung leichter zu überblicken.
Jörg Wunsch schrieb: > Die UF4004 beispielsweise > ist sowas wie das schnelle Pendant zur 1N4004. Vielen Dank für den Tipp, werde gleich mal 2, 3 Stück bestellen. Jörg Wunsch schrieb: > Dass sie recht unübersichtlich gezeichnet ist, sodass man nicht gleich > durchblickt. Ist mir im Nachhinein auch aufgefallen, etwas mühselig, ja. Jörg Wunsch schrieb: > (ist vermutlich nicht dein "Verdienst") Leider doch, habe das Teil selber gezeichnet. Jörg Wunsch schrieb: > Sinnvoller wäre es, das Schaltbild gemäß > der internen Funktionsgruppen (siehe Datenblatt) zu zeichnen Ein Tipp, den ich in Zukunft definitiv berücksichtigen werde. MFG Dave
Dave Chappelle schrieb: > Jörg Wunsch schrieb: >> Die UF4004 beispielsweise >> ist sowas wie das schnelle Pendant zur 1N4004. > > Vielen Dank für den Tipp, werde gleich mal 2, 3 Stück bestellen. Ich sehe gerade, dass sie da schreiben "wird für Sie bestellt". Vielleicht weichst du ja lieber auf die etwas teurere UF4005 aus.
Jo ich denke die 32 Rappen liegen gerade noch so drin, wenn man den Preis für die Röhren ankuckt :) Danke für den Hinweis.
Also ich hab jetzt mal alle Änderungen vorgenommen, siehe Schaltplan. Print neu geätzt, neu bestückt und siehe da -> immer noch viel zu wenig Leistung. 24mA bei ca. 80V.. hmpf. Was wäre da klügste? In die Tonne damit und was anderes machen?
Dave Chappelle schrieb: > 24mA bei ca. 80V. 24 mA ist aber auch weit mehr als nötig ist. Ich sehe jetzt erst, dass deine UF4005 ja sehr schräg angebrach ist, wofür soll die denn gut sein? Du hast ja schon einen ordentlichen schnellen Hochspannungsgleichrichter (MUR1100), sorry, das hatte ich vorher nicht gesehen. Das ist die Stelle, an der ich die UF4005 gesehen hätte. Ich denke, D3 erfüllt keinen nützlichen Zweck und kann raus. Vcc hast du meiner Meinung nach zu bescheiden abgeblockt. Ich vermute, dass C6 ein 08/15-Al-Elko ist. Der hat einen viel zu hohen Innenwiderstand, es ist zu befürchten, dass Vcc periodisch einbricht. Ich würde da einen guten Keramikkondensator oder Ta-Elko parallel schalten (aus dem Bauch raus irgendwas um die 10 µF). Ansonsten musst du mal oszillografieren, was denn da für Spannungs- und Stromverläufe entstehen. Vielleicht rennt ja deine Spule in die Sättigung?
Hi Jörg, danke für deine Antwort. Jörg Wunsch schrieb: > 24 mA ist aber auch weit mehr als nötig ist. 6* ZM1042 Röhre, je Röhre 4.5mA bei einer Betriebsspannung von 120V.. Auf Multiplex wurde bewusst verzichtet, da das ja ziemlich schädlich sein soll für die Röhren. Jörg Wunsch schrieb: > Ich sehe jetzt erst, dass deine UF4005 ja sehr schräg angebrach ist, > wofür soll die denn gut sein? Du hast ja schon einen ordentlichen > schnellen Hochspannungsgleichrichter (MUR1100), sorry, das hatte ich > vorher nicht gesehen. Das ist die Stelle, an der ich die UF4005 > gesehen hätte. Ich denke, D3 erfüllt keinen nützlichen Zweck und > kann raus. Oke, hab die mal rausgeschossen. Jörg Wunsch schrieb: > Vcc hast du meiner Meinung nach zu bescheiden abgeblockt. Ich vermute, > dass C6 ein 08/15-Al-Elko ist. Da hast du richtig geraten. > Ich würde da einen guten Keramikkondensator oder Ta-Elko parallel > schalten (aus dem Bauch raus irgendwas um die 10 µF). Das alleine hat leider nicht viel gebracht.. (Tantal-C 10µF verwendet= Ich habe nun einfach mal den Strommesswiderstand überbrückt (0.22R) um zu sehen was passiert.. siehe da: Die Schaltung bringt bei 150V 24 mA. Allerdings für ca. eine halbe Minute, dann nimmt die Stromaufnahme rasant zu und ich muss die Übung abbrechen, weil sonst mein TIP50 verraucht. Hmpf. Jörg Wunsch schrieb: > Vielleicht rennt ja deine Spule in die > Sättigung? Wie kann ich das prüfen?
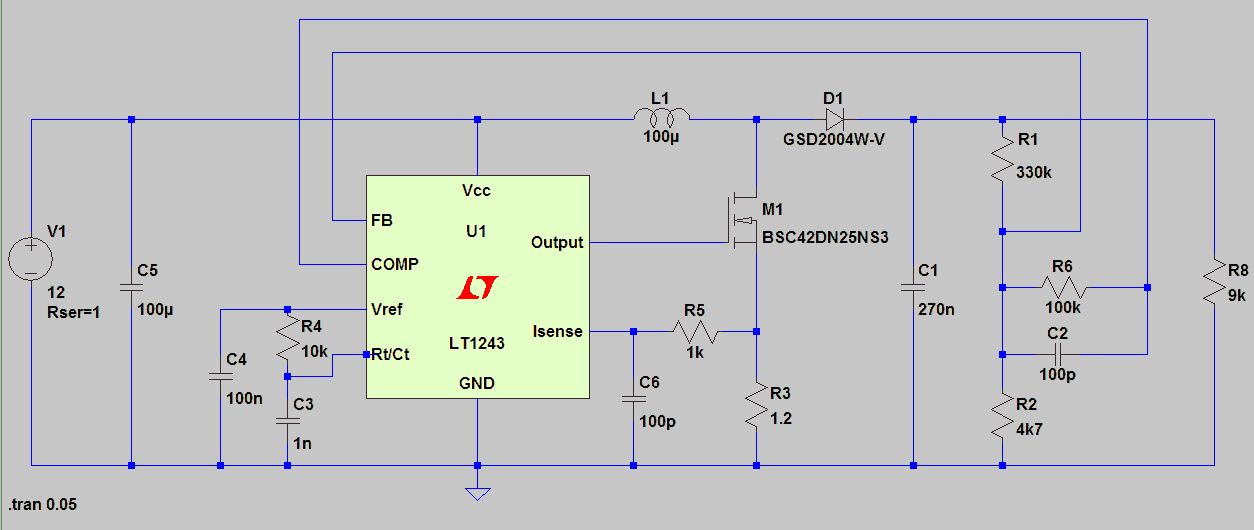
Es wurde oft genug erwähnt, daß ein TIP50 viel zu langsam ist. Falls dir der MC34063 auf die Nerven geht, kannst du es ja mit einem UC3843=LT1243 probieren, einer 100uH 1A Spule, einer 250V/0.25A ultrafast Diode, und einem 250V/RDSon<0.5 Ohm MOSFET probieren wie in der obigen Schaltung gezeigt, zumindest in der Simulation bringt sie 180V/20mA, und laut Datenblatt liefert sie gleich noch stabilisierte 5V an VRef bis 20mA, allerdings weiß das Spice-Modell davon offenbar nichts. Für 50mA/180V muß man aber schon nachlegen, mehr Strom durch die Spule erfordert auch eine Anpassung der anderen Bauteile.
@ Dave Chappelle (dave_chappelle) >Also ich hab jetzt mal alle Änderungen vorgenommen, siehe Schaltplan. Der ist nicht so doll. Erstens fehlen haufenweise Kreuzungspunkte, wahrscheinlich fehlen damit auch mehrere elektrische Verbindungen. Und übersichtlich ist was anderes. Und ob das mit R7 so toll ist? 120 OHm an 12V macht ~100mA, die sinnlos verbraten werden. Wenigstens sollte man R7 dirakt an die Basis von Q2 klemmen. >Print neu geätzt, neu bestückt So einen Krümelkram macht man erstmal auf Lochraster. Geht viel einfacher und schneller, vor allem wenn man noch ändern muss. >Leistung. 24mA bei ca. 80V.. hmpf. Was ist denn dein Ziel? 1000A? Da wird dann die Nixi zur Blitzlampe.
Falk Brunner schrieb: > Was ist denn dein Ziel? 1000A? Da wird dann die Nixi zur Blitzlampe. Nein, wie weiter oben beschrieben: 6*4.5mA bei 120VDC. Falk Brunner schrieb: > So einen Krümelkram macht man erstmal auf Lochraster. Geht viel > einfacher und schneller, vor allem wenn man noch ändern muss. Teile wechseln kann ich auch auf geätzter Platine, ist zudem eine gute Übung. Falk Brunner schrieb: > Und ob das mit R7 so toll ist? 120 OHm an 12V macht ~100mA, die sinnlos > verbraten werden. Wenigstens sollte man R7 dirakt an die Basis von Q2 > klemmen. Ist wirklich sinnlos, noch ein Überbleibsel vom FET.. Falk Brunner schrieb: > Der ist nicht so doll. Erstens fehlen haufenweise Kreuzungspunkte, > wahrscheinlich fehlen damit auch mehrere elektrische Verbindungen. Und > übersichtlich ist was anderes. Das er nicht sehr übersichtlich ist, ist mir klar. Wurde mir weiter oben schon mitgeteilt, habe weiter oben schon gesagt ich achte nächstes Mal darauf. Zu den Kreuzungen: Nein, es fehlt definitiv nichts. Ich sehe keine Kreuzung, die nicht 100% eindeutig ist. MaWin schrieb: > Es wurde oft genug erwähnt, daß ein TIP50 viel zu langsam ist. > > Falls dir der MC34063 auf die Nerven geht, > kannst du es ja mit einem UC3843=LT1243 probieren, > einer 100uH 1A Spule, einer 250V/0.25A ultrafast Diode, > und einem 250V/RDSon<0.5 Ohm MOSFET probieren > wie in der obigen Schaltung gezeigt, zumindest in der > Simulation bringt sie 180V/20mA, > und laut Datenblatt liefert sie gleich noch stabilisierte > 5V an VRef bis 20mA, allerdings weiß das Spice-Modell davon > offenbar nichts. Probiere es jetzt noch mit schnellerem (leistungsfähigerem) Transistor, danach kommt der ganze Scheisshaufen in die Tonne und ich mach mich mal an deine Schaltung.
@ Dave Chappelle (dave_chappelle) >Ich habe nun einfach mal den Strommesswiderstand überbrückt (0.22R) Kein gute Idee. 0,22R sind ~1,3A, das reicht. >rasant zu und ich muss die Übung abbrechen, weil sonst mein TIP50 >verraucht. Hmpf. Eben. >Jörg Wunsch schrieb: >> Vielleicht rennt ja deine Spule in die >> Sättigung? Könnte sein. >Wie kann ich das prüfen? Spannung über dem Strommesswiderstand oszillographieren. Oder eine Spule nehmen, von der man weiß, dass sie mindestens 1A verträgt. Laut http://schmidt-walter.eit.h-da.de/smps/aww_smps.html wird es mit 100kHz und 330uH eher eng, ich würde mal 100 oder 220µH probieren. MFG Falk
Falk Brunner schrieb: > Und ob das mit R7 so toll ist? 120 OHm an 12V macht ~100mA, die sinnlos > verbraten werden. Stimmt, das wollte ich auch noch schreiben. Vielleicht drin lassen (auch wenn es eher ein "Angstwiderstand" ist), aber auf 1 kΩ oder mehr vergrößern. >>Print neu geätzt, neu bestückt > > So einen Krümelkram macht man erstmal auf Lochraster. Oder "frei fliegend". :) MaWin schrieb: > Es wurde oft genug erwähnt, daß ein TIP50 viel zu langsam ist. Naja, es war mehr einmal als "oft genug", ist natürlich eine Frage der Schaltfrequenz. Dave, vielleicht kommst du ja diese Woche mal wieder an alte Computernetzteile ran. Da sollten sich doch hochspannungsfeste Schalttransistoren finden lassen, die ein paar kHz mehr vertragen.
@ Dave Chappelle (dave_chappelle) >> verbraten werden. Wenigstens sollte man R7 dirakt an die Basis von Q2 >> klemmen. >Ist wirklich sinnlos, noch ein Überbleibsel vom FET.. Nö, den brauchst du immer noch, denn der MC34063 hat KEINEN Push-Pull-Ausgang, der den Transistor aktiv ausschalten kann! Das muss der Widerstand machen! >Zu den Kreuzungen: Nein, es fehlt definitiv nichts. Ich sehe keine >Kreuzung, die nicht 100% eindeutig ist. Nur weil du sie nicht siehtst, heißt das nicht, dass es sie nicht gibt. ;-) Zwischen R9/R11, D1/C2, D1/180V. Von überlappenden Texten reden wir nichtmal. >danach kommt der ganze Scheisshaufen in die Tonne und ich mach mich mal >an deine Schaltung. Wozu? Der MC34063 bringt es, WENN man einen passenden MOSFET-Treiber nutzt. Dagegen wehrst du dich ja seit langem erfolgreich. Beitrag "Re: Konstantstromquelle LED 3A" Passenden FET mit 200V++ nehmen, fertig. MFG Falk P S Und schau dir mal an, wie ein Schaltplan auch aussehen kann.
@Jörg Wunsch (dl8dtl) (Moderator) Benutzerseite >(auch wenn es eher ein "Angstwiderstand" ist), aber auf 1 kΩ oder >mehr vergrößern. Nö, richtig platzieren. Dann wird nämlich erstens nicht 100mA verbraten sondern nur ~30mA, R1 sei Dank. Und es wird mit 120 Ohm ausgeschalten, nicht 330R+1k. MFG Falk
Falk Brunner schrieb: > Und es wird mit 120 Ohm ausgeschalten, > nicht 330R+1k. Ist doch aber bei einem Bipolartransistor relativ wurscht. (Beim FET natürlich nicht.) Der Widerstand muss praktisch nur Icb0 ableiten, das dürften wenige µA sein (das Datenblatt nennt leider keine typischen Werte). Cbe0 entlädt sich auch schon über den Basisstrom selbst ausreichend, werden wohl nur einige 10 pF sein. OK, direkt an der Basis wäre er natürlich trotzdem auch dafür besser aufgehoben.
Falk Brunner schrieb: > Dagegen wehrst du dich ja seit langem erfolgreich. Ich habe bis jetzt so ziemlich jeden Tipp versucht, der mir angeraten wurde. Von wehren kann definitiv nicht die Rede sein. Jeder rät mir etwas anderes, wer sagt mir, dass dein Ratschlag besser ist als der von anderen? FET, NPN, FET mit Gatetreiber. Ich kann nur eine Lösung anwenden, nicht alle. Falk Brunner schrieb: > Nur weil du sie nicht siehtst, heißt das nicht, dass es sie nicht gibt. > ;-) Hab' ich nachgeprüft - die Verbindung besteht. Wär mir wahrscheinlich schon aufgefallen beim Layout, wenn 2 Verbindungen fehlen.. ist ja fast schon die Hälfte :P Falk Brunner schrieb: > Von überlappenden Texten reden wir nichtmal. Wie gesagt, nach 10 Anmerkungen habe auch ich verstanden, dass das Schema übersichtlicher sein könnte. Falk Brunner schrieb: > P S Und schau dir mal an, wie ein Schaltplan auch aussehen kann. Ich kann gerne mal 2, 3 meiner anderen "Werke" hochladen, der Schaltplan wurde eig. nur erstellt um ein Layout zu zeichnen. Aber zurück zum Thema, bitte. Falk Brunner schrieb: > Nö, den brauchst du immer noch, denn der MC34063 hat KEINEN > Push-Pull-Ausgang, der den Transistor aktiv ausschalten kann! Das muss > der Widerstand machen! Wurde auf 1k vergrössert. Jörg Wunsch schrieb: > Dave, vielleicht kommst du ja diese Woche mal wieder an alte > Computernetzteile ran. Da sollten sich doch hochspannungsfeste > Schalttransistoren finden lassen, die ein paar kHz mehr vertragen. Wenn du mir einen guten raten kannst, bestelle ich einfach einen :) Bin noch auf den BUV26 gestossen, scheint recht passend zu sein? Oder ist der zu langsam? https://www.distrelec.ch/leistungstransistor-to-220-npn-180-v/-/buv-26/612490
Dave Chappelle schrieb: > Wenn du mir einen guten raten kannst, bestelle ich einfach einen :) Nö, kann ich nicht. Ich würde mit diversen Ausschlachtteilen experimentieren um zu sehen, welcher sich am besten eignet. Ich würde mich in alten Computernetzteilen vor allem im Bereich des 5-V-Hilfsnetzteils umschauen, das für die Standby-Spannung zuständig ist. Die Bauteile da sind für eher kleine Leistungen ausgelegt, was günstigere Werte für Stromverstärkung und Grenzfrequenz erwarten lässt als bei den "fetten Brummern" im Hauptnetzteil. > Bin noch auf den BUV26 gestossen, scheint recht passend zu sein? Oder > ist der zu langsam? Zu langsam vielleicht nicht, aber es gibt keinerlei Angabe zur Stromverstärkung. Alle Daten gehen von B = 10 aus, was nicht gerade viel ist. Andererseits scheint mir der MC34063 einiges an Strom treiben zu können (Grenzwert ist laut Datenblatt 1,5 A), insofern kann man die Endstufe vielleicht damit kräftig genug ansteuern.
Jörg Wunsch schrieb: > Zu langsam vielleicht nicht, aber es gibt keinerlei Angabe zur > Stromverstärkung. Alle Daten gehen von B = 10 aus, was nicht > gerade viel ist. Andererseits scheint mir der MC34063 einiges an > Strom treiben zu können (Grenzwert ist laut Datenblatt 1,5 A), > insofern kann man die Endstufe vielleicht damit kräftig genug > ansteuern. Bestell mal einen.. Netzteile sind ein bisschen rar im Moment. Meld' mich dann wieder um zu berichten.
> Beitrag "Re: Konstantstromquelle LED 3A" Warum denn ein IRLZ34, also LogicLevel, bei 12V ? IRFZ34 täte es doch wohl. > Bin noch auf den BUV26 gestossen JEDER bipolare Leistungstransistor ist zu langsam für 330pF, man schafft mit ihnen maximal 20kHz, un dann teilweise nur mit Aufwand. Es hat schon seinen Grund, warum es vor 40 Jahren, obwohl es da den MC34063 als uA78S40 schon gab, kaum Schaltregler gab, und das erst mit der Erfindung der Leistungsmofets losging. Mit etwas Glück geht es mit 2SC4793 oder so noch, in Europa wären das BF... Typen. So wie oben schafft die UC3842 Schaltung auch 25mA, wenn man eine ordentliche Spule verwendet, was bei 1mH/1A schon recht schwer wird, Ringkern wäre gut.
Wenn ein Stepup auf Basis des MC34063A mit einem Spannungsverhältnis grösser als 7 die geforderte Leistung nicht bringen kann, dann kann es daran liegen, dass die Frequenz für die Spule zu hoch ist - oder andersrum betrachtet die Induktivität für die gewählte Frequenz zu gross ist. Weil die Spule in der zur Verfügung stehenden Zeit nicht genug Strom aufläd. Das hatte MaWin oben auch schon beschrieben und ausgerechnet. Allerdings teile ich seine Schlussfolgerung nicht, die ohnehin zu kurze Ladezeit der Spule durch Verringerung des Timingkondensators noch weiter zu kürzen. Um Gegenteil. Meiner Ansicht nach müsste man die Zeit vergrössern indem man den Timing-Kondensator vergrössert. Oder man müsste eine Spule mit kleinerer Induktivität verwenden.
MaWin schrieb: > JEDER bipolare Leistungstransistor ist zu langsam für 330pF, > man schafft mit ihnen maximal 20kHz, un dann teilweise nur > mit Aufwand. Es hat schon seinen Grund, warum es vor 40 Jahren, > obwohl es da den MC34063 als uA78S40 schon gab, kaum > Schaltregler gab, und das erst mit der Erfindung der > Leistungsmofets losging. Soso, dann handelt es sich bei den FJP5027 (Hilfsnetzteil) und 2 x FJP13009 (Hauptnetzteil), die ich soeben aus einem ATX-Netzteil ausgeschlachtet habe, wohl um eine Illusion.
> Soso, dann handelt es sich ... wohl um eine Illusion.
Beide sind besonders für high speed switching ausgelegt
und werden dennoch keine 50kHz schaffen, obwohl man
die Basis vermutlich mit negativer Ansteuerspannung
entlädt. MOSFETs lachen sogar noch über 500kHz.
MaWin schrieb: > Beide sind besonders für high speed switching ausgelegt > und werden dennoch keine 50kHz schaffen Da der Netzteil nun geschlachtet ist, kann ich dir natürlich nicht mehr sagen, mit welcher Frequenz er geschaltet worden wäre. Trafos haben jedenfalls die Größe wie in allen anderen ATX-Netzteilen, die ich in den letzten Jahren gesehen habe.
@ MaWin (Gast) >> Beitrag "Re: Konstantstromquelle LED 3A" >Warum denn ein IRLZ34, also LogicLevel, bei 12V ? Weil der mir als erster einfiel. >IRFZ34 täte es doch wohl. Ja.
MaWin schrieb: >> Soso, dann handelt es sich ... wohl um eine Illusion. > > Beide sind besonders für high speed switching ausgelegt Nun, es hat ja auch niemand behauptet, man sollte einen Schaltwandler mit einem 2N3055 aufbauen. > und werden dennoch keine 50kHz schaffen, obwohl man > die Basis vermutlich mit negativer Ansteuerspannung > entlädt. Ich habe den Salat heute früh mal auf'm Labortisch aufgebaut. MC34063 habe ich nicht zur Hand, also hab' ich den Impulsgenerator (mit nachgesetztem Emitterfolger, damit er kräftig genug ist) benutzt.
1 | 470 µH \ | BYM26D |
2 | +12 V o---*-----------UUUUUU-----*----|>|--------------*-----o +180 V |
3 | | ...... | / | | |
4 | | | | |
5 | ----- 220 µF Al + | ----- 10 µF + |
6 | ----- 22 µF Ta | ----- 100 nF |
7 | | | | |
8 | | | | |
9 | ----- | ----- |
10 | | |
11 | 4,7nF | |
12 | +---||---+ / |
13 | | | | / |
14 | | +----+ | |/ |
15 | Π o-*-| |-*-----------|\ FJP5027R |
16 | +----+ | | V |
17 | 270Ω | \ |
18 | +-+ | |
19 | | | | |
20 | 100Ω | | ----- |
21 | +-+ |
22 | | |
23 | ----- |
330 µH hatte ich in meinem EPCOS-Spulensortiment nicht drin. Zuerst habe ich daher mal mit 220 µH experimentiert, aber am Ende war 470 µH besser. Ansteuerung 50 kHz, der 4,7-nF-Kondensator beschleunigt das Umschalten des Transistors. 10 mA schaffe ich bei 180 V damit, dabei nimmt die Schaltung etwa 350 mA auf. Macht 43 % Wirkungsgrad, das ist für die einfache Schaltung ungefähr das, was ich erwartet hätte. Ein Energiesparwunder wird es natürlich nicht, aber machbar ist es, und 50 kHz sind natürlich noch drin (bei höherer Frequenz wird sie erwartungsgemäß uneffektiver, auch bei kleinerer Induktivität).
Soooo, neuer Tag, neues Glück. Ich hab mal ein paar Sachen aus der Rumpelkiste zusammengeschustert, bissel probiert und gemessen. Ergebnis siehe Anhang, saubere 180V an 6k8, macht 27mA. Stromaufnahme ca. 550mA bei 12V, macht 72% Wirkungsgrad, nicht berauschend aber OK. Und für Jörg: L1 ist eine Funkentstördrossel, hatte auf die Schnelle nix besseres zur Hand. ;-) MFG Falk
Falk Brunner schrieb: > Und für Jörg: L1 ist eine Funkentstördrossel, hatte auf die Schnelle nix > besseres zur Hand. ;-) Wärste auf dem Weg mal vorbeigekommen, dann hätte ich dir noch eine aus meiner EPCOS-Kiste mitgegeben. :) Sag mal, die UF4001 ist doch etwas überdimensioniert, oder? An der Stelle müsste doch eine 08/15 1N4148 genauso genügen. (Nur, weil unser Freund ja jede einzelne Diode extra bei Distrelec kaufen gehen wird ...)
Jörg Wunsch schrieb: > Sag mal, die UF4001 ist doch etwas überdimensioniert, oder? An > der Stelle müsste doch eine 08/15 1N4148 genauso genügen. Dann kommen statt 180V aber nur 179,7V raus. :-) Gruss Harald
Oke, wow vielen Dank für eure Mühe! Mit Aufbau und messen ich bin beeindruckt. Falk Brunner schrieb: > Ergebnis > siehe Anhang, saubere 180V an 6k8, macht 27mA. Stromaufnahme ca. 550mA > bei 12V, macht 72% Wirkungsgrad, nicht berauschend aber OK. Nicht berauschend? 100mal besser als mein zusammengeschusterter Schrott :) Jörg Wunsch schrieb: > Nur, > weil unser Freund ja jede einzelne Diode extra bei Distrelec kaufen > gehen wird Ne hab ja jetzt schon ein kleines Sortiment an schnellen Dioden hier :P Hmm.. Induktivitäts-mässig kann ich so was hier nehmen? https://www.distrelec.ch/induktivit%C3%A4t-axial-56-uh-1-5-a-20/tdk-epc/b82111-e-c24/351980 Oder soll ich doch wieder 'nen Ringkerntrafo bestellen? Und zu den Transistoren.. meinst du mein IRF 830 und ein BC556 tun es auch? Oder ist ein Ic von 100mA beim BC556 doch zu gering? Vielen Dank für eure Hilfe!
Dave Chappelle schrieb: > Mit Aufbau und messen ich bin beeindruckt. Zu einem Foto des Aufbaus hat's heute früh leider nicht mehr gereicht. ;-) Nur, damit du mal siehst, dass man nicht jedesmal erst eine Platine ätzen muss ... > Hmm.. Induktivitäts-mässig kann ich so was hier nehmen? Da Falk es auch mit einer Entstördrossel geschafft, hat, wird wohl dann fast alles gehen. ;-) Ich habe mich mal eingedeckt in einem ebäh-Shop, die hatten gerade ein älteres SMD-Power-Indukitivitäts-Sortiment von EPCOS. Das war von EPCOS bereits abgekündigt und dadurch preiswert, von jedem Wert sind je 3 Stück magnetisch geschirmt und je 3 Stück ungeschirmt drin. Schau dich lieber mal nach sowas um, statt jede Spule einzeln beim Distri zu ordern. > Oder soll ich doch wieder 'nen Ringkerntrafo bestellen? Nicht bestellen, sondern selbst wickeln. Ausschlacht-Ringkerne beschaffen, siehe oben, auf Mainboards massig drauf. Bisschen Draht drauf wickeln, und du hast genügend Material zum Experimen- tieren. Du sollst keinen Distri reich machen, sondern deinen Erfahrungsschatz bereichern beim Experimentieren. > Oder ist ein Ic von 100mA beim BC556 doch zu gering? Dürfte bei dem FET-Treiber ziemlich wurscht sein.
Jörg Wunsch schrieb: > Zu einem Foto des Aufbaus hat's heute früh leider nicht mehr > gereicht. ;-) Nur, damit du mal siehst, dass man nicht jedesmal > erst eine Platine ätzen muss ... Wie gesagt, hab noch nicht so oft geätzt, da kam mir das gerade recht. Jetzt klappt's aber langsam ziemlich gut :) Jörg Wunsch schrieb: > Ich habe mich mal eingedeckt in einem ebäh-Shop, die hatten gerade > ein älteres SMD-Power-Indukitivitäts-Sortiment von EPCOS. Das war > von EPCOS bereits abgekündigt und dadurch preiswert, von jedem Wert > sind je 3 Stück magnetisch geschirmt und je 3 Stück ungeschirmt drin. Wäre wirklich mal notwendig, da gebe ich dir recht. Mal kucken wo ich was gescheites finde. Jörg Wunsch schrieb: > Schau dich lieber mal nach sowas um, statt jede Spule einzeln beim > Distri zu ordern. Da wir sowieso jeden Tag bei Distrelec bestellen und mir dieses Projekt finanziert wird, liegt das schon drin (solange ein gewisses Budget nicht gesprengt wird). Jörg Wunsch schrieb: > Nicht bestellen, sondern selbst wickeln. Ausschlacht-Ringkerne > beschaffen, siehe oben, auf Mainboards massig drauf. Bisschen > Draht drauf wickeln, und du hast genügend Material zum Experimen- > tieren. Du sollst keinen Distri reich machen, sondern einen > Erfahrungsschatz bereichern beim Experimentieren. Haben meines Wissens kein Messgerät für Induktivitäten, deshalb ist das etwas unschön. Jörg Wunsch schrieb: > Dürfte bei dem FET-Treiber ziemlich wurscht sein. Der Strom wird ja nur durch den 10R Widerstand begrenzt? Ist es nicht so, dass die Gatekapazität (richtiger Begriff?) im ersten Moment wie ein Kurzschluss ist? MFG Dave
Dave Chappelle schrieb: > Haben meines Wissens kein Messgerät für Induktivitäten, deshalb ist das > etwas unschön. Einfache Geräte kann man sich da auch selbst bauen. Oder halt einen Schwingkreis ans Oszilloskop hängen und mit Nadelimpulsen anregen, dann Resonanzfrequenz messen (nicht vergessen, die Kapazität des Tastkopfes rauszurechnen). Du bist Ingenieur (oder willst einer werden), da darf man auch mal erfinderisch sein. > Jörg Wunsch schrieb: >> Dürfte bei dem FET-Treiber ziemlich wurscht sein. > > Der Strom wird ja nur durch den 10R Widerstand begrenzt? Und durch den Basiswiderstand R2 mit 1 kΩ. Der MC34063 treibt ja nichts nach Masse, sondern beim Abschalten wird einfach die Basis des pnp-Transistors "fallen gelassen".
Jörg Wunsch schrieb: > Und durch den Basiswiderstand R2 mit 1 kΩ. Der MC34063 treibt ja > nichts nach Masse, sondern beim Abschalten wird einfach die Basis > des pnp-Transistors "fallen gelassen". Ach so, ja das habe ich nicht gewusst. Danke für die Erklärung. Baue das mal auf (oder mache ich ein layout :D?) und berichte dann nochmal wie's geklappt hat :) Sollte ja eigentlich auf's gleiche Ergebnis kommen wie Falk Brunner aber trotzdem. MFG Dave
Dave Chappelle schrieb: > > Da wir sowieso jeden Tag bei Distrelec bestellen und mir dieses Projekt > finanziert wird, liegt das schon drin (solange ein gewisses Budget nicht > gesprengt wird). > Wenn du denn häufig bei Distrelec bestellst - die haben auch richtige Speicherdrosseln: https://www.distrelec.ch/ishopWebFront/search/luceneSearch.do?dispatch=find&keywordPhrase=speicherdrosseln
Dave Chappelle schrieb: > Ach so, ja das habe ich nicht gewusst. Das wiederum hättest du dir weiter oben schon mal ansehen sollen, als man dir erzählt hat, dass du einen FET halt nicht so simpel durch einen MC34063 ansteuern kannst. Die (prinzipielle) Innenschaltung ist ja kein Geheimnis, ich kannte die vorher auch nicht.
Ja, habe ich schon gesehen. Allerdings nicht 56µH in konventioneller Bauform. SMD würde normalerweise natürlich auch gehen, allerdings ist es Teil des Projektes die Uhr möglichst "orginalgetreu" zu entwerfen. Jörg Wunsch schrieb: > Das wiederum hättest du dir weiter oben schon mal ansehen sollen, > als man dir erzählt hat, dass du einen FET halt nicht so simpel > durch einen MC34063 ansteuern kannst. Die (prinzipielle) > Innenschaltung ist ja kein Geheimnis, ich kannte die vorher auch > nicht. Angesehen hab ich's mir schon, nur habe ich es nicht ganz verstanden. MFG Dave
Dave Chappelle schrieb: > SMD würde normalerweise natürlich auch gehen, allerdings ist es Teil des > Projektes die Uhr möglichst "orginalgetreu" zu entwerfen. Mannomann. Warum erfährt man die Randbedingungen des Projekts eigentlich erst kurz vor dem 100. Posting?
Dave Chappelle schrieb: > SMD würde normalerweise natürlich auch gehen, allerdings ist es Teil des > Projektes die Uhr möglichst "orginalgetreu" zu entwerfen. Müsste dann die Spannungsversorgung nicht ebenso originalgetreu in Röhrentechnik erfolgen? ;-)
OK, hier noch die gräßliche Wahrheit über Lochrasterprototypen ;-) Als Diode hab ich auch nochmal BYG23M probiert, geht auch, ist halt deutlich kleiner als MUR8100E im TO220 Gehäuse. >Sag mal, die UF4001 ist doch etwas überdimensioniert, oder? Ja, lag halt rum. >An der Stelle müsste doch eine 08/15 1N4148 genauso genügen. Mit etwas sportlicher Dimensionierung und R1 = 33 Ohm sollte das passen. >Und zu den Transistoren.. meinst du mein IRF 830 und ein BC556 tun es >auch? Ja. >Oder ist ein Ic von 100mA beim BC556 doch zu gering? Naja, nicht optimal, sollte aber gehen. MFG Falk
@ A. K. (prx) >> SMD würde normalerweise natürlich auch gehen, allerdings ist es Teil des >> Projektes die Uhr möglichst "orginalgetreu" zu entwerfen. >Müsste dann die Spannungsversorgung nicht ebenso originalgetreu in >Röhrentechnik erfolgen? ;-) augenroll Dann hätte es ein kleiner Trafo mit 180V Wicklung und vier Dioden getan, deulich anfängerfreundlicher aufbaubar. Oder zwei kleine Tafos von 230/12V und dahinter "umgedeht" 24V/230V, Trenntrafo für Arme. MFG Falk
Falk Brunner schrieb: >>Müsste dann die Spannungsversorgung nicht ebenso originalgetreu in >>Röhrentechnik erfolgen? ;-) > > augenroll Dann hätte es ein kleiner Trafo mit 180V Wicklung und vier > Dioden getan Ach was: ein mechanischer Zerhacker gehört da rein. :-)
Jörg Wunsch schrieb: > Mannomann. Warum erfährt man die Randbedingungen des Projekts > eigentlich erst kurz vor dem 100. Posting? Naja.. hat mir auch niemand was mit SMD vorgeschlagen also von dem her war's nicht so schlimm :) Werde es nächstes mal aber früher sagen. Falk Brunner schrieb: > OK, hier noch die gräßliche Wahrheit über Lochrasterprototypen ;-) > Als Diode hab ich auch nochmal BYG23M probiert, geht auch, ist halt > deutlich kleiner als MUR8100E im TO220 Gehäuse. Oh wow, und da predigt man mir was von wegen EMV und Empfindlichkeit :D Falk Brunner schrieb: > augenroll Dann hätte es ein kleiner Trafo mit 180V Wicklung und vier > Dioden getan, deulich anfängerfreundlicher aufbaubar. Oder zwei kleine > Tafos von 230/12V und dahinter "umgedeht" 24V/230V, Trenntrafo für > Arme. Ja, das war auch eine Option. Allerdings wäre da der Lerneffekt überhaupt nicht vorhanden, was ja eigentlich auch das Sekundärziel dieses Projektes ist.
@Dave Chappelle (dave_chappelle)
>Oh wow, und da predigt man mir was von wegen EMV und Empfindlichkeit :D
Siehst du nicht die sternförmige Verdrahtung der Leistungsbauteile ;-)
Falk Brunner schrieb: > OK, hier noch die gräßliche Wahrheit über Lochrasterprototypen ;-) lern mal anständig löten sieht einfach nur anfängermäßig aus
franz b schrieb: > lern mal anständig löten ROTFL, selten so gelacht! Die erste Wortmeldung im Thread, nichts zum Thema beitragen, und dann so einen <zensiert> posten ... wann dürfen wir deine Lochrasteraufbauten mal bewundern, in einer halben Stunde vor der Arbeit zusammengewürfelt, um einem anderen Foren- teilnehmer auszuhelfen? (Von anderen Sachen wie sinnvollen Dimensionierungshinweisen ganz abgesehen, die recht eindeutig zeigen, dass Falk sowas nicht erst seit vorgestern macht.) Vielleicht fotografiere ich heute abend meinen Drahthaufen auch nochmal. :)
Werde noch die von dir verwendeten Bauteile bestellen.. bei mir hat es auf alle fälle mit BC556, IRF830, MUR1100 und 40µH Spule nicht funktioniert (ca. selbe Werte wie vorhin) Bin am Freitag wieder dran, schreibe dann wie's rausgekommen ist. Ah ja und franz b schrieb: > lern mal anständig löten > sieht einfach nur anfängermäßig aus Du würdest für einen fremden deinen Lötkolben wahrscheinlich nicht mal anfassen. Idiot. MFG Dave
Also in der Auslegung schafft der MC34063 die 180V/25mA mit der L-PISM100 von Reichelt, zumindest in der Simulation, also guter Aufbau vorausgesetzt. Aber auch nur gerade eben. 50mA sind nicht drin und 200V auch nicht. Der MC34063 begrenzt das Tastverhältnis, so daß nicht mehr als eine ver-16-fachung rauskommen kann.
Jörg Wunsch schrieb: > ROTFL, selten so gelacht! Die erste Wortmeldung im Thread, nichts > zum Thema beitragen, und dann so einen <zensiert> posten ... Denkst du das war ernst gemeint? Ich hatte es als Jux aufgefasst und ebenfalls herzhaft gelacht. Abgesehen davon: Wenn das nicht ausgerechnet Falk "hingerotzt" hätte, sondern ein vermuteter Anfänger, dann wären solche Kommentare vorprogrammiert gewesen.
@ MaWin (Gast) >Also in der Auslegung schafft der MC34063 die 180V/25mA >mit der L-PISM100 von Reichelt, zumindest in der >Simulation, also guter Aufbau vorausgesetzt. Hab ich praktisch probiert, mit 100µH waren nur um die 140V drin an 6k8. Ok, es war eine Funkentstördrossel ;-) >Aber auch nur gerade eben. Es reicht. mit 56µH. > 50mA sind nicht drin und 200V auch nicht. Braucht hier auch keiner. > Der MC34063 begrenzt das Tastverhältnis, so >daß nicht mehr als eine ver-16-fachung rauskommen kann. Naja, ich behaupte mal, mit bissel tricksen und diskontinuierlichem Betrieb geht auch 1:30, wenn gleich nur bei sehr kleiner Leistung. 1kV für nen Geigerzähler bei vielleicht 100µA schafft man so schon auf kleinstem Platz. Wetten? ;-) MfG Falk
MaWin schrieb: > Der MC34063 begrenzt das Tastverhältnis, so > daß nicht mehr als eine ver-16-fachung rauskommen kann. Das Tastverhältnis begrenzt nur den kontinuierlichen Betrieb, für den der MC aber sowieso nicht wirklich gebaut ist. Jenseits des erzielbaren Tastverhältnisses ergibt sich aufgrund des unweigerlich diskontinierlichen Betriebs aus der Induktivität eine Obergrenze des maximalen Spulenstroms und somit auch der übertragenen Leistung. Ist die Induktivität zu gross, wird die Spule nicht genug aufgeladen. Abhilfe ist dann eine kleinere Induktivität oder eine längere Ladezeit, d.h. niedrigere Betriebsfrequenz. Die faktisch erreichbare Obergrenze wird wohl weniger durch den MC definiert, als durch Wirkungsgrad, parasitärer Spulenkapazität etc.
A. K. schrieb: > Denkst du das war ernst gemeint? Ja, leider. > Abgesehen davon: Wenn das nicht ausgerechnet Falk "hingerotzt" hätte, > sondern ein vermuteter Anfänger, dann wären solche Kommentare > vorprogrammiert gewesen. Für einen endgültigen Aufbau würde ich den Kommentar akzeptieren, für einen "mach ich mal schnell vor dem Auf-Arbeit-Fahren" nicht. Wie versprochen, hier noch mein Testaufbau von heute früh. Von links kommt das Signal vom Signalgenerator, der Oszi-Tastkopf gibt das Ansteuersignal zum Oszi weiter. Die Messstrippen rechts sind für das Voltmeter am Ausgang, die braunen Widerstände sind die Last. Unten die Klemmen für die Spannungsversorgung. Kühlblech war angesichts des Wirkungsgrades natürlich notwendig geworden. Es hätte sicher auch ein kleineres getan, dieses hier war das erste, das mir in die Finger fiel.
So noch um das hier zu vervollständigen.. ich hab mal die Schaltung von Falk nachgebaut, gemessen 10mA bei 90V.. Ach du Scheisse, fast auf die Krise gekommen. Hab' dann mal den Stromgbegrenzungswiderstand ausgemessen, da die Schaltung immer ca. 100mA aufgenommen hat und siehe da -> 1R.. aha. Widerstand ausgewechselt 0.2R und siehe da: 180V, 27mA. Vielen vielen Dank, ihr seid echt super. Auch wenn das ganze eine ziemliche Zangengeburt war (oder gerade deswegen), hab ich durch euch 'ne Menge gelernt! Ist echt super eine solche Anlaufstelle zu haben. Mit überfreundlichem Gruss Dave
Ein schönes Beispiel dafür, wie die Funktionsfähigkeit einer Schaltung von nur minimalen Änderungen abhängen kann.
Simon K. schrieb: > Ein schönes Beispiel dafür, wie die Funktionsfähigkeit einer Schaltung > von nur minimalen Änderungen abhängen kann. Naja.. im Vergleidh zur Anfangsschaltung ist nicht viel übrig geblieben :) Falls jemand auch dran ist eine Nixie Uhr zu bauen oder einfach sonst 180VDC braucht (werden wohl nicht zu viele sein) schreibt mir doch einfach 'ne PN für's Layout. MFG Dave
Hallo! Ich habe die Schaltung von falk weiter oben hier im Thread nachgebaut, modifiziert und damit recht brauchbare 100V erzeugt... das funktioniert relativ super. Vielen Dank dafür! Nun brauche ich aber nicht 100V sonder MINUS 100V. Also habe ich die alle Bauteile wieder vom Klemmbrett gerissen und aus dem ST-Datenblatt die Notiz "Step-down With External NPN Switch" mit ähnlichen Werten zusammengesteckt (siehe meinen Anhang). Leider tut es das gar nicht... ich bekomme konstante +0,2V am Ausgang. Der PWM-Generator läuft zwar, aber das Tastverhältnis ist so gering, dass der wird der BC546 (der testweise zumindest 50V und 100mA aushalten sollte) gar nicht öffnet. Meine Frage ist also: Kann ich die von falk gepostete Schaltung relativ einfach so hinbiegen, dass sie statt einer positiven eine negative Spannung produziert?? Einfach L1 in den Zweig von T1 packen und D2 umdrehen (siehe falks Anhang vom 06.03.2012 09:51) hat's leider noch nicht gebracht. Ziel ist aus +12V saubere -100V mit wenig Ripple zu erzeugen, die nicht über 1mA belastbar sein müssen. Ich bin mir noch nicht 100% sicher, aber ich glaube der Lastwiderstand wird sich so um 1MOhm bewegen. Vielen Dank für Denkanstöße und Viele Grüße, Holger
Holger schrieb: > Kann ich die von falk gepostete Schaltung relativ einfach so hinbiegen, > dass sie statt einer positiven eine negative Spannung produziert?? Nur bis zu 40V zwischen Eingang und Ausgang, trotz Transistor. Hier also nicht, da in deiner Schaltung insgesamt 112V auftreten würden. Ob der MC den Versuch wohl überlebt hat? Mit dem MC34063A geht das nicht, da der als Inverter seinen GND-Anschluss an der Ausgangsspannung haben muss, wie deine Schaltung ja auch zeigt. Ausserdem muss er deshalb seinen eigenen Versorgungsstrom erzeugen. Das geht aber beispielsweise mit dem µA78S40, der intern dem MC34063A entspricht, aber dank mehr Beinen den Regelkomparator passend für negative Ausgangsspannung beschalten kann. Siehe Datasheet und AN920.
Die 1N4004 ist für diesen Zweck übrigens völlig ungeeignet. Weil viel zu langsam. Das "UF" in UF4004 war kein Schreibfehler.
Holger schrieb: > Nun brauche ich aber nicht 100V sonder MINUS 100V. Ich habe noch ein Maxim-Muster eines MAX1856EUB rumliegen. Das IC ist speziell für die Erzeugung negativer Spannungen (in dem Falle für lokale Telefonanlagen) konzipiert. Wenn du es haben willst, schick' mir 'ne Mail. Benötigt allerdings einen kleinen Übertrager, nicht nur eine Spule. Es könnte auch sein, dass ich noch eine Experimentierplatine damit hab, da müsste ich mal suchen.
@ Holger (Gast) >Leider tut es das gar nicht... ich bekomme konstante +0,2V am Ausgang. Eine 1N4004 ist nicht geeignet, viel zu langsam. UF4004 solle es sein. R1 und R2 sind bei dir vertauscht, der MC34063 nutzt als virtuelle Masse sie -100V. Aber die müssen dann auch den MC versorgen, der braucht um die 4mA oder so. >Kann ich die von falk gepostete Schaltung relativ einfach so hinbiegen, >dass sie statt einer positiven eine negative Spannung produziert?? Jain. >Einfach L1 in den Zweig von T1 packen und D2 umdrehen (siehe falks >Anhang vom 06.03.2012 09:51) hat's leider noch nicht gebracht. So einfach ist es nicht. Denn der IC selber darf max. 40V Versorgungsspannung sehen. Wenn man schon beim MC34063 beleiben will, muss man wohl einen echten Flybacktrafo nutzen, kann man leicht selber wickeln. Und bei der Leistung braucht man auch keinen extra MOSFET. Bei 1mA kann man auch alles deutlich kleiner dimensionieren. Zur Spannungsreglung braucht man halt ne dritte Hilfswicklung. Oder man kann es über einen Trick über die Primärwicklung machen. Einfach eine schnelle Diode + Kondensator wie beim Step-Up dran und per Spannungsteiler auf COMP. Sollte passen, wenn gleich dann die Eingangsspannung recht stabil und genau sein muss, sonst klappt der Trick nicht. Wie immer sollte der Trafo wenig Streuinduktivität haben. http://schmidt-walter.eit.h-da.de/smps/spw_smps.html Ich komm hier auf L1 = 1,8mH, L2=125mH Mit einem kleinen Schalenkern ist das fix gewickelt, allerdings muss der einen kleinen Luftspalt haben, siehe Spule. http://www.ferrite.de/mediadb/60917/60918/p2213i.pdf P22/13/I-3C81-A1000 L1 = 42 Windungen, L2=350 Windungen, mit 0,2mm CuL sollte das passen. Schaltung siehe Anhang, ist aber nicht getestet.
A. K. schrieb: > Ob der MC > den Versuch wohl überlebt hat? Ja, hat er. Es floss ja zu keinem Zeitpunkt Strom durch die Spule und mittlerweile läuft er aus reiner Experimentierfreude wieder in falks Beschaltung (siehe Anhang, um mich in die Schlange stolzer Testschaltungsphotographen einzureihen)... ;) A. K. schrieb: > Das geht aber beispielsweise mit dem µA78S40, der intern dem MC34063A > entspricht [...] Ist notiert, wird studiert. Ich meld mich wieder! A. K. schrieb: > Die 1N4004 ist für diesen Zweck übrigens völlig ungeeignet. Ich weiß. In Wirklichkeit ist da ohnehin eine 1N4007 verbaut und das auch nur, weil ich gerade nichts schottkyartiges für so hohe Spannungen da hab. Steht aber schon auf dem Einkaufszettel! Jörg Wunsch schrieb: > Ich habe noch ein Maxim-Muster eines MAX1856EUB rumliegen [...] Ui, vielen Dank! Auch davon werde ich mal das Datenblatt wälzen und mich zurückmelden! Falk Brunner schrieb: > Jain. Vielen Dank für die Mühe! Auch das werde ich mir genauer anschauen, allerdings würde ich eine Lösung ohne Trafos schöner finden... nur eine Frage vorweg: Könnte ich in deinem Beispiel GND und GNDA problemlos irgendwo zusammenführen, oder müssen die getrennt bleiben? Bis später, Holger
Holger schrieb: > allerdings würde ich eine > Lösung ohne Trafos schöner finden Trau dich doch einfach mal, einen zu wickeln. Ich versteh' die Scheu davor nicht, sowas war früher™ völlig normal, dass man sich hin und wieder eine Spule oder einen Übertrager wickelt. 100 V ist ja auch keine Hochspannung. Einen Zündtrafo für eine Xenonblitzlampe selbst wickeln ist noch was anderes. ;-) (Das habe ich dann wirklich aufgegeben, weil die selbstgewickelten Teile damals jeweils beim ersten versehentlichen Leerlauf dann durchgeschlagen sind.)
@ Holger (Gast) >Ich weiß. In Wirklichkeit ist da ohnehin eine 1N4007 verbaut Genauso untauglich. > und das >auch nur, weil ich gerade nichts schottkyartiges für so hohe Spannungen >da hab. Braucht man nicht, bei 100V tut es jede schnelle Siliziumdiode, erst recht bei 1mA! >Lösung ohne Trafos schöner finden... Machbar, aber aufwändiger. > nur eine Frage vorweg: >Könnte ich in deinem Beispiel GND und GNDA problemlos irgendwo >zusammenführen, Ja.
Sorry für die kleine Verzögerung. Jetzt aber: @A.K.: Der erste Googletreffer verlautete, dass der µA78S40 seit ROHS nicht mehr produziert und auch nicht mehr empfehlenswert ist... hab daraufhin das Datenblatt nur überflogen, und -100V wären damit sicher machbar! Also danke für den Tipp! @Jörg & Falk Der MAX1856 ist zwar auch nicht mehr der neueste, wird laut Maxim aber noch gebaut, was schon mal ein gutes Zeichen ist :) Das Datenblatt ist sehr spannend und -100V sollte ich da auch raus kriegen. Das einzige, was mir spanisch vorkommt ist das mit +-1V bei -48V doch recht hohe Rauschmaß, allerdings messen die auch bei 200mA, was definitiv jenseits meines Arbeitspunktes liegt. Ich werde also jetzt versuchen Falks Tipps zum Spulenwickeln mit dem MAX1856 zu kombinieren und schauen was dabei heraus kommt. Wünscht mir Glück!
Holger schrieb: > Der erste Googletreffer verlautete, dass der µA78S40 seit ROHS nicht > mehr produziert und auch nicht mehr empfehlenswert ist... Sieht hier nicht so aus: http://www.ti.com/product/lm78s40 Klar, der modernste ist er nicht, grad wie der MC34063A auch. Es gibt längst bessere.
A. K. schrieb: > Sieht hier nicht so aus: http://www.ti.com/product/lm78s40 Okay, dann haben die den wohl doch noch mal neu aufgelegt... man soll halt echt nicht immer alles glauben, was man im Internet liest. A. K. schrieb: > Es gibt längst bessere. Kennst du welche mit Namen? Jörg Wunsch schrieb: > Wenn du es haben > willst, schick' mir 'ne Mail. Ich will, warte aber noch auf meine Anmeldebestätigung vom Forum, damit ich dir ne Nachricht schreiben darf.
Holger schrieb: > Okay, dann haben die den wohl doch noch mal neu aufgelegt... man soll > halt echt nicht immer alles glauben, was man im Internet liest. ON Semi hat ihn wohl wirklich eingestampft, aber eben nicht TI/NS.
Holger schrieb: > Ich will, warte aber noch auf meine Anmeldebestätigung vom Forum, damit > ich dir ne Nachricht schreiben darf. Hast du meine Mail(s) bekommen?
Jörg Wunsch schrieb: > Hast du meine Mail(s) bekommen? Ja, vielen Dank nochmal! Ich war vorübergehend unfähig mein Mailkonto zu bedienen, aber die Zeiten sind nun glücklicherweise vorbei ;o)
Hallo zusammen! Ich bin mit Jörgs MAX1856 meinem Ziel einen ganzen Schritt weiter gekommen!! :o) Ich denke die Schaltung müsste so weit passen, wenn man dem Datenblatt vertrauen darf. Nur die Funktion von RLDO ist mir nicht ganz klar. In der App'note ist er 10 Ohm, das Datenblatt spricht von 400 Ohm und in den Beispielschaltungen taucht er gar nicht auf. Am stabilsten läuft's wenn man ihn weg lässt. Allerdings scheint sich der MAX nun bei Versorgungsspannungen jenseits der 3,3V-6V abzuschalten. Praktisch, dass ich mit 5V da genau in der Mitte liege... [/update] Ich habe es nicht geschafft eine akkurate Spule zu beschaffen :o( Das einzig passende, was ich beim Dealer meiner Wahl finden konnte war der Bausatz 29-850-44 (http://www.mmgca.com/catalogue/MMG-Ferrite-RM.pdf, Seite 13), den ich aus Ermangelung an Alternativen dann einfach mal gekauft habe. Die Fülle an Auswahl mit entsprechender Suchmaschine, die einem den Kern auswirft, den man haben will fehlt mir noch. Jedenfalls funktioniert es soweit schon mal irgendwie. Ich kann -122V erzeugen, mit 1mA belasten und erreiche dabei einen Wirkungsgrad von satten 14%!!!1!elf! (5V*200mA primär bei einer Last von 122²V²/100kOhm sekundär) Gewickelt habe ich primär 10 und sekundär 100 Windungen, weil ich nur 0,5mm² Lackdraht hier habe und mehr Kupfer nicht unter die Haube passt. Mit den Formeln aus dem MAX1856 Datenblatt komme ich rechnerisch mit den 42 Wicklungen, die Falk vorgeschlagen hat ziemlich gut hin, und da ich eh neuen Draht kaufen muss werde ich auch noch mal versuchen einen anderen Kern zu organisieren. *** Die alles entscheidende Frage lautet nun: WO!? *** Ein Schalenkern mit 1000-4000AL, einigen Dutzend µm Luftspalt und in der Lage ~500 Wicklungen 0,2mm² Lackdraht zu fassen. Das will ich :o) Und da ich Falks Transformierkünsten blind vertraue wäre mir ein FERROXCUBE P22/13/I-3C81-A1000 am liebsten. Schön wäre es auch, wenn der Kern meiner Träume nicht singen würde. Der jetzige klingt wie eine Kreuzung aus 56k Modem und Schwalbe (sowohl der Vogel als auch das Mopped). Es sei ihm ob der frei nach Schnauze Wicklung aber verziehen... Nach wie vor bin ich auch immer noch an moderneren Alternativen zum MAX1856 interessiert, die ich (ihr werdet's erraten) oft gesucht, aber nie gefunden habe. Gruß, Holger
@ Holger M. (_holger) >Bausatz 29-850-44 >Gewickelt habe ich primär 10 und sekundär 100 Windungen, weil ich nur >0,5mm² Lackdraht hier habe und mehr Kupfer nicht unter die Haube passt. Der Kern MUSS einen Luftspalt haben. Deiner hat KEINEN! Du hast aber Glück, er sättigt bei 10 Primärwindungen erst bei ~0,8A. Allerding hast du damit nur 380µH, nicht 1800µH. http://www.mikrocontroller.net/articles/Spule#Kerne_recyceln >Ein Schalenkern mit 1000-4000AL, einigen Dutzend µm Luftspalt und in der >Lage ~500 Wicklungen 0,2mm² Lackdraht zu fassen. Das will ich :o) >Und da ich Falks Transformierkünsten blind vertraue wäre mir ein >FERROXCUBE P22/13/I-3C81-A1000 am liebsten. http://www.spulen.com/shop/index.php?cPath=41_91_87 >Schön wäre es auch, wenn der Kern meiner Träume nicht singen würde. Das ist meist eine niederfrequente Reglerschwingung. Die muss man vermeiden, durch richtige Dimensionierung und wenn es der IC erlaubt Frequenzgangkompensation.
Holger M. schrieb: > Ein Schalenkern mit 1000-4000AL, einigen Dutzend µm Luftspalt und in der > Lage ~500 Wicklungen 0,2mm² Lackdraht zu fassen. 0,2 mm²? Das wäre ein Durchmesser von 0,5 mm. Willst du einen Heizlüfter damit betreiben? ;-) Für ein paar Milliampere sollte der dünnste Draht genügen, dessen du habhaft werden kannst, 0,1 mm oder gar 0,05 mm Durchmesser. Wenn es dir nicht zu fummelig ist mit der Fädelei: der Ringkern, den du von mir hast, müsste durchaus auch für Experimente taugen. Zumindest pfeifen die Dinger nicht. ;-) Dein jetziger Kern hat keinen Luftspalt, der könnte ziemlich schnell in die Sättigung gehen. Probier's mal mit Zwischenlegen von Papier. Dann sinkt aber der AL-Wert, du müsstest also primär mehr drauf wickeln. Es wird nicht funktionieren, ohne dass du sekundär dünneren Draht benutzt. Wenn das Teil pfeift, ist aber irgendwas seltsam. Der MAX1856 sollte zwischen 100 und 500 kHz arbeiten, da pfeift eigentlich nichts; zumindest nichts, was der Mensch noch hören würde. ;) Hast du mal die Frequenz gemessen? > Nur die Funktion von RLDO ist mir nicht ganz klar. Mir auch nicht, und ich kann ihn im Datenblatt nicht finden. LDO ist ja ein Ausgang (des internen 5-V-Reglers), an den man normaler- weise nur einen Kondensator (>= 1 µF) anschließen sollte.
Jörg Wunsch schrieb: > Für ein paar Milliampere sollte der dünnste Draht genügen, dessen > du habhaft werden kannst, 0,1 mm oder gar 0,05 mm Durchmesser. Alles unter 0,07 ist per Hand nicht mehr gut zu verarbeiten. Falls es die erste "Wickelei" ist, würde ich nicht unter 0,1 gehen. Der Platz sollte auch mit diesen etwas dickeren Drähten reichen. Gruss Harald
Falk Brunner schrieb: > http://www.spulen.com/shop/index.php?cPath=41_91_87 Ha! Erwüscht!! Da ist der von dir vorgeschlagene P22/13/I-3C81-A1000 nämlich auch nicht dabei ;o) Aber wo WIR schon mal dabei sind: Ich habe einen Übertrager, der derzeit mit 277,777kHz (laut Ossi und Rechnung) betrieben wird. Menting Elekrtonik schreibt: > 3.) Leistungsübertragung: > N27 / N41, bis 100kHz, N41 besonders für Speicherdrosseln. > N67, bis 200 kHz, Schaltnetzteile. > N87, bis 500 kHz, Schaltnetzteile. > N49, 300 kHz bis 1 MHz, DC-DC-Wandler. > N59, 500 kHz bis 1 MHz, DC-DC-Wandler. > N49 und N59 bedingt auch für Resonanzwandler geeignet. Ich bräuchte also per Definition einen N87 Kern, den es dort aber nur als RM8 ohne Luftspalt oder RM14 mit Luftspalt gibt... und RM14 ist glaube ich viel zu groß. Ich kann mit dem MAX die Frequenz natürlich auf 500kHz hochregeln, aber sie haben für N49 auch keinen RM8 oder RM10-Kern. Fazit: Ich bin weiterhin verwirrt. Jörg Wunsch schrieb: > 0,2 mm²? Das wäre ein Durchmesser von 0,5 mm. Willst du einen > Heizlüfter damit betreiben? ;-) Die VDE100 sagt, dass durch 0,1mm² 1A und durch 0,25mm² 3A passen. Im Einschaltmoment messe ich primärseitig schon so 1-2A, und damit mir die Spule nicht im ungünstigsten Moment durchbrennt hielt ich 0,2mm² für angemessen. Man möge mich korrigieren! > Wenn es dir nicht zu fummelig ist mit der Fädelei: der Ringkern, den > du von mir hast, müsste durchaus auch für Experimente taugen. ich habe dem natürlich schon eine Chance gegeben, aber soooo viel 0,5mm² passt da nun auch nicht durch und ab einem Meter Draht wird die Fädelei dann schnell zum Wahn... man bedenke, dass ich weiterhin 0,5mm² im Hirn hab. Ein weniger starres Kollegium mag sicher einfacher zu handlen sein. > Wenn das Teil pfeift, ist aber irgendwas seltsam. In der Tat. Ripple ist bei 277kHz, wie das zu erwarten war, das hören nur die Fledermäuse, aber da drunter kratzt es einem AM-Empfänger nicht unähnlich. Nicht periodisch. Eher chaotisch. Ich nehme an, dass die Spule selbst für die Knatterei verantwortlich ist. Wenn nicht, dann regelt der MAX sehr langsam... alles Sachen, die ich zu lösen versuche, sobald die Spule vernünftig eingemessen ist. > Mir auch nicht, und ich kann ihn im Datenblatt nicht finden. http://datasheets.maxim-ic.com/en/ds/MAX1856.pdf Seite 2&3 unter "LDO Output Voltage" http://www.maxim-ic.com/cookbook/powersupply/power_supply_ebook.pdf Seite 60 als "R14" Weiterhin keine Ahnung was die sich da ausgedacht haben, aber es hat vielleicht etwas mit "Low", "Drop" und "Out" zu tun? Laut Blockschaltbild stellt LDO die Versorgungsspannung für den PWM-Ausgang.... mag sein, dass man damit FETs mit höherer Gatespannung betreiben kann? Harald Wilhelms schrieb: > Falls es die erste "Wickelei" ist, würde ich nicht unter 0,1 gehen. Ich habe schon öfter mal Garn gewickelt, aber wie gesagt würde ich wegen dem Einschalt- und mglw. Ummagnetisierungsstrom schon gern über 0,1mm² bleiben... man möge mich weiterhin korrigieren!
Holger M. schrieb: > Jörg Wunsch schrieb: >> 0,2 mm²? Das wäre ein Durchmesser von 0,5 mm. Willst du einen >> Heizlüfter damit betreiben? ;-) > Die VDE100 sagt, dass durch 0,1mm² 1A und durch 0,25mm² 3A passen. Du machst hier keine Elektroinstallation. ;-) Richtwert für Trafowicklungen kenne ich als 2,55 A/mm². Allerdings gilt das eher für klassische Trafos, bei denen die Wicklung schlecht gekühlt ist; bei einem Ferritringkern kann man da sicher drüber gehen. > Im Einschaltmoment messe ich primärseitig schon so 1-2A, ... Das ist egal. Das ist ein thermischer Grenzwert, du musst den nur so bemessen, dass der maximale Effektivwert des Stroms im ungünstigsten Fall (maximale Last, minimale Versorgungsspannung) nicht überschritten wird. Wenn da bei Einschalten mal 100 ms das Fünffache des Betriebsstrom fließt, so schnell heizt sich der Draht nicht auf. >> Wenn es dir nicht zu fummelig ist mit der Fädelei: der Ringkern, den >> du von mir hast, müsste durchaus auch für Experimente taugen. > ich habe dem natürlich schon eine Chance gegeben, aber soooo viel 0,5mm² > passt da nun auch nicht durch Nee, der ist nur für primär gut, sekundär musst du viel dünner werden. >> Mir auch nicht, und ich kann ihn im Datenblatt nicht finden. > http://datasheets.maxim-ic.com/en/ds/MAX1856.pdf > Seite 2&3 unter "LDO Output Voltage" Das ist doch nur eine Messbedingung: offenbar haben sie dort den LDO mit 400 Ω belastet, um das Verhalten bei Stromentnahme zu definieren. Normalerweise würde die Stromentnahme dadurch erfolgen, dass der Schalttransistor umgeladen werden muss. Aber zum Messen ist es einfacher, ihn mit einem Widerstand extern zu belasten. > http://www.maxim-ic.com/cookbook/powersupply/power_supply_ebook.pdf > Seite 60 als "R14" Der ist wirklich nirgends erklärt. Allerdings hat die Schaltung eine Besonderheit: Vcc ist bereits 5 V, der LDO ist also hier ohnehin durchgeschaltet und regelt nicht mehr. R14 hilft damit, zusätzlichen Strom in Richtung des Gate-Treibers zu befördern, am LDO vorbei. > Weiterhin keine Ahnung was die sich da ausgedacht haben, aber es hat > vielleicht etwas mit "Low", "Drop" und "Out" zu tun? ;-) Die dropout voltage ist die Spannung, die minimal über einem Längsregler verbleiben muss, damit er noch regelt. Beim klassischen Längsregler (LM7805, LM317) können das schon mal an die 3 V sein. Wenn man nun einerseits auf der Sekundärseite des Reglers eine maximale Spannung von 5 V haben möchte, andererseits bei geringeren Eingangsspannungen eine (ungeregelte) Sekundärspannung erreichen will, die nur minimal unter der Primärspannung liegt, dann braucht man ein Schaltungskonzept, das mit deutlich weniger dropout voltage zurecht kommt. Einen solchen Regler nennt man dann low dropout, oder auch LDO. Wenn du deine Schaltung mit maximal 5 V betreibst, kannst du natürlich (wie in der Applikationsschaltung gezeigt) am LDO vorbei Strom auf die Sekundärseite füttern. Allerdings darfst du das auf keinen Fall tun, wenn die Chance besteht, dass die Speisespannung irgendwann über 5 V hinaus ansteigt, ansonsten riskierst du eine Zerstörung der internen Baugruppen, die nur für den Betrieb mit 5 V konzipiert sind.
@Holger M. (_holger) >> http://www.spulen.com/shop/index.php?cPath=41_91_87 >Ha! Erwüscht!! Da ist der von dir vorgeschlagene P22/13/I-3C81-A1000 >nämlich auch nicht dabei ;o) Hat keiner gesagt, aber RM10 oder 14 reicht für dein bissel Sperrwandler locker. Und du hast ja jetzt 5V Eingangsspannung, ich hatte damals mit 12V gerechnet. >Aber wo WIR schon mal dabei sind: Ich habe einen Übertrager, der derzeit >mit 277,777kHz (laut Ossi und Rechnung) betrieben wird. Auch das ist was anderes, ich hatte das damals mit 100kHz für den good ole MC34063 gerechnet. Also nochmal. 5V Uin, 250kHz, 100V/1mA out. kommt raus L1=124µH, L2=50mH http://www.spulen.com/shop/product_info.php?products_id=414 Mit N1=15 und N2=303 kommt das hin laut Empfehlung der Seite. Nimm 0,2mm Durchmesser, das passt für Primär- und Sekundär. >Fazit: Ich bin weiterhin verwirrt. Mach dir nicht zu viel Gedanken wegen dem Material, du wirst keinen Designpreis gewinnen, aber vielleich deutlich mehr als 14% Wirkungsgrad erreichen. >Die VDE100 sagt, dass durch 0,1mm² 1A und durch 0,25mm² 3A passen. Trafos haben um die 2-5A/mm^2. >Im Einschaltmoment messe ich primärseitig schon so 1-2A, Viel zu viel. Wie misst du das? Per Oszi? >> Wenn es dir nicht zu fummelig ist mit der Fädelei: der Ringkern, den >> du von mir hast, müsste durchaus auch für Experimente taugen. >ich habe dem natürlich schon eine Chance gegeben, aber soooo viel 0,5mm² >passt da nun auch nicht durch und ab einem Meter Draht wird die Fädelei >dann schnell zum Wahn... Naja, Ringkern ist bei der Windungszahl nicht das Mittel der Wahl. Nur unter Frontbedinungen! >> Falls es die erste "Wickelei" ist, würde ich nicht unter 0,1 gehen. >Ich habe schon öfter mal Garn gewickelt, aber wie gesagt würde ich wegen >dem Einschalt- und mglw. Ummagnetisierungsstrom schon gern über 0,1mm² >bleiben... man möge mich weiterhin korrigieren! Du verwechselt Durchmesser mit Querschnitt! Der Harald meint 0,1mm Durchmesser, das sind 0,008 mm^2. Die von mir empfohlenen 0,2mm haben auch nur 0,032mm^2, bei 80mA peak sind das 2,5A/mm^2, im Mittel eher die Hälfte. Passt! Im Mittel sollte dein Wandler dann um die 50-60mA zeihen.
Moin, noch was. Die Snubber sind mir zur groß, vor allem R1/C5. Dort wird immerhin 1,65µJ gespeichert und bei jedem Zyklus wieder entladen, macht bei 270kHz 450mW! Das ist fast das Fünffache deiner 100V/1mA mit gerade mal 100mW! Das erklärt auch den miesen Wirkungsgrad! Lass R1/C5 weg, die braucht man hier nicht wirklich. C8/R4 sind bei weitem nicht so kritisch aber ggf. auch entbehrlich. Und du kannst deinen gekauften Kern wie bereits vom Jörg geschrieben verwenden, wenn du einen Luftspalt einfügst. Einfach ein dünnes Blatt Papier oder Folie zwischen die Hälften legen. Dann messen, ob mit den 15 Primärwindungen die Induktivität von 124µH erreicht wird, +/-10% sind OK. Ist es mehr, Folie dicker machen und umgekehrt. So, und nun mal los!
Jörg Wunsch schrieb: > Das ist doch nur eine Messbedingung: offenbar haben sie dort den LDO > mit 400 Ω belastet, um das Verhalten bei Stromentnahme zu > definieren. Hmm, ja, das macht mehr Sinn. Jörg Wunsch schrieb: > Wenn da bei Einschalten mal 100 ms das Fünffache des Betriebsstrom > fließt, so schnell heizt sich der Draht nicht auf. Falk Brunner schrieb: > Viel zu viel. Wie misst du das? Per Oszi? Per Multimeter. Das sind auch eher so 1-2 Sekunden bis der MAX das Regeln anfängt... scheinbar ist das Verständnis von "Soft Power On" von speziell meinem 1856, dass er den FET erstmal ne gewisse Zeit aufreißt um die Spule vorzuwämen. Vielleicht habe ich mit dem vermeintlichen RLDO tatsächlich schon etwas im Innern frittiert... AAAABER ich habe ja noch einen, den ich dann pfleglicher behandeln werde. > du wirst keinen > Designpreis gewinnen Du hast scheinbar die herrlich bemalte Kiste noch nicht gesehen, in der ich die Schaltung verpacken werde!? > Du verwechselt Durchmesser mit Querschnitt! Ja, sorry. Also noch mal von vorn: Ich HABE 0,5mm (ohne ²) und bekomme 110 Wicklungen auf den Kern. 0,2mm Draht würde dann grob geschätzt 687,5 mal drum passen, richtig? Das sollte ja reichen. > Die Snubber sind mir zur groß, Da sind mittlerweile 60Ohm drin, weil das Datenblatt meint man solle die der Umschaltzeit des FETs anpassen... weglassen klingt aber in der tat erstmal einfacher. Falk Brunner schrieb: > Hat keiner gesagt, aber RM10 oder 14 reicht für dein bissel Sperrwandler > locker. Hat auch keiner gesagt, dass du das gesagt hast. RM10 finde ich für das bißchen Sperrwandler eigentlich auch schon viel zu groß... aber ich komme langsam (LANGSAM!) dahinter worauf beim Kernekauf zu achten ist, dann wird das Suchen hoffenlich auch ein wenig effektiver. > So, und nun mal los! Jawoll! Bis ich dünneren Draht habe werde ich mir die Zeit mit rechnen vertreiben
Holger M. schrieb: > Bis ich dünneren Draht habe Vielleicht hast du ja noch ein altes Relais oder sowas rumliegen, aus dem man welchen ausschlachten kann.
> Falk Brunner schrieb: > er sättigt bei 10 Primärwindungen erst bei ~0,8A. Wo hast du die Zahl her ? Ich kenne nur Al=3800, eff. Perm. 1360, volumen 4310mm3, Fläche 98mm2, Länge 44mm und vermute mal daß man ihn bis 250mT ausfahren kann.
@ MaWin (Gast) >> er sättigt bei 10 Primärwindungen erst bei ~0,8A. >Wo hast du die Zahl her ? Gerechnet. http://www.mikrocontroller.net/articles/Transformatoren_und_Spulen#Drosseln
Hmm, Ok, ich hab über die andere Formel gerechnet, sollte THEORETISCH das Gleiche rauskommen. http://www.mikrocontroller.net/articles/Spule#Kerne_recyceln
Naja, hab bei der ersten Rechung etwas gerundet.
>und vermute mal daß man ihn bis 250mT ausfahren kann.
Ich hab mit 0,3T gerechnet.
Falk Brunner schrieb: >>Wo hast du die Zahl her ? > > Gerechnet. Ooh, ist das eine neue Geheimwissenschaft? SCNR Harald
Ich habe den Schaltungsaufbau etwas anders gestaltet, simuliert und auch aufgebaut. Funktioniert bestens. Gruß -- Jens
@ Jens (Gast) >Ich habe den Schaltungsaufbau etwas anders gestaltet, simuliert und auch >aufgebaut. Funktioniert bestens. Deine Definition von "bestens" würde mich mal interessieren. Deine Schaltung ist merkwürdig bis zweifelhaft. Deine Ansteuerung des MOSFETs verbrät satt Strom, vollkommen unnötig. Die Krönung ist deine "Regelung", die brachial das Gate kurzschließt. Was soll an deiner Schaltung nun so toll oder gar besser sein?
Falk Brunner schrieb: > Die Krönung ist deine "Regelung", die brachial das Gate kurzschließt. Das ist nicht die Regelung, sondern dient offenbar dem schnell(er)en Abschalten des FETs...
@ Lothar Miller (lkmiller) (Moderator) Benutzerseite >Das ist nicht die Regelung, sondern dient offenbar dem schnell(er)en >Abschalten des FETs... Das macht die Originalschaltung besser.
Da ich nun doch relativ häufig Anfragen bekommen habe bezüglich dieser Schaltung, habe ich einen kleinen Wiki Artikel erstellt. http://www.mikrocontroller.net/articles/Stepup_f%C3%BCr_Nixier%C3%B6hren @Falk Brunner Ich hoffe es ist oke, dass ich dich als Urheber der Schaltung festgehalten sowie dein "Meisterwerk" auf Lochraster (:-)) ins Wiki eingefügt habe. Sollte es dir nicht passen, darfst du dich natürlich selbstverständlich wieder daraus entfernen. Wenn du noch einen Nachtrag hast oder vielleicht sogar etwas zur Funktionsweise o.ä. schreiben möchtest, wäre das natürlich aus super! Gruss
> habe ich einen kleinen Wiki Artikel erstellt. > > http://www.mikrocontroller.net/articles/Stepup_f%C... Im Prinzip sehr lobenswert, aber für einen Wiki-Artikel darf man wohl etwas mehr Sorgfalt und Überlegung erwarten. Im Schaltplan fehlen diverse elektrische Verbindungspunkte und man könnte den auch ein wenig ansprechender zeichnen (z.B. D3 etwas tiefer setzen...). Die Schaltung ist zwar im Prinzip in Ordnung, nur die eingesetzten Bauelemente sind nicht optimal, so wird einiges an Wirkungsgrad verschenkt. Für einen schnellen Testaufbau ist es in Ordnung gerade vorhandene Teile aus der Kramkiste zu nehmen, für eine Schaltungsempfehlung im Wiki aber nicht. Z.B. IRF830->IRF620, MUR8100, 1N4007->UF4004, 56µ->100µ
ArnoR schrieb: > Im Prinzip sehr lobenswert, aber für einen Wiki-Artikel darf man wohl > etwas mehr Sorgfalt und Überlegung erwarten. Naja, die Schaltung haben mittlerweile schon ziemlich viele Leute nachgebaut, ich wollte einfach der Fragerei per PN aus dem Weg gehen :) ArnoR schrieb: > Im Schaltplan fehlen diverse elektrische Verbindungspunkte und man > könnte den auch ein wenig ansprechender zeichnen (z.B. D3 etwas tiefer > setzen...). Da hast du recht, ist ein wenig hingepappt. Habe es verbessert. ArnoR schrieb: > Für einen schnellen Testaufbau ist es in Ordnung gerade > vorhandene Teile aus der Kramkiste zu nehmen, für eine > Schaltungsempfehlung im Wiki aber nicht. Naja, ich habe den Wirkungsgrad hingeschrieben. Wenn jemand eine Schaltung mit besseren Wirkungsgrad will, muss er halt weitersuchen :) Gruss
Und wo liegt jetzt der substantielle Mehrwehrt gegenüber dem Beitrag? Beitrag "Re: Stepup 180V - sackt völlig zusammen" Ist verlinkt. http://www.mikrocontroller.net/articles/MC34063#Links
Falk Brunner schrieb: > Und wo liegt jetzt der substantielle Mehrwehrt gegenüber dem Beitrag? Naja, weil gerade viele Fragen von Leuten kamen, die anscheinend absolut nix mit Elektronik zu tun haben. Fragen wie: Wie viel Watt müssen die Widerstände haben? Kühlkörper notwendig? Wie viel Spannung müssen die Kondensatoren abkönnen? Hast du ein Layout? Wirkungsgrad? Welche Spule muss ich nehmen? Etc. pp. Nicht allen genügt ein Schema, anscheinend :)
Und das wesentliche, ich hoffe die Leute stossen jetzt statt auf diesen Thread auf den Artikel, der ist etwas übersichtlicher.
Hello, My German is just good enough to read, not good enough to write in. So I hope you'll forgive my English answer. You guys are right about the supply just being able to power one or two nixies, but if you check the circuit carefully you'll see that you need to power only one nixie. You're multiplexing so you only need the supply for one nixie at one time. But you'll have to program this in your microcontroller. I've build the circuit and it's working just fine. I know it's an old post, but if someone is having the same problem: it works just fine. Greetings, Best of luck
L001 schrieb im Beitrag #4584492: > You guys are right about the supply just being able to power one or two > nixies, but if you check the circuit carefully you'll see that you need > to power only one nixie. Despite of it being debatable whether multiplexing Nixies is a good idea (officially, only few of them are suitable for it), the original posting mentioned that the stepup was not even capable of supplying 1 mA. However, during the course of the thread, the issues have been shaken out, and a number of suggestions have been made for improved switcher designs that are also capable of driving all the Nixies in parallel.
Falk B. schrieb: > saubere 180V an 6k8 Hallo Forum, der Beitrag ist zwar schon paar Tage alt, aber naja. Ich wollte die schaltung nachbauen und wollte mal fragen nach welchen kriterien die Bauteile ausgewählt werden. Wollte das ganze in SMD zusammenbauen. Und liegen die 180V wirklich an den 6k8, sprich dort wo noch die Abzweigung an den Pin 5 vom IC führt? Mfg und vielen Dank
Nuri O. schrieb: >> saubere 180V an 6k8 > > Hallo Forum, > > der Beitrag ist zwar schon paar Tage alt, aber naja. Indeed! > Ich wollte die > schaltung nachbauen und wollte mal fragen nach welchen kriterien die > Bauteile ausgewählt werden. Wollte das ganze in SMD zusammenbauen. Kann man machen, siehe hier. Beitrag "[V] Nixiuhr zu verkaufen" > Und liegen die 180V wirklich an den 6k8, sprich dort wo noch die > Abzweigung an den Pin 5 vom IC führt? Der Widerstand hat einen Namen, R5. Natürlich liegen die 180V NICHT dort an! Es gab einen 2. Leistungswiderstand, der ZUFÄLLIG auch 6,8k hatte und der am Ausgang parallel zu C4 angeschlossen war! Das große, grüne Ding! Beitrag "Re: Stepup 180V - sackt völlig zusammen"
Nuri O. schrieb: > Und liegen die 180V wirklich an den 6k8, sp Nein, dort sind 1.25V, an R4 liegen 180V.
Falk B. schrieb: > Kann man machen, siehe hier. Ahh sehr cool, danke :) Falk B. schrieb: > Der Widerstand hat einen Namen, R5. Natürlich liegen die 180V NICHT dort > an! Es gab einen 2. Leistungswiderstand, der ZUFÄLLIG auch 6,8k hatte > und der am Ausgang parallel zu C4 angeschlossen war! Das große, grüne > Ding! Hab ich mir gedacht...wollte nur nochmal sicher gehen. Hab dann noch eine (dumme) Frage. Ist es egal was für eine Spule ich nehme ? Ich habe hier noch eine MLF1608-100k SMD 0603 10uH 25mA Induktivität (ist jede Induktivität eine Spule ? Vermutlich nicht oder). Vielen dank! Mfg
Nuri O. schrieb: > Hab dann noch eine (dumme) Frage. Ist es egal was für eine Spule ich > nehme ? Nicht ganz. Die wichtigen Parameter Induktivität und Sättigungsstrom müssen schon passen. > Ich habe hier noch eine MLF1608-100k SMD 0603 10uH 25mA Induktivität 10uH und 25mA sind deutlich zu klein. Zumindest, wenn man 25mA bei 180V dort rausziehen will. Und 0603 ist winzig, da kann nicht viel Energie gespeichert werden. Schau dir die Beispiele an. > (ist jede Induktivität eine Spule ? Vermutlich nicht oder). Naja, es gibt auch Induktivitäten, die nur ein Stück Draht sind. Spulen sind aufgewickelte Drähte.
Nuri O. schrieb: > Ist es egal was für eine Spule ich nehme ... Bei Widerstand und Spule schau im Datenblatt nach der Nennspannung. Wenn diese zu niedrig ist, dann musst Du das ueber zwei Stueck in Reihenschaltung loesen.
Dieter D. schrieb: >> Ist es egal was für eine Spule ich nehme ... > > Bei Widerstand und Spule schau im Datenblatt nach der Nennspannung. Wenn > diese zu niedrig ist, dann musst Du das ueber zwei Stueck in > Reihenschaltung loesen. OMG! Der Hobbytheoretiker schlägt wieder zu! Nein, die Nennspannung ist bei Spulen meistens nicht das Problem, zum die selten angegeben ist! Es sind Induktivität und Sättigungsstrom!
Falk B. schrieb: > OMG! Der ... Falk schlaegt wieder zu. Wieder nur halb gelesen. In dem Post wird nur was Widerstand und Induktivitaet zugleich betrifft, genannt. Und warum? Weil Du das mit dem Saettigungsstrom vorher schon gepostet hast oder hattest Du Deinen Post 2min vorher schon wieder vergessen?
Bei den etwas groesseren SMD-Spulen steht manchmal "up to 250V" im Datenblatt. D.h. nachfragen beim Distributor oder Hersteller. Es gibt einen Thread, wo das schon mal diskutiert wurde.
Nuri O. schrieb: > Ist es egal was für eine Spule ich nehme ? Natürlich nicht, beim Kondensator muss ja auch die Spannung ausreichen und die Qualität. Sie muss den Strom aushalten und sie muss bei dieser unsäglichen Schaltung eine sehr hohe Güte besitzen um riner ver15fachung der Spannung ohne zu hohe Verluste zu schaffen. Die von Falk hält 1.5A aus und ist als einlagige Spule von hoher Güte, aber auch ein massiver Störsender. Kauf einfach dieselbe oder eine 'Power Induktivitât PISL'.
Falk B. schrieb: > Die wichtigen Parameter Induktivität und Sättigungsstrom müssen schon > passen. Hab ich das richtig verstanden, dass beim Sättigungsstom, das Magnetfeld nicht weiter steigen kann ? Bricht es dann ab dem Punkt zusammen oder bleibt das dann in dem Zustand? Ist denn bei letzterem nicht das was ich haben will ? Also wenn ich 180 V mit 25 mA haben möchte und der Sättigungsstrom (laut Mikrocontroller Artikel) 1,5 bis 2 mal so groß wie der Nennstrom sein soll, bin ich doch mit einer 50 mA Spule bestens bedient ? Dieter D. schrieb: > groesseren SMD-Spulen Ich habe in keinem Datenblatt bis jetzt irgendwas von einer Spannung gelesen. Warum steht das nur bei größeren?
Nuri O. schrieb: > Hab ich das richtig verstanden, dass beim Sättigungsstom, das Magnetfeld > nicht weiter steigen kann ? Das steigt schon noch weiter, aber eben nur noch so wie bei einer Luftspule.
Nuri O. schrieb: > Also wenn ich 180 V mit 25 mA haben möchte und der Sättigungsstrom (laut > Mikrocontroller Artikel) 1,5 bis 2 mal so groß wie der Nennstrom sein > soll, bin ich doch mit einer 50 mA Spule bestens bedient ? Wenn man gar nicht verstanden hat was ein step up macht, könnte man das glauben Natürlich braucht der aus den 12V viel mehr Strom.
Nuri O. schrieb: > Hab ich das richtig verstanden, dass beim Sättigungsstom, das Magnetfeld > nicht weiter steigen kann ? Daher fällt ihre Induktivität dann drastisch ab und sie wirkt nur noch mit ihrem ohmschen Kupferwiderstand. D.H. der Strom steigt exponentiell an, bis entweder die Quelle, der Transistor oder die Spule aufgibt. Nuri O. schrieb: > Also wenn ich 180 V mit 25 mA haben möchte und der Sättigungsstrom (laut > Mikrocontroller Artikel) 1,5 bis 2 mal so groß wie der Nennstrom sein > soll, bin ich doch mit einer 50 mA Spule bestens bedient ? Punkt Punkt Komma Strich, fertig ist das Mondgesicht... Sorry, aber etwas komplizierter sind Schaltnetzteile dann schon. Worin besteht Dein Problem? In den Applikation Notes zu den Schaltregler ICs stehen doch erschöpfende Information über die Dimensionierung.
Michael schrieb: > Sorry, aber etwas komplizierter sind Schaltnetzteile dann schon. Versuche es ja nachzuvollziehen...
Nuri O. schrieb: > Michael schrieb: >> Sorry, aber etwas komplizierter sind Schaltnetzteile dann schon. > > Versuche es ja nachzuvollziehen... Erstens: nimm den Energieerhaltungssatz. Wenn du bei 180 V einen Strom von 25 mA entnehmen willst, sind das 4,5 W. Du musst folglich auf der 12-V-Seite 4,5 W plus Verluste einspeisen, rechne mal nicht mit mehr als 50 % Wirkungsgrad. Das macht dann vielleicht 750 mA – Dauergleichstrom! Da die Spule nicht dauerhaft von Gleichstrom durchflossen wird, muss sie in den Spitzen deutlich mehr Strom abkönnen, um im Magnetfeld die nötige Energie speichern zu können. Zweitens: natürlich kannst du mehr als den Sättigungsstrom durch die Spule jagen, aber der überschüssige Strom speichert keine weitere Energie im Magnetfeld, sondern heizt nur noch die Spule auf. Daher muss der Sättigungsstrom der Spule mindestens so hoch sein wie deine Stromspitzen. Drittens: die Höhe der Induktivität bestimmt im Wesentlichen, wie schnell der Strom beim Anlegen der Spannung ansteigt, und damit wie schnell der Sättigungsstrom erreicht werden kann. Mit anderen Worten: die notwendige Schaltfrequenz wird davon bestimmt. Natürlich kannst du im abgeschalteten Zustand längere Pausen lassen, aber in denen transportierst du keine Energie, was du ja eigentlich willst. (Für ein paar Nixies sind allerdings keine 25 mA nötig, entsprechend würde das alles zumindest etwas weniger als obige Rechnung.)
Jörg W. schrieb: > Wenn du bei 180 V einen Strom von 25 mA entnehmen willst, sind das 4,5 > W. Du musst folglich auf der 12-V-Seite 4,5 W plus Verluste einspeisen, > rechne mal nicht mit mehr als 50 % Wirkungsgrad. Das macht dann > vielleicht 750 mA – Dauergleichstrom! Okay das hab ich verstanden, danke. Ich hatte Versucht die Schaltung auf 5V auszulegen statt 12. Nur sieht die typical application im Datenblatt komplett anderes aus. Ich finde das extrem schwierig Bauteile richtig auszuwählen. Würde behaupten ich habe ein grobes Verständnis aber da hört es dann schon auf. Die Spannungsspitzen hängen doch dann auch von davorgeschalten Bauteilen ab richtig? Wenn ich jetzt z.B einen Spannungsregler davor habe, finde ich dann im Datenblatt raus, was die maximale Peak Output ist?
Nuri O. schrieb: > Ich hatte Versucht die Schaltung auf 5V auszulegen statt 12. Es ist ja schon mit 12 V schwierig, eine Verfünfzehnfachung der Spannung mit einem einfachen Sperrwandler zu schaffen. Mit 5 V machst du es dir noch schwieriger. Tipp: wickel dir einen Trafo. Damit ist das deutlich einfacher. > Die Spannungsspitzen hängen doch dann auch von davorgeschalten Bauteilen > ab richtig? In geringem Maße. Der Schalter muss natürlich den Sättigungsstrom der Spule gut aushalten können (ohne große eigene Verluste), und er muss schnell genug abschalten können, damit sich die Induktionsspannung aufbaut.
Nuri O. schrieb: > Versuche es ja nachzuvollziehen... Dann arbeite die app notes durch und verstehe erstmal wie die verschiedenen Schaltnetzteiltopologien funktionieren. Es gibt unendlich viel Literatur dazu. Du versuchts einen Boost Wandler. Der schaltet im Null ein, der Strom steigt linear auf Ipeak, wo abgeschaltet wird. Ab hier übernimmt die Diode, die die gespeicherte Spulenenergie in den Kondensator leitet, wo es daraufhin zu einem Spannungsanstieg kommt. Solange die Spule noch Energie abzugeben hat wird NICHT wieder eingeschaltet. Man kann näherungsweise sagen das der Auskoppelvorgang max. genau so lange dauert wie der Aufladevorgang. Daher kann ein auf 50% max duty begrenzter Boost nicht in die problematischen Bereiche vordringen. D.H. Du hast einen dreiecksförmigen Strom am Eingang, der in der Spitze damit doppelt so hoch ist wie der Durchschnittsstrom. Du hast aber auch nur 50% duty, was den Peakstrom nochmals verdoppelt. Beim Boost hast du also Iavg x 4 als Spitzenstrom in der Spule. Dabei sollte die aber noch ca. 70% ihrer nominalen Induktivität haben, also noch weit vom sättigen weg sein. Die Halbleiter sollten doppelten Peakstrom aushalten können. Nun hast Du bei 5V also schon 1A Dauerstropm = 4A Peakstrom. Mit Verlustleistung auch schnell 5A Peak. Und was sagt das DB den Schaltreglers über Imax? Les die DBs, les die Appnotes und beschäftige Dich mit der Materie. Natürlich kannst Du nix selber dimensionieren solange Du nicht verstehst was da eigentlich abgeht. Jörg W. schrieb: > Tipp: wickel dir einen Trafo. Damit ist das deutlich einfacher Besser: Einen der überaus zahlreichen kleinen Flyback Trafos verwenden. Prim+Sek in Reihe verbinden das sich die Spannungen addieren, über NV Sek Wicklung einspeisen (kleine Spannung, hoher Strom), über HV Prim Seite auskoppeln (hohe Spannung, kleiner Strom). Effektiv eine Drossel mit Mittelanzapfung.
Michael schrieb: > Prim+Sek in Reihe verbinden das sich die Spannungen addieren, Naja, bei gewünschten 180 V sekundär und 5 V primär ist das kein wirklicher Unterschied mehr.
Dave C. schrieb: > Für das bessere Verständnis von Schaltreglern habe ich mir einfach mal > eine fertige Schaltung genommen, so fertig war sie wohl nicht wenn man den Thread und deine Probleme verfolgt. Einfacher wäre gewesen einige SIM1 Module z.b.05/24 zusammenzuschalten was definitiv funktioniert. https://www.reichelt.de/dc-dc-wandler-am1s-1-w-24-v-42-ma-sil-4-sim1-0524-sil4-p35027.html 8 Stück reichen für 192V, 7 Stück reichen für 168V und ganz raffiniert wäre es 7 Stück a 24V zu nehmen und ein Stück für 12V
Jörg W. schrieb: > kein > wirklicher Unterschied mehr. Nicht die Lstreu vergessen, die unschöne Spitzen am Switchnode macht und die Effizienz verringert. Außerdem schwingen sich die 5V nicht bis max 5V auf, sondern genau so weit wie es braucht um noch Energie in den Speichercap loszuwerden. Natürlich kann man die HV Wicklung hinlegen wo man will. Z.B. um eine negative Spannung zu machen oder symmetrisch +- oder potentialgetrennt mit Optokoppler Feedback. In diesem Fall macht es Sinn die Wicklungen zu verbinden.
Ein Beispiel eines Herstellers, der die Spannungsfestigkeit angeben kann: https://www.coilmaster.com.tw/de/product/SEP1006K4R7MLF.html Mit einer Höhe von 6mm Ultra-niedriges Brummgeräusch Spannungsfestigkeit bis zu 250V
Joachim B. schrieb: > Einfacher wäre gewesen einige SIM1 Module z.b.05/24 zusammenzuschalten > was definitiv funktioniert. Ach du Kacke, das ist aber eine Kindergartenkonstruktion geboren aus ebensolcher Ahnungslosigkeit. Einfach wen man Schaltregler beherrscht: Beitrag "Re: LT1073 Datenblatt: Ladungspumpe? Kaskade?"
Michael B. schrieb: > Einfach wen man Schaltregler beherrscht: an welcher Stelle vermutest du alter laberkopp das der TO das kann?
Michael B. schrieb: > Einfach wen man Schaltregler beherrscht: Alles ist einfach wenn man es beherrscht. Und anhand Deines Links soll der TO sich jetzt eine Spule mit Mittelanzapfung berechnen, Kernform + Material auswählen, den Luftspalt berechnen und loswickeln?
Bitte melde dich an um einen Beitrag zu schreiben. Anmeldung ist kostenlos und dauert nur eine Minute.
Bestehender Account
Schon ein Account bei Google/GoogleMail? Keine Anmeldung erforderlich!
Mit Google-Account einloggen
Mit Google-Account einloggen
Noch kein Account? Hier anmelden.















