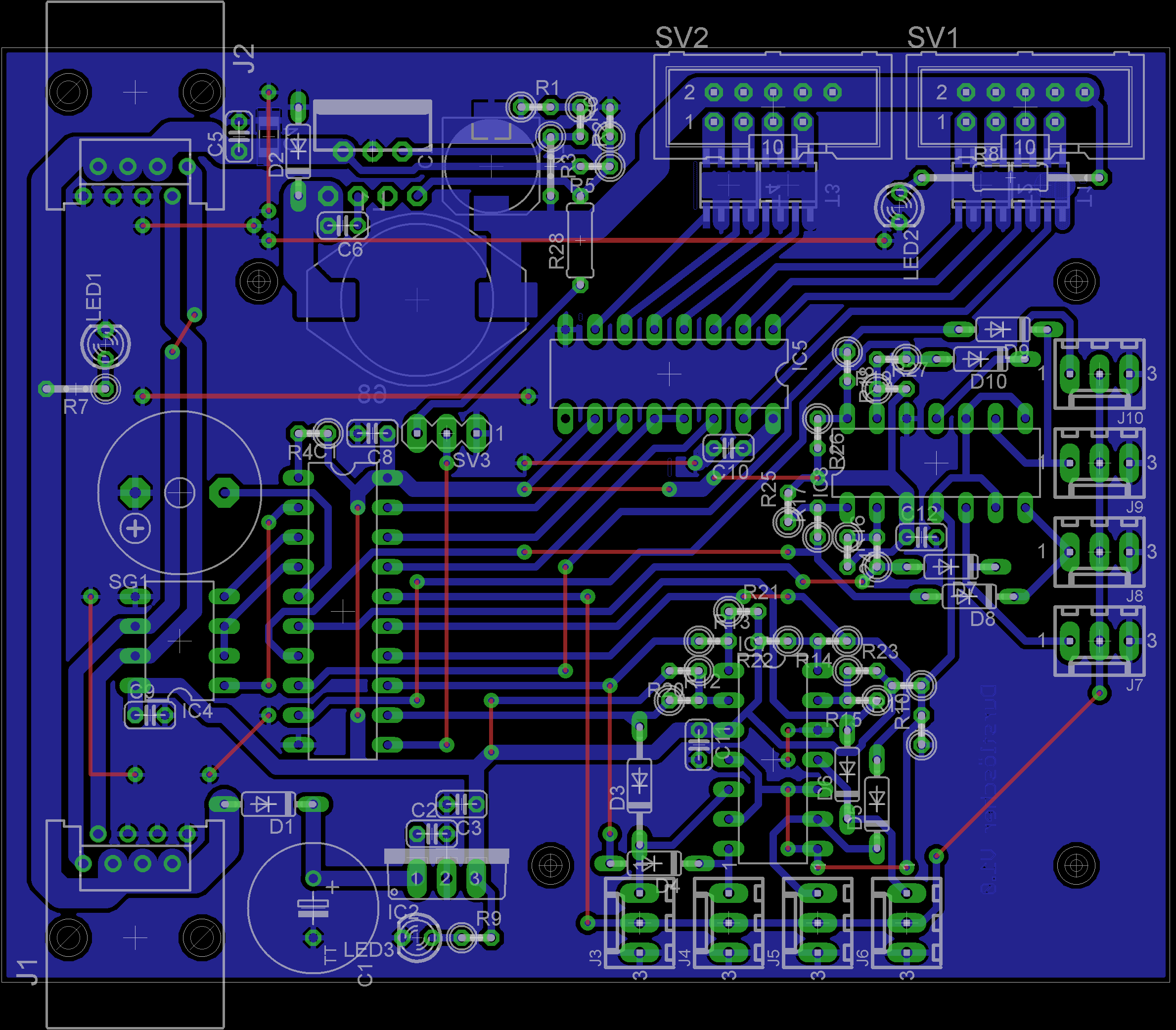
Hallo, Ich habe gerade mein erstes etwas umfangreicheres Layout geroutet und würde mich freuen, wenn jemand mit etwas Erfahrung einmal drübergucken könnte und mich auf eventuelle Fehler // Unstimmigkeiten // Verbesserungsvorschläge hinweisen könnte. Das ganze wird ein Modul für eine Bewässerungsanlage, das bis zu 8 Pflanzen überwacht und bei Bedarf individuell Wasser zuführt. Mehrere Module können an einen (RS485-)Bus angeschlossen werden, über den sie auch mit Spannung (30V) versorgt werden. Auf dem Board werden dann 5V (7805) für den Controller samt Peripherie und bei Bedarf 10V (LM2676) für Magnetventile erzeugt. Bevor ich jetzt Platinen fertigen lasse (wahrscheinlich bei platinenbelichter.de), hätte ich gerne euer Feedback, ob soweit alles passt oder ob noch was geändert werden sollte, damit es funktionieren kann. Danke & viele Grüße Ladde
Anmerkung: Schematic ziehst du vom ATTiny PB4 das Wire bis zur oberen Ecke. Gibt dafür sicherlich sauberere Wege das darzustellen finde ich.
L. K. schrieb: > Ich habe gerade mein erstes etwas umfangreicheres Layout geroutet und > würde mich freuen, wenn jemand mit etwas Erfahrung einmal drübergucken > könnte und mich auf eventuelle Fehler // Unstimmigkeiten // > Verbesserungsvorschläge hinweisen könnte Ich kann kaum was erkennen, und insbesondere der Schaltregler macht mir Sorgen... http://www.lothar-miller.de/s9y/categories/40-Layout-Schaltregler Du brauchst auf jeden Fall aber keinen R1. Denn der versinkt garantiert in der Toleranz von R2, R3 und der Referenzspannung... Ich empfinde es auch sehr ungünstig, wie der Schaltregler direkt an den Kommunikationsleitungen sitzt. Und extrem ist, dass sogar die Freilaufdiode des Schaltreglers und deren Masseschleife die Kommunikationsleitungen unnötig kreuzt ... :-o Ein Tipp: mach keine Brücken unter ICs. Da kommst du später nur sehr schlecht dran...
Mal so als kleine Anmerkung: Die beiden oberen ICs um 90° drehen, dann können die Leitungen waagerecht gezogen werden.
Hallo und danke für die zahlreichen Kommentare. Zum Schaltregler: Danke Lothar, der Link war sehr hilfreich - habe das Layout jetzt überarbeitet (siehe Anhänge). Sollte so deutlich besser sein, ich werde dann mal versuchen, das ins bestehende Layout zu übertragen. Die Widerstände R1, R2, R3 haben 1% Toleranz; habe gerade nochmal nachgerechnet was das im ungünstigesten Fall bedeutet: Mit R1: U_out = 9,88V - 10,23V Ohne R1: U_out = 10,33V - 10,71V Ich lasse ihn erstmal drin. Zum 7805: Empfohlen ist zwar U_in bis 25V, je nach Hersteller liegt das absolute Maximum aber typisch bei 35V-40V. Ist ganz sicher nicht die schönste Lösung, aber für <1 Min. Betrieb pro Tag sollte es reichen. Zur Positionierung der oberen ICs (595 + ULN2803): Mit der Einschränkung dass alles auf eine halbe Euro-Platine passen soll, habe ich (nach langem Suchen und vielen Redesigns) leider keine bessere Lösung gefunden. Mal sehen, ob sich eine Alternative auftut, wenn das neue Schaltregler-Layout integriert ist. Weitere Kommentare sind weiterhin sehr willkommen :) Danke & Grüße Ladde
Lothar Miller schrieb: > Ich kann kaum was erkennen, Einfach die .pdf anklicken, dann kannst du es dir vergrößern.
L. K. schrieb: > Weitere Kommentare sind weiterhin sehr willkommen :) Schmeiß mal diese "Antennen" raus.
Hier das überarbeitete Layout. Zum Quarz: Da die zu übertragende Datenmenge sehr gering ist, hoffe ich ohne Quarz auszukommen; ein paar hundert Baud sollten mehr als genug sein. Zu den Antennen: Gibt es da einen Trick, das zu automatisieren? Meine erste Idee wäre, zwischen die Portpins ein kleines Polygon in bRestrict zu zeichnen. Danke & Grüße Ladde
Deine Komparatoren haben keinerlei Schutzbeschaltung gegen Überspannungen am Eingang (z.B. ESD). Das sollte hier auch nicht unbedingt nötig sein. Trotzdem habe ich mir wenigstens ein Serienwiderstand bei allen Eingängen angewöhnt. Klassisch kann man 595 + ULN durch TPIC6B595 ersetzen. Kostet evtl. einen zweistelligen Centbetrag mehr, spart dafür ein IC. Alles nur wenn Du möchtest Hauspapa
L. K. schrieb: > Da die zu übertragende Datenmenge sehr gering ist, hoffe ich ohne Quarz > auszukommen; ein paar hundert Baud sollten mehr als genug sein. Das Prinzip Hoffnung ist ein schlechter Ratgeber bei einer Schaltungsentwicklung. Ob das nun ein paar hundert Baud sind oder Megabaud den Fehler hast du trotzdem drin.
@Hauspapa: Ich muss zugeben, dass ich an ESD bisher nicht gedacht hatte. Da keine elektrischen Geräte oder Leitungen in unmittelbarer Nähe liegen, werde ich in dieses Board keine Serienwiderstände mehr integrieren, habe es aber für zukünftige Layouts im Hinterkopf. Der TPIC6B595 ist leider etwas schwach auf der Brust. Ich brauche pro Pin 400mA und total max 1600mA (maximal 4 pins werden gleichzeitig geschaltet). @Helmut Lenzen: Die Hoffnung stirbt zuletzt ;) An den Bus werden ausschließlich AVRs angeschlossen (ATTiny2313 als Slaves, ATMega als Master). Sollte sich zeigen, dass die Takte zu stark schwanken, wird bei jedem Einschalten (1x pro Tag) auf den Mastertakt synchronisiert (Auto-Baud). Wenn sonst keine Einwände mehr bestehen, werde ich heute Abend zwei Platinen ordern. Nochmals danke an alle für die Tipps & viele Grüße Ladde
L. K. schrieb: > Ich brauche pro > Pin 400mA und total max 1600mA (maximal 4 pins werden gleichzeitig > geschaltet). Der ULN raucht dir ab. Das sind 1.6W Verlustleistung im dem Gehauese.
Danke für den Hinweis auf die Verlustleistung im Gehäuse, helmi1. Ein flüchtiger Blick ins Datenblatt [1] sagt 2,25W max. Power Dissipation per Package. Ich bin jetzt erstmal weg, aber werde das nachher nochmal eigehender prüfen und vorher nicht bestellen. Danke & Grüße Ladde [1]: http://www.reichelt.de/index.html?;ACTION=7;LA=3;OPEN=0;INDEX=0;FILENAME=A200%252FULN2801A_ULN2802A_ULN2803A_ULN2804A_STM.pdf
Mir scheinen jetzt nur noch die Eingangskondensatoren des Schaltreglers recht klein, verglichen mit der Spule und dem Ausgangskondensator...
L. K. schrieb: > Ein flüchtiger Blick ins Datenblatt [1] sagt 2,25W max. Power > Dissipation per Package. Ich bin jetzt erstmal weg, aber werde das > nachher nochmal eigehender prüfen und vorher nicht bestellen. 2.25W x 55Grad/W = 124 Grad. Ein langes Leben hat der dann nicht.
Der ULN2803A ist wohl tatsächlich etwas zu sehr auf Kante genäht. Ich würde das bestehende Layout gerne so weit wie möglich weiterverwenden, aber einen direkten pinkompatiblen Ersatz konnte ich bisher nicht finden. Ich habe einen neuen Thread gestartet um eine Alternative zu finden: Beitrag "ULN2803 Alternative für mehr Gesamtstrom (4x 0,4A)" Am besten haben mir bisher je 2 UPA1560H oder MP4411 gefallen, allerdings scheinen Reichelt oder Conrad die nicht zu führen :(
L. K. schrieb: > allerdings scheinen Reichelt oder Conrad die nicht zu führen :( Die haben doch nur noch olle Kamellen :=) Oder du nimmst MOSFETs im SO08 Gehauese. Sind 2 Mann im Boot. Nimmt den gleichen Platz weg wie dein DIL18 Gehauese. IRF7103 hat Reichelt. http://www.reichelt.de/IRC-IRF-Transistoren/IRF-7103/3/index.html?;ACTION=3;LA=2;ARTICLE=41623;GROUPID=2891;artnr=IRF+7103;SID=10TxQSmH8AAAIAAGrwIas4071930c062cd0395f24bcbf1d547fda
Danke helmi1, der IRF7103 wirds wohl werden. Lässt sich wesentlich einfacher ins Layout integrieren als die IRLML2502, die ich mir gerade angeguckt hatte :) @Lothar Miller: Die Bauteilwerte für den LM2676 hatte ich direkt mit TI Webbench dimensioniert; sollte alles passen, auch wenn es etwas merkwürdig aussieht.
Der Vollständigkeit halber hier die (hoffentlich) finale Version von Schaltplan und Layout. Danke für die Unterstützung. Viele Grüße Ladde
Ich bin kein Profi und bitte korrigiert mich wenn ich falsch liege aber ich find die GND-Führung etwas abenteuerlich. Immer mal wieder kleine Polygon Inseln die dann über dünne Top Bahnen miteinander verbunden sind... Wäre es nicht sinnvoller gleich den geasmten GND als Polygon auf das TOP Layer zu legen? Und R7 würde ich liegend machen, da ist genug Platz.
Hallo Bernhard, das ganze wird eine einseitige Platinen. Die dünnen Bahnen im Top-Layer sind Drahtbrücken. Es ist einfach leichter, diese als Bahnen im Top-Layer zu setzen als eine umfangreiche Bibliothek mit allen nötigen Längen zu erzeugen und bei jeder Änderung das Bauteil zu tauschen. :) Grüße Ladde
Deinen Magnetventilen hast Du die Freilaufdiode gespart. Ist aber durchaus möglich das die Mosfets das aushalten. fröhliches basteln Hauspapa
Bernhard W. schrieb: > Wäre es nicht sinnvoller gleich den geasmten GND als Polygon auf das TOP > Layer zu legen? Bei einer einlagigen Platine? L. K. schrieb: > @Helmut Lenzen: > Die Hoffnung stirbt zuletzt ;) > An den Bus werden ausschließlich AVRs angeschlossen (ATTiny2313 als > Slaves, ATMega als Master). Sollte sich zeigen, dass die Takte zu stark > schwanken, Es wird sich zeigen.... > wird bei jedem Einschalten (1x pro Tag) auf den Mastertakt synchronisiert Blöd, dass/wenn sich die Baudrate dann während des Tages ändern kann/wird. Sogar die Chinesen machen in ihre Massenartikel Quarze rein. Warum nur? Das Geld was du mit 100 Quarzen einsparen kannst, das hast du mit 1 unzufriedenem Kunden (und wenn du es selbst bist) leicht vergeudet. Aber probiers einfach aus, Kindern sagt man ja auch: "Fass nicht an die heiße Herdplatte!", und sie tun es trotzdem...
Nachtrag zu Bernhard: R7 werde ich hinlegen, um 90° drehen und etwas verschieben. Ich war bisher auch noch nicht zufrieden mit der Platziierung, aber hatte ihn irgendwie aus den Augen verloren. Zu den Freilaufdioden: Die sitzen direkt an den Magnetventilen (zusammen mit je einer LED+Vorwiderstand) ---o-----o----- | | | | | R MV A | | | V (LED) | | | GND--o-----o----o Danke & Grüße Ladde
@Lothar: Ich werde Rückmeldung geben, ob es ohne Quarz funktioniert. Im aktuellen Konzept sind leider alle Pins belegt. Für den Quarz müsste ich zwei Pins freischaufeln oder einen größeren IC verwenden. Beides sagt mir nicht zu :) Grüße Lasse PS: Das ganze System soll jeden Tag nur einmal für kurze Zeit (~1min) in Betrieb sein (Einschalten, Initialisieren, Feuchtigkeit messen, Wässern wenn nötig, Ausschalten)
L. K. schrieb: > @Lothar: > Ich werde Rückmeldung geben, ob es ohne Quarz funktioniert. Es wird ohne Quarz funktionieren. Nur eben nicht zuverlässig... > Ich werde Rückmeldung geben, ob es ohne Quarz funktioniert. Aber bitte erst in 1 Jahr.
>das ganze wird eine einseitige Platinen. >Die dünnen Bahnen im Top-Layer sind Drahtbrücken. Ok, wusst ich nicht. Sorry. Je nachdem was du für Schrauben/Beilagscheiben etc. verwendest bekommst du bei deinem Bohrloch links oben ein Problem mit deiner Drahtbrücke.
Bitte melde dich an um einen Beitrag zu schreiben. Anmeldung ist kostenlos und dauert nur eine Minute.
Bestehender Account
Schon ein Account bei Google/GoogleMail? Keine Anmeldung erforderlich!
Mit Google-Account einloggen
Mit Google-Account einloggen
Noch kein Account? Hier anmelden.




