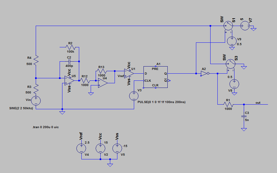
Hi Leute, ich interessiere mich momentan für die Delta/Sigma Analog zu Digital Wandlung. Das wie das Ganze funktioniert, habe ich theoretisch verstanden! Beim Aufbau/Simulation einer analogen Schaltung weiss ich aber nicht recht, wie ich vorgehen soll. Im ersten Bild habe ich einen DS mit einem passiven Tiefpass aufgebaut! Das Ergebniss ist nicht schön, lässt aber erahnen, dass es funktioniert. Im 2. Bild habe ich versucht das ganze mit Hilfe eines OP´s aufzubauen. Leider bin ich nicht in der Lage, den Integrator so auszulegen, dass was brauchbares rauskommt. Meine Rechnungen bisher sahen so aus: Periodendauer der Überabtastfrequenz: T=200ns Tau = R*C >= T = 200ns Mit R = 500Ohm -> C= 400pF Leider läuft der Integrator voll. Der parallelgeschaltete Widerstand R2 ist momentan nicht angeschlossen, er diente nur dem test zur Offsetkompensation. Wäre echt cool wenn mir jemand ein paar anhaltspunkte geben könnte. Freundlicher Gruß andy
Danke für deine Antwort, allerdings bin ich der Auffassung, dass für fuktionierendes Integrieren die Vergleichsspannung des Komparators genau in der Mitte des Signalbereichs (0V-5V), also 2,5V liegen muss, um "Auf bzw. Abintegrieren" zu ermöglichen. Hätte ich Signalpegel von z.B. -1V bis 1V so würde ich U1 auf GND legen. Freundlicher Gruß Andy
Ein Fehler ist gefunden, ich hätte den nichtinvertierenden Eingang des Integrators nicht an Masse legen dürfen! Dieser gehört an Vref. Was haltet ihr den generell von meinen Überlegungen bezüglich der Zeitkonstante des Integrators?
Andy schrieb: > Was haltet ihr den generell von meinen Überlegungen bezüglich der > Zeitkonstante des Integrators? Andy schrieb: > Periodendauer der Überabtastfrequenz: T=200ns > Tau = R*C >= T = 200ns > > Mit R = 500Ohm -> C= 400pF Du musst mit R = R1||R2 = 250Ω rechnen. Das ergibt dann C=800pF. Die Anstiegsgeschwindigkeit und die maximale Amplitude des Ausgangssignals des Integrierers sind - umgekehrt proportional zur Zeitkonstante des Integrierers - proportional zur Taktperiodendauer - proportional zur Eingangsamplitude Wählt man — wie du es getan hast — die Zeitkonstante des Integrierers gleich der Taktperiodendauer, ist die maximale Ausgangsamplitude des Integrierers gleich der maximalen Eingangsamplitude. Man dies als Ziel sehen, muss es aber nicht. Eine kleine Zeitkonstante erfordert eine hohe Slewrate und eine hohe Versorgungsspannung von U5 und U4. Wenn man also keine superschnellen Opamps einsetzen will, wählt man die Zeitkonstante besser etwas nied- riger. Die Zeitkonstante darf aber nicht beliebig groß gewählt werden, weil sonst das Ausgangssignal des Integrierers zu klein und die Schaltung zu rauschempfindlich wird. Die "optimale" Zeitkonstante ist also — wie so oft — ein Kompromiss. Ich würde deswegen die Schaltung erst einmal mit einer (bspw. um den Faktor 10) größeren Zeitkonstante dimensionieren und dabei die erforderliche Bandbreite des Opamps so bestimmen, das die gewünschte Genauigkeit erreicht wird. Das kannst du ganz gut in der Simulation tun. Dann suchst du dir einen günstigen Opamp mit eben dieser Bandbreite aus und ermittelst die Zeitkonstante des Integrierers so, dass die maximale Anstiegsgeschwindigkeit des Ausgangssignals noch deutlich unterhalb der für diesen Opamp spezifizierten Slewrate liegt. Noch ein paar Bemerkungen: Den Invertierer U4 kannst du weglassen, wenn du die Eingänge von U1 vertauschst oder vom Flipflop den Ausgang /Q statt Q benutzt. Für U3 solltest du keinen Opamp, sondern einen schnellen Komparator nehmen. Außerdem solltest du ihm eine kleine Hysterese verpassen, damit er auch bei langsamer Änderung des Eingangssignal ein sauberes Digital- signal liefert. Evtl. bietet es sich an, die Schaltung so auszulegen, dass man auch für die Versorgung des Opamps und des Komparators mit 5V/GND auskommt, so dass die ±15V entfallen können. Aber vielleicht sind die ja ohnehin vorhanden, dann kann man sie natürlich auch nutzen.
Hi, ist zwar etwas verspätet aber ich wollte mich mal für die wirklich ausführliche Antwort bedanken! Also, vielen Dank
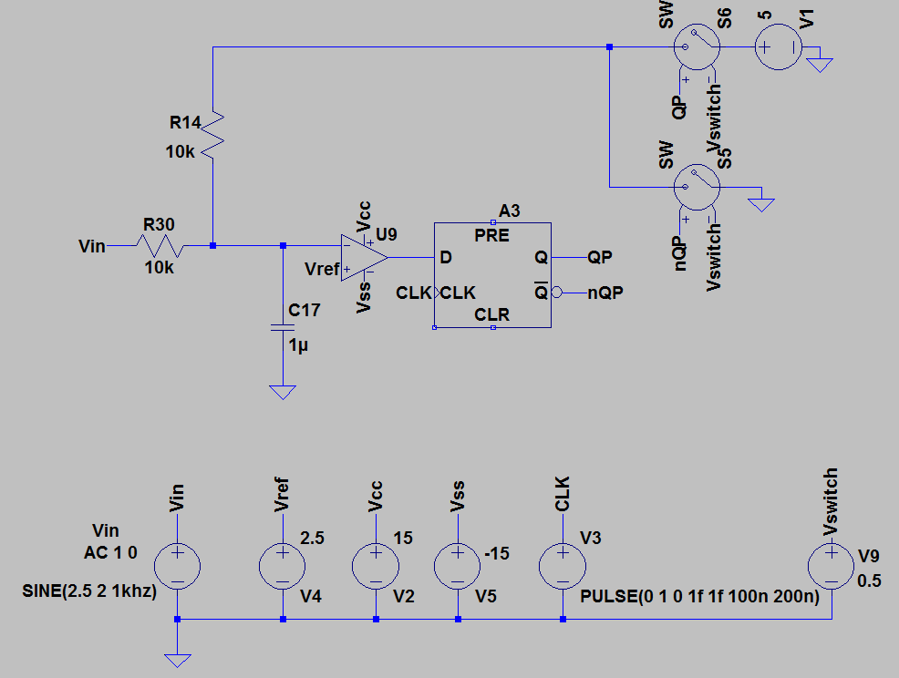
Hallo zusammen, ich möchte dieses Thema noch mal beleben. Hierfür möchte ich aber den einfachen RC-Tiefpass als Integrierer betrachten. Ein RC-Tp ist ja eigentlich erst für Frequenzen größer der Grenzfrequenz ein Integrierer oder? Daraus würde ich den Schluss ziehen, die Zeitkonstante Tau möglichst groß zu wählen, um eine kleine Grenzfrequenz zu erhalten. Wähle ich Tau aber rel. groß, wird der Kondensator der RC Schaltung nur extrem langsam geladen. Generell sagt man ja, dass der Kondensator nach 5-Tau "voll geladen" ist. Betrachtet man nun zusätzlich die Abtastfrequenz des Delta-Sigma-Wandlers, hört es bei mir auf gerade auf :) Angenommen ich habe eine Abtastfrequenz von 5Mhz, und damit eben eine Abtastperiodendauer von 200ns (Beispiel aus Post 1) ist es dann bezüglich des Ladezustands des Kondensators nicht eigentlich doch nötig: 200ns = 2*Tau oder sogar 3*Tau zu wählen?? Ich würde mich wirklich sehr freuen, wenn jemand hierauf einsteigen würde! Vielen Dank Andreas
Nein, den Tiefpass wuerde ich auf die tiefste sinnvolle Frequenz legen. Also wenn die Signalbandbreite DC ist, dann wuerde ich 1uF Keramik mit 10k macht omega=100Hz einsetzen.
vielen Dank, hätte aber 2-3 fragen dazu. 1. Sollte man R nicht kleiner wählen, um möglichst geringes Rauschen zu haben? 2. Mit dieser sehr großen Zeitkonstante Tau = 10k*1e-6= 10ms kann mein Integrator in den vorgegebenen Perdiodendauer der Abtastung von 200ns doch kaum geladen werden oder? Für die Funktion des Delta Sigma Wandlers ist dieses aber notwendig. 3. Spielt die Bandbreite des Eingangssignals auch eine Rolle bei der Auslegung des Integrators? Hier möchte ich beispeilsweise einen Bereich bis 10kHz berücksichtigen. (Entspräche hier einer OverSamplingRatio von 250) Vielen Dank Andreas
Ergänzend zu meinem Fragen von gestern: Ich habe es jetzt in der Simulation mal mit 10k und 1u ausprobiert. Es dauert leider "ewig" bis der Integrator das Level der Schaltschwelle erreicht hat. Ich denke das hier die Zeitkonstante einfach zu groß gewählt ist oder?
Bitte melde dich an um einen Beitrag zu schreiben. Anmeldung ist kostenlos und dauert nur eine Minute.
Bestehender Account
Schon ein Account bei Google/GoogleMail? Keine Anmeldung erforderlich!
Mit Google-Account einloggen
Mit Google-Account einloggen
Noch kein Account? Hier anmelden.



