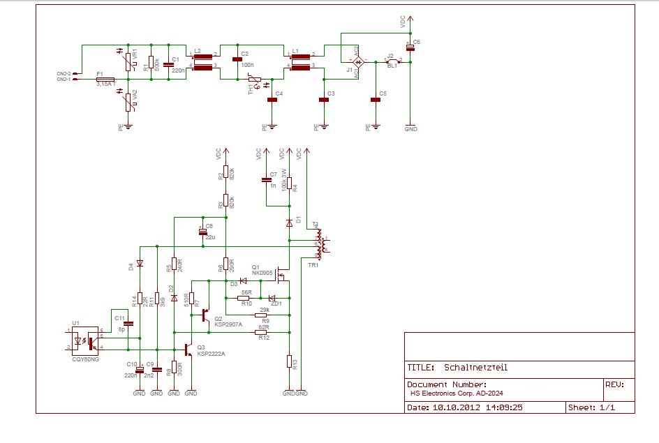
Hallo, mein Faxgerät ist kaputt gegangen.Um das Gerät reparieren zu können habe ich folgende Schaltung mir aus dem Platinenlayout gezogen.Allerdings ist mir dessen Funktion nicht ganz klar.Wer kann mir hier einen Tipp geben wie diese funktioniert? Ich vermute so: Der Transistor Q3 bildet zusammen mit Transistor Q2 eine Treiberstufe, die über das einseitige Verzögerungsglied rund um D3 und R10 den Schalttransistor Q1 ansteuert. Die Basis von Transistor Q3 wird entweder über den Optokoppler aufgrund zu hoher Ausgangsspannung oder über den Messshunt R13 bei Überstrom angesteuert, welcher Q2 Basisstrom liefert und dieser widerum das Gate von Transistor Q1 über R10 und R12 gegen Source zieht. Der Optokoppler bekommt seine Spannung - um Q3 zu schalten - über das Entkoppelglied rund um D4, R14 und C10 von der Hilfswicklung des Transformators. Was mich jedoch nicht klar ist, wie wird der Schalttakt erzeugt und welche Rolle spielen die Komponenten D2, R5 und C8. viele Grüße Leon M.
R11 und C9 sorgen für eine Rückkopplung in der Schaltung. Damit Q3 beim Start sperrt, wenn an der Hilfswicklung keine Spannung anliegt und C8 ungeladen ist, braucht man D2 und R5. Denk ich mir jetz so. Vielleicht bringt eine Schaltungssimulation oder Fralla, wenn er hier auftaucht, Licht ins Dunkel.
C8 stellt im Endeffekt die Ansteuerspannung für Q1 niederimpedadant zur Verfügung, um ihn schnell einzuschalten wegen der Lebenserhaltung. D2 und R5 sorgen dafür, daß nicht komplett entladen wird und schneller wieder genug Energie da ist.
Hallo, Aber C8 ist doch direkt mit der Hilfswicklung verbunden. Insofern kann rund um C8 keine stabile Spannung zur Ansteuerung entstehen. Die Potentiale der beiden Anschlüsse von C8 bewegen sich ja mit der induzierten Spannung der Hilfswicklung hin und her.
Roland schrieb: > Aber C8 ist doch direkt mit der Hilfswicklung verbunden. Insofern kann > rund um C8 keine stabile Spannung zur Ansteuerung entstehen. Die > Potentiale der beiden Anschlüsse von C8 bewegen sich ja mit der > induzierten Spannung der Hilfswicklung hin und her. Und in welchem Rhythmus bewegt sich das Spannungsniveau an der "Hilfswicklung"? Erleuchtung? :)
> mein Faxgerät ist kaputt
Mein Murata tat vor Jahren dasselbe, es flimmerten die Status-LEDs und
nichts war mehr möglich.
Ursache und Behebung für lange Zeit waren Tantalkondensatoren.
Da das Gerät heutzutage nur noch bei Bedarf eingeschaltet wird, gammelt
das Innenleben vor sich hin und es braucht eine 15minütige Aufwärmzeit
um die übrigen Alu-Ekos zu formatieren. Einmal durchgeführt, hält sich
dieser Zustand für mehrere Tage.
Ohne groß zu suchen erst mal die KLEINEN Elkos tauschen. Sie werden wohl nach einigen Jahren vertrocknet sein und ihre Kapazität verloren haben?
>Alu-Ekos zu formatieren
Elkos werden nicht formatiert.
Denn sie haben weder Spuren noch Sektoren.
Elkos werden formiert.
Gruss
Da hab ich wohl den Begriff "Ansteuerspannung" falsch interpretiert, da ich "Spannung" mit (Gleich-)Spannungsversorgung für die Ansteuerungsschaltung assoziiert habe. Gut, habe ich das nun richtig verstanden, dass C8 eine Arte Gleichspannungsentkoppelung zwischen der Hilfswicklung und dem Gate von Q1 bewirkt, wobei die induzierte, impuslförmige Spannung der Hilfswicklung Q1 direkt ansteuert? Tansistor Q2 und Q3 dienen dann nur der Regelung bei zu hoher Spannung am Ausgang oder zu hohem Drainstrom und verbinden das Gate von Q1 mit Sorce um weiters Schalten zu verhindern? Wieso wurden hier zwei Transistoren eingesetzt? Hätte Q3 alleine nicht den selben Effekt, wenn R7 niderohmiger wäre? D2 und R5 sorgen alson dafür, dass sich C8 bei einem negativen Inmpuls der Hilfswicklung auflädt? Den selben Effekt verursacht aber auch der Pfad über R6, D3 und ZD1. Oder wollte man hier diesen nicht belasten?
Hallo,
erstmal vielen Dank für eure Antworten!
Inzwischen konnte ich das Faxnetzteil reparieren.Es war "nur" Q1 defekt
den ich durch einen IRFBE30 ersetzt habe.Dank auch für den Hinweis die
Elkos zu ersetzen,dem bin ich gerne nachgekommen.Auch für die
Erklärungsversuche wie denn diese Schaltung funktionieren könnte muß ich
mich bedanken, wenn es auch mehr oder weniger nur Vermutungen sind.Aber
je mehr ich mir eure Antworten durchlese umso mehr Fragen tun sich mir
auf an die ich im Vorfeld noch gar nicht gedacht habe! Zum Beispiel
schreibt hier Roland wozu die Transistoren Q2 und Q3 wären? Und ich bin
da seiner Meinung,hätte zum Ansteuern von Q1 es nicht auch ein Transisor
getan?
Weiterhin verstehe ich die Aussage von mhh nicht
mhh schrieb:
Und in welchem Rhythmus bewegt sich das Spannungsniveau an der
"Hilfswicklung"? Erleuchtung? :)
Nein,keine Erleuchtung,sorry.Was genau meinst du damit?
vielen Grüße
Leon M.
Bitte melde dich an um einen Beitrag zu schreiben. Anmeldung ist kostenlos und dauert nur eine Minute.
Bestehender Account
Schon ein Account bei Google/GoogleMail? Keine Anmeldung erforderlich!
Mit Google-Account einloggen
Mit Google-Account einloggen
Noch kein Account? Hier anmelden.
