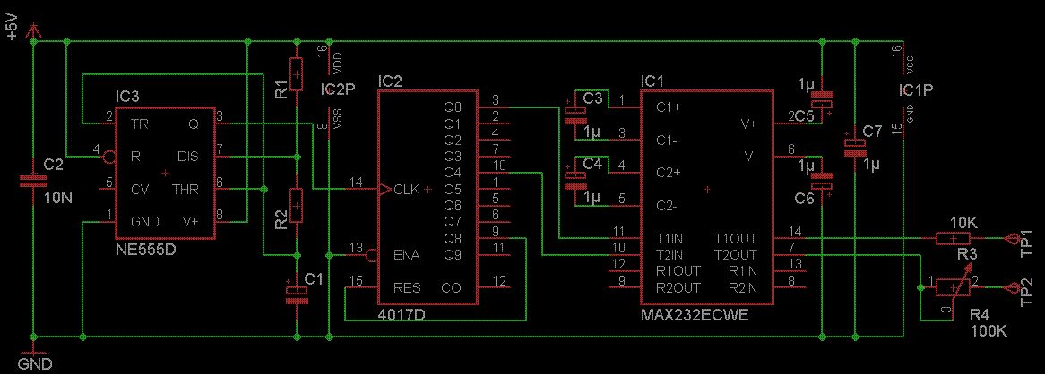
Hallo, obige Schaltung ist ein CES Gerät. d.h. über Elektroden (TP1 + TP2) werden Ströme an die Ohren weitergeleitet. Soll einen therapeutischen Nutzen haben, wie Behandlung von Schlafproblemen, Schmerzen etc. ... Schaltung: NE555 als astabiler Multivibrator, über clk wird 4017 Decade Counter getaktet. Die Ausgänge des 4017 Q0 und Q4 weiter an MAX 232, der die Signale in 12V bzw. -12V wandelt. Über das 100K Poti können die Ströme zwischen 50µ und 1 mA geregelt werden. Problem: Die Impedanz der Haut. Je nach Beschaffenheit der Haut ist diese unterschiedlich und die Ströme variieren. Könnte man dieses Problem über eine Konstantstromquelle lösen? Diese müsste regelbar sein, da man sie ja zwischen 50µ und 1 mA regeln können sollte. Wenn ja, welche Konstantstromquelle wäre hier am Besten? Vielen Dank im Vorraus ...
LOL Du brauchst in jedem Falle noch einen Nord-Süd-Gleichrichter und feinstoffliches zwischen den Elektroden, Wattebäuschen oder so :-P Wie sollen denn die 12V sonst durchkommen ?
Völliger Humbug, wo bitte existiert ein unabhängiger Nachweis daß das wirkt. Ist genauso eine Verarsche armer hilfesuchender Kranker wie diese diversen Magnetfeldtherapien.
Jochen M. schrieb: > obige Schaltung ist ein CES Gerät. d.h. über Elektroden (TP1 + TP2) > werden Ströme an die Ohren weitergeleitet. Soll einen therapeutischen > Nutzen haben, wie Behandlung von Schlafproblemen, Schmerzen etc. ... Im Gegensatz zu den anderen ANtwortern, finde ich dass die Frage hier nicht nach dem therapeutischen Nutzen gestellt wurde. Es gibt grosse Firmen die mit magnetischen Wasserenthaertern ganze Heerschaaren an Mitarbeitern ernaehren obwohl es nicht funktioniert. Jochen: > Die Impedanz der Haut. Je nach Beschaffenheit der Haut ist diese > unterschiedlich und die Ströme variieren. Warum ist das ein Problem? Was ist Deine Aufgabenstellung? MUSS ein bestimmter Strom fliessen? > Könnte man dieses Problem über eine Konstantstromquelle lösen? Diese > müsste regelbar sein, da man sie ja zwischen 50µ und 1 mA regeln können > sollte. Ich habe soeben zwischen meinen Ohrläppchen 4.5 MOhm gemessen. Wenn da 1mA fliessen soll, wuerde eine Stromquelle anstelle von 30V schon mal 4500V anlegen. Findest Du das praktikabel? Da fliessen bei 30V eben nur 7 uA! Gruss Michael
Die CES-Therapie kommt aus der Schulmedizin. In Amerika ist diese schon ca. 20 Jahre erfolgreich im Einsatz. Mein weiß zwar immer noch nicht wie sie genau wirkt, aber sie funktioniert. Die ersten Menschen wußten auch nicht um die Prozesse des Verbrennens, aber sie wußten das Feuer wärmt und es Licht macht. Also kein esotherischer Humbuk ...
Michael Roek schrieb: > Ich habe soeben zwischen meinen Ohrläppchen 4.5 MOhm gemessen. > Wenn da 1mA fliessen soll, wuerde eine Stromquelle anstelle von 30V > schon mal 4500V anlegen. > Findest Du das praktikabel? > > Da fliessen bei 30V eben nur 7 uA! LOL Naja er kann ja die maximal zulässige Gleichspannung von 60V nehmen und je nachdem welchen "Feinstoff" er in die Wattebäusche tut URI kennenlernen :-P
Hallo!
> Ich habe soeben zwischen meinen Ohrläppchen 4.5 MOhm gemessen.
Nur Luft dazwischen?
:-)
Nein, im Ernst. Der Hautwiderstand ist extrem nichtlinear. Sonst könnte
man nach deiner Rechnung bei 230V gar nicht sterben!
Feuchtigkeit und Schweiß mit höherer Spannung als beim Multimeter können
schon einen gewissen Strom zulassen.
Jochen M. schrieb: > Die CES-Therapie kommt aus der Schulmedizin. In Amerika ist diese schon > ca. 20 Jahre erfolgreich im Einsatz. Mein weiß zwar immer noch nicht wie > sie genau wirkt, aber sie funktioniert. Die ersten Menschen wußten auch > nicht um die Prozesse des Verbrennens, aber sie wußten das Feuer wärmt > und es Licht macht. Also kein esotherischer Humbuk ... Medizin ist Medizin - alles andere ist Esoterik. Ob CES Humbug ist oder funktioniert kann durch Studien belegt werden. Kannst du Studien nennen, die diese Therapie berurteilen?
Michael Roek schrieb: > Ich habe soeben zwischen meinen Ohrläppchen 4.5 MOhm gemessen. > Wenn da 1mA fliessen soll, wuerde eine Stromquelle anstelle von 30V > schon mal 4500V anlegen. > Findest Du das praktikabel? hast Recht, is a bisserl heftig :-) ... habs übersehen, das die dinger hochohmig sind ...
Ich erleutere mal warum das Gerät dennoch funktionieren kann ... und zwar ziemlich gleichgültig welche Schaltung es hat und ob die Batterie noch voll ist. Ach ja und die Wissenschaft... ;o) Wissenschaftlich nachgewiesen ist daß Pillen die eine besondere Farbe, Form, Verpackung haben und teuer sind eine oft bessere (erwartete) Wirkung haben als normale. Ebenso bekannt (hoffe ich) ist die Wirkung von Placebos. Ebenfalls hilfreich ist es ein mächtiges Gebäude aus Publikationen, Heilungsgeschichten und Fachbüchern zu einem Thema verfügbar zu haben. Ich denke da an TCM (Traditionelle chinesiche Medizin) , Homöopathie, REIKI usw. Ich fasse das alles mal kurz zusammen: Je eindrucksvoller irgendein Gerät oder eine (Be)Handlung ist, desto stärker wird auch die subbewußte Erwartungshaltung. Und die wirkt dann. Daß solche Geräte bei Elektronikern nicht wirken ... glauben nur die selbst. ;o) Meine Erfahrung und Erklärung dafür ist, daß alles was wir tatsächlich tun, also auch ein Gerät zu verwenden dessen tatsächliche Wirkungsweise wir nicht verstehen, eine Wirkung erzielt. Hilfreich ist dabei das 2. Gesetz der Wirkung: Ausdauer bzw Wiederholung Womöglich beeindrucken wir damit unser Unbewußtes so stark daß es alle Hebel der Selbstheilung in Bewegung versetzt. Daß die Elektroden an die Ohren geklebt oder geklemmt wird ist übrigens für die Wirkung hilfreich da es den haptischen Sinneskanal anspricht. Aus der Hypnose ist bekannt daß die Wirkung leichter erzielt werden kann wenn mehrere Sinneskanäle angesprochen werden. VAKOG visuell (bildhaft) auditiv (akustisch) kinästhetisch (Gefühl) olfaktorisch (Geruch) gustativ (Geschmack) Ansonsten finde die Idee mit dem MAX232 prima weil der nach außen hin 15kV ESD geschütze Pins hat.
Jochen M. schrieb: > Die CES-Therapie kommt aus der Schulmedizin. In Amerika ist diese schon > ca. 20 Jahre erfolgreich im Einsatz. Mein weiß zwar immer noch nicht wie > sie genau wirkt, aber sie funktioniert. Die ersten Menschen wußten auch > nicht um die Prozesse des Verbrennens, aber sie wußten das Feuer wärmt > und es Licht macht. Also kein esotherischer Humbuk ... LOL Klar und Deine Chilinien treffen sich in Medianen und wenn Du Nashornhorn futterst steht er Dir stundenlang ... Das Plazebos wirken steht außer Frage, wenn's nun ein TENS wäre um Verspannungen in der Muskulatur zu behandeln wäre es ja OK, nur ob Du Dir zwei Klemmen mit Magneten, Schneckenschleim oder 12V-Gleichspannung an die Ohren zwickst bleibt sich gleich. Außer natürlich Du sorgst dafür das wirklich Strom fließt, dann hast Du nette Elktrolyseeffekte die zur Zersetzung des Gewebes mit toxischen Reaktionen führen ! Nur weil im Mittelalter jahrhunderte lang alle zur Ader gelassen wurden um die pösen Dinge aus dem Blutkreislauf zu entfernen macht man das heute natürlich immer noch ... QED
Ich habe jetzt mal kurz recherchiert. Ich muss meinen Text zum Teil zurücknehmen und mich entschuldigen. Aber trotzdem bleibt bei mir ein bitterer Geschmack: Zitat aus Wikipedia: "Die CES wird in der wissenschaftlichen Medizin eingesetzt, ist jedoch wegen der uneinheitlichen Studienlage nicht unumstritten. Allgemein wird das schlechte Design vieler Studien zum Thema bemängelt. In mehreren placebokontrollierten Studien konnte keine Wirkung belegt werden" Wenn ich mir bei Google die Treffer anschaue, dann sind da diverse "Institute" dabei die für teures Geld den Hilfesuchenden Besserung versprechen für die keine Belege existieren. Vor allem bei Suchtentwöhnung. Wenn eine Wirkung über einen so langen Zeitraum so schlecht nachweisbar ist, daß das bis jetzt noch nicht oder nur sehr strittig gelungen ist, dann ist das für mich immer noch Hokuspokus. Hier zum Beispiel ein Zitat eines solchen "Instituts": "Der Strom wird an die schmerzende Körperstelle bzw. an den Kopf angelegt und fließt quer durch den Körper von einer Elektrode zur anderen. Die CES-Therapie kommt ohne alle Medikamente aus und ist völlig frei von Nebenwirkungen und Gewöhnungseffekten -d.h. sie wirkt langfristig und kumulativ und verstärkt ihre Wirkung mit jeder neuen Anwendung." Es ist laut Wikipedia nachgewiesen, daß nach einer Anwendung bestimmte Stoffe (Beta-Endorphin, Serotonin) in einer höheren Konzentration in der Hirn-Rückenmarks Flüssigkeit vorhanden sind, aber man weiß wohl noch ziemlich wenig gesichert über Wirkung und Nebenwirkung, oder gar Langzeitwirkungen. Die Aussagen in dem Zitat oben sind also meiner Meinung nach fast schon kriminell zu nennen, vor allem die über "keine Nebenwirkung" Und mit sowas Geld zu verdienen halte ich für hochgradig unseriös. Meine Meinung!
> hast Recht, is a bisserl heftig :-) ... habs übersehen, das die dinger > hochohmig sind ... Aber meine Frage hattest Du nicht beantwortet: Was SOLL denn da passieren bzw. wieviel Strom SOLL denn fliessen? Mit der Spannung kannst Du ja nicht viel hoeher gehen (Sicherheit!) Du kannst natuerlich den Uebergangswiderstand am Ohr reduzieren (Leit-Gel wie bei EKG-Stoepseln) oder grossflaechige Kontakte nehmen aber ich bekomme auch so meine Ohrlaeppchenleitfaehigkeit nicht unter 1MOhm. Damit fliessen ca. 10uA pro Puls! Mehr geht nicht. In Anbetracht des Gesamtwiderstandes von mehreren MOhm ist das Poti R3 = 100k auch voellich ueberfluessig! Gruss Michael
Hallo! Ich habs auch mal probiert und bekomme selbst bei 12 V und bischen Spucke schon locker über 1 mA hin. Das zwickt auch schon - bei 24 V will ich nicht erst probieren!
Jochen M. schrieb: > Wenn ja, welche Konstantstromquelle wäre hier am Besten? Das eine Problem ist ja, dass an den Ohren wechselnde Potentiale ankommen sollen, also so etwa +/- 9V. Hierfür brauchst Du zunächst eine Gleichrichterbrücke, eventuell aus Schottky-Dioden. (Z. B. BAT85) Deren "Wechsel"-Anschlüsse werden nun anstelle Deines 100 kOhm-Potis angeschlossen. Zur Einstellung des Stromes würde ich dann die JFET-Variante vorschlagen. Also Poti mit kalibrierter Skala zwischen Source und Gate. Gate geht dann an "-" der Gleichrichterbrücke und Source an deren "+". Sorry für die Prosa. HTH Gruß
Joachim schrieb: > Gate geht dann an "-" der Gleichrichterbrücke und Source an deren "+". Quatsch: Drain natürlich an "+". Gruß
Route 66 schrieb: > Ich habs auch mal probiert und bekomme selbst bei 12 V und bischen > Spucke schon locker über 1 mA hin. Das zwickt auch schon - bei 24 V > will ich nicht erst probieren! Das gehjt aber dann nur wenn Du noch feucht hionter den Ohren bist oder direkt nach dem Duschen (oder BEIM Duschen ;-) Bei 1mA fallen ja am R3 schon 10V ab..... deshalb nehme ich Die die o.a. Aussage nicht ab! Gruss Michael
Hallo! @mexman Ich habe keinen R3 implantiert. Es ist real möglich, mit einer Spannung von 12 V, Ströme im Bereich über 1 mA, von einem Ohr zum anderen zu schicken Punkt. Vorausgesetzt, es befindet sich Hirnmasse dazwischen. @jochenmaier1973 Dein Konzept sieht sehr "billig" aus. Willst du damit Selbsterfahrung machen oder Geld verdienen? Für den ersten Fall würde ich nicht mehr Aufwand treiben, sondern einfach am Poti drehen. Für die Geldgeschichte würde ich einen Mkrocontroller mit Farbgrafikdisplay und großem Zeigerinstrument mit Spiegelskala nehmen (kommt bei der Zielgruppe Ü50 gut an, denn damit sind sie groß geworden). Als Ausgangsstufen für jede Elektrode ein OPV, der als - per Poti - einstellbarer Stromverstärker gegenphasig vom "Computer" angesteuert wird. Schaltung und Dimensionierung könnte ich dir machen, will aber mitverdienen - an der Gutgläubigkeit?!
Route 66 schrieb: > Dein Konzept sieht sehr "billig" aus. Es geht aber noch einfacher, mit 1/2 40106: einen Inverter als Oszillator für etwa 0,5 Hz und 2 weitere für die gegenphasigen Ausgänge. Das Ganze mit einer 9V-Blockbatterie betrieben, dürfte etwa auf das Gleiche rauskommen. > Willst du damit Selbsterfahrung > machen oder Geld verdienen? Für den ersten Fall würde ich nicht mehr > Aufwand treiben, sondern einfach am Poti drehen. Also ein Einstellen des Stromes scheint mir schon sehr sinnvoll zu sein, sonst stochert man auch bei nur Selbsterfahrung zu sehr im Nebel rum. Alternativ ein simples Mulitmeter in Reihe, bei 0,5 Hz wohl kein Problem. > Für die Geldgeschichte würde ich einen Mkrocontroller mit > Farbgrafikdisplay und großem Zeigerinstrument mit Spiegelskala nehmen > (kommt bei der Zielgruppe Ü50 gut an, denn damit sind sie groß > geworden). Nee, das Gerät sollte locker tragbar sein. Gruß
Joachim schrieb: > Nee, das Gerät sollte locker tragbar sein. Dann haste keinen IGOR und darfst nicht mitspielen :-P Mehr IGOR MEEEEEEEEHHHHHRRRRR !!!11!!ELF!!!!
Bitte melde dich an um einen Beitrag zu schreiben. Anmeldung ist kostenlos und dauert nur eine Minute.
Bestehender Account
Schon ein Account bei Google/GoogleMail? Keine Anmeldung erforderlich!
Mit Google-Account einloggen
Mit Google-Account einloggen
Noch kein Account? Hier anmelden.
