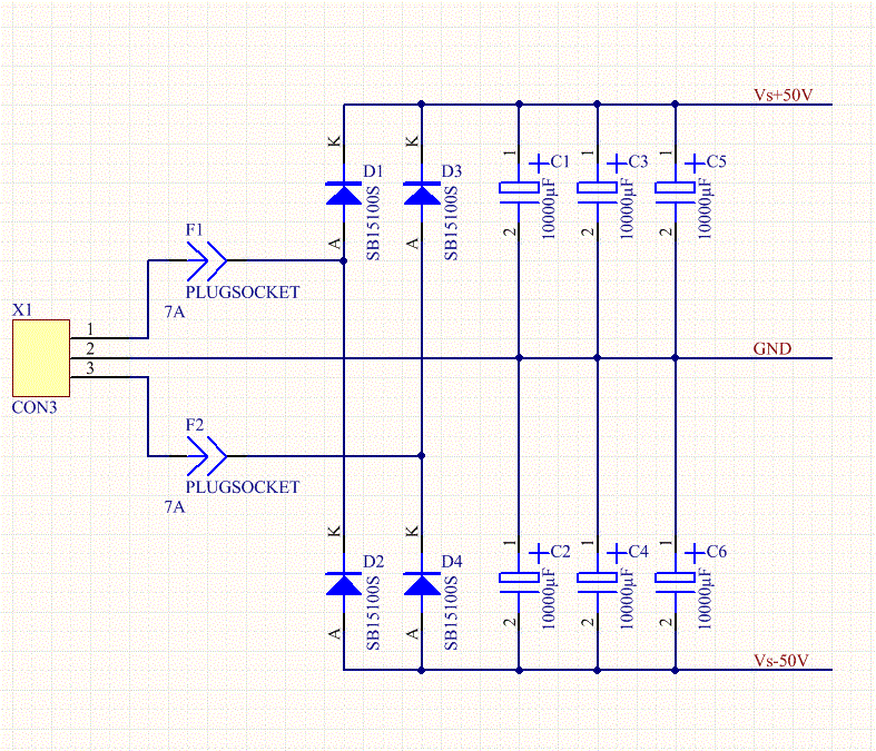
Hallo zusammen, ich bastel mir gerade ein Netzteil für eine Endstufe zusammen. Dabei benutze ich einen 300VA RK-Trafo mit zweimal 35V Ausgang, Gleichrichterdioden SB15100S und pro Kreis ein Kondensatorbatterie von 30000µF. S. Anhang. Nun zu meiner Frage: Was passiert wenn ich das Ding einschalte? Fliegen die trägen 7A Sicherung F1 und F2 oder fackelt mein Gleichrichter ab, oder ist nichts zu befürchten. Ich weiß nicht so recht, wie ich das berechen soll, da mein Ladewiederstand im Prinzip ja der Ri des Trafos, die Dioden und die Leiterbahn ist. Theoretisch will ich da auch keine Strombegrenzung reinbauen, weil, das kostet ja Leistung. Was meint ihr dazu? Kann ich das so machen, oder bekomme ich Probleme? Gruß, Boris
Könnte man sicher berechnen (tau). So nach dem Gefühl würde ich sagen, dass die Dioden das Aushalten (schaffen immerhin 320A peak). Man könnte natürlich einen NTC zur Strombegrenzung verwenden. Gibt sicher ausreichend niederohmige. Wenn das immer noch zu viel Widerstand ist, könnte man den auch nach dem Laden mit einem Relais überbrücken.
Den NTC primärseitig einbauen. Das verhindert auch den evt. Einschaltstromstoß (wegen Sättigung je nach Phasenlage beim Einschalten) des Ringkerntrafos mit. Brücken ist sowiso eine gute Idee, weil der NTC dann kalt ist wenn kurz aus und wieder eingeschaltet wird.
Udo Schmitt schrieb: > Das verhindert auch den evt. Einschaltstromstoß des Ringkerntrafos mit. Ein 300W-RK-Trafo ist schon grenzwertig für normale Haushalts- sicherungen. Jeder grössere führt mit grosser Sicherheit zur Auslösung derselben. Ich würde auf jeden Fall eine Einschalt- strombegrenzung einbauen. Passende Schaltungen mit Relais gibts massenhaft im INet. Gruss Harald
Hallo Danke schon mal für die Antworten, ich denke mal ich werde es einfach testen und dann bei Bedarf handeln. >Ein 300W-RK-Trafo ist schon grenzwertig für normale Haushalts- >sicherungen. Echt? Das hängt aber doch davon ab was dahinter hängt. Ist der Einschaltstrom denn soviel höher? An eine normale Haushaltssicherung sollte man doch schon 3,5KW hängen können. Gruß, Boris
Guter Tipp mit dem NTC. Hab gerade was Schönes dazu gefunden. http://www.elektronik-kompendium.de/public/schaerer/onilim.htm Gruß
Boris Henn schrieb: > Echt? Das hängt aber doch davon ab was dahinter hängt. Nein, das kann auch im Leerlauf passieren. Der Kern des Trafos ist gerade so bemessen, daß er im normalen Betrieb nicht in die Sättigung kommt. Wird er jetzt zufällig so eingechaltet, daß eine komplette Halbwelle folgt und die Magentisierung hat die gleiche Richtung wie der Restmagnetismus im Kern, dann geht der Kern in die Sättigung, das heisst seine Induktivität nimmt ab und der Strom in der Primärspule steigt schnell an. Dadurch kann es im Einschaltmoment zu hohen Stromspitzen kommen. Der NTC verhindert das und gleichzeitig auch die hohe Stromspitze beim Laden der Glättungselkos.
Da gibts schöne Inrush-Current-Limiter von EPCOS. Einzige Schwachstelle ist wirklich das kurzzeitige Aus- und wieder Einschalten, wenn der NTC noch "warm" ist. In der Praxis hatte ich damit aber nie Probleme und halte das für eine brauchbare Lösung. Ist übrigens auch in fast allen ATX-Netzteilen verbaut.
Das Beispiel mit dem Überbrücken des NTCs verschiebt ja nur das eigentliche Problem, behebt es aber nicht. Solange ich schnell ein- und ausschalte, kann sich der NTC auch nicht mehr lange genug abkühlen (selbst bei Überbrückung nicht), weil er thermisch recht träge ist. In diesem Fall wären einfache Zementwiderstände das Mittel der Wahl, die keine relevante Temperaturabhängigkeit aufweisen. Nebenbei würde man den NTC ja auch in sehr kurzer Zeit (ein paar Sekunden wieder überbrücken, bis dahin ist der nicht merklich warm geworden. Also entweder auf den Inrush-Current-Limiter vertrauen oder mit Zementwiderständen arbeiten, die man aktiv nach einigen Sekunden brückt. Dann fällt auch die Schwachstelle "mehrfaches schnelles Ein- und Ausschalten" weg.
Zur Entschärfung der Stromspitzen im Betrieb wäre ein Induktivität auch nicht schlecht. Das ist bei Audionetzteilen nicht mehr so üblich, kann aber das Netzbrummen (oder wenigstens die Oberwellen dazu) reduzieren. Auch erhöht sich damit die nutzbare Leistung etwas - nur die Spannung sinkt bei Belastung halt etwas mehr.
Ulrich schrieb: > Zur Entschärfung der Stromspitzen im Betrieb wäre ein Induktivität auch > nicht schlecht. Eine sinnvoll grosse Induktivität für 50Hz hat dann aber in etwa die Grösse des Netztrafos. :-) Gruss Harald
Eine Einschaltstrombegrenzung braucht man auf jeden Fall.Und mann könnte noch ein Paar 100n oder 1uF Folienkondis parallel zu Elkos einbauen und 5 bis 10K Widerstände zur Entladung der Elkos und Mittelpunkt-stabiliesierung.Und auch 100n Folienkondis parallel zu jeder Diode für EMI Unterdrückung.
> Auslegung Endstufennetzteil siehe: http://www.onsemi.com/pub_link/Collateral/HB206-D.PDF Section 8 Deine Dioden sind spannungsmässig unterdimensioniert.
Bitte melde dich an um einen Beitrag zu schreiben. Anmeldung ist kostenlos und dauert nur eine Minute.
Bestehender Account
Schon ein Account bei Google/GoogleMail? Keine Anmeldung erforderlich!
Mit Google-Account einloggen
Mit Google-Account einloggen
Noch kein Account? Hier anmelden.
