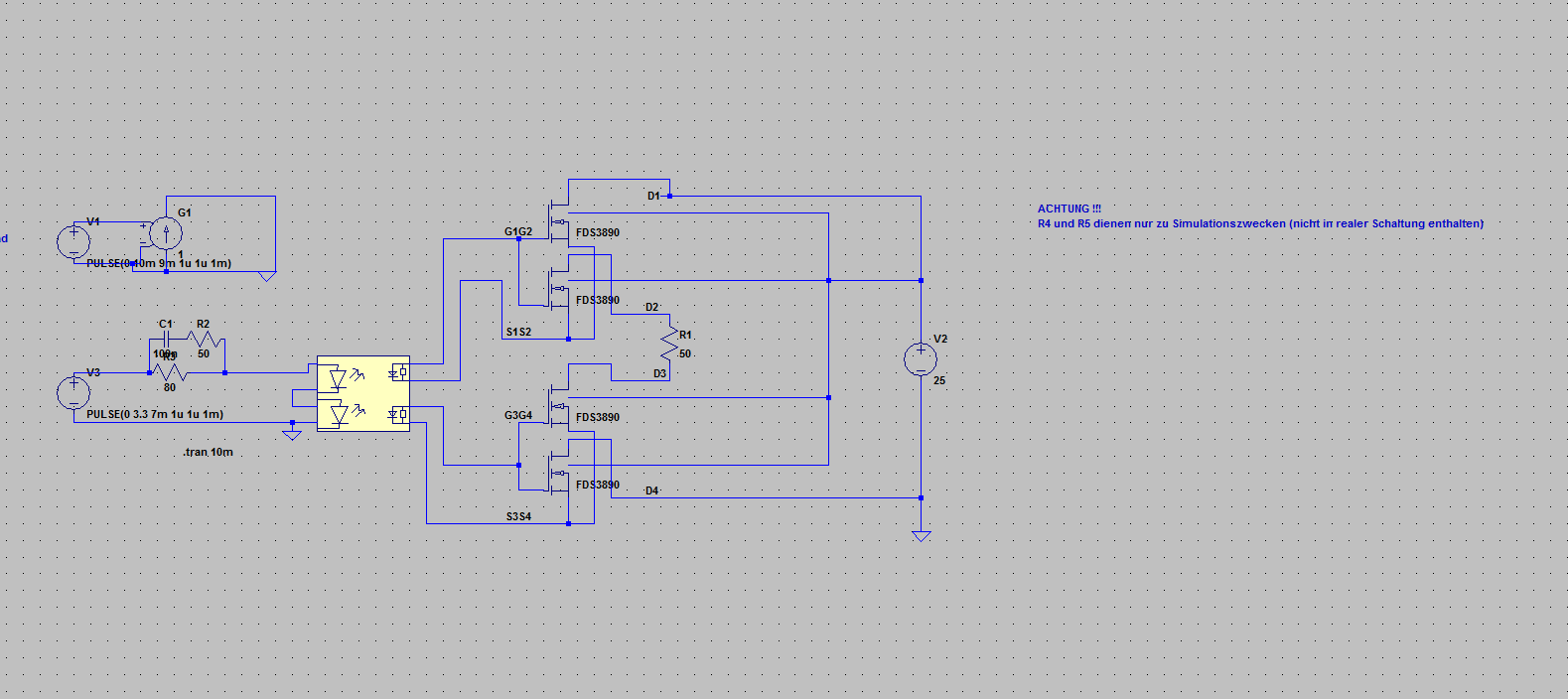
Hallo, ich entwickele gerade einen "Schalter" für Wechselstrom. Er besteht aus einem Gate-Treiber (ASSR-V621) und zwei Power-N-MOSFETS in einem Gehäuse (FDS6912A Alternativ FDS3890). Die MOSFETS sind jeweils am Gate und Source miteinander verbunden. Damit soll ein Solid State Relay nachgebildet werden. Die zulässige Betriebsspannung soll später auf max. 20V spezifiziert werden. Jedoch möchte ich sichergehen dass bei Transienten die MOSFETS keinen SChaden nehmen und deswegen die Bauteile für höhere Spannungen auslegen Meine Fragen: - Wie hoch ist die zulässige Lastspannung (Drain-Drain) wenn ein Transistor max. 30V zwischen Drain und Source verträgt ? - Ist bei dieser Beschaltung Schutz vor zu hoher Gate-Source Spannung nötig ? Vielen Dank schonmal !
Irgendwie hab ich den Eindruck, dass du das mit dem Wechselstromschalter nicht so ganz verstanden hast. Bei der Schaltung im Anhang dürfte es leichter sein, die auftretenden Spannungen abzuschätzen - oder gar von LTspice anzeigen zu lassen. Wenn du das Gate zusätzlich schützen willst, sollte eine passende TVS-Diode ausreichen. Gibt es auch schon integriert.
@ Sebastian (Gast) >ich entwickele gerade einen "Schalter" für Wechselstrom. Er besteht aus >einem Gate-Treiber (ASSR-V621) und zwei Power-N-MOSFETS in einem Gehäuse >(FDS6912A Alternativ FDS3890). Sowas gibt es schon fertig, nennt sich PhotoMOS Relais von Panasonic. >Jedoch möchte ich sichergehen dass bei Transienten die MOSFETS keinen >SChaden nehmen und deswegen die Bauteile für höhere Spannungen auslegen Wenn deine Transienten sich daran halten ;-) >- Wie hoch ist die zulässige Lastspannung (Drain-Drain) wenn ein >Transistor max. 30V zwischen Drain und Source verträgt ? 30V. Ein Transistor ist immer rückwärts durch seine Bodydiode leitfähig, der andere sperrt. >- Ist bei dieser Beschaltung Schutz vor zu hoher Gate-Source Spannung >nötig ? Würde ich machen.
acswitch schrieb: > Irgendwie hab ich den Eindruck, dass du das mit dem Wechselstromschalter > nicht so ganz verstanden hast. Was meinst du damit ? Die zweipolige Abschaltung ?
Falk Brunner schrieb: > Sowas gibt es schon fertig, nennt sich PhotoMOS Relais von Panasonic. ... oder eben von AVAGO. Allerdings ist eine diskrete Lösung flexibler und günstiger
@ Sebastian (Gast) >... oder eben von AVAGO. Allerdings ist eine diskrete Lösung flexibler >und günstiger Auch so? Na dann beweis das mal. Die Photomos sind zwar nicht billig, dafür alles kompakt in einem kleine IC, SO8 oder DIL6.
Ich weiß nicht was das SSR von Panasonic kostet, aber der ASSR-1611 von AVAGO liegt bei 4.09 Euro. Um ihn zu ersetzen braucht man den ASSR-V621 vom Gleichen Hersteller für 3.08. Er enthält 2 Treiber also 1,54 Pro Switch. Dazu kommt z.B der Dual-MOSFET SH8K32 von ROHM für 1.37 Euro (der hat sogar eine eingebaute GS-Schutzdiode). Gesamtpreis: 2,91E --> Ersparnis: 1.18E Schaltgeschwindigkeit und Strombelastbarkein sind auch besser.
Sebastian schrieb: > acswitch schrieb: >> Irgendwie hab ich den Eindruck, dass du das mit dem Wechselstromschalter >> nicht so ganz verstanden hast. > Was meinst du damit ? Die zweipolige Abschaltung ? Das hat sicher dazu beigetragen; Hauptgrund war aber deine Frage nach der zulässigen Lastspannung. Denn die Annahme, dass zwei antserielle Mosfet ohne besondere Maßnahmen die Spannungsfestigkeit verdoppeln könnten ist, sagen wir einmal, sehr optimistisch, auch wenn diese Kombination, so wie in deiner Schaltung, zweimal vorhanden ist.
Hi, Die Spannungsfestigkeit erhöht sich zumindest wenn man 2-polig schaltet Zumindest wenn man die AppNote von AVAGO berücksichtigt. http://www.avagotech.com/docs/AV02-2321EN Das zwei Antiseriell geschaltete Transistoren nicht die doppelte Spannung vertragen sehe ich ein.
Wenn du die Figure 1 meinst, so sind für mich die MOV eine besondere Maßnahme. Allerdings ist deine Schaltung, bei der die Last zwischen den einzelnen SSR liegt, dabei eher kontraproduktiv.
acswitch schrieb: > Allerdings ist deine Schaltung, bei der die Last zwischen den > einzelnen SSR liegt, dabei eher kontraproduktiv. Ja ich beziehe mich auf Figure 1. Aber wieso ist es von Nachteil die Last zwischen die Relais zu schalten ?
Bitte melde dich an um einen Beitrag zu schreiben. Anmeldung ist kostenlos und dauert nur eine Minute.
Bestehender Account
Schon ein Account bei Google/GoogleMail? Keine Anmeldung erforderlich!
Mit Google-Account einloggen
Mit Google-Account einloggen
Noch kein Account? Hier anmelden.

