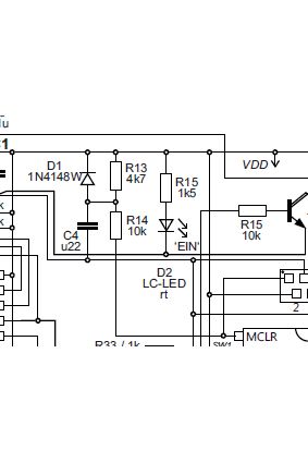
Privates Projekt mit PIC18F4550, PASM, LCD, Keyboard, I2C Uhr / RAM, mehrere I2C IO-Expander. Interrupt OFF, WDT noch nicht aktiviert (mache ich erst ganz am Ende), etwa 4000 LOC, insgesamt 5400 Zeilen mit Kommentaren. Das Programm ist fast fertig und läuft in allen Tests stabil. Nur, - so etwa jedes 10. Mal läuft das Programm nach dem Laden mit PICkit 3 nicht von selbst los. Zieht man kurz den Netzstecker, so startet das frisch geladene Programm zuverlässig. Dachte ich, das Laden funktioniert halt nicht immer, - bringe eine Reset-Taste an. Ich verwende die externe Reset-Schaltung gemäß Datenblatt Seite 43 (siehe Beilage). Zunächst machte ich einen Flüchtigkeitsfehler und verband die Taste mit MCLR\ und VSS. Das darf natürlich nicht sein, weil ja PICkit 3 den MCLR\ Pin ansteuert. Dennoch benutzte ich die Taste anfänglich und musste feststellen, dass nach einem Programmieraufhänger auch die Taste nichts nützt. Ich sehe ein kurzes Blinken bei der LCD Beleuchtung (diese wird in der Setup Routine aktiviert) und dann hängt die Sache. Befreiung wiederum durch Power OFF/ON. Drücke ich nun bei laufendem Programm die Reset Taste – was ich ja wohl darf – so löst etwa jeder 6. Drücker einen Absturz (und nicht einen Neustart) aus. Dann änderte ich die Schaltung, indem ich das ‚obere‘ Ende der Taste über 270 Ohm mit dem Knotenpunkt R/C verband. Nun bringt bereits jede 2. Tastenbetätigung den Prozessor zum Absturz. Habe ich die Schaltung ungünstigt dimensioniert? An die Beschreibung habe ich mich jedenfalls gehalten, - nur der Spielraum ist halt ziemlich groß. Eigentlich habe ich die Taste eingefügt, um den Prozessor aus einem Absturz zu befreien. Noch nie hatte ich ein Problem mit einer Reset-Taste. Ich hoffe, es hilft mir jemand aus der Gosse. Danke. Grüße, attersee
Ohne weiter Informationen wird es schwierig, ich würde zuerst auf Spannungsversorgung tippen, 100nF nah genug dran, Quarzbeschaltung ok, bricht die Spannung zusammen wenn du das LCD Backlight ansteuerst. Main aufräumen, schrittweise Funktionen wieder hinzufügen, Ausgaben triggern (LED) damit man weis wie weit er kommt. Wenn du es so wie bisher provozieren kannst geht es ja noch. Ich hab übrigends noch nie einen Reset Taster gebraucht, ich schalte den immer aus. Habe auch lang laufende Anwendungen (Wecker, Temperaturregelung usw) und zum Glück noch keine derartigen Probleme gehabt. Holger
Holger, Danke für die Unterstützung. Das Programm ist leider viel zu umfangreich, um den Code ins Forum zu stellen. Doch oft sind es ja die aus der Erfahrung stammenden Anregungen einer dritten Person, die einem den nächsten Schups geben. Ich hatte vergessen, zu erwähnen, dass ich mir die Spannung bereits angeschaut hatte. Ganz glatt, auch bei den Schaltvorgängen. Jegliche Last (LCD Backlight, Relais-Treiber, etc.) versorge ich außerdem über einen eigenen Spannungsregler. Aber mit der Aufräumerei bin ich wesentlich weiter gekommen. Ich habe aus der Hauptprogrammschleife alles ausgeblendet, was mit I2C zu tun hat und siehe da, die Reset Taste führt jedes Mal zu einem sauberen Neustart. Es scheint ein I2C Problem vorzuliegen. Meine Überlegungen – ins Grobe gesprochen – sind … a) Beim Laden des Programms trifft der PICkit 3 manchmal mitten in eine I2C Kommunikation hinein, wobei sich der Controller dann aus mir nicht bekannten Gründen aufhängt. b) Wenn ich die Reset Taste gedrückt habe, überraschte ich das System auch manchmal in einer I2C Kommunikation, - und das scheint eine Schwachstelle zu sein. Ich habe bei den I2C Komponenten (1 x PCF8583, 3 x MCP23008) die Reset Eingänge einfach ignoriert, denn bei Power Up machen die ohnedies ein Reset. Möglicherweise müsste man mit einem Reset des Prozessors auch die Peripherie rücksetzen. Möglicherweise sind aber auch meine I2C Routinen nicht ausreichend störungsresistent. Ich benutze die PIC18 Routinen aus Günter Schmitt, PIC-Microcontroller, Oldenburg 2010. So werde ich mir diese Ecke einmal genauer ansehen, bin aber natürlich für weitere Anregungen sehr dankbar. Grüße, attersee
Verwendest du die I2C Bibliotheken oder eigene Routinen ? Bei den Bibliotheken ist mir aufgefallen, dass dort Deadlocks auftreten können, z.b. wird mit while(xyz) auf einen Pinzustand gewartet und wenn der nicht kommt ewig. Ich hab eigen Routinen die nach einem Timeout abbrechen. Holger PS: das mit den Bibliotheken hab ich jetzt erst später gelesen...
Holger, die erwähnten ‚eigenen‘ Routinen enthalten keine Fehlerbehandlung. Deadlocks sind somit vorprogrammiert. Da werde ich wohl ansetzen müssen. So Ich schaue mich gerade nach Optionen um. Entweder ich finde einen Weg, die verwendeten Routinen zu ergänzen oder ich brauche andere Routinen. Lösungsansätze bzw. Quellen sind sehr willkommen. Danke. Grüße, attersee
Ich hab z.b. sowas im Einsatz:
1 | unsigned char timeout=0; |
2 | //StopI2C(); // STOP |
3 | SSPCON2_PEN = 1; |
4 | while (SSPCON2_PEN) // stop condition beendet ? |
5 | {
|
6 | timeout++; |
7 | if (!timeout) return -9; |
8 | delay_us(200); |
9 | } |
man muss dann nur sinnvoll drauf reagieren. Holger
Holger, wohl ist C für mich eine Fremdsprache, doch der Sinn der paar Zeilen ist klar. Ich schaue mich gerade um, wie man das im Assembler löst. Erst mal herzlichen Dank. Ich werde berichten. Grüße, attersee
Atter See schrieb: > Es scheint ein I2C Problem vorzuliegen. I2C ist bekannt dafür, daß es sich verklemmen kann. Warum die Entwickler des HW-I2C keine Fehlererkennung einbauen, weiß der Teufel. In Single-Master Anwendungen lassen ich daher das HW-I2C links liegen und mache I2C in SW. Dann weiß man jederzeit, wo sich das I2C befindet und kann es leicht resetten. Peter
Nur ein Zwischenbericht. Zur Erinnerung: SW läuft bei allen Tests klaglos, nur manchmal Absturz beim Programmieren (PICkit3). Auch Reset Taste kann zum Absturz führen. @ Holger / habe Timeout Routine in ASM (mit Timer) gemacht. Funktioniert, - doch selbst ein Restart erweckt die I2C Hardware nicht mehr zum Leben. Habe herausgefunden, dass sie einfach festgefahren ist. Man bringt keinen Impuls mehr heraus. Weg vorerst verlassen und ‘bit-banged Routinen‘ gesucht. @ Peter / Danke für den Beitrag. Wollte nicht bei null beginnen und habe nach Sid Katzen, The Essential PIC18 Microcontroller, Springer 2010 gegriffen, seine bit-banged Routinen übernommen und bin (fast) verzweifelt. Der Code protzt nur so von schwersten Fehlern. Der ist nie gelaufen. Da findet sich rlncf, wenn er Daten nach C schicken will, oder er versucht, SDA über TRIS anstatt PORT einzulesen. Ich habe es dann als Sport verstanden, die Routinen zum Laufen zu bringen. Sie laufen, doch leider noch nicht stabil. Nach einigen Minuten bleibt ein ACK aus. Muss es erst mit dem Scope einfangen. @ Forum: Sollte jemand eine ‚reparierte‘ Version der Sid Katzen Routinen haben, wäre es schön, wenn er / sie sich meldet. Etwas Zeit investiere ich noch, bevor ich auf eine andere Quelle zugreife. Faktum ist aber, dass es beim Programmieren keinen Absturz mehr gibt und dass ein HW Reset immer funktioniert. Grüße, Johann
Alles läuft. Bin zunächst an den Routinen von Sid Katzen fast verzweifelt. Ich dachte, alle Fehler behoben zu haben und die Applikation lief mit den Routinen trotzdem nicht stabil. Nach einigen Sekunden bis Minuten traten sonderbare Effekte auf. Ich nahm an, dass falsche Daten gelesen werden würden. Am DSO schaute alles ganz normal aus. Triggern des Fehlers gelang mir vorerst nicht. In Wut und Verzweiflung stieg ich auf die von Microchip in AN979 publizierten bit-banged Routinen um. Die sind für 4 MHz geschrieben, ich aber takte mit 24 MHz. Nachdem ich das Timing maßgeschneidert hatte, lief die Applikation wiederum nicht stabil. Schließlich debuggte ich mich in die Tiefe der Applikation und fand, dass ich einen ‚Würfel‘ eingebaut hatte. Ich hatte bei numerischen Algorithmen an einer Stelle vergessen, das Carry Flag zu setzen. Dieses wurde von den I2C Routinen der ersten Generation (Benutzung der I2C Hardware) aus irgendwelchen Gründen immer gesetzt und der Algorithmus funktionierte. Als ich die I2C Routinen gegen die beiden bit-banged Varianten austauschte, verschwand offensichtlich diese ‚Setzautomatik‘ und der Algorithmus begann Fehler zu produzieren. Nun kann ich zwischen zwei Varianten von funktionierenden bit-banged I2C Routinen wählen. Ich habe mich für Microchip entschieden. Die ganze Übung habe ich gemacht, weil ja der MC beim Programmieren mit dem PICkit 3 (unter Verwendung der prozessorinternen I2C Hardware) gelegentlich so fatal abgestürzt ist, dass ihn auch ein HW Reset nicht mehr befreien konnte. Das ist nun Geschichte. Danke nochmals an Holger und Peter für das Mitdenken und die Hilfe. Grüße, Johann
Bitte melde dich an um einen Beitrag zu schreiben. Anmeldung ist kostenlos und dauert nur eine Minute.
Bestehender Account
Schon ein Account bei Google/GoogleMail? Keine Anmeldung erforderlich!
Mit Google-Account einloggen
Mit Google-Account einloggen
Noch kein Account? Hier anmelden.
