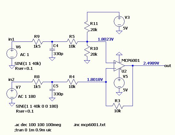
Hallo, ich habe mir die folgende Schaltung mit LT-Spice simuliert. Vorne geht ein differentielles Signal rein, hinten kommt Single Ended raus. Der MCP6001 ist ein schmalbandiger OP-Amp, Bandbreite 1 MHz. Die rote Kurve zeigt die Übertragungsfunktion am Ausgang, die grüne Kurve die Simulation für den positiven OP-Eingang. Was mich hier stört, ist der "Hubbel" etwa zwischen 150 kHz und 400 kHz, da steigt die Übertragungsfunktion wie zu sehen um bis zu 12 dB an. Woran könnte es liegen, dass ich diesen Hubbel dort habe? Bilden sich dort irgendwelche Resonanzen? Und wie bekomme ich die Kurve dort flacher? Gruß und Danke für jede hilfreiche Antwort!
Hier auch mal (im Anhang) die Simulationsdatei für LTSpice + das OP-Modell.
> Woran könnte es liegen, dass ich diesen Hubbel dort habe? Eingangskapazitäten des OPV machen mit Rückkoppelnetzwerk zusätzliche Phasendrehung in der geschlossenen Schleife -> Phasenreserve sinkt ab. > Und wie bekomme ich die Kurve dort flacher? Widerstandsbeschaltung niederohmiger machen.
An der grünen Phase kannst du eine Phasenverschiebung von etwa 45° beim Maximum der Überhöhung ablesen. Am invertierenden Eingang ist die Phasenverschiebung etwas größer. Du könntest auch die Verstärkung der Schaltung größer machen, um die Überhöhung zu verkleinern.
Also mit 10kOhm und 330pF sieht das schon viel besser aus.
Vielen Dank für die Erklärungen und auch die Mühe, gleich noch passende Werte zu suchen @ ArnoR und Helmut! ArnoR schrieb: > Eingangskapazitäten des OPV machen mit Rückkoppelnetzwerk zusätzliche > Phasendrehung in der geschlossenen Schleife -> Phasenreserve sinkt ab. OK, ich denke das habe ich denke ich verstanden. In anderen Worten: Die Phase am negativen Eingang hat sich zu früh (d.h. noch bei Verstärkung > 1) um fast bzw. sogar mehr als 180° gedreht. Keine Gegenkopplung mehr sondern Mitkopplung. Jetzt wo ich das hier schreibe fällt mir auf, dass ich das eigentlich auch schonmal gewusst (und wohl wieder verdrängt) hatte... Helmut S. schrieb: > Also mit 10kOhm und 330pF sieht das schon viel besser aus. Das habe ich jetzt so verstanden: In dem Fall ist die Phasenreserve schon deutlich größer, die Überhöhung bei 500 kHz also um einiges kleiner. Die zusätzlichen C's sorgen mit ihrem Tiefpassverhalten dafür, dass diese Überhöhung ausgeglichen wird.
Bitte melde dich an um einen Beitrag zu schreiben. Anmeldung ist kostenlos und dauert nur eine Minute.
Bestehender Account
Schon ein Account bei Google/GoogleMail? Keine Anmeldung erforderlich!
Mit Google-Account einloggen
Mit Google-Account einloggen
Noch kein Account? Hier anmelden.


