Hallo zusammen... Gibt es eine Möglichkeit, das Poti (R2)5K durch programmieren zu verändern.? Im Grunde habe ich nur vor, eine ordentlich Spannung zu dimmen und nicht nur eine LED am Portausgang... Danke.. MfG. c_prog PS: Wär es nicht verstanden hat, sagt es und ich versuche es genauer zu erklären.
Ja gibt es. -Motor Dreht Poti -Elektronisches Poti -andere Schaltung wählen.
Ein "elektronisches Poti" kannst du doch "programmieren". Weiters gibt es natürlich noch die Schaltung "Digitally Selected Outputs" im LM317-Datenblatt.
Es gibt tatsächlich ein Datenblatt zum LM317. Und in diesem ist auch eine Schaltung abgebildet, mit der man genau das machen kann. https://www.google.de/search?q=datasheet+lm317&hl=de&btnG=Google+Suche Hier z.B. auf der ersten Seite: http://www.datasheetcatalog.org/datasheet/nationalsemiconductor/DS009063.PDF
troll schrieb: > Wie viel Strom muss die Schaltung liefern? Die Frage hat mit dem Thema genau was zu tun?
hat nichts zu sagen...denn es geht um die schaltung des lm317. ich schau mal nach...bin grad erst wieder da :)
die idee mit "Digitally Selected Outputs" hatte ich schon....aber da müsste ich unendlich widerstände und transistoren verbrauchen....denn es soll nicht abgehackt sein, sondern flüssig...
John Drake schrieb: > Ein "elektronisches Poti" kannst du doch "programmieren". und wie.? bzw, wo findet man ein beispiel code.? denn leider hab ich keine idee wie man es machen könnte
man könnte auch einen IC nehmen http://www.conrad.de/ce/de/product/179493/Digital-einstellbarer-Widerstand-Xicor-X9C104-Gehaeuseart-DIP-8-Ausfuehrung-Digital-Poti-100-k-max/SHOP_AREA_17311&promotionareaSearchDetail=005 kostet 5 euro....der wäre meine letzte idee....ich versuche aber noch es auch selber zu programmieren
>...denn es soll nicht abgehackt sein, sondern flüssig...
"Es" ist bei diesem digital einstellbaren Widerstand auch "abgehackt".
Wenn Du Dir das Datenblatt anschaust, dann ist die Innenschaltung 
sinngemäß dieselbe wie die auf der ersten Seite des LM-Datenblattes.
Die Frage ist nicht "ob" das "abgehackt" ist, man sagt eigentlich 
quantisiert oder vielleicht etwas umgangssprachlicher "stufig", sondern 
wieviele Stufen die Einstellung; welche "Auflösung" sie hat.
Bei einer genügenden Anzahl von Stufen sind die Unterschiede dazwischen 
nämlich nicht mehr zu sehen oder zu hören oder sonstwie wahrzunehmen.
  sowas vielleicht? http://www.maximintegrated.com/app-notes/index.mvp/id/3970 aber wieso nicht PWM-> Tiefpass -> Verstärker????
Die frage ist hald was du mit der Spannung anstellen willst... jenachdem einen DAC oder digitalPoti
Hallo, hab so was ähnliches schon gemacht mit einen OPA548T von Ti gemacht. Siehe Datenblatt http://www.ti.com/general/docs/lit/getliterature.tsp?genericPartNumber=opa548&fileType=pdf ab Seite 15 siehst du Beispiele... Gruß Andi
Also der Zweck wäre schon wichtig zu wissen... Was hängst du dir dahinter?
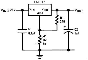
dahinter kommen nur leds...aber das hat ja damit nichts zu tun oder.? denn was das poti mit dem ausgang meine oben abgebildeten schaltung zu tun.?
c_prog schrieb: > dahinter kommen nur leds...aber das hat ja damit nichts zu tun oder.? > denn was das poti mit dem ausgang meine oben abgebildeten schaltung zu > tun.? Google mal nach "Leds pwm"
ich möchte den widerstand regeln und nicht die leds(dimmen).... das eine hat doch mit dem andern nichts zu tun
c_prog schrieb: > ich möchte den widerstand regeln und nicht die leds(dimmen).... > > das eine hat doch mit dem andern nichts zu tun Diese Aussage und diese hier: c_prog schrieb: > dahinter kommen nur leds...aber das hat ja damit nichts zu tun oder.? wiedersprechen sich aber. Wenn du denn Widerstand änderst dimmst du in dem Augenblick aber deine LEDs. Ein digitales Poti ist für diesen Zweck aber ungeeignet. Die können nur eine Spannung von ein paar Volt ab. Die Spannung am Fusspunkt vom LM317 ist da aber viel höher. LEDs dimmt man in allgemeinem über eine PWM. Aber was soll. Du bildest dir erst eine PWM, die bringst du mit einem OP auf den gewünschten Spannungslevel. Dieses Spannung gibst du dann auf den GND vom LM317. Nichts anders macht das Poti in der Schaltung. Es hebt den Fusspunkt des LM317 an. Da kann man genauso gut einen OP anschliessen. Dessen Eingang wird dann wieder über eine PWM eingestellt.
http://www.edn.com/design/analog/4363990/Control-an-LM317T-with-a-PWM-signal Hier steht wie sowas gemacht wird
Bitte melde dich an um einen Beitrag zu schreiben. Anmeldung ist kostenlos und dauert nur eine Minute.
  
  Bestehender Account
  
  
  
  Schon ein Account bei Google/GoogleMail? Keine Anmeldung erforderlich!
Mit Google-Account einloggen
Mit Google-Account einloggen
  Noch kein Account? Hier anmelden.
