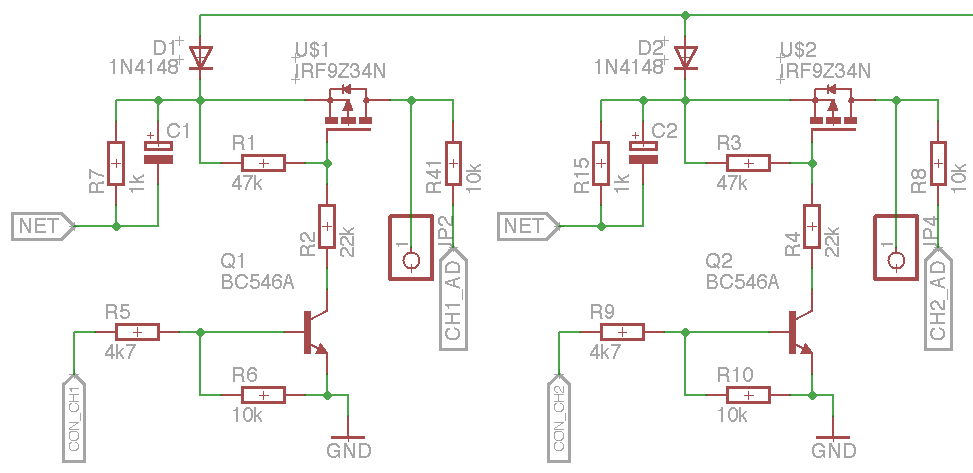
Guten Abend Forum, Ich habe hier ein komisches Phänomen mit einem FET. Über die Dioden kommt ein Konstantstrom von 10mA. An Source liegen 9 V an. Lege ich jetzt 5V an CON_CH1 habe ich wie erwartet 9V auch an Drain des FET wenn dort kein Widerstand angeschlossen ist. CON_CH2 ist auf 0V. Messe ich jetzt an Drain des zweiten FET habe ich dort immerhin 5,56V. Schließe ich dort einen Widerstand an habe ich 0V. Kann mir jemand dieses verhalten erklären? CH1_AD, CH2_AD liegen auf einem Analogmultiplexer. Der Ausgang liegt auf einem A/D Wandler. Danke euch Andreas
Andreas Riegebauer schrieb: > Kann mir jemand dieses verhalten erklären? Reststrom. Dein Multimeter ist sicher recht hochohmig.
Schau doch mal ins Datenblatt der FET. Der Reststrom ist unter Idss zu finden, den bekommt mannicht weg, der ist eine EIgenschaft des FET. Was macht denn die Schaltung so wichtiges, wenn danach eh noch der Multiplexer kommt?
By the way: Der IRF9Z34n kann 19 A schalten, wieso hast Du den für diese Schaltung gewählt?
Andreas Riegebauer schrieb: > Was heißt Reststrom? Wie bekomme ich das weg? Reststrom ist der Strom, der auch fließt, wenn der FET gesperrt ist. Nach dem Motto: nicht ist perfekt. Der ist nun mal da. Du kannst ihn nur ableiten, d.h. eine Grundlast an den Ausgang hängen. Gruß Dietrich
Bitte melde dich an um einen Beitrag zu schreiben. Anmeldung ist kostenlos und dauert nur eine Minute.
Bestehender Account
Schon ein Account bei Google/GoogleMail? Keine Anmeldung erforderlich!
Mit Google-Account einloggen
Mit Google-Account einloggen
Noch kein Account? Hier anmelden.
