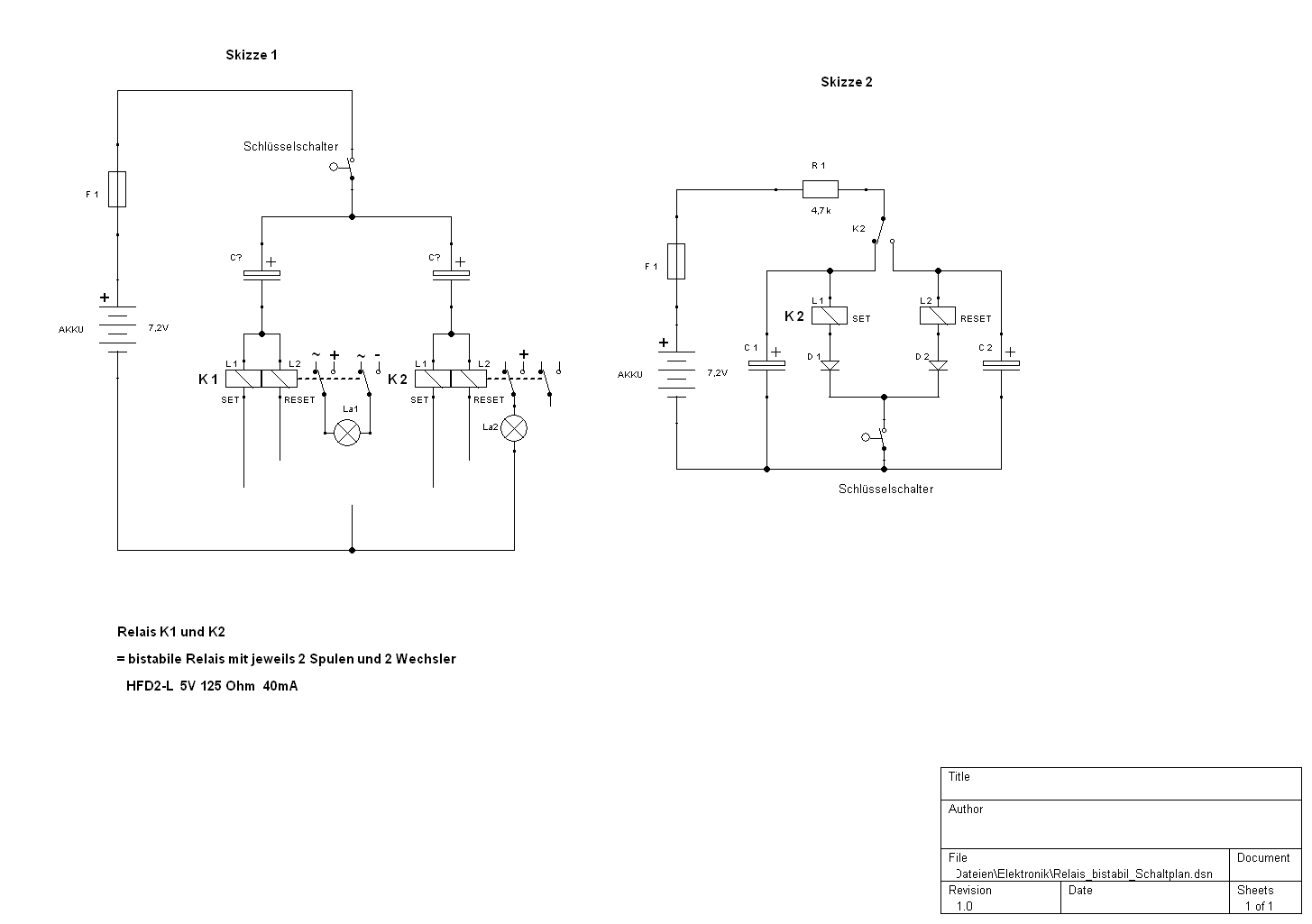
Hallo Elektroniker ! Ich möchte einen Li-Ion-Akku mit einem Schlüsselschalter, 1 Schliesser- kontakt vorhanden, und zwei bistabilen Relais 5V mit jeweils 2 Spulen ein- / ausschalten. Die Relais K1 u. K2 sind parallel geschaltet. Schaltkontakte der Relais sollen Fahrradlampen an Akku (SET) bzw. Dynamo (RESET) schalten. (siehe Anhang) Relais K2 hat einen Wechsler unbenutzt. Die Relais sollen den Akku nicht zusätzlich belasten. Im Anhang sind erste Ideen skizziert. Lichtanlage funktioniert schon einige Zeit, aber mit monostabilen Relais. Die Skizze 1 soll nur das Prinzip darstellen. Skizze 2 (aus Forum) funktioniert wohl nur mit Tasterkontakt des Schlüsselschalters. Bitte um Eure Vorschläge und Anregungen. Als gelernter E-Monteur (1980) nur Grundkenntnisse der Elektronik vorhanden. Vielen Dank im Voraus der Fragende
Hallo nochmal ! Habe gerade im Forum Thread mit gleichem Problem gefunden. Ein Relais-Vorschaltbaustein vom blauen C ist die (teure) Lösung. Kann mir jemand helfen, und mir sagen, ob dieser Baustein für meine Relais geeignet sind. Impulsstrom = 80mA ! (für die zwei Relais) Empfohlene Relais beim C nicht mehr erhältlich. Datenblatt nicht eindeutig. Viele Grüsse
Hallo ! Problem gelöst, Ausgangsstrom des Relais-Vorschaltbausteins bis 100mA ! ergo für meine Relais geeignet.
Fragender schrieb: > Ein Relais-Vorschaltbaustein vom blauen C ist die (teure) Lösung. Es gibt noch eine andere, etwas umständlichere, aber vermutlich etwas billigere Lösung hier auf den Tutorialseiten. Gruss Harald
Bitte melde dich an um einen Beitrag zu schreiben. Anmeldung ist kostenlos und dauert nur eine Minute.
Bestehender Account
Schon ein Account bei Google/GoogleMail? Keine Anmeldung erforderlich!
Mit Google-Account einloggen
Mit Google-Account einloggen
Noch kein Account? Hier anmelden.
