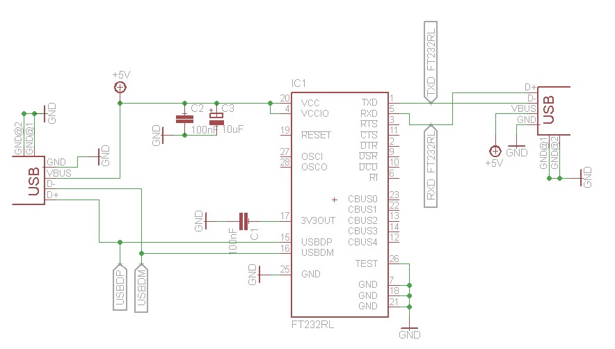
Guten morgen zusammen, könnte jemand kurz über meinen Schaltplan schauen und ihn verifizieren. Ich möchte einen RS232 UART vom Atmega8 per USB ansteuern und habe dazu den FT232RL Chip. Der Chip soll nun die Pegel wandeln, sonst eigentlich nichts machen. Mir geht es um die Beschaltung des Chips. Ist die so in Ordnung? RXD und TXD sollen mit 5V Pegel angesteuert werden, daher VCCIO an 5V. Auf die Spule in der Versorgungsleitung habe ich verzichtet, sollte doch auch ohne gehen oder? Danke.
Hmm, keiner da mit etwas Muse kurz drüber zu schauen? Die Schaltung ist eigentlich gemäß Datenblatt (bus powered) außer dem Ferrit. Daher meine Frage, ob man dies zwingend nötig braucht...
Sven schrieb: > außer dem > > Ferrit. Daher meine Frage, ob man dies zwingend nötig braucht... Nein, geht auch so. Denk dran: RXD an TXD-µC und TXD an RXD-µC. Was willst du mit der USB-Buchse auf der UART-Seite?
Danke, RXD und TXD habe ich vertauscht. Habe in der Schaltung auch eine USB-Buchse und USB-Kabel fliegen ebenso zu Hause noch genügend herum. Daher ist dies für mich recht einfach die 4 Leitungen von der Pegelwandler Platine auf die Schaltung mittels USB zu führen...
Bitte melde dich an um einen Beitrag zu schreiben. Anmeldung ist kostenlos und dauert nur eine Minute.
Bestehender Account
Schon ein Account bei Google/GoogleMail? Keine Anmeldung erforderlich!
Mit Google-Account einloggen
Mit Google-Account einloggen
Noch kein Account? Hier anmelden.
