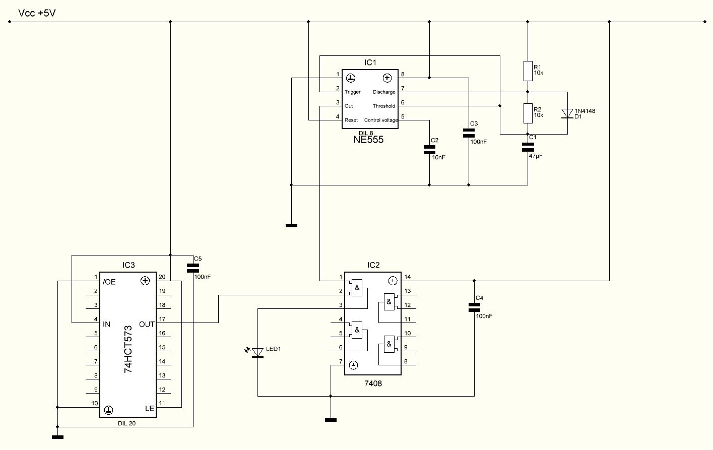
Hallo Freunde der digitalen Schaltkreise. :) Ich habe eine Schaltung aufgebaut die eine recht einfache Aufgabe hat: lasse eine LED blinken. Yeah! soweit nichts neues und auch nichts spannendes. Als Taktgenerator habe ich einen NE555 verwendet und nach volgendem Beitrag angeschlossen: http://www.elektronik-kompendium.de/sites/slt/0310131.htm Wie in dem angehängtem Schaltplan zu sehen ist, ist das aber nicht alles an Schaltung. Das Latch (74HCT573) soll von einem µC Daten erhalten. Der einfachheit halber habe ich es ersteinmal so aufgebaut das ein Ausgang vom Latch dauerhaft HIGH ausgibt. Das HIGH-Signal vom Latch und der Takt vom NE555 wird über ein UND-Gatter (74HCT08) verundet. An und für sich funktioniert das ganze auch wie gewünscht, aber leider nur meistens. :( Das Problem äußert sich wie folgt: Schaltung einschalten und in den meisten Fällen Funktioniert auch alles wunderbar. LED geht an und aus, ein blinken halt, über mehrere Stunden hinweg, alles super. Dann gibt es aber auch den Effekt, wenn ich einschalte blinkt die LED ganz normal (für eine unbestimmte Zeit, können 5 minuten aber auch 30 minuten sein) und dann fängt die LED an schneller zu blinken oder aber sie bleibt fast dauerhaft an und geht immer mal wieder nur ganz kurz (ein Wimpernschlag) aus. Und für eben diesen Effekt suche ich eine Erklärung bzw. eine Lösung. Das Latch und das UND-Gatter haben den Sinn, das die LEDs verschiedene Zustände haben können die ich auf Hardwareebene unterscheiden möchte. Ich möchte an dieser Stelle nicht darüber diskutieren ob diese Umsetzung so sinnvoll ist oder nicht. Es gibt immer mehrere Lösungen für ein Probllem. :) Ich möchte euch bitten euch auf das Problem des blinkens zu beschränken und ich hoffe das Ihr mir helfen könnt. =) MfG Kaj
Kaj schrieb: > Es gibt immer mehrere Lösungen für ein Probllem. :) Ja es gibt richtige und falsche Lösungen. Deine gehört zu der zweiten Sorte. Um Dein Problem einzugrenzen, würde ich als erstes testen, wie sich die LED (oder eine zweite)direkt am Ausgang des 555 verhält. Gruss Harald
Hallo Harald, direkt am Ausgang des NE55 verhält sich die LED so wie sie soll. Wenn der Fehlerfall eintritt, also die LED schneller blinkt oder dauerhaft leuchtet, und ich dann eine LED direkt an den Ausgang des NE555 halte, dann Funktioniert die Schaltung wieder normal, solange ich die LED dran halte.
Ich würde als erstes der Led einen Vorwiderstand spendieren.
Bitte alle unbenutzten Eingänge des 74HVT08 beschalten! (entweder auf Vcc oder GND legen)
Vorwiderstand für LED: wird heut abend gemacht! Danke an Udo :) Alle eingänge beschalten: wird auch heut abend gemacht! Danke an mephistopheles :)
Bitte melde dich an um einen Beitrag zu schreiben. Anmeldung ist kostenlos und dauert nur eine Minute.
Bestehender Account
Schon ein Account bei Google/GoogleMail? Keine Anmeldung erforderlich!
Mit Google-Account einloggen
Mit Google-Account einloggen
Noch kein Account? Hier anmelden.
