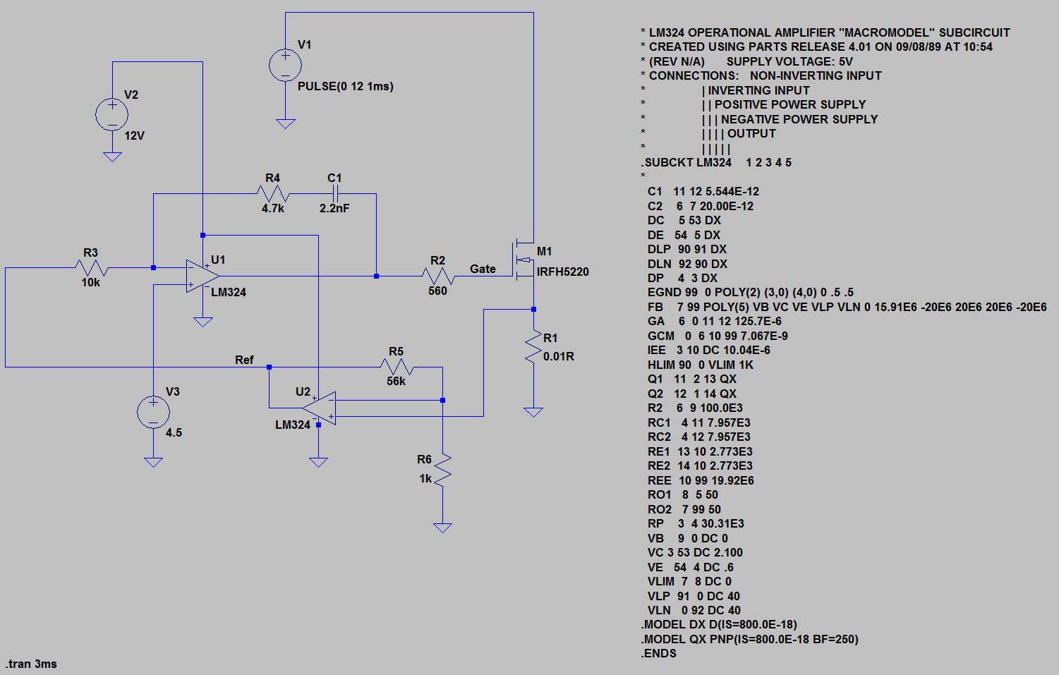
Hallo, ich habe mir kurz eine Schaltung zusammengebastelt zum entladen von Akkus mit einem Konstanten Strom. Kann sich die Schaltung mal jemand anschauen und sagen, ob es auch außerhalb der Simulation funktionieren würde, oder was Ihr verbessern würdet? Ich bin nicht so der Regelungstechniker. Gruß Chris
:
Verschoben durch Admin
Sieht nach einem soliden Ansatz aus, siehe auch http://www.mikrocontroller.net/articles/Konstantstromquelle#Konstantstromquelle_mit_Operationsverst.C3.A4rker_und_Transistor
Yo, glaube ich lass es ganu so. Habe es mittlerweile mal auf ner Lochrasterplatte aufgebaut und den Sollwert mit nem Poti einstellbar gemacht... ich bin positiv überrascht über die Stabiliät!! Klar, die Regelung ist sehr langsam (zumindest aus elektronischer Sicht), aber es ist auch nicht zu erwarten dass biem Akku entladen schnell nachgeregelt werden muss. Für alle die es interessiert hab ich mal die Grafik angehängt, die die Simulation ausspuckt - zum realen Messen hab ich keine Zeit :-), denn es läuft ja. Gruß Chris
Bitte melde dich an um einen Beitrag zu schreiben. Anmeldung ist kostenlos und dauert nur eine Minute.
Bestehender Account
Schon ein Account bei Google/GoogleMail? Keine Anmeldung erforderlich!
Mit Google-Account einloggen
Mit Google-Account einloggen
Noch kein Account? Hier anmelden.

