Hallo Zusammen! Ich brauche mal wieder eure Hilfe :-) Ich habe einen ganz normalen Schiebeschalter (Umschalter) http://www.conrad.de/medias/global/ce/7000_7999/7000/7090/7099/709928_LB_00_FB.EPS_1000.jpg und möchte damit 7 Leitungen unterbrechen. In den Leitungen fließt max 20mA bei 9V. Wie könnte ich das am einfachsten realisieren? Vielen Dank! Gruß
Schalte mit dem Schalter mehrere Relais. Einfach, sicher, überschaubar.
Kai St. schrieb: > > und möchte damit 7 Leitungen unterbrechen. In den Leitungen fließt max > 20mA bei 9V. > > Wie könnte ich das am einfachsten realisieren? Evtl. mit 7 Dioden. Bitte mehr Angaben: Digitale/Analoge Signale? Was sitzt VOR dem Schalter? Kurzschlussfest? Schaltplan! Gruss Michael
spontan schrieb: > Schalte mit dem Schalter mehrere Relais. > Einfach, sicher, überschaubar. von was für relais reden wir hier? gibt es sonst noch möglichkeiten? vllt mit einem ic?
Wer keine konkreten Fragen stellt, kann keine zutreffenden Antworten erhalten. Von DIL-Relais bis Koax-Relais ist vieles käuflich. Auge zu C*nrad od. Reichelt. Frage WAS willst Du schalten und wieviel Strom dürfen Deine Relais verbrauchen! Man kann auch mit einer Diodenmatrix oder TTL-Gattern logische Signale umschalten.
Kai St. schrieb: > Ich habe einen ganz normalen Schiebeschalter (Umschalter) > und möchte damit 7 Leitungen unterbrechen. In den Leitungen fließt max > 20mA bei 9V. AC oder DC? Steuerspannungen, Spannungsversorgung, Wo kommt der Strom her wo geht er hin? Fragen über Fragen. Soll die Versorgungsleitung oder die Masseleitung geschaltet werden? Wie hoch darf ein eventuell auftretender Spannungsverlust am "Schalter" sein? Das sind einfach zu viel offene Fragen für meine Glaskugel.
@ Kai St. Du machst wenig Angaben zur Aufgabenstellung und willst detailierte Antworten. Wie soll das gehen? Was ist die Aufgabenstellung?
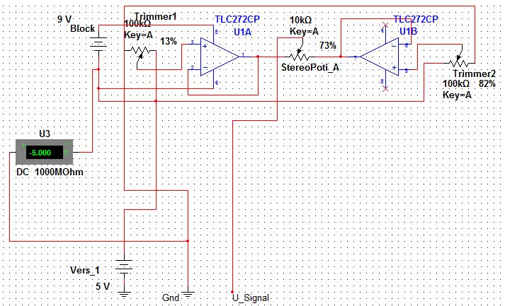
Michael Roek schrieb: > Bitte mehr Angaben: > Digitale/Analoge Signale? > Was sitzt VOR dem Schalter? Kurzschlussfest? > Schaltplan! Analoge Signale. Schaltplan siehe Anhang. Dort wo die grünen Striche sind, würde ich gerne unterbrechen. Das ganze zwei mal (bis auf 9V Block, der nur einmal), macht 7 Leitungen. Bin beim googeln gerade noch auf den CMOS-IC 4066 gestoßen. Würde das mit dem auch gehen? http://www.google.de/imgres?um=1&hl=de&client=firefox-a&sa=N&tbo=d&rls=org.mozilla:de:official&biw=1280&bih=671&tbm=isch&tbnid=gAVOl6zTrh7NXM:&imgrefurl=http://www.cmos4000.de/cmos/4066.html&docid=yljcOWoT0u6vnM&imgurl=http://www.cmos4000.de/media/cmos/ic-cmos-4066.jpg&w=709&h=472&ei=DjfLUKzOAse0tAaAuYDAAg&zoom=1&iact=hc&vpx=165&vpy=174&dur=6102&hovh=183&hovw=275&tx=133&ty=99&sig=104214682928279698467&page=1&tbnh=136&tbnw=204&start=0&ndsp=21&ved=1t:429,r:1,s:0,i:92
Kai St. schrieb: > und möchte damit 7 Leitungen unterbrechen. Klingt n bisschen wirr zumal Kai St. schrieb: > Analoge Signale. Ob du nun Relais kaufts oder Kareinfach nen 4 poligen Schiebeschalter. Ohne etwas Magie wirst du es kaum einfacher hinbekommen
Wenn ich die CMOS-Schaltung und den 100 MOhm Widerstand so sehe, wird der Aufbau wohl weniger optimal werden (weil sehr hochohmig). 4-fach-Schalter sollte beim Versandhändler Deines Vertrauens zu finden sein. Relais benötigen zu viel Strom von Deiner 9V-Blockbatterie. http://www.mikrocontroller.net/articles/Elektronikversender
Kai St. schrieb: > Schaltplan siehe Anhang. Was willst Du den mir der Schaltung überhaupt machen? Irgendwie kapier ich auf Anhieb den Sinn nicht so ganz.
oszi40 schrieb: > Wenn ich die CMOS-Schaltung und den 100 MOhm Widerstand so sehe, wird > der Aufbau wohl weniger optimal werden (weil sehr hochohmig). Wie meinst du das? oszi40 schrieb: > 4-fach-Schalter sollte beim Versandhändler Deines Vertrauens zu finden > sein. 4-fach Schalter bringt mir nichts. ich habe den Schalter schon, den ich verwenden muss. aGast schrieb: > Was willst Du den mir der Schaltung überhaupt machen? Irgendwie kapier > ich auf Anhieb den Sinn nicht so ganz. Das ist ein Spannungsteiler mit Spannungsfolger, welcher mir bei Drehung des Potis in der Mitte ein lineares Spannungssignal liefert, mit dem ich etwas anderes steuere.
Kai St. schrieb: >> der Aufbau wohl weniger optimal werden (weil sehr hochohmig). > Wie meinst du das? Sehr hochohmig ist selten von Dauer falls es mal funktioniert. > 4-fach Schalter bringt mir nichts. ich habe den Schalter schon, den ich > verwenden muss. Dann nimm 4-fach Relais und besorge mehr Strom oder überlege genauer warum Dein Schalter nicht funktioniert! Einschaltreihenfolge? > etwas anderes steuere. ... was wir Dir jetzt nicht aus der Nase ziehen. Netiquette.
Kai St. schrieb: > Das ist ein Spannungsteiler mit Spannungsfolger, welcher mir bei Drehung > des Potis in der Mitte ein lineares Spannungssignal liefert Ahh, und ich dachte immer ein stinknormales lineares Poti ohne viel OPs drum rum liefert auch eine lineare Spannung am Schleifer wenn es als Spannungsteiler geschaltet ist.
oszi40 schrieb: > Kai St. schrieb: >>> der Aufbau wohl weniger optimal werden (weil sehr hochohmig). >> Wie meinst du das? > > Sehr hochohmig ist selten von Dauer falls es mal funktioniert. Versteh dich leider immer noch nicht :-) diese 100 MOhm sind von einem Voltmeter (sind in realität sogar 1000 MOhm). Heißt das der CMOS macht das nicht mit? Oder wieso "selten von Dauer"? oszi40 schrieb: > Dann nimm 4-fach Relais und besorge mehr Strom oder überlege genauer > warum Dein Schalter nicht funktioniert! Einschaltreihenfolge? mehr Strom geht leider nicht. habe nur diese 9V Batterie zur Verfügung. Und mein Schalter geht nicht, weil er nur eine Verindung unterbrechen kann!?!
aGast schrieb: > Ahh, und ich dachte immer ein stinknormales lineares Poti ohne viel OPs > drum rum liefert auch eine lineare Spannung am Schleifer wenn es als > Spannungsteiler geschaltet ist. Naja das spielt jetzt weniger eine Rolle. Die Schaltung hat schon seine Darseinsberechtigung... ;-)
Spricht denn etwas gegen den CMOS-IC 4066?? Danke!
Kai St. schrieb: > Spricht denn etwas gegen den CMOS-IC 4066?? Das kommt drauf an, was bei U_Signal angeschlossen ist.
Werner schrieb: > Kai St. schrieb: >> Spricht denn etwas gegen den CMOS-IC 4066?? > > Das kommt drauf an, was bei U_Signal angeschlossen ist. Da wird von einem Steuergerät das Potential gemessen.
Kai St. schrieb: > Werner schrieb: >> Kai St. schrieb: >>> Spricht denn etwas gegen den CMOS-IC 4066?? >> >> Das kommt drauf an, was bei U_Signal angeschlossen ist. > > Da wird von einem Steuergerät das Potential gemessen. Spricht da etwas dagegen? :-) Weiß jemand, was oszi40 mit folgendem gemeint hat? > oszi40 schrieb: >> Wenn ich die CMOS-Schaltung und den 100 MOhm Widerstand so sehe, wird >> der Aufbau wohl weniger optimal werden (weil sehr hochohmig). >> ... >> Sehr hochohmig ist selten von Dauer falls es mal funktioniert.
Kai St. schrieb: > Ich habe einen ganz normalen Schiebeschalter und möchte damit > 7 Leitungen unterbrechen. > Wie könnte ich das am einfachsten realisieren? Normalerweise nimmt man dann einen mindestens 7poligen Schalter. Ich kann mir aber kaum eine Anwendung vorstellen, wo eine solche siebenpolige Unterbrechung nötig ist. Gruss Harald
Harald Wilhelms schrieb: > Normalerweise nimmt man dann einen mindestens 7poligen Schalter. ich muss eben meinen schon vorhandenen schalter dazu verwenden. Harald Wilhelms schrieb: > Ich kann mir aber kaum eine Anwendung vorstellen, wo eine solche > siebenpolige Unterbrechung nötig ist. bei meiner anwendung ist es eben nötig...
Kai St. schrieb: > Spricht denn etwas gegen den CMOS-IC 4066?? Es wird wahrscheinlich gehen. Entscheident ist der Innenwiderstand, der Analogschalter, der - im "ON"-Zustand einen Spannungsabfall bewirkt und der Leckstrom, der - im "ON" und "OFF"-Zustand zusätzlich Ströme fließen lässt. Das beeinflusst Deine Schaltung. Ob der Einfluss klein genug ist, hängt von den Anforderungen ab. Bei dem Schalter für die 9V-Batterie ist der "ON"-Widerstand vielleicht zu groß, bei den anderen Signalen wird es wohl gehen. Übrigens: Dein 4066 (besser vielleicht ein 74HC4066, da kleinerer "ON"-Widerstand) muss auch versorgt werden, und Du brauchst ein gemeinsames GND-Potential zwischen Schalter und den geschalteten Signalen. Also brauchst Du entweder einen separaten 9V-Block oder Du schaltest den "+" der 9V (das ist sowieso besser) und der 4066 hängt immer fest an den "-" und "+" des 9V-Blocks. Noch eine Frage: warum willst oder musst Du alle 4 Signale schalten? Reicht es nicht, nur den Ausgang "U_Signal" abzuschalten bzw. umzuschalten? Gruß Dietrich
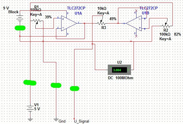
Dietrich L. schrieb: > Das beeinflusst Deine Schaltung. Ob der Einfluss klein genug ist, hängt > von den Anforderungen ab. Wichtig ist einfach, dass U_Signal linear ist und zwischen meinen zwei eingestellten Grenzen verläuft. Ich habe in Multisim einfach mal jeweils einen 300 Ohm widerstand (als Innenwiderstand im "ON"-Zustand) dazu gepackt und U_Signal schien mir linear zu bleiben. Dietrich L. schrieb: > und der Leckstrom, der > - im "ON" und "OFF"-Zustand zusätzlich Ströme fließen lässt. wo fließt der leckstrom und wie kann ich das überprüfen? Dietrich L. schrieb: > Bei dem Schalter für die 9V-Batterie ist der "ON"-Widerstand vielleicht > zu groß, bei den anderen Signalen wird es wohl gehen. Dann lasse ich den Schalter bei der 9V-Batterie weg. Der ist eigentlich auch nicht nötig. Habe nur gedacht, dass ich eleganterweise den OPVs noch den Strom wegnehme, aber das kann ich eigentlich auch lassen. Dietrich L. schrieb: > Dein 4066 (besser vielleicht ein 74HC4066, da kleinerer "ON"-Widerstand) wollte eigentlich den hier: http://www.conrad.de/ce/de/product/155676/Logik-IC-ST-Microelectronics-HCF-4066-BEY-Gehaeuseart-DIP-14-Ausfuehrung-Quad-Bilateral-Switch/SHOP_AREA_17311&promotionareaSearchDetail=005 nehmen, weil der bis 22V geht und ich meine 9V Batterie wahlweise auch durch 15V aus dem Netzgerät ersetzen möchte. Der hat zwar einen höheren Innenwiderstand, aber der 74HC4066 geht nur bis 13V. Dietrich L. schrieb: > Noch eine Frage: warum willst oder musst Du alle 4 Signale schalten? > Reicht es nicht, nur den Ausgang "U_Signal" abzuschalten bzw. > umzuschalten? Also wie gesagt, den GND von der 9V zu trennen lasse ich jetzt weg. Aber die anderen drei Signale möchte ich trennen, weil kurz hinter meinen Grünen Strichen meine Anschlussbuchsen liegen. Und diese Buchsen verwende ich auch, um das Pontential von den angeschlossenen Kabeln/Signalen zu messen. Und ich weiß vorher nicht, welches Kabel GND, 5V und U_Signal ist. Vielen Dank Dietrich! Du hast mir in meinem anderen Thread auch schon sehr geholfen!
Kai St. schrieb: > wo fließt der leckstrom und wie kann ich das überprüfen? Der Strom ist relativ klein (Datenblatt!) und fließt in der Anschluss hinein oder heraus. Du wirst diesen "Dreckeffekt" wohl vernachlässigen können. > Dann lasse ich den Schalter bei der 9V-Batterie weg. Der ist eigentlich > auch nicht nötig. Habe nur gedacht, dass ich eleganterweise den OPVs > noch den Strom wegnehme, aber das kann ich eigentlich auch lassen. Gut. > wollte eigentlich den hier: > http://www.conrad.de/ce/de/product/155676/Logik-IC... > nehmen, weil der bis 22V geht und ich meine 9V Batterie wahlweise auch > durch 15V aus dem Netzgerät ersetzen möchte. Der hat zwar einen höheren > Innenwiderstand, aber der 74HC4066 geht nur bis 13V. Wenn Dir der Widerstand reicht, ist es ja OK. Kai St. schrieb: > Aber > die anderen drei Signale möchte ich trennen, weil kurz hinter meinen > Grünen Strichen meine Anschlussbuchsen liegen. Und diese Buchsen > verwende ich auch, um das Pontential von den angeschlossenen > Kabeln/Signalen zu messen. Und ich weiß vorher nicht, welches Kabel GND, > 5V und U_Signal ist. Das ist aber gar nicht gut. Wenn Du z.B. GND und +5V vertauschst, hast Du am +5V-Anschluss tatsächlich -5V gegenüber GND. Und der Analogschalter (xx4066) darf nur Spannungen schalten, die zwischen GND und Vcc liegen. Sonst geht er kaputt. Wenn die Schaltung wirklich sicher sein soll gegen beliebige Vertauschung der Anschlüsse, brauchst Du entweder - potentialfreie Kontakte (Mehrfachschalter oder Relais), oder - eine wesentlich aufwendigere Schaltung (das willst Du wahrscheinlich nicht wirklich), oder - Steckverbinder, der nur in einer Position gesteckt werden kann, - oder ... Gruß Dietrich
Dietrich L. schrieb: > Das ist aber gar nicht gut. Wenn Du z.B. GND und +5V vertauschst, hast > Du am +5V-Anschluss tatsächlich -5V gegenüber GND. Und der > Analogschalter (xx4066) darf nur Spannungen schalten, die zwischen GND > und Vcc liegen. Sonst geht er kaputt. Das verstehe ich nicht ganz... Also ich möchte meine drei (bzw. 6) Buchsen von meiner Schaltung trennen, damit ich die an den Buchsen anliegenden Spannungen messen kann (also was von aussen an meine Buchsen angeschlossen ist). Wenn ich dann weiß, welches Kabel die 5V, GND und U_Signal ist, dann stecke ich die Stecker um, so dass sie zu meiner Schaltung passen. Wieso habe ich da -5V wenn ich GND und +5V vertausche?
Ich raffs nicht, wieso so kompliziert? > Wenn ich dann >weiß, welches Kabel die 5V, GND und U_Signal ist, dann stecke ich die >Stecker um, so dass sie zu meiner Schaltung passen. Besser ist doch: - Nicht aufstecken - Kabel messen - richtig aufstecken Du sparst Dir alle sinnlose Umschaltung. Du sparst alle Schalter, ob IC, Relais, Vielpolschalter. Um alles in der Welt, was treibt Dich an das richtige Aufstecken von 3 Kabel so kompliziert zu gestalten? Oder anders, was verheimlichst Du weiterhin? Ist das was geheimdienstliches? Ich hab den ganzen Thread gelesen und kann nur noch mit spaßigem Sarkasmus den Kopf schütteln. Irgendwie macht Dein Vorgehen mit den uns gegebenen Informationen keinen Sinn.
spontan schrieb: > Ich raffs nicht, wieso so kompliziert? > > Besser ist doch: > > - Nicht aufstecken > - Kabel messen > - richtig aufstecken > > Du sparst Dir alle sinnlose Umschaltung. Du sparst alle Schalter, ob IC, > Relais, Vielpolschalter. > > Um alles in der Welt, was treibt Dich an das richtige Aufstecken von 3 > Kabel so kompliziert zu gestalten? > > Oder anders, was verheimlichst Du weiterhin? > Ist das was geheimdienstliches? Lieber ist der Aufbau kompliziert und dann später die Anwendung einfach! Es sind ja insgesamt 6 Kabel. Und das sind auch nicht immer die gleichen. Ich habe immer wieder neue 6 Kabel und weiß nie, welches 5V, GND und U_Signal ist. So kann ich einfach mit einem Drehknopf 6 Positionen durchgehen und die Voltanzeige spuckt mir die zugehörige Spannung aus. So braucht der Anwender auch kein extra Multimeter und muss auch nicht mit irgendwelchen klemmen/fühlern rumfummeln und vertauscht dann auch nicht die kabel und und und ;-)
Kai St. schrieb: > Wieso habe ich da -5V wenn ich GND und +5V vertausche? Spannungen sind nie absolut, sondern immer Spannungen zwischen zwei Potentialen bzw. zwei Anschlüssen. Und die Polarität ist eine Frage des Bezugspunktes. Und in Deiner Schaltung mit den OPs ist der Bezugspunkt der GND, und alle Spannungen wurden als Spannungen gegenüber GND betrachtet bzw. berechnet (und sind in dem Fall alle positiv). Wenn Deine externen 5V falsch angeschlossen sind, ist der "+" Anschluss mit GND verbunden. Dann hat der "-" Anschluss der 5V eine Spannung von -5V gegenüber GND. Oder ein anderes Beispiel: Du hast eine Batterie mit 1,5V. Je nachdem welchen Anschluss Du als Bezugspunkt nimmst, hast Du entweder +1,5V oder -1,5V. Und wenn Du 2 Batterien in Reihe schaltest und die Mitte als Bezugspunkt nimmst (=GND), dann hast Du an einem Ende +1,5V und am andern -1,5V. Ich hoffe, das bringt etwas Klarheit in Dein "Spannungsproblem"... Gruß Dietrich
Dietrich L. schrieb: > Wenn Deine externen 5V falsch angeschlossen sind, ist der "+" Anschluss > mit GND verbunden. Dann hat der "-" Anschluss der 5V eine Spannung von > -5V gegenüber GND. Meinst du die Situation im Anhang "A"? oder "B"? :-) Gruß
Dietrich L. schrieb: > Und der > Analogschalter (xx4066) darf nur Spannungen schalten, die zwischen GND > und Vcc liegen. Sonst geht er kaputt. Gilt das auch wenn der Schalter eigentlich "offen" ist?
Kai St. schrieb: > eigentlich "offen" ist? Ja, da MOSFETS keine Relais sind. (siehe Sperrschicht) http://www.elektronik-kompendium.de/sites/bau/0510161.htm
oszi40 schrieb: > Ja, da MOSFETS keine Relais sind. (siehe Sperrschicht) Mist. Gibt es Relais die sehr wenig Strom verbrauchen und die ich mit meiner 9V Batterie verwenden könnte?
Bitte melde dich an um einen Beitrag zu schreiben. Anmeldung ist kostenlos und dauert nur eine Minute.
Bestehender Account
Schon ein Account bei Google/GoogleMail? Keine Anmeldung erforderlich!
Mit Google-Account einloggen
Mit Google-Account einloggen
Noch kein Account? Hier anmelden.


