Hallo Ich habe hier vermutlich eine ziemliche Anfängerfrage, aber es gibt da eine Sache mit einer Verstärkerschaltung mit einem TDA8551, die ich nicht ganz verstehe. http://www.nxp.com/documents/data_sheet/TDA8551_T.pdf Der TDA8551 ist ein Low- Cost 1W BTL Audio- Verstärker der an 5V betrieben wird. Er besitzt ein ganz nettes Feature, nämlich, dass man die Lautstärke bzw. die Spannungsverstärkung, mittels positiver und negativer Impulse an einem Pin erhöhen und erniedrigen kann. Das hab ich in meiner Schaltung mit zwei Tastern gegen VCC und GND gemacht. Eigentlich 1:1 wie im Datenblatt. Ich kann die Lautstärke auch einstellen und sie wird merklich lauter und leiser. Den Verstärker benötige ich, um den Audio- Output eines TEA5767 FM- Radio- Moduls zu verstärken. Das gibt ein sehr kleines Audiosignal aus, das im schlechtesten Fall nur 60mVpp betragen kann. http://www.sparkfun.com/datasheets/Wireless/General/TEA5767.pdf Nach dieser Vorbetrachtung zu meinem Problem bzw. zu meiner Frage: Der TDA8551 hat laut dem Datenblatt eine einstellbare Verstärkung zwischen -60 und +20db. Da dieser dB- Wert eine Spannungsverstärkung darstellt kann man über die Formel A(db) = 20*log(Ua/Ue) die Ausgangsspannung bei bekannter Eingangsspannung (60mVpp) und bekannter Verstärkung ausrechnen. In meinem Fall sollte bei +20db eine Ausgangsspannung von 600mVpp messbar sein. Ich messe aber lediglich einen Wert im Bereich von 250mVpp wenn ich z.B. 440Hz und 60mVpp durch einen Funktionsgenerator am Eingang anlege. Die Frage die sich mir nun stellt ist, warum dem so ist. Der Verstärker wird relativ schwach belastet (nur durch Kopfhörer, die meines Wissens 32Ohm haben) Die Schaltung entspricht genau der im Datenblatt, weshalb ich darauf verzichte sie hier nocheinmal zu posten. MfG Gregor
> Ich messe aber lediglich einen Wert im Bereich von 250mVpp
Hast du an einem Ausgang gegen Masse oder zwischen den Ausgängen
gemessen?
Alex schrieb: > Bei Spannungen ist doch die Formel 10*log(Ua/Ue)? Nein! Bei Leistung ist es 10*... und bei Spannungen ist es 20*...
Hast Du die Schaltung in Mono oder in Stereo aufgebaut und wie ist dann der Kopfhörer, mit seinem vmtl. 3,5mm-Klinkenstecker mit der/den Endstufen verdrahtet? Ich frage nur, weil der TEA5767 ja ein Stereo-Signal ausgibt und man BTL-Endstufen nicht über den 3,5mm-Stereo-Klinkensteckern an Kopfhörer ausgeben kann. Die [-]-Ausgänge der BTL-Endstufen wären sonst vom rechten und linken Kanal womöglich miteinander Kurzgeschlossen - und das darf man bei BTL-Endstufen auf keinen(!) Fall machen. Aber ob das bei Dir so verschaltet ist?!? Vielleicht wäre es doch besser, Du postest den kompletten Schaltplan und wie Du alles miteinander verdrahtet hast, um Dir weiter helfen zu können. Sonst sieht man in der Glaskugel nur Nebel. ;-)
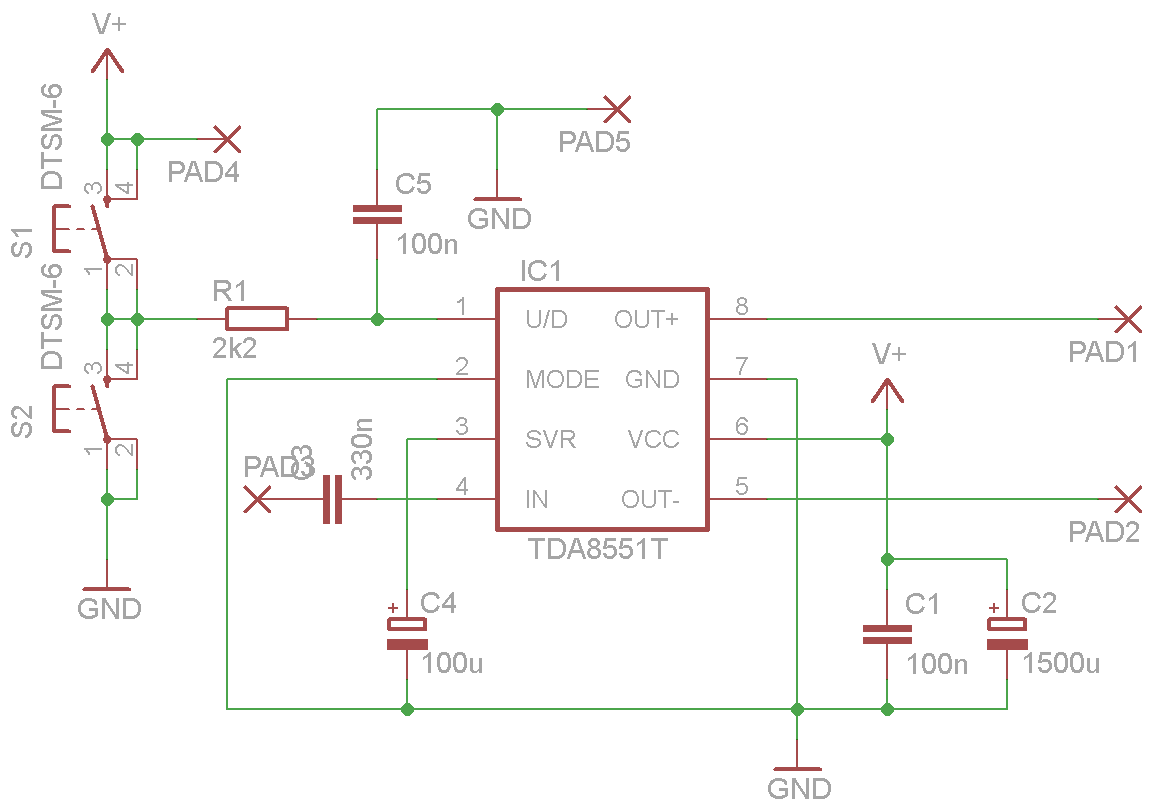
Danke für eure Antworten. Den Schaltplan habe ich angehängt. Derzeit hab ich eine Testplatine mit einem Verstärker aufgebaut. Also ich nehme derzeit nur das Signal vom rechten Ausgang des TEA5767, verstärke es und höre es mit dem Kopfhöhrer ab. Also kann derzeit noch kein Kurzschluss bestehen zwischen linkem und rechtem Kanal bestehen. Kann man dann überhaupt zwei Verstärker dazu verwenden ein stereo Signal zu verstärken oder ist das wegen dem angesprochenen Kurzschluss gar nicht möglich? Ich bin noch blutiger Anfänger auf dem Gebiet. MfG Gregor
Wenn die Schaltung tatsächlich so aufgebaut wurde wie der Schaltplan es angibt, so gibt es keinen Grund für eine Fehlfunktion - es sei denn, der TDA8551 ist z.B. bereits defekt. Im Zweifelsfall poste doch mal die Platine. Stereosignale kann man auch mit zwei getrennten Verstärkern aufbauen. Der Knackpunkt ist die anschließende Verdrahtung zu den a) Lautsprechern, was eigentlich nie zu den angesprochenen Kurzschlüssen führt, oder b) zu den Kopfhörern, die man dann nicht mit BTL-Endstufen (BTL = Bridge-Tied-Load) betreiben kann, da dann i.d.R. die beiden [-]-Ausgänge der Endstufen miteinander verbunden werden (müssten). Die 3,5mm- oder 6,3mm-Klinkenstecker haben ja nur 3 Kontakte - GND, Links und Rechts. DAS führt dann zu Problemen.
Bitte melde dich an um einen Beitrag zu schreiben. Anmeldung ist kostenlos und dauert nur eine Minute.
Bestehender Account
Schon ein Account bei Google/GoogleMail? Keine Anmeldung erforderlich!
Mit Google-Account einloggen
Mit Google-Account einloggen
Noch kein Account? Hier anmelden.
