Hi, ich habe eine Schaltung die nicht ausfallen darf. Die Schaltung wird mit 5V Netzteil versorgt, sie selbst braucht aber nur 3,3V, sie stabilisiert auf der Platine noch mal auf 3,3V. Da sie nicht ausfallen darf, wollte ich nun 4 Batterien einbauen auf die im Notfall umgeschaltet wird. Die Frage ist nur wie schlate ich am besten um, so das Schaltung nicht ausfällt. Zuerst dachte ich an ein Relais (über Port und Transistor) das schaltet sobald Spannung am Eingang von 5 auf 4V abfällt. Allerdings weiss ich nicht ob Relais schnell genug ist, zudem sind wohl auch 3V Relais schwer zu bekommen. Habt ihr eine bessere Idee, Schaltungsvorschläge sind willkommen. lg S.Pfiffig
Ich hab sowas mit einem PC mit selbstgebautem 12V-Netzteil gemacht, der als Server eingesetzt war. Das Relais ist schnell genug, wenn die Umschaltzeit mit ein paar dickeren Elkos abgefangen wird. Der PC wird damals so um die 4A an 12V gezogen haben, war noch lange nicht so optimiert wie ein Intel Atom heute. Du brauchst ja nicht bei 4V schalten, sondern kannst es schon bei 4,5V machen. 3V Relais brauchst Du nicht, ein 5V Relais reicht. Wichtig ist, daß das Relais aktiv abgeschaltet wird. Einmal angezogen "hängt" es auch bei 2,5V noch. Also Du kannst das Relais nicht einfach an die 5V hängen und drauf vertrauen, daß es bei Spannungswegfall von alleine abfällt. Macht es zwar, aber viel zu spät.
Warum nicht einfach beide Versorgungen (Batterie und Netzteil) parallel schalten und durch Dioden entkoppel. Dann musst du nur noch dafür sorgen, das das Netzteil im Normalfall eine höhere Spannung liefert als die Batterien.
Pfiffig schrieb: > Allerdings > weiss ich nicht ob Relais schnell genug ist, zudem sind wohl auch 3V > Relais schwer zu bekommen. Nein, Du kannst davon ausgehen, dass Deine Schaltung gute Chancen hat dann in den Brow-out-Reset zu laufen. Du kannst aber mit Schottkydioden entkoppeln. D.h. Du nimmst Dein Batteriepack und schließt die Anode an den Pluspol. Die Kathode schließt Du dann an den Versorgungsspannungspunkt der 5Volt-Einspeisung. Das hätte den Charme, wenn das Netzteil Energie liefert und die Batteriespannung unterhalb der 5 Volt sich befände, dass die Diode in Sperrrichtung betrieben wird. 4 mal 1,5Volt würden dann jedoch nicht funktionieren. Entweder nimmst Du 3 mal 1,5 Volt oder 4 mal 1,2 Volt. Vielleicht funktioniert ja auch schon 3 mal 1,2 Volt (Akku aus.) Durch die Entkopplungsdiode kannst Du dann auch die Akkus laden (puffern), damit sie durchhalten, wenn die reguläre Versorgung ausfällt. Die konkrekte Realisierung mußt Du selbst heraustüffteln. Aber über eine Diode habe ich meinen RTC-Chip gestützt. Wobei der Spannungsunterschied da ca 2 Volt war. Ich hoffe, dass inspiriert Dich.
Welchen Controller nimmst du? Welches Stabi-IC ist verbaut? Wie sieht deine Stromversorgung aus (Schaltplan)?
Vielleicht könnte dich dieser Link interessieren: http://www.elektor.de/elektronik-news/intelligenter-spannungsumschalter.2375310.lynkx
An die Dioden habe ich natürlich such schon gedacht, wäre natürlich das einfachste. Schade ist halt dann das es nicht mit 4 Mignon klappt. 3 hätten zum einen den Nachteil das man schlecht 3er Batteriehalter bekommt und das die Spannung mit 4,5V wo dann auch noch Spannung an der Diode abfällt sehr knapp für den folgenden Spannungsregler wird. Zum anderen ist es dann für die Schaltung schwierig zu detektieren ob Stromausfall herrscht (das sollte die mitbekommen). Wie wäre es mit 4 NihH Akkus (welche mit geringer Selbstentladung,eneloop), das müsste doch mit Dioden hin hauen. Dann bliebe nur noch das detektieren der Netzspannung, müsste man wohl noch eine Diode am 5V Eingang nehmen um davor die Spannung zu messen. Dann aber liegts kaum noch über der Akkuspannung!
Pfiffig schrieb: > ich habe eine Schaltung die nicht ausfallen darf. Welchen Strom nimmt diese Schaltung auf? Pfiffig schrieb: > An die Dioden habe ich natürlich such schon gedacht, wäre natürlich das > einfachste. Schade ist halt dann das es nicht mit 4 Mignon klappt. Sinnvollerweise nimmst du natürlich 3 Batterien mit insgesamt 4,5V.
1 | Netzteil 5V --->|-------o-----[Regler]--- 3,3V |
2 | | |
3 | 3x Batterien --->|-------' |
Warum Verständnisproblem, genau so wie du es abgebildet hast hab ich es doch beschrieben! Ca. 100-150mA braucht die Schaltung
@ Pfiffig (Gast) >An die Dioden habe ich natürlich such schon gedacht, wäre natürlich das >einfachste. Sicher. >bekommt und das die Spannung mit 4,5V wo dann auch noch Spannung an der >Diode abfällt sehr knapp für den folgenden Spannungsregler wird. Nimm einem MOSFET. Beitrag "Re: Spannungsumschaltung für MC" >anderen ist es dann für die Schaltung schwierig zu detektieren ob >Stromausfall herrscht (das sollte die mitbekommen). Kein Problem mit einem IO-Pin, ggf. über einen Spannungsteiler. >Dann bliebe nur noch das detektieren der Netzspannung, 230V
Lothar Miller schrieb: > Sinnvollerweise nimmst du natürlich 3 Batterien mit insgesamt 4,5V. Oder vier mit ca. 6V und zwei Dioden in Reihe. Den Ausfall detektiert man am Ausgang des Netzteiles vor dessen Diode. fonsana
Pfiffig schrieb: > Warum Verständnisproblem, genau so wie du es abgebildet hast hab ich es > doch beschrieben! Und warum geht das nicht? > hab ich es doch beschrieben! Wie war das nochmal mit dem Schaltplan? Elektroniker verständigen sich gern mit solchen Plänen. Lieber als mit Prosa... > Ca. 100-150mA braucht die Schaltung Da würde ich statt Batterien eher einen Akku vorsehen. Aber nicht die Memory-Nickel-Akkus, sondern einen aktuellen LiPo. fonsana schrieb: > Oder vier mit ca. 6V und zwei Dioden in Reihe. Eine Diode leitet durchaus schon weit vor 0,7V! Und damit werden nach dem Einschalten die Batterien langsam leergelutscht bis auf ca. 5,5V... Es gibt natürlich auch ICs, die solche Umschaltungen managen. Die Funktion heißt ORing (nicht von der Dichtung, sondern vom OR, dem englischen VerODERn): http://para.maximintegrated.com/en/search.mvp?fam=ormosfet&tree=hotswap
Pfiffig schrieb: > Da sie nicht ausfallen darf, wollte ich nun 4 Batterien einbauen auf die > im Notfall umgeschaltet wird. Was ja keine Lösung, sondern eine Problemverschiebung in die Zukunft ist. Was machst du wenn die Batterien leer/alt/ausgelaufen korrodiert oder sonstwas sind?
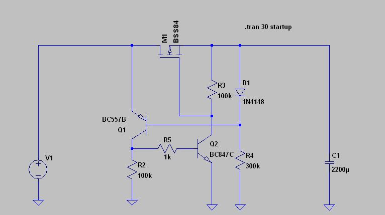
Die angehängte Schaltung ist eine (fast) "Ideale Diode". Sie stammt hier aus dem µcn (einfach mal suchen). Sie hat eine Flussspannung von 50 - 100 mV.
150mA aus Batterien? Naja, auch wenns nur eine Backup-Lösung sein soll, ich würde da zu Akkus raten. Ggf. läßt sich da auch gleich eine Ladeschaltung hinzufügen, so daß die Dinger bei Netzwiederkehr automatisch nachgeladen werden.
Das autoamatische nachladen ist so ne Sache, in der Theorie ist das mit der Erhaltungsladung alles immer toll, in der Praxis macht die oft die Akkus kaputt. Ich probier es erst mal mit Dioden. Da selten Spanungsausfall auftritt und wenn dann auch selten sehr lang, da sind Batterien allemal ausreichend!
Einfach mal bei Linear nach ideale Diode such da gibts für sowas fertige Bausteine mit Mosfet und Logik schon drin oder auch für externen Mosfet Beispielsweise LTC4415 oder ganz neu: LTC4417 könnte deine Ansprüche erfüllen.
Da kann ein kleiner µC schon viel bewirken, wenn er die Akkuspannung misst und bei Erreichen der Ladeschlußspannung den Ladestrom abschaltet. Wenn Du nicht gerade mit viel Ampere nachladen willst ist das mit wenigen Bauteilen gemacht. Aber kein Problem, nur ein Vorschlag...
Pfiffig schrieb: > Da selten Spanungsausfall auftritt ... ... sind Batterien immer dann garantiert leer.
Bitte melde dich an um einen Beitrag zu schreiben. Anmeldung ist kostenlos und dauert nur eine Minute.
Bestehender Account
Schon ein Account bei Google/GoogleMail? Keine Anmeldung erforderlich!
Mit Google-Account einloggen
Mit Google-Account einloggen
Noch kein Account? Hier anmelden.
