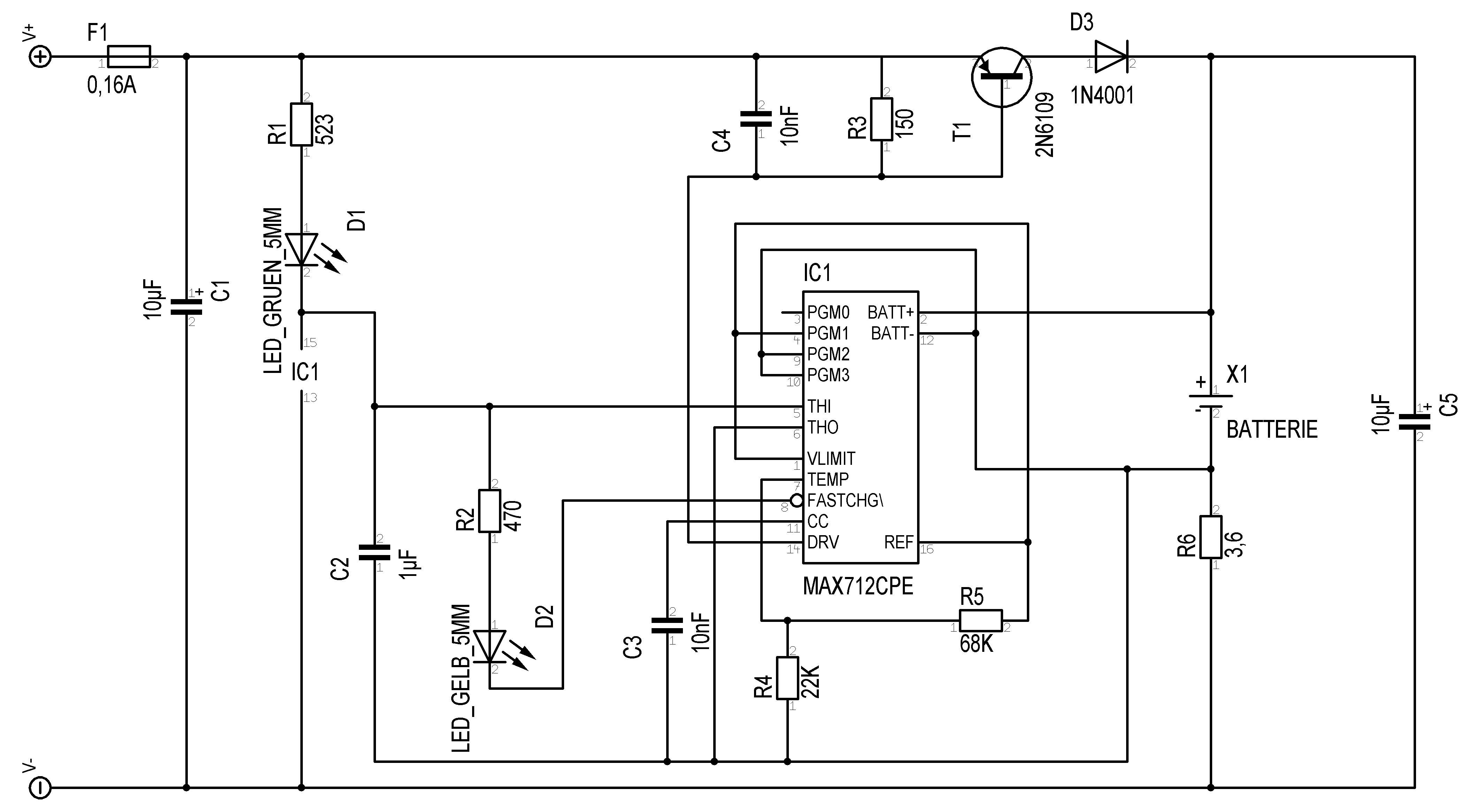
Hallo, ich baue ein Ladegerät für 9V NiMH- Akkus mit 7 Zellen. Ich nutze dazu den MAX712. Die Schaltung funktioniert soweit auch gut. Ich habe nur ein Problem und zwar erhitzt sich der IC dramatisch im Leerlauf, also wenn kein Akku eingelegt ist. Bei erreichen der 70°C habe ich vorsichtshalber abgeschaltet. Komischerweise kühlt sich der IC im Fast-Charge und Trickle-Charge wieder auf so 25°C - 30°C ab. Ich hoffe ihr könnt mir einen Tipp geben woran es liegen könnte. Grüße
Die Schaltung scheint an sich OK zu sein, aber es kann der Aufbau sein, der evtl. zu irgendwelchen Schwingneigungen führen könnte. Daher alle Verbindungen der Cs (C1...C5) kontrollieren und ggf. nachlöten. Ansonsten gilt: Messe mal an diversen (kritischen) Punkten die Spannungen (insbesondere im Fehlerfall), als da z.B. wären: - Spannung zw. V+ und BATT- sollte, bedingt durch den int. Shunt-Regulator, immer 5V betragen. - Spannung zw. DRV und BATT- bzw. zw. Emitter und Basis von T1. - Spannung zw. BATT+ und BATT- - Spannung über R6
Wie sieht denn das Netzteil aus, welche Spannung liefert das denn im Leerlauf?
Fabio W. schrieb: > Achja, die Versorgungsspannung beträgt 15V. Dann ist R1 zu niederohmig dimensioniert. Es sollten etwa 10 mA (min 5 mA) durch R1 fließen Gruß Anja
Hallo Leute, das Problem ist gelöst. Es fehlt ein Basiswiderstand beim PNP-Transistor. Der IC versucht den Spannungsabfall über R6 konstant zu halten, was er aber nicht kann wenn kein Akku drin ist. Somit steuert er den internen NPN-Transistor im DRV-Pin voll durch. Wenn dann kein Basiswiderstand da ist, wirds warm. Aber trotzdem Danke für eure Ideen. :-)
Fabio W. schrieb: > Hallo Leute, > das Problem ist gelöst. Es fehlt ein Basiswiderstand beim > PNP-Transistor. Das bezweifele ich. Es würde nichts an der Tatsache ändern, dass ohne Akku auch keine Last dranhängen würde, die die Spannung zw. BATT+ und BATT- verringern würde. Also wie bzw. wo genau hast Du Deiner Meinung nach den 'rettenden' Widerstand eingebaut??? > Der IC versucht den Spannungsabfall über R6 konstant zu > halten, was er aber nicht kann wenn kein Akku drin ist. Somit steuert er > den internen NPN-Transistor im DRV-Pin voll durch. Wenn dann kein > Basiswiderstand da ist, wirds warm. Das passt aber irgendwie nicht zur Beschreibung der Funktionsweise des ICs. Er befindet sich immer in einem der beiden Modi, entweder 'Trickle-Charge' oder 'Fast-Charge' und die Anwesenheit eines Akku wird detektiert, was z.B. Figure 4 des DBs aufzeigt. Ohne Akku sind die Abschnitten 1 und 4 auf der 'TIME'-Achse relevant. In diesen Abschnitten ist die Ausgangsspannung theoretisch Vref•N, was 2V•7Zellen=14V sind. Das ist nah dran an der Betriebsspannung. Evtl. verbessert sich die Funktion der Schaltung wenn Du dem IC eine kleine 'Load' geben würdest - sagen wir mal 1mA, also z.B. einen 10k-Widerstand als 'Pseudo-Last', damit der Ausgang nicht völlig offen dasteht. Evtl. sollte man sich auch noch einmal genau den Vorgang anschauen, den das IC einschlägt, wenn man wie auf Seite 10 des DB unter 'Fast Charge' den Paragraph 2) durchgeht. Denn es scheint durchaus wichtig zu sein was in welcher Reihenfolge an das IC angelegt wird, d.h. was war zuerst da, war es die Eingangsspannung, oder die Akkuspannung. Irgendwie wird man nicht so richtig schlau aus dem DB was das anbelangt, oder ich muss es mir noch ein paar mal genau durchlesen. :-)) Wenn ein zu großer Sink-Strom in den DRV-Pin fließt, so kann durchaus genau der Effekt eintreten, den Du beschrieben hast. Wenn ich das DB richtig verstanden habe, so geht er in den 'Fast-Charge'-Mode wenn ein Akku angeschlossen ist und man dann die Betriebsspannung (Deine 15V) anlegt und einer der beiden Fälle (auf der angesprochenen Seite 10 unter 'Fast Charge' angegeben) eintritt. Wann wird das IC denn genau warm? Wenn der Akku aus dem Ladeschacht bzw. der Schaltung entfernt wird oder sogleich nach dem Einschalten wenn noch gar kein Akku drin ist? > Aber trotzdem Danke für eure Ideen. :-) @Anja: R1 ist okay! (Uin - V+ - Uled) / R1 = (15V - 5V - 1,5V) / 523 Ohm = 16,25mA Alles zw. 5mA und 20mA ist laut DB völlig i.O.
Kannst mir ruhig glauben das es funktioniert. Ich habe es ja ausprobiert und der Schaltkreis bleibt kalt. ;-) Ich habe den Pfad zum DRV-Pin unterbrochen und habe dann dort den Widerstand eingelötet.
Fabio W. schrieb: > Kannst mir ruhig glauben das es funktioniert. Das etwas funzt glaube ich schon. Aber man sollte herausbekommen was genau passiert, sonst kann es passieren das es nur genau einmal bei Deiner jetzt aufgebauten Schaltung funzt und bei einem Nachbau evtl. nicht mehr ...?! > Ich habe es ja ausprobiert > und der Schaltkreis bleibt kalt. ;-) Ich habe den Pfad zum DRV-Pin > unterbrochen und habe dann dort den Widerstand eingelötet. Wie groß ist denn jetzt a) der Widerstand, den Du eingelötet hast und wie groß ist b) der Spannungsabfall über diesen für den Fall wo der MAX712 sonst warm geworden wäre? Jetzt kann er ja hervorragend als indirekter Strommesser dienen. Das was Du jetzt gemacht hast ist nichts weiter als die (hohe) Verlustleistung auf den Basiswiderstand und den MAX712 zu verteilen, um ihn unterhalb seiner Ptot von 842mW zu halten. Eigentlich sollte er gar nicht erst in den 'Fast Charge'-Mode gehen, wenn keine Akku vorhanden ist. Du erinnerst Dich, das im DB was davon steht, dass er in der Lage sei einen vorhandenen Akku zu detektieren. Darum hatte ich Dich ja gebeten dem MAX712 auch eine kleine Last in Form von 10kOhm oder evtl. sogar niederohmiger zu geben, denn viele Regelschleifen bei Spannungsreglern benötigen einen minimalen Laststrom um zu funktionieren. Das Blockschaltbild des MAX712 hilft hier leider nicht wirklich weiter, aber der Text auf Seite 11 unter 'Regulation Loop' stützt dahingehend meine These: "The sink current from DRV is reduced when the output voltage exceeds the number of cells times VLIMIT, ...! Da bei Deiner Schaltung VLIMIT auf REF liegt und Du 7 Zellen eingestellt hast, müßte die Spannung zw. Batt+ und BATT- mindestens 14V erreichen, bevor die Schaltung den Strom durch DRV verringert (und ihn somit nicht mehr heiß werden lässt). Bei Deinen 'nur' 15V abzüglich der VCEsat und des Spannungsabfalls über D3 und R6 wird vmtl. weniger als die 14V über BATT+ und BATT- messbar sein. Hier würde ich jetzt mal ausprobieren, was wäre wenn man die Eingangsspannung auf z.B. mal 17V oder 18V erhöht, um zu sehen was an dieser Annahme dran ist?! Dadurch würde die ganze Schaltung sehr wenig Strom benötigen wenn keine Akku eingelegt wäre. Vergiss nicht die 'künstliche' Last von 10 kOhm oder weniger. Ach ja, und ebenfalls auf Seite 11 unter 'Voltage Loop' steht auch noch, dass wenn der Akku entfernt wird, er den Ausgang auf die VLIMIT mal die Anzahl der Zellen regelt - also ebenfalls wieder auf die 14V, die er bei 'nur' 15V Eingangsspannung vmtl. nie erreichen kann. Deswegen 'zieht' er vmtl. auch soviel Strom am DRV-Pin.
Bitte melde dich an um einen Beitrag zu schreiben. Anmeldung ist kostenlos und dauert nur eine Minute.
Bestehender Account
Schon ein Account bei Google/GoogleMail? Keine Anmeldung erforderlich!
Mit Google-Account einloggen
Mit Google-Account einloggen
Noch kein Account? Hier anmelden.
