Morgen soll eine Aufgabe abgegeben werden, bei der sich in meinem Umkreis bzw. Klasse niemand auskennt. Jetzt bräuchte ich echte Hilfe da ich echt keine Ahnung von Netzgeräten habe. Aufgabenstellung: entwerfe ein stab. Netzgerät 5V/1A. Netzspannungstoleranz +10%/-15%. Ges.: Schaltung, Simulation (alle Ströme und Spannungen), Ladeko mit Berechnung des "Ablösepunktes". Verändere den Lastwiderstand zwischen (0...∞)Ω und dokumentiere was passiert. ps.: das Einzige was ich mir hier vorstellen kann ist eine B2U-Schaltung aba weiters hab ich keinen Plan. LG Luki
Lukas D. schrieb: > Morgen soll eine Aufgabe abgegeben werden, bei der sich in meinem > Umkreis bzw. Klasse niemand auskennt. Jetzt bräuchte ich echte Hilfe da > ich echt keine Ahnung von Netzgeräten habe. ...und Ihr habt im Unterricht nichts über Netzteile gelernt? Kann ich mir irgendwie nicht vorstellen. > Aufgabenstellung: > > entwerfe ein stab. Netzgerät 5V/1A. Netzspannungstoleranz +10%/-15%. Naja, das ist eine typische Aufgabe für den 7805. Allgemeines über die Dimensionierung solcher Netzteile findest Du in den DSE-FAQ und den dort angegebenen weiterführenden Links. Gruss Harald
Lukas D. schrieb: > Morgen soll eine Aufgabe abgegeben werden, Naja, die Aufgabe scheint auf Grund ihres Umfanges wohl nicht erst heute gestellt worden zu sein. Also: Das Einzige, was Du jetzt noch lernen kannst: Aufgaben nicht vor sich her schieben, sie erledigen sich nicht von allein! Jörg
Lukas D. schrieb: > Morgen soll eine Aufgabe abgegeben werden, Uihh, da fängst du ja früh an. Ist morgen nicht Samstag? Lies mal da: Beitrag "Einheitlicher Umgang mit faulen Schülern etc.?" (Schon erstaunlich dass das an 4. Stelle bei Google steht wenn man nach einheitlicher Umgang sucht...)
Die Aufgabe haben wir erst vor drei Tagen aufbekommen, natürlich haben wir in der Klasse schon daran gearbeitet und auch andere Lehrer gefragt. In solch einer Ausmaße haben wir leider noch nichts kennen gelernt. Es is auch schwierig weil wir den Lehrer selbst nicht wirklich ansprechen können, da er gerne schlechte Noten verteilt. Also ich steh jetzt auf einen guten 2er was nebenbei eine der besseren Noten ist, weil es keine besseren Noten als zweier gibt. Aba danke schon mal (: wird schon irgendwie geschafft werden.
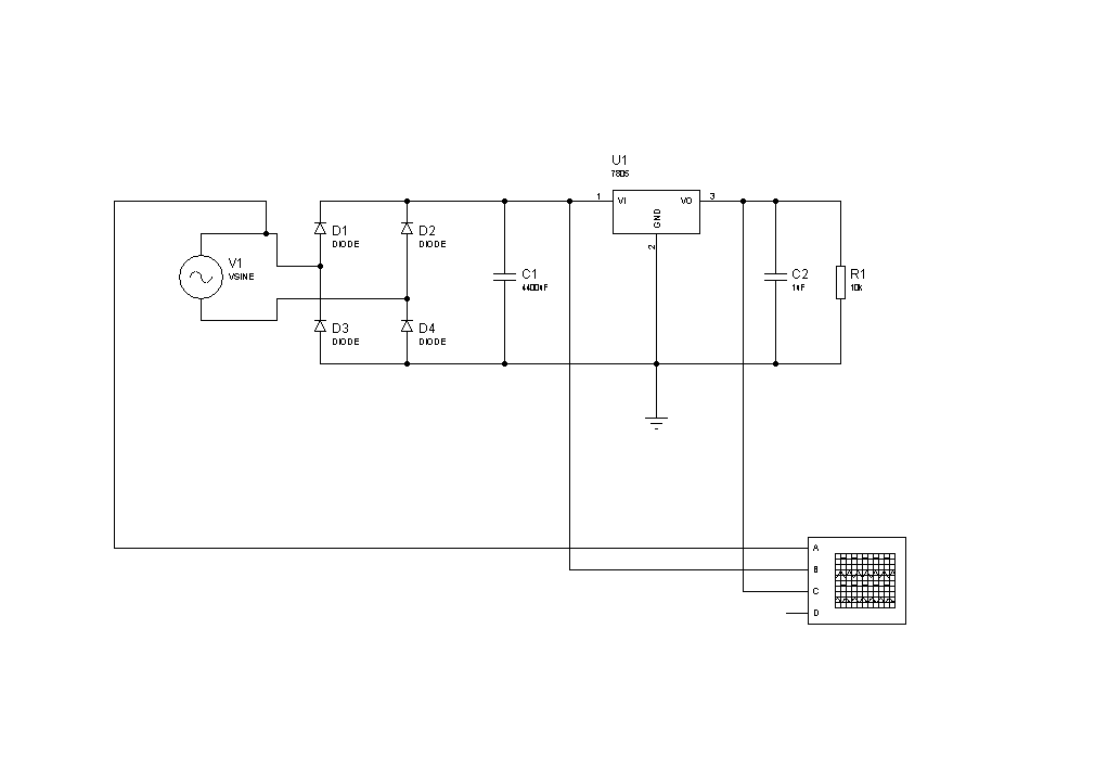
Lukas D. schrieb: > Das wäre ja mein Vorschlag gewesen. Das sieht doch schon gar nicht so schlecht aus. Aber der Regler will 2 Kondensatoren an seinen Beinen, guckst du Datenblatt.
Lukas D. schrieb: > Ladeko mit > Berechnung des "Ablösepunktes". alte elktronik und physik unterlagen kram...................... was ist ein "ablösepunkt" für eine einfache stabiliesierung? ist mir da irgenwas entgangen? cu
Ist schon nicht ganz schlecht, aber du solltest das Datenblatt des Reglers nochmal lesen, vor allem den Abschnitt über empfohlene Abblockkondensatoren.
old-user schrieb: > was ist ein "ablösepunkt"? Naja, wenn man die Arbeit, die man eigentlich selbst machen soll, vo anderen machen lässt, muss man "Ablöse" bezahlen. :-) Gruss Harald
old-user schrieb: > Lukas D. schrieb: >> Ladeko mit >> Berechnung des "Ablösepunktes". > > alte elktronik und physik unterlagen kram...................... > was ist ein "ablösepunkt" für eine einfache stabiliesierung? ist mir da > irgenwas entgangen? > Nein, entgangen sicher nicht. Es ist eine etwas eigenwillige Bezeichung für den Eingangsspannungswert, bei dem der Regler (hier 7805) nicht mehr ausregeln kann. also, sofern man die Aufgabe komplett löst, der Zustand bei weniger als (230V x 0,85) , d.h. 230V -15%
Hmm, der "Ablösepunkt" ist ein Rätsel. >Verändere den Lastwiderstand zwischen (0...∞)Ω >und dokumentiere was passiert. Ich interpretiere das mal so: Der "Ablösepunkt" könnte evtl. die Stelle ihm Ohmbereich bei Erhöhung der Last sein (= bei Verkleinerung des Widerstand), wo die Ausgangsspannung von 5V= gerade NICHT mehr geliefert wird (werden kann). Dies wird bei korrekter Auslegung aller Komponenten also jenseits des Stromes von 1A , also bei Widerstandswerten kleiner 5 Ω der Fall sein. Das ist aber jetzt hier mehr eine Frage an den TE denn eine Antwort. Gruss
Harald Wilhelms schrieb: >> was ist ein "ablösepunkt"? Ich denke mal es handelt sich dabei um den Punkt, wo die 5V nicht mehr geregelt werden können, aufgrund eines zu großen Stromes am Ausgang. Sprich wenn du den 7805 mit mehr als 1A belastest (einige Typen können auch 1,5A), gibt es keine 5V mehr am Ausgang. Und spendiere dem 7805 noch jeweils einen 100nF Kondensator am Eingang und Ausgang. Gut zu wissen wäre noch der Strom, die die Energiequelle liefert. Denn auch die Spannung am eingang wird zusammenbrechen wenn der Ausgang zu stark belastet wird. Gruß Helfer
Vielleicht gibt es Extrapunkte zur Berechnung des Kühlkörpers für den 7805.
mit dem ablösepunkt ist, einfach formuliert, gemeint: der punkt an dem der kondensator sich wieder auflädt, weil die Spannung wieder anliegt.
Das Ende der Entladekurve des Elkos, wo diese auf den nächsten 100 Hz Höcker trifft.
> B2U-Schaltung Gleichrichter alleine reicht nicht, es muß auch stabilisiert werden. Als Aufgabe wohl mit Emitterfolger aus Z-Diode Siebelko--+---+ | | R | | | +--|< BD135 | |E ZD5V6 +-- 5V stabilisiert | Masse ----+------ > Aber der Regler will 2 Kondensatoren an seinen Beinen, > guckst du Datenblatt Du solltest nicht nur Datenblatt gucken, sondern auch Datenblatt lesen, dann wüsstest du nämlich, daß dem nicht so ist, ein Kondensator pro Seite reicht. Aber lesen ist vermutlich nicht deine Stärke, nur trollen. > Ablösepunktes Mit solchen Worten versuchen Lehrer zu erreichen, daß der Schüler nicht einfach alles nachliest, denn dieses Wort gibt es in der Elketronik nicht, das ist aus der Strömungsmechanik entliehen, sondern im Unterricht aufpasst wofür es der Lehrer verwendet. Blöderweise glauben die Schüler danach, daß <wasauchimmer> so heisst, daher sind das schlechte Lehrer. Am besten, man simuliert die Schaltung in Spice, mit korrekt definiertem Trafo also mit Innenwiderstand und Kopplungsfaktor, denn Netzteile sind nicht-trivial und sehr interessant zu Beobachten.
Bitte melde dich an um einen Beitrag zu schreiben. Anmeldung ist kostenlos und dauert nur eine Minute.
Bestehender Account
Schon ein Account bei Google/GoogleMail? Keine Anmeldung erforderlich!
Mit Google-Account einloggen
Mit Google-Account einloggen
Noch kein Account? Hier anmelden.
