Hallo miteinander, für meine Diplomarbeit suche ich einen Pwm Generator der mir ein Rechtecks/ Sinus/ Sägezahn - Signal bis 12 Volt (einstellbar) generiert. Kennt jemand eine günstige Variante ? Mfg Toni
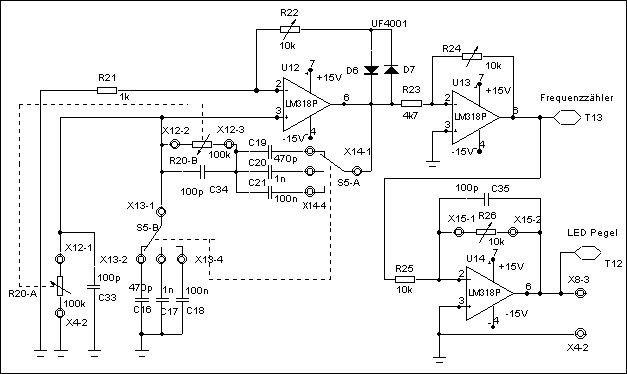
ja. ne variante mit dem opamp lm318. dabei ist jeweils auch eine kurze beschreibung der einzelnen generatoren. ich häng mal den schaltplan für den sin. generator an. zitat """"Sinusgenerator Der Sinusgenerator U12 wurde mit Hilfe eines Wien- Brückenoszillators realisiert. Bei der Erzeugung einer Sinusschwingung ist darauf zu achten, daß die Gesamtphasendrehung 0° bzw 360° beträgt. Mit anderen Worten, zwischen dem Verstärker- und Rückkopplungszweig kann ruhig eine Phasendrehung auftreten, sie muß nur nach der Rückkoplung wieder zu Null sein bzw 360°. Die zweite Bedingung, die erfüllt werden muß, ist die Höhe der Gesamtverstärkung. Diese sollte Eins betragen. Bei dem hier gezeigten Wien- Brückenoszillator werden diese Bedienungen durch das Stereopoti R20 A & B und den gleichen Kondensatoren C16 bis C21 in dem Rückkoplungszweig erzielt. Weiterhin wurden schnelle Siliziumdioden vom Typ UF4001 eingesetzt, um ein besseres Schaltverhalten bei hohen Frequenzen zu erzeugen. Da die Amplitude über den gesamten Frequenzbereich etwas schwankt, wurde mit U13 ein invertierender Verstärker nachgeschaltet. Das Ausgangssignal dieser Stufe wird sowohl dem Frequenzzähler über T13 als auch dem Pegeldämpfer zugeführt. Der Dämpfer U14 wird, wie bei den anderen beiden Stufen zuvor, durch einen invertierenden Verstärker mit dem Faktor 1 realisiert. Das Ausgangssignal wird über T12 an das digitale Voltmeter weitergeleitet."""""" zitat ende
Ein Sinusgenerator dessen Rückkopplung über je eine Diode gemacht wird, ist aber keine Sinusgenerator, sondern ein Klirrfaktorerzeugungsgerät. Und für Rechteck und Dreieck benötigt man nun noch Komparatoren und Integratoren.
Ich denke der TO sollte sich nochmal melden, am besten vorher die Netiquette bzgl. Problembeschreibung genau lesen und sich daran halten.
Bitte melde dich an um einen Beitrag zu schreiben. Anmeldung ist kostenlos und dauert nur eine Minute.
Bestehender Account
Schon ein Account bei Google/GoogleMail? Keine Anmeldung erforderlich!
Mit Google-Account einloggen
Mit Google-Account einloggen
Noch kein Account? Hier anmelden.
