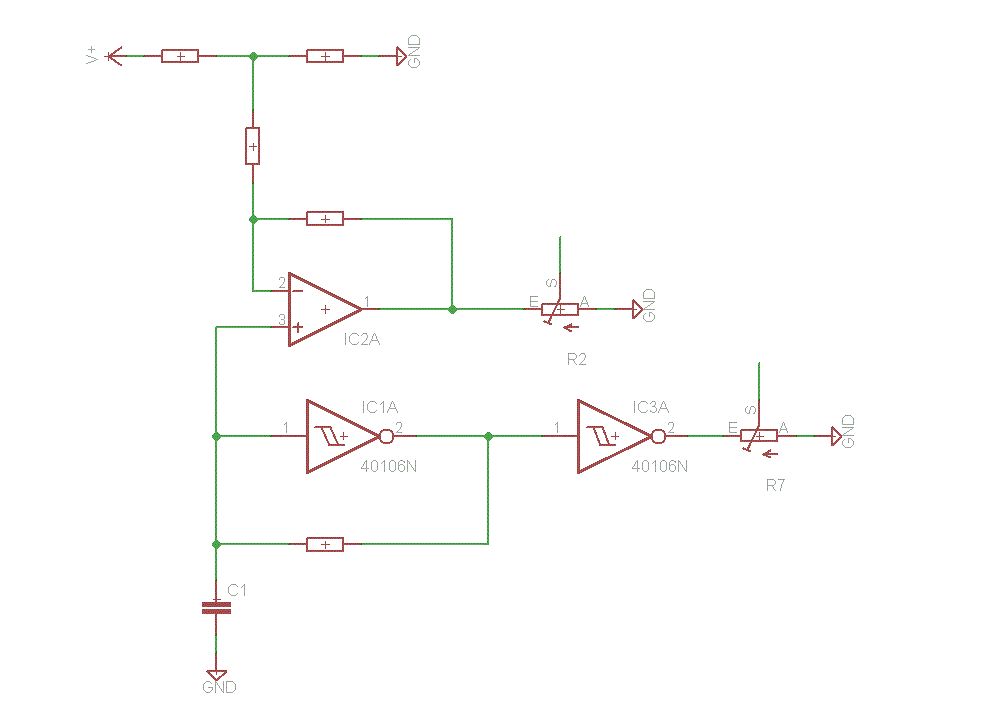
Hallo, Ziel dieser Oszillatorschaltung ist es im Ausgangszustand gleich laute Dreieck- und Rechtecksignale zu erzeugen. Die Lautstärke sollte jedoch durch das Poti frei einstellbar sein. Könnte mir bitte jemand Feedback geben ob die Schaltung so funktioniert? (muss das Layout übermorgen fertig haben)
Wie waere es mit mal schnell auf einem Steckbrett aufbauen? Exotische Teile sind ja nicht dabei, sollte weniger als eine Stunde dauern, selbst wenn man's gemuetlich angeht. Alternative, PSpice Student Version hat 74xx-Bauteile integriert, sowie ideal Opamps - also koennte man es auch schnell simulieren. Ein Layout rein auf gut Glueck zu machen (d.h. ohne kritische neue Teile ausprobiert oder zumindest simuliert zu haben) geht oft schief...
Wo soll denn das Dreiecksignal rauskommen? Doch wohl nicht an IC2A. Das macht ein Rechteck, genau so wie IC3A
An IC3a wird der Rechteck-Signal rauskommen und an IC2A das Dreieck-Signal. Mit dem Widerstand unterhalb vom IC1A kann die Frequenz eingestellt werden.
Michael K. schrieb: > Ziel dieser Oszillatorschaltung ist es im Ausgangszustand gleich laute > Dreieck- und Rechtecksignale zu erzeugen. Die Lautstärke sollte jedoch > durch das Poti frei einstellbar sein. Was meinst du mit "das Poti"? Im Schaltplan sehe ich zwei Trimmpotis, mit denen man die Amplitude des Rechteck- bzw. Dreiecksignals einstellen kann. Apropos Dreieck: es ist keins. Das sind zwei Stücke einer e-Funktion, weil der Lade- bzw. Entladestrom ja nicht konstant ist sondern von der Spannungsdifferenz U_C und U_b (laden) bzw. GND (entladen) abhängt. Wie stabil die Hysterese des 40106 über Zeit, Temperatur, Exemplar und Betriebsspannung ist, steht ebenfalls zur Debatte. Ein "richtiger" Dreieck-Generator aus einem Integrator + Schmitt-Trigger wäre auch nicht aufwendiger. > Könnte mir bitte jemand Feedback geben ob die Schaltung so funktioniert? Ohne Werte für die Widerstände rund um den OPV und die Betriebsspannung kann man nicht viel sagen. Es sind jedenfalls keine gravierenden Fehler drin. Und wir kennen ja auch gar nicht die Anforderungen. XL
Michael K. schrieb: > Könnte mir bitte jemand Feedback geben ob die Schaltung so funktioniert? Weil niemand V+ kennt und auch nicht den OP-Typ oder dessen Versorgung, kann niemand sagen, ob Gleichtaktbereiche verletzt sind. Und ausserdem kann man nicht sicher sagen, ob der Gleichspannungsanteil am Ausgang störend sein könnte...
V+ ist 9V, der OP ist der LM358N. Dieser liegt an V+ und GND. Probleme mit dem Gleichspannungsanteil gibt es, deswegen der Spannungsteiler, der V+ in der Hälfte teilt. Problem ist, dass ich durch den OP das Dreieck zwar lauter machen kann, jedoch höchstens um das Doppelte.
Michael K. schrieb: > Problem ist, dass ich durch den OP das Dreieck zwar lauter machen kann, > jedoch höchstens um das Doppelte. Und was sagt uns das jetzt? http://de.wikipedia.org/wiki/Lautheit Gruss Harald
Bitte melde dich an um einen Beitrag zu schreiben. Anmeldung ist kostenlos und dauert nur eine Minute.
Bestehender Account
Schon ein Account bei Google/GoogleMail? Keine Anmeldung erforderlich!
Mit Google-Account einloggen
Mit Google-Account einloggen
Noch kein Account? Hier anmelden.
