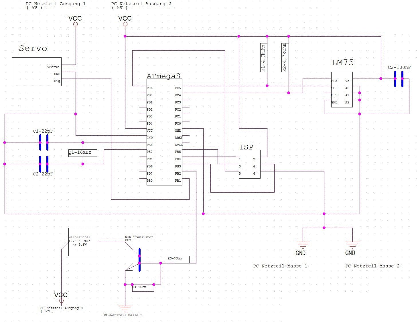
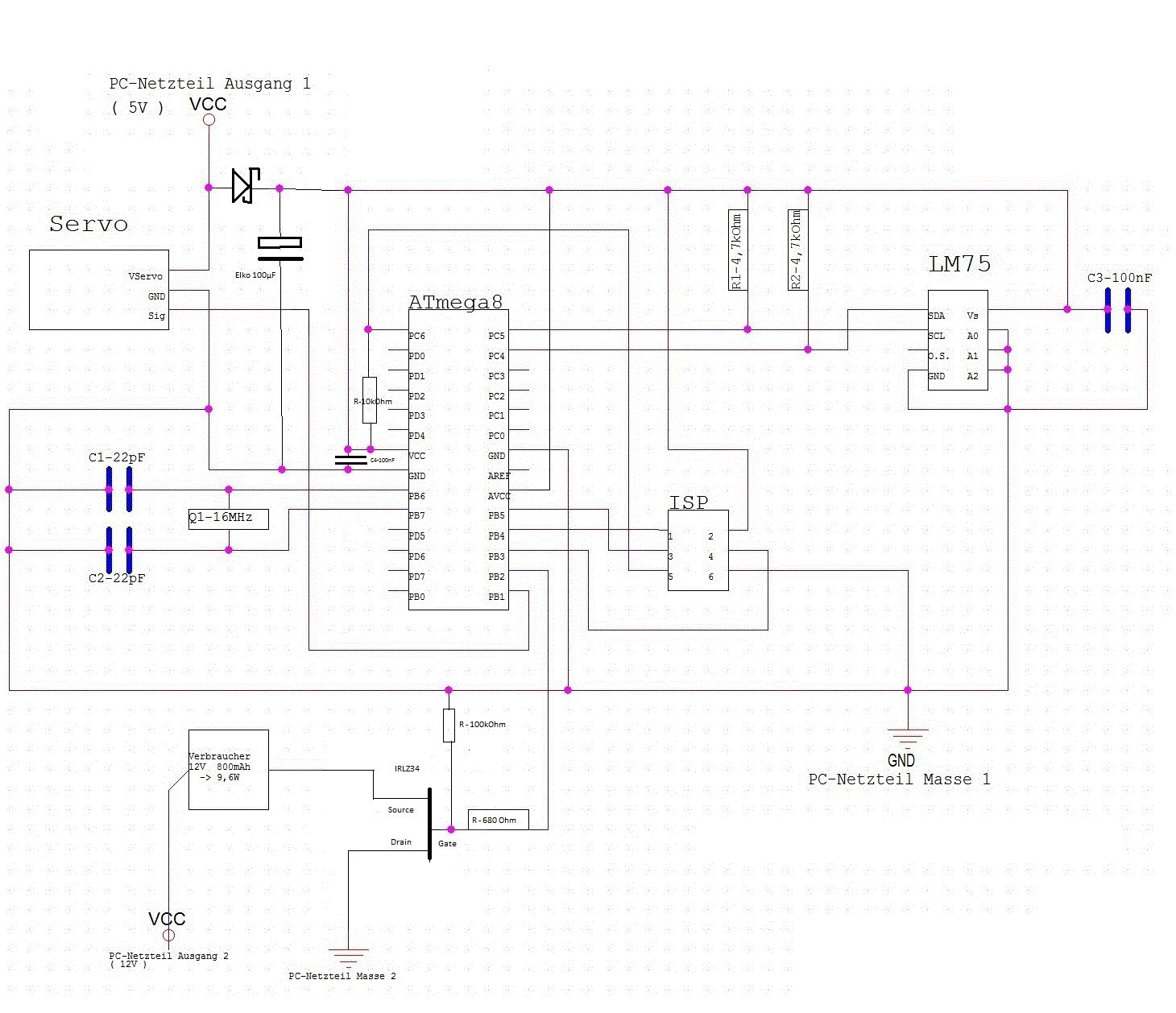
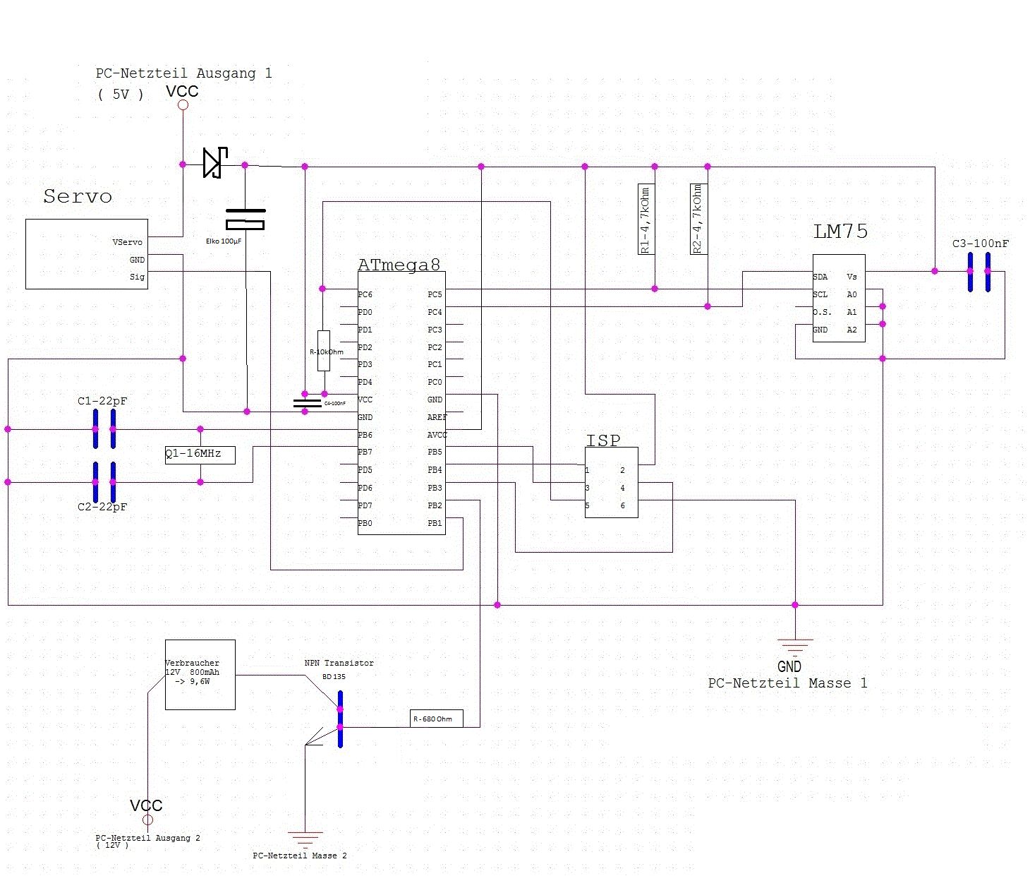
Hallo. Ich bin neu hier und möchte mich ganz kurz vorstellen. Meine Name ist Nicho, ich bin 20 Jahre alt und studiere zurzeit Maschinenbau. Für ein privates PC-Modding Projekt habe ich mir eine kleine Schaltung mithilfe von Tutorials und Foreneinträgen überlegt, bei der es mich sehr freuen würde, wenn Ihr mal drüberschauen könntet, da ich auf dem Gebiet noch sehr unsicher bin. Ich versuche mich auf diesem Gebiet möglichst schnell weiterzubilden und lese alles, was mir vor die Nase kommt. Trotzdem bleiben Fragen aufgrund von Verständnisschwierigkeiten offen. Die Schaltung soll folgende Funktion realisieren: Über den LM75 wird eine Temperatur in regelmäßigen Abständen gemessen. Sobald Temperatur A überschritten ist, fährt das Servo mit einer bestimmten Geschwindigkeit in eine programmierte Position. Ebenso wird der Transistor geschaltet, sodass der Verbraucher eingeschaltet wird. Wenn eine gewisse Temperatur B unterschritten wird, fährt das Servo wieder in seine Ausgangsposition und der Transistor schaltet den Verbraucher ab. Über die ISP-Schnittstelle möchte ich den µC mit Bascom und einem "mySmart USB light" programmieren. Später soll eventuell ein 2x16 Display für die Anzeige der aktuellen Temperatur hinzukommen. Beim Transistor weiß ich allerdings nicht genau, wie ich den und die beiden Widerstände R3 und R4 dimensionieren muss. Habe zwar schon die Funktionsweise des Transistors etc. gelesen, drehe mich jedoch im Kreis. Wäre klasse, wenn Ihr mir da kurz einen Rechenweg sagen könntet. Bitte entschuldigt den schlechten Schaltplan, habe mir Mühe gegeben, beherrsche aber leider kein richtiges Programm für diese Layouts. Denke man kann trotzdem erkennen, was gemeint ist. Lässt sich mein Vorhaben mit der Schaltung realisieren und funktioniert diese so? Weiterhin habe ich auf der Beschaltung vom ATmega gesehen, dass PC6/RESET negiert ist, daher müsste man doch eigentlich noch Strom draufgeben, damit KEIN Reset stattfindet, oder täusche ich mich da? Und wie sähe die Schaltung dafür aus? Übrigens besteht der Verbraucher aus 3 parallelen Lüftern (jeweils 12V, ~260-270mAh), ich habe diese für die Zeichnung der Einfachheit halber zu einem 12V/800mAh-Verbraucher zusammengefasst. Vielen Dank im Voraus. Gruß Nicho EDIT: Könnte ein Mod bitte den 2. Anhang entfernen? Danke.
Nicho F. schrieb: > Weiterhin habe ich auf der Beschaltung vom ATmega gesehen, dass > PC6/RESET negiert ist, daher müsste man doch eigentlich noch Strom > draufgeben, damit KEIN Reset stattfindet, oder täusche ich mich da? Und > wie sähe die Schaltung dafür aus? Der Atmega hat intern einen Pullup am Reset, jedoch etwas hochohmiger. Wenn man auf Nummer sicher gehen will macht man an den Reset noch einen 10-15k Pullup ran. Zwischen VCC und GND würde ich noch nen 100nF Abblock machen sowie einen mittelgroßen Elko. So 100µF oder so-
Danke für die Antwort. Ist der Elko wirklich notwendig? Und noch was anderes: Kann ich Servo und µC evtl. doch über dieselbe Stromquelle laufen lassen? Statt eingezeichneten PC-Netzteil 1 und 2 also beide auf eine 5V-Leitung?
Du musst mit Störungen durch das Servo auf der 5V Leitung rechnen. Das Servo braucht beim Anlauf mehr als 500mA. Eine Schottky-Diode in Richtung µC und ein Elko danach könnten das beheben. AVCC musst du mit VCC verbinden.
DU kannst Modellbau Servos auch mit 5V betreiben, aber sie sind dann etwas langsamer und schwächer. Außerdem riskierst Du zu große Störungen auf der Spannungsversorgung, vor allem dann, wenn der Servo mechanisch blockiert ist. Deswegen ist es besser, den Servo an ungeregelten 5-7 Volt zu betreiben, oder an einem eigenen Spannunsgregler. R4 ist unnötig, da der Mikrocontroller bei Low Pegel annähernd 0V ausgibt, der Transistor also sicher Sperrt. Im Einschaltmoment, wenn der Ausgang des Mikrocontrollers noch nicht initialisiert ist, hat die Leitung kurzzeitig einen undefinierten pegel. Dann kann sie wie eine Antenne wirken und auf Funkwellen reagieren. Bei der erwarteten Last von 800mA spielt das aber keine Rolle. Man müsste das nur berücksichtigen, wenn die Last schon auf wenige Mikroampere reagieren würde oder wenn extreme Funkwellen erwartet werden. Unter der Annahme, dass R4 nicht vorhanden ist, berechnest Du R3 folgendermaßen: Lies aus dem Datenblatt des Transistors den garantierten Verstärkungsfaktor (HFE min) ab. Dann teilst Du die 800mA Laststorm durch diesen Faktor. Du erhälst den erforderlichen Strom durch die Basis des Transistors. Wenn der Transistor 100-Fach verstärkt, brauchst Du an der Basis miondestens 8 Milliampere. Durch Verdoppelung des Stromes senkst Du die Verlustspannung an der C-E Strecke und somit auch die Abwärme. Mehr als doppelt so viel Strom bringt keinen weiteren Vorteil. Also rechne mit 16mA. Am Transistor fallen 0,7 Volt ab (B-E Strecke), am AVR fallen etwa 0,5 Volt ab. Also rechnest Du: R=(5V-0,7V-0,5V)/16mA=237 Ohm Der nächste passende Widerstand wäre 220 Ohm oder 270 Ohm. Wohlgemerkt stimmen diese Zahlen nur, wenn der Transistor 100x verstärkt. PS: Der Schaltplan sieht doch gut aus. Du darfst auch eine gescannte oder fotografierte Hand-Zeichnung vorzeigen - dafür muss man sich nicht schämen.
Ich sehe gerade, dass Du für den AVR und den Servo zwei separate Ausgänge eines PC Netzteils verwenden willst. Ich fürchte, die Schaltung belastet das Netzteil zu wenig, so daß es keine sauberen 5V abgeben wird, eventuell sogar kaputt geht. Achte darauf, die erforderliche Mindest-Last auf das Netzteil zu geben. Falls sie unbekannt ist, würde ich es mit 10 Watt versuchen. Das PC Netzteil ist sicher stark genug, die 5V nicht einbrechen zu lassen, auch wenn der Servo blockiert ist. Zwei separate 5V Ausgänge zu belegen ist allerdings nicht besser, als nur einen Ausgang zu belegen, denn das Netzteil hat nur einen 5V Ausgang, an dem lediglich mehrere Kabel (parallel) angeschlossen sind.
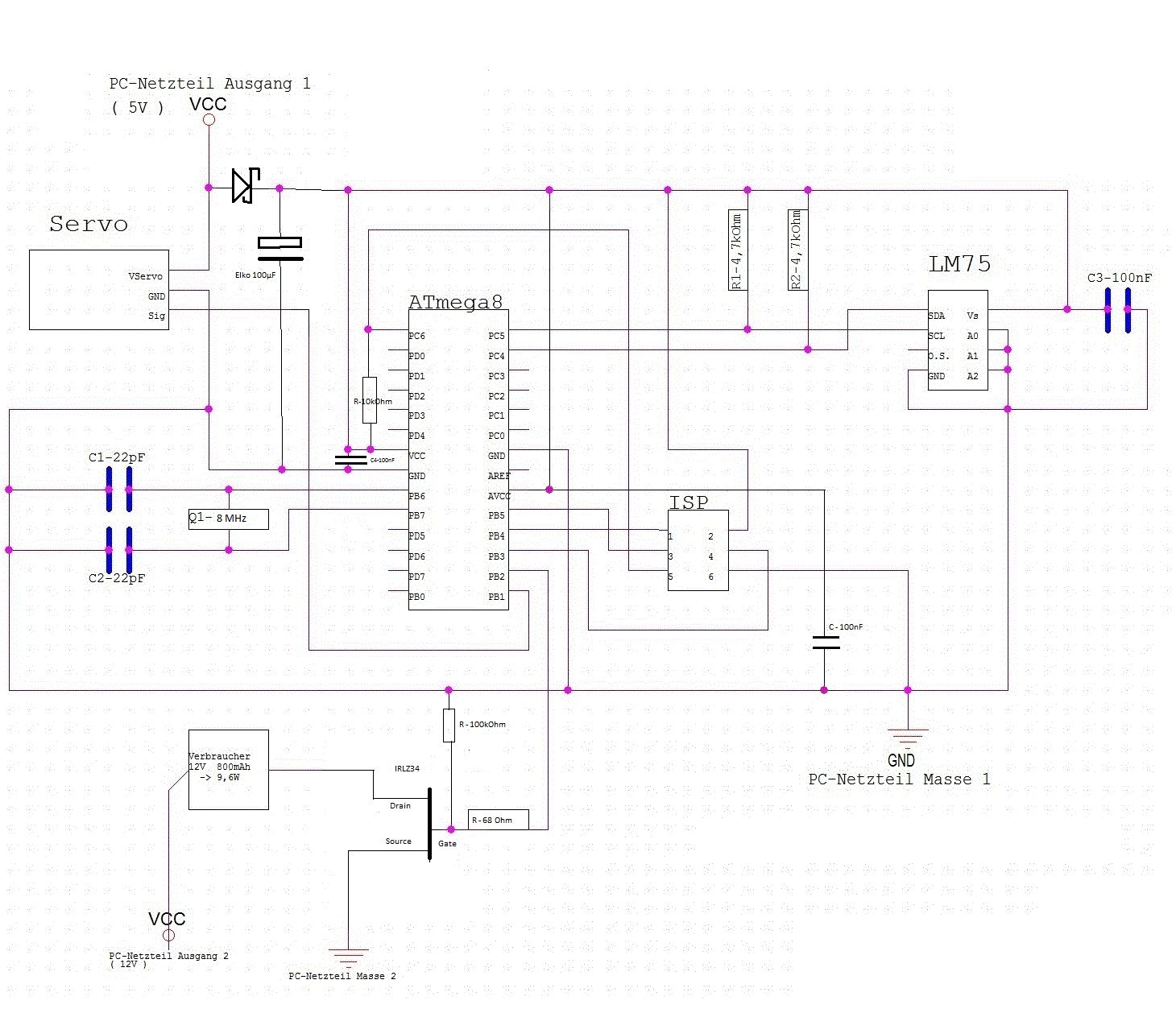
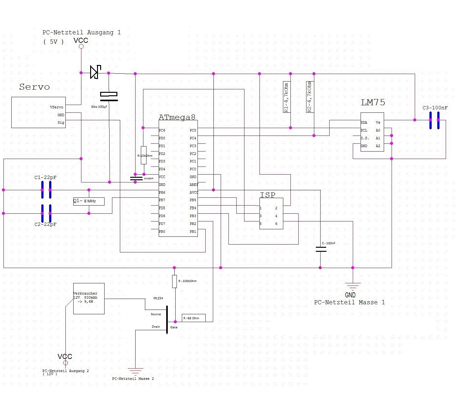
AVCC mit VCC verbunden, 10k PullUp zwischen RESET/PC6 und VCC, Schottky und Elko am Servo, 100nF Abblock zwischen VCC und GND. Richtig dimensioniert? Richtige Richtung? Danke für Eure Hilfe bis hierhin und verzeiht mir bitte die dämlichen Fragen; das Löten und Programmieren bekomme ich hin, für Schaltungskomponenten/Anordnung habe ich kein Händchen. Wie sieht's aus mit dem Transistor und den beiden Widerständen unten links für die Schaltvorgänge? EDIT: Danke für die Antwort, Stefan, gar nicht daran gedacht. Müsste dann ein 2,5Ohm / 10W Widerstand sein (wenn ich mich nicht verrechnet habe), richtig ? Und den zwischen Netzteil und Schaltung auf VCC. EDIT2: Habe Deinen langen Beitrag jetzt erst gesehen, VIELEN DANK! Gruß
Das mit Schottky und Elko hast du falsch verstanden. 5V vom Netzteil zum Servo, Schottky von 5V mit Kathode zum µC (VCC), Elko von Kathode nach GND. Der Transistor sollte ein BD135 oder ähnliches sein, R3 680 Ohm. R4 kannst du weg lassen. Wenn du die 800mA ausreizt, solltest du über einen FET nachdenken. Ein IRLZ34 wäre da eine gute Wahl.
So besser? Richtung vom Elko richtig? Was müsste ich ändern, wenn ich einen IRLZ34 nehme? Danke nochmal an alle für die Unterstützung. EDIT: Stefan, danke für den Hinweis mit den Servoströmen. Wird aber nur ein Micro-Servo was nur eine leichte Alu-Klappe bewegen muss. Werde das Servo nicht im herkömmlichen Sinn beanspruchen und keine Standardgröße nehmen (mache selbst seit Jahren RC-Modellbau).
Passt so, der Elko gehört mit der Minus-Seite auf GND. Für den FET nur den Widerstand auf 47 Ohm ändern, vom Gate 100k nach GND.
Habe nur noch 2 letzte Fragen: 1."vom Gate 100k nach GND" - Könntest Du das für mich Laien präzisieren? 2. Zum Thema, was Stefan vorhin angesprochen hat, mir könnte das Netzteil kaputtgehen wegen "Unterforderung": Sollte ein Widerstand zwischen NT und Schaltung? 2,5 Ohm?
Nicho F. schrieb: > Habe nur noch 2 letzte Fragen: > > 1."vom Gate 100k nach GND" - Könntest Du das für mich Laien präzisieren? Vom Gate des Mosfets nach GND, damit du einen definierten Ruhepegel hast. Kannst auch 10k nehmen.
Der Widerstand zum Gate mit 680 Ohm ist zu groß. Verringere mal auf 22 - 68 Ohm. Ein Kondensator, 100n, an AVCC würde auch nicht schaden.
Solange er nicht hochfrequentes pwm machen will sind auch 680 ohm OK ob der mosfet nun 2us oder 20 US braucht ist in diesem Fall doch egal
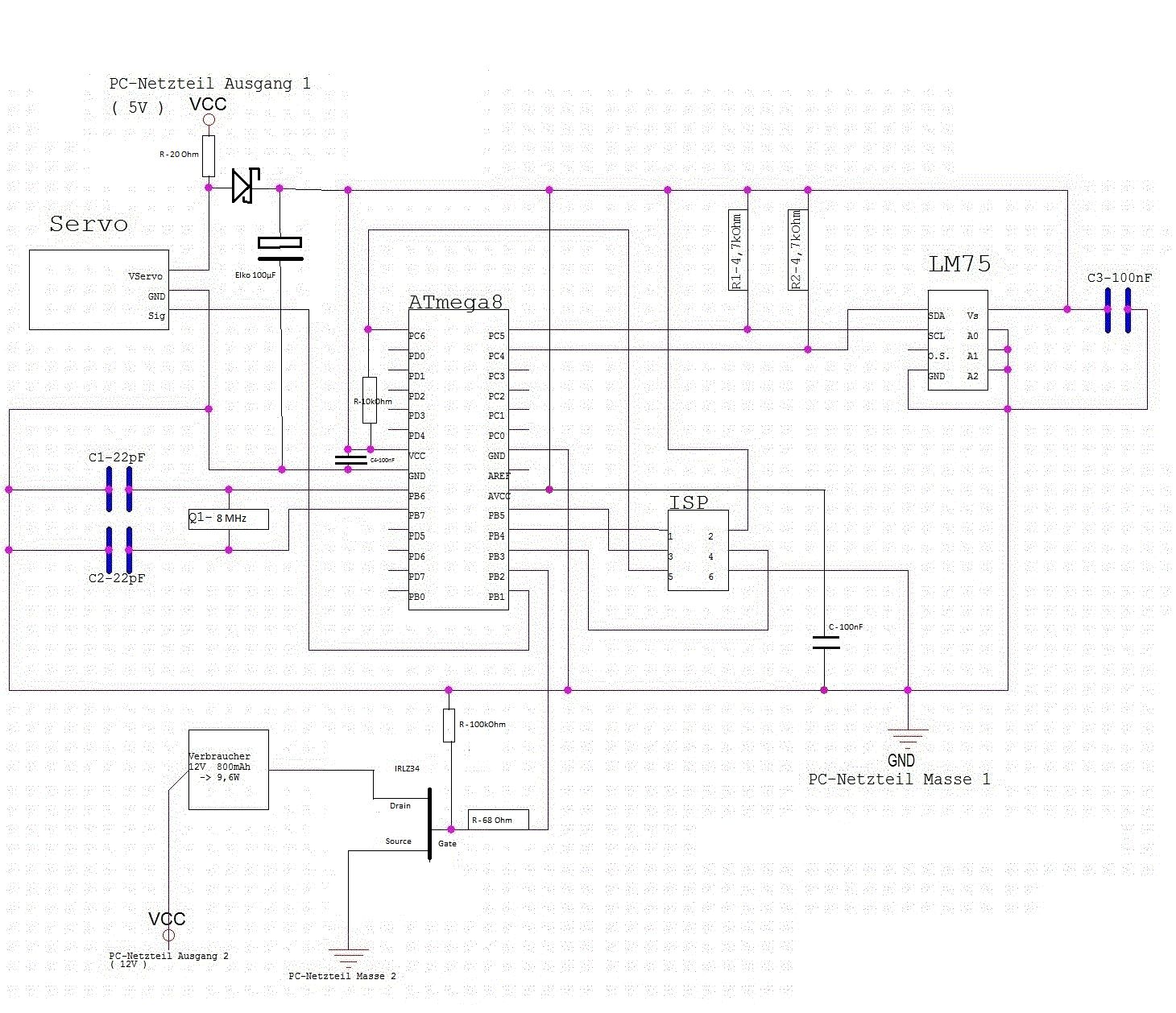
Habe mal den Quarz auf 8MHz geändert und den Widerstand unten zur Sicherheit auf 68 Ohm. Ist der 100kOhm Widerstand unten am Gate so richtig? "Ein Kondensator, 100n, an AVCC würde auch nicht schaden." Zwischen AVCC und was?
Nicho F. schrieb: > Zwischen AVCC und was? GND natürlich, was denn sonst? Dabei kommt es nicht nur darauf an, dass man die Kondensatoren einsetzt, es schadet auch nicht, wenn man versteht, warum man das macht. Das wurde übrigens alles schon bis zur Erschöpfung durchgekaut... z.B. hier: Beitrag "Re: Wie kommt man auf die 100nF" Beitrag "Re: µC (AVR) an Autobatterie (ohne Auto) ?? Hilfe benötigt" Aber auch noch an vielen anderen Stellen in diesem Forum. ...
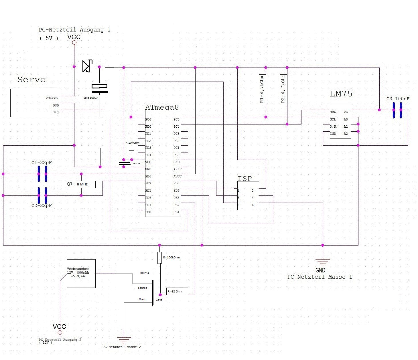
Nicho F. schrieb: > Ist der 100kOhm Widerstand unten am Gate so richtig? Ja. > "Ein Kondensator, 100n, an AVCC würde auch nicht schaden." > > Zwischen AVCC und was? was = GND. Wichtig ist, dass er im Layout nahe am µC angeordnet ist, ebenso wie die 100nF an Vcc. "PC Netzteil Masse 1" und "PC Netzteil Masse 2" müssen verbunden sein. Dabei beim Layout darauf achten, dass der Verbraucherstrom nicht über Signal-GND fließt. D.h. am besten den "Servo GND", "PC Netzteil Masse 1", "PC Netzteil Masse 2" sternförmig an einem Punkt verbinden. Und die GNDs so dick wie möglich machen. Beim IRLZ34 hast Du Drain und Source vertauscht! Gruß Dietrich
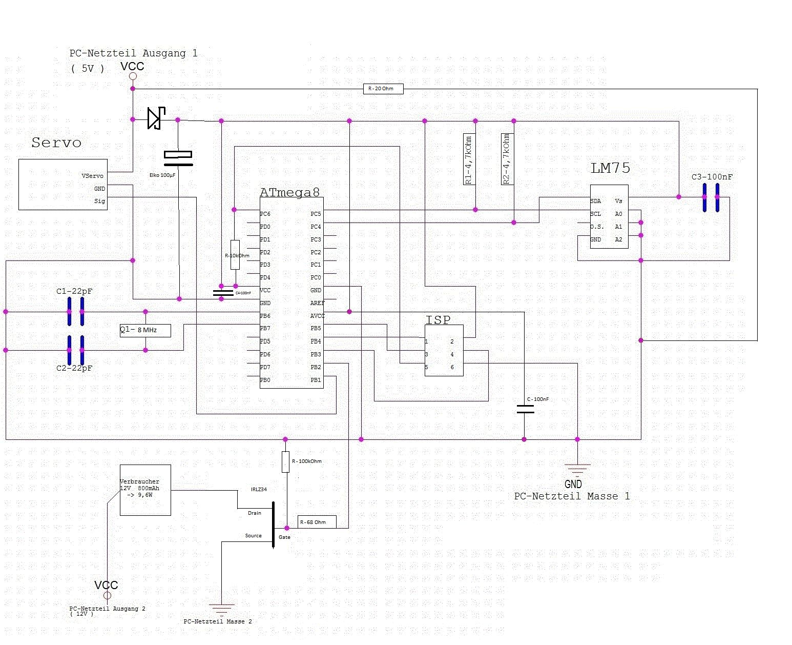
"Dabei kommt es nicht nur darauf an, dass man die Kondensatoren einsetzt, es schadet auch nicht, wenn man versteht, warum man das macht." Da stimme ich Dir auch vollkommen zu, werde ich mir durchlesen, danke. Habe jetzt den 100nF dazwischen. Wäre die Schaltung jetzt so in Ordnung? Und soll ich noch einen Widerstand vor die ganze Schaltung machen, um das Netzteil entsprechend zu belasten?
EDIT an Dietrich: Drain und Source getauscht, auf Anordnung werde ich beim Löten achten, danke. Wie sieht's mit dem Vorwiderstand aus?
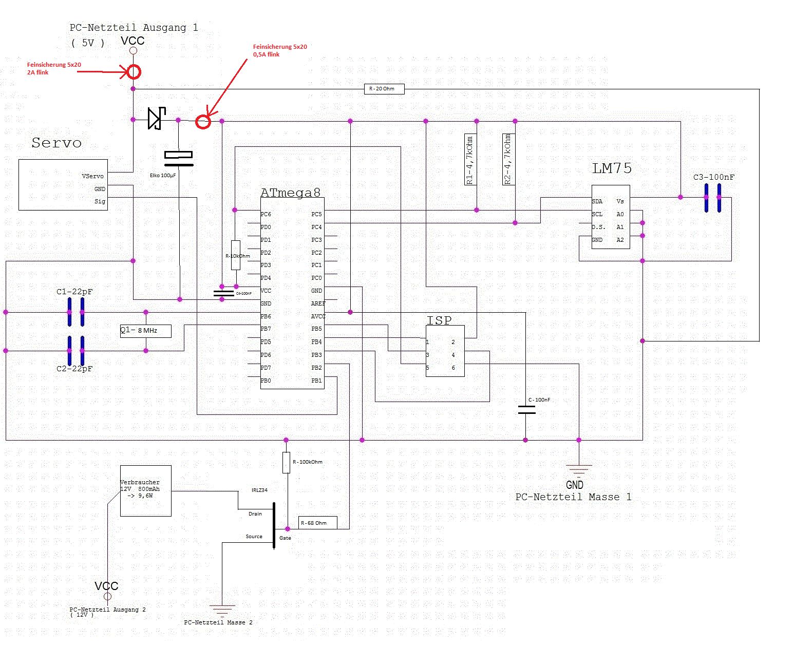
Die Last für das Netzteil ist etwas vom Typ abhängig. Es wird bei einem PC-Netzteil nur der 5V-Zweig geregelt. Ich hänge immer eine 12V-10W Lampe an die 5V, die sorgt für eine Grundlast und ist gleichzeitig eine Betriebsanzeige. Du kannst aber auch einen 20 Ohm/2W Widerstand nehmen. Das ist nicht so genau, du kannst ohne weiteres auf 5 Ohm herunter gehen, dann aber auf die notwendige Leistung achten.
Vielleicht eine blöde Frage, aber wird die Eingangsspannung nicht verringert, wenn ich den Widerstand zwischen Netzteil und VCC (wie im angehängten Bild) löte? Weil die 5V sollen ja bleiben, lediglich das Netzteil soll mehr belastet werden.
So war das auch nicht gemeint. Der Widerstand soll nicht in Reihe zu Schaltung, sondern parallel geschaltet werden, damit er das Netzteil zusätzlich belastet.
Der Widerstand muss parallel zu deiner Schaltung! Ansonsten werden sehr seltsame Sachen auftreten :) Also einfach den Widerstand von VCC zu GND. (und auf die ausreichende Watt-Anzahl achten, sonst rauchts!)
@Hubert: Wozu dient der 68 Ohm Widerstand vor dem Gate des MOSFET? Mangels genaueren Wissens vermute ich, dass er zur Strombegrenzung dient, aber der AVR begrenzt den Strom doch sowieso schon auf irgendwas zwischen 20-50 Milliampere, oder nicht?
Noch eine kurze Zwischenfrage: Passt das so mit dem 20 Ohm Widerstand und reichen da 2W? Oder läuft der Servostrom auch noch über den armen Kerl?
Stefan schrieb: > Wozu dient der 68 Ohm Widerstand vor dem Gate des MOSFET? Zum Schutz des AVRs vor den Stromspitzen beim Umladen der Gatekapazität des FETs. > Mangels genaueren Wissens vermute ich, dass er zur Strombegrenzung > dient, aber der AVR begrenzt den Strom doch sowieso schon auf irgendwas > zwischen 20-50 Milliampere, oder nicht? Nein, der geht kaputt, wenn er zu stark oder zu oft überlastet wird. Nicho F. schrieb: > Passt das so mit dem 20 Ohm Widerstand und reichen da 2W? Theoretisch reichen die 2 Watt, trotzdem empfehle ich Dir den Einsatz einer 12V-Kraftfahrzeug-Birne von 10 bis 25 W, sie glimmt an den 5 V sachte vor sich hin, zeigt Dir, dass alles in Ordnung ist und hat im Fehlerfall Reserven. > Oder läuft der Servostrom auch noch über den armen Kerl? Nein, läuft er nicht. Wenn ich AVR-Experimentierschaltungen aus 4 NiMH-Akkus oder den 5 V eines PC-Netzteiles versorge, dann spendiere ich der Schaltung noch eine Kaltleitersicherung in Form einer kleinen Glühlampe, z.B. 6V/100mA. Dies sorgt dafür, dass im Falle eines versehentlichen Kurzschlusses beim Hantieren das PC-Netzteil (oder der Akku) sich nicht als Schweißtrafo versucht. Beim Experimentieren hat sich auch ein Schieneschalter mit 3 Stellungen in der Plusleitung bewährt, Aus - Ein über Glühlämpchen - Ein direkt. ...
Klasse Tipps, vielen Dank. Das Lämpchen mit Schalter als Sicherung werde ich machen, das klingt gut.
Einziger Punkt der mir noch einfällt: Wenn das Servo dann mal etwas Strom zieht, ist doch so ein kleines Lämpchen gleich durch. Wäre es nicht sinnvoller, gleich die besagte KFZ-Birne als Sicherung dazwischen zu hängen? Kann auch sein, dass ich auf dem Holzweg bin.
Nicho F. schrieb: > Wenn das Servo dann mal etwas Strom zieht, ist doch so ein kleines > Lämpchen gleich durch. Nö, das würde den Strom auf seinen Nennstrom begrenzen. Aber Du sollst ja nicht das servo über das Lämpchen absichern, sondern den AVR. > Wäre es nicht sinnvoller, gleich die besagte KFZ-Birne als Sicherung > dazwischen zu hängen? Warum wehrst Du Dich wie die Zicke am Strick dagegen, dem PC-Netzteil eine Grundlast zu gönnen, die dafür sorgt, dass es in einen stabilen Arbeitsbereich kommt??? Ohne diese Grundlast können die meisten PC-Netzteile nicht vernünftig regeln, da musst Du mit Abschaltungen und mit Hochlaufen der Spannung rechnen. Ein PC-Netzteil ist zur Stromversorgung eines PCs konstruiert, es ist kein Labornetzteil, in dem es den Betriebsfall "Leerlauf" gibt. Ein PC-Netzteil ist für Laborzwecke das Ungeeignetste was es gibt. Benutzt man es trotzdem, dann sind Dinge zu beachten, die man nicht einfach nachmachen kann, sondern verstanden haben muss. Deine Fragen zeigen aber, dass das bei Dir noch nicht der Fall ist. Natürlich kannst (und solltest) Du den Servostromkreis mit einer größeren Birne absichern, z.B. Halogen-Stiftsockellampe 10 bis 35 W, je nach Anzahl der Servos. Aber Servos und AVR gehören nicht zusammen an eine Stromversorgung, die verschiedenen Zweige müssen entkoppelt werden. Auch das ist Dir schon mehrfach geschrieben werden, Du solltest diese Hinweise ernst nehmen, das schreibt man Dir nicht um Dich zu ärgern. Servos ziehen so "ruckweise" Strom, dass die Versorgungsspannung unsauber werden kann, was zum Absturz (Spannungseinbrüche) des Controllers führen kann. ...
Hannes Lux schrieb: > Nö, das würde den Strom auf seinen Nennstrom begrenzen. Aber Du sollst > ja nicht das servo über das Lämpchen absichern, sondern den AVR. Okay. > Warum wehrst Du Dich wie die Zicke am Strick dagegen, dem PC-Netzteil > eine Grundlast zu gönnen, die dafür sorgt, dass es in einen stabilen > Arbeitsbereich kommt??? Ich wehre mich überhaupt nicht, und dass das Netzteil ein Grundlast braucht, ist mir ja auch bewusst, jedoch wüsste ich gerne, ob man nicht zwei Fliegen mit einer Klappe schlagen kann. Wenn ich z.B. die KFZ-Lampe zwischen Servo und Stromversorgung (als Sicherung und Grundlast für das Netzteil) hänge und für die AVR nehme ich eine 0,5A Feinsicherung, dann brauche ich nicht mehrere Lampen. Wie wäre es damit? Hannes, ich freue mich wirklich sehr über jeden einzelnen Rat, aber vergiss bitte nicht, dass ich eine kompakte µC-Schaltung bauen möchte und keine Lichterkette. > Deine Fragen zeigen aber, dass das bei Dir noch nicht der Fall ist. Da hast Du vollkommen recht, das habe ich auch mehrfach geschrieben. Ich lese schon wie ein Bekloppter, nur habe ich nebenbei auch andere Dinge zu tun. Dieses Wissen eignet man sich nunmal nicht in 1-2 Tagen an. Aus diesem Grund bin ich hier und auf Eure Hilfe angewiesen. > Aber Servos und AVR gehören nicht zusammen an > eine Stromversorgung, die verschiedenen Zweige müssen entkoppelt werden. Also kann ich die Schaltung nicht wie in meiner Skizze betreiben? Ich dachte zur Entkoppelung reichen Elko und Schottky. > Auch das ist Dir schon mehrfach geschrieben werden, Du solltest diese > Hinweise ernst nehmen, das schreibt man Dir nicht um Dich zu ärgern. Ist Dir schonmal in den Sinn gekommen, dass es nicht an meinem Willen liegt, sondern dass mich eher mein mangelnder Wissensstand davon abhält, Eure Vorschläge entsprechend umzusetzen? Ich nehme Euren Rat durchaus ernst.
Nicho F. schrieb: > Also kann ich die Schaltung nicht wie in meiner Skizze betreiben? > Ich dachte zur Entkoppelung reichen Elko und Schottky. Doch du kannst die Schaltung von 18.02.2013 14:38 verwenden. Sollte einwandfrei funktionieren wenn du alles so machst. Die Vorschläge mit den Lampen waren optional, aber nicht gedacht etwas anderes weg zulassen. Es muss dir schon klar sein das, wenn du ein Netzteil hast das 5V 20A kann, dieses Netzteil, im Kurzschlussfall, diese 20A auch liefert. Ob du das willst oder nicht ist da nicht die Frage. Du kannst das nur mit optionalen Sicherungseinrichtungen, wie eine Lampe oder Sicherung, versuchen zu verhindern.
Hallo Hubert, danke für Deine Antwort. Hältst Du diese Sicherungen für sinnvoll platziert? Eine 2A für die gesamte 5V-Schaltung und eine 0,5A innerhalb der Schaltung für den µC.
Ja, sollte so passen. Ob die Werte für die Sicherungen richtig sind muss man etwas abschätzen wenn man die Ströme nicht realistisch messen kann. Ein Servo benötigt beim Anlauf gerne mal 500 - 700mA, die µC-Schaltung wird mit 50mA in der derzeitigen Form leicht auskommen.
Sollte ich dann bei der Sicherung für den µC auf 0,2A runtergehen, um diesen besser zu schützen? Im Anhang übrigens die grobe Konstruktion, für welche die Schaltung gedacht ist - falls es jemanden interessiert. Wird der Gehäusedeckel eines PC's. Sicherlich ist die Kühlung nicht sehr effizient, es geht jedoch auch mehr um die Optik.
Bei den Sicherungen geht es nicht so sehr darum den µC oder das Servo zu schützen, wenn darin ein Kurzschluss entsteht, ist das Teil meist ohnehin defekt. Es geht darum den Schaden zu begrenzen und nicht die gesamte Schaltung und das rundherum abzufackeln. 200mA sind sicher ausreichend.
Bitte melde dich an um einen Beitrag zu schreiben. Anmeldung ist kostenlos und dauert nur eine Minute.
Bestehender Account
Schon ein Account bei Google/GoogleMail? Keine Anmeldung erforderlich!
Mit Google-Account einloggen
Mit Google-Account einloggen
Noch kein Account? Hier anmelden.










