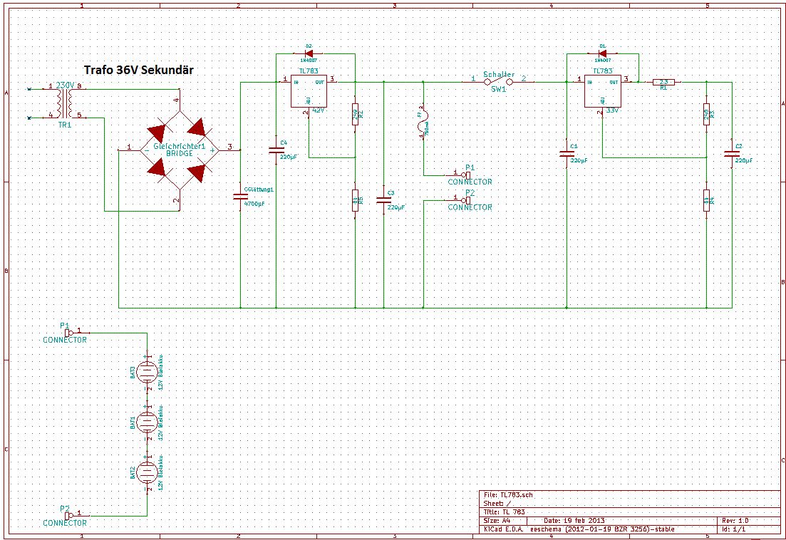
Hallo Leute, hoffe das hier ist das richtige Forum für solche Fragen. habe eine kleine Denkblockade... Ich MUSS 3x 12v Bleisäureakkus in Reihe Laden und als Spannungsquelle nutzen um eine 34V 500mA LED zu betreiben (LED und Treiber im Schaltplan nicht enthalten) nun habe ich das Problem dass die Akkus mit 1/10C geladen werden sollen (ca 680mA Ladestrom) wie kann ich diesen nun sinnvoll begrenzen ohne den Strom für die Schaltung Parallel zu den Akkus zu begrenzen. Ich hoffe die Schaltung hat keinen gravierenden Fehler und funktioniert so wie ich mir das vorgestellt habe. Für Verbesserungen und Anregungen bin ich offen, Kritik ist auch gut solang produktiv ;)
> wie kann ich diesen nun sinnvoll begrenzen Trafo nehmen der von selbst den Strom begrenzt (Prinzip Klingeltrafo oder eben Bleiakkuladertrafo). Vorwiderstand zwischen Gleichrichter und TL783. oder +-----+ ----| |--+---+---- +-----+ | | | 240R | | | | +-----+ Akku | | | | 8k | | | | | +---+----- | | BC546 >|-1k-+ E| | | 1Ohm | | -------+-----+
Trafoseitig begrenzen geht leider nicht, da ich insgesamt ca. 1,3A brauche und SW1 nicht immer geschlossen ist hätte ich den vollen Strom auf den ungeladenen Akkus was diese wohl nicht lange mitmachen würden. dasselbe Problem mit dem Vorwiderstand. Die letzte Möglichkeit sieht aber sehr gut aus und werde ich heut Abend direkt mal ausprobieren. Vielen Dank für die Hilfe ;) MaWin schrieb: > oder > +-----+ > ----| |--+---+---- > +-----+ | | > | 240R | > | | | > +-----+ Akku > | | | > | 8k | > | | | > | +---+----- > | | > BC546 >|-1k-+ > E| | > | 1Ohm > | | > -------+-----+ Die restliche Schaltung ist aber soweit i.O. oder kann man das noch vereinfachen/verbessern? Möchte gerne noch SW1 Netzspannungsabhängig schalten (Notleuchtenfunktion) und eine Ladestandsanzeige ergänzen. Werde mich da selbst ranbegeben wenn das vorherige soweit läuft aber Anregungen nehme ich gerne ;)
> Die restliche Schaltung ist aber soweit i.O. Ausgangsseitig ? Keine Ahnung, ein TL783 braucht 10V für sich, es kommt also eher wenig raus. Nimm doch einen LM317HV, der kann bis 60V und ist billiger und mit 2.5V für sich zufrieden.
Den LM317 hatte ich auch schon im Blick, der HV war mir bis dato aber nicht bekannt. Danke für den Tipp. Wie seiht es denn da mit den Kondensatoren aus? habe gelesen dass der LM317 spezielle braucht (Keramik,Tantal o.ä.) und Elkos nicht so geeignet sind. Die Kapazitäten muss ich auch noch anpassen denk ich, sind alles vorschläge aus dem Datenblatt aber ob die so effizient sind weiss ich momentan noch nicht.
Bitte melde dich an um einen Beitrag zu schreiben. Anmeldung ist kostenlos und dauert nur eine Minute.
Bestehender Account
Schon ein Account bei Google/GoogleMail? Keine Anmeldung erforderlich!
Mit Google-Account einloggen
Mit Google-Account einloggen
Noch kein Account? Hier anmelden.
