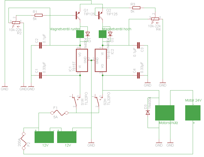
Hallo liebe Leute, folgendes haben wir vor: Wir wollen für die Steuerung einer Hebebühne eine elektrische Schaltung aufbauen. Dafür müssen folgende Anforderungen erfüllt werden: Beim hochfahren muss das Magnetventil 1 mit 8-16V versorgt und geregelt werden. Gleichzeitig muss das Motorschütz mit 24V versorgt werden. Beim runterfahren muss nur das Magnetventil 2 mit 6-12V geregelt werden. Durch diese Regelung soll ein präzises Auf- und Abfahren gewährleistet werden. Spannungsquelle sind 2 Autobatterien in Reihe, die dann 24V ergeben. Um die Magnetventile nicht mit zuviel Spannung zu braten haben wir uns überlegt die Spannung vorher mit ICs herunterzuregeln und anschließend den Stromfluss mit Transistoren und Potis zu regeln. Wir haben jetzt einen Eagle Schaltplan erstellt, sind uns aber nicht ganz sicher ob das ganze so klappt. Die grünen Kästen sind zwar nicht die richtige Darstellungsweise, aber wir haben diese oder ähnliche passende Bauteile nicht finden können. Funktioniert der Plan so? Was für Transistoren und Widerstände brauchen wir? "Magnetventil runter" - 6-12V; Stromaufnahme bei 12V ist 1A "Magnetventil hoch" - 8-16V; Stromaufnahme bei 16V ist 1A Danke im voraus! Liebe Grüße
Da fehlt eine ganze Menge und ein paar Fehler sind auch drin: * Die Spannungsregler brauchen unbedingt Abklatschkondensatoren nach Datenblatt. Meistens sind das 100n. * Über die Magnetventile und das Motorschütz müssen Freilaufdioden. Generell können ein paar Abblockkondensatoren der Schaltung nicht schaden. * Ihr müsst euch drüber klar werden, das jeder Regler und die Transistoren mal eben 12-15 Watt in Wärme umsetzen können. Sie müssen also grosszügig gekühlt werden. Die Regler laufen mit 1 Ampere übrigens am Limit. Nehmt lieber 2 Ampere Typen. Die Schaltung mit den Transistoren ist fehlerhaft. Wenn ihr wisst, das die Magnetventile tatsächlich mit einer Steuerspannung von 0-12 Volt aufgesteuert werden, müsst ihr da Spannungsfolger (Kollektorschaltung) einbauen. Der Emitter folgt dann der Spannung an der Basis. Also PNP Transistoren nehmen (am besten Darlingtons) und den Emitter an die Magnetventile. Kollektor geht dann an Masse. Wofür sind die beiden Dioden in der Masseleitung? Als erstes müsst ihr mal mit einem regelbaren Netzteil testen,ob das mit den Magnetventilen wirklich so geht.
Nochmal Hallo, das wird so nicht funktionieren, aber einfach mal testen. Hebebühnen werden normalerweise mit Tastern und Endschaltern gesteuert. MfG
Was verstehst du unter "regeln"? Willst du damit die Geschwindigkeit unabhängig von der zu bewegenden Last konstant halten? Dann brauchst du einen Regler und eine Rückführung des Ist-Wertes. Oder willst du einfach per Poti den Öffnungsgrad des Ventils einstellen können und somit die Geschwindigkeit für eine bestimmte Last einstellen? Ohne miesepetrisch sein zu wollen: Wenn Menschen mit dem Teil arbeiten, große Lasten bewegt werden, oder am Ende sogar Menschen damit angehoben werden sollen, dann würde ich an deiner Stelle die Finger davon lassen. Wenn da ein Unfall passiert, und sich rausstellt, dass das eine Selbstbaulösung ist, dann bist du, salopp gesagt, im Arsch..
Matthias Sch. schrieb: > Da fehlt eine ganze Menge und ein paar Fehler sind auch drin: > * Die Spannungsregler brauchen unbedingt Abklatschkondensatoren nach > Datenblatt. Meistens sind das 100n. > * Über die Magnetventile und das Motorschütz müssen Freilaufdioden. > Generell können ein paar Abblockkondensatoren der Schaltung nicht > schaden. > * Ihr müsst euch drüber klar werden, das jeder Regler und die > Transistoren mal eben 12-15 Watt in Wärme umsetzen können. Sie müssen > also grosszügig gekühlt werden. Die Regler laufen mit 1 Ampere übrigens > am Limit. Nehmt lieber 2 Ampere Typen. > > Die Schaltung mit den Transistoren ist fehlerhaft. Wenn ihr wisst, das > die Magnetventile tatsächlich mit einer Steuerspannung von 0-12 Volt > aufgesteuert werden, müsst ihr da Spannungsfolger (Kollektorschaltung) > einbauen. Der Emitter folgt dann der Spannung an der Basis. Also PNP > Transistoren nehmen (am besten Darlingtons) und den Emitter an die > Magnetventile. Kollektor geht dann an Masse. Wofür sind die beiden > Dioden in der Masseleitung? > > Als erstes müsst ihr mal mit einem regelbaren Netzteil testen,ob das mit > den Magnetventilen wirklich so geht. Hallo Matthias, danke für deine Antwort. Kannst du kurz erklären an welche Stelle diese Kondensatoren müssten und welche Funktion sie hier übernehmen würden? Sonderlich groß sind die ja nicht. Zu den Dioden: Wir waren uns nicht sicher ob die dorthin müssen. Damit wollten wir verhindern, dass bei Betätigung eines Ventils das andere über die Leitung oben auch aktiviert wird. Andere Stelle wäre sinnvoller? Das mit der Kühlung sollte kein Problem werden, außerdem ist das ganze ja nicht für den Dauerbetrieb, sondern immer nur kurzzeitig bestimmt. Eingezeichnet sind doch bereits PNP Transistoren!? Emitter an die MV wird gemacht! Die Magnetventile sind wirklich regelbar! Die Teile stammen aus einem elektrischen Hubwagen. Liebe Grüße Werner schrieb: > Hallo > > Brems- oder Stopleisten fehlen auch noch. > > MfG Hallo Werner, meinst du Endlagenschalter? Die sind aufgrund des Aufbaus der Kolben und der Pumpe nicht notwendig! ;-) Liebe Grüße
Schlumpf schrieb: > Was verstehst du unter "regeln"? Willst du damit die Geschwindigkeit > unabhängig von der zu bewegenden Last konstant halten? Dann brauchst du > einen Regler und eine Rückführung des Ist-Wertes. > > Oder willst du einfach per Poti den Öffnungsgrad des Ventils einstellen > können und somit die Geschwindigkeit für eine bestimmte Last einstellen? > > Ohne miesepetrisch sein zu wollen: Wenn Menschen mit dem Teil arbeiten, > große Lasten bewegt werden, oder am Ende sogar Menschen damit angehoben > werden sollen, dann würde ich an deiner Stelle die Finger davon lassen. > Wenn da ein Unfall passiert, und sich rausstellt, dass das eine > Selbstbaulösung ist, dann bist du, salopp gesagt, im Arsch.. Hallo Schlumpf, mit regeln meinen wir den Öffnungsgrad der Magnetventile verändern! Mit dem Teil werden später Autos angehoben, Sicherheitseinrichtungen gibt es natürlich. Das ganze wird zudem nur privat genutzt. Liebe Grüße
David Madeja schrieb: > Die Magnetventile sind wirklich regelbar! Die Teile stammen aus einem > elektrischen Hubwagen. Wenn die Magnetventile einstellbar sind, dann könnte man auch drüber nachdenken, diese über eine PWM anszusteuern. Aber dazu müsste man mal in´sw Datenblatt der Teile schauen. Alternativ und sicher deutlich einfacher wäre es doch aber, wenn du zwei einstellbare Drosselventile nimmst, oder? Ist doch wurscht, ob du an nem Poti rumdrehst, oder an der Stellschraube des Ventils. Oder hab ich noch nicht begriffen, was du mit den Ventilen erreichen willst?
Schlumpf schrieb: > David Madeja schrieb: >> Die Magnetventile sind wirklich regelbar! Die Teile stammen aus einem >> elektrischen Hubwagen. > > Wenn die Magnetventile einstellbar sind, dann könnte man auch drüber > nachdenken, diese über eine PWM anszusteuern. Aber dazu müsste man mal > in´sw Datenblatt der Teile schauen. > > Alternativ und sicher deutlich einfacher wäre es doch aber, wenn du zwei > einstellbare Drosselventile nimmst, oder? Ist doch wurscht, ob du an nem > Poti rumdrehst, oder an der Stellschraube des Ventils. > Oder hab ich noch nicht begriffen, was du mit den Ventilen erreichen > willst? Die Magnetventile wurden bisher scheinbar über die Spannung geregelt (so sind wir auf die Werte 6-12V und 8-16V gekommen). Ein Datenblatt haben wir leider nicht und auf den Ventilen steht auch keine Bezeichnung. Da wir noch keine Elektronik-Profis sind war die Lösung mit der Regulierung der Spannung für uns am einfachsten. Das ganze soll später mit einem langen Kabel soetwas wie eine Art Fernbedienung werden, damit man die Arme unter dem Auto platzieren kann, die Bühne langsam hochfahren kann und dann das Auto anheben kann.
David Madeja schrieb: > Kannst du kurz erklären an welche Stelle diese Kondensatoren müssten und > welche Funktion sie hier übernehmen würden? > Sonderlich groß sind die ja nicht. Das steht in jedem Datenblatt. An den Eingang des Reglers gegen Masse kommt ein schöner Elko der 47u -1000u Klasse. Am Ausgang des Regler, dicht am Regler ein 100n gegen Masse. Wenn du auf die Schrift des Reglers schaust, Beine nach unten, kommt der Kondensator zwischen rechtes und mittleres Beinchen. David Madeja schrieb: > Zu den Dioden: Wir waren uns nicht sicher ob die dorthin müssen. Damit > wollten wir verhindern, dass bei Betätigung eines Ventils das andere > über die Leitung oben auch aktiviert wird. Nee, die kannste einfach weglassen, da ist ja schon Masse, da fliesst nichts ins andere Ventil. Jedenfalls, wenn das GND da oben links gleich dem Batterie Minuspol ist.
Hallo meinst du Endlagenschalter? Die sind aufgrund des Aufbaus der Kolben und der Pumpe nicht notwendig! ;-) Dann fährt die Pumpe gegen die/den ausgefahrenen Zylinder, hört sich nicht gut an. Eine Verriegelung beider Tasten gegenseitig fehlt noch, ich kann Dir mal einen Schaltplan von einer Hebebühne zusenden, aber ohne Potis mit Tastern. MfG
Nicht zu wissen, was das für ein Ventil ist, macht die Sache nicht einfacher. Es gibt auch Proportional-Drosselventile, die wollen aber alle über einen Strom geregelt werden. Könnte also sowas sein.. Wenn die Hydraulik und Hebebühne bereits vorhanden sind, dann bau das Ventil doch einfach mal ein und bestrome es mit einem einstellbaren Netzteil. Dann siehst du zumindest mal, ob das Ventil tatsächlich so funktioniert, wie du dir das vorstellst. Wenn dann die Ströme und Spannungen in dem geforderten Betriebsbreich bekannt sind, kann man auch anfangen, zu dimensionieren. Andersrum wird das eher ein "im dunkeln tappen".
@Werner: Ich kann meinen hydraulischen Spalter auch nicht gegen das Spaltmesser fahren, da vorher ein Überlauf aktiv wird. Wenn das bei der Hebebühne auch so ist, gibts also keine Endschalter. Das würde auch erklären, warum der Motor nicht umkehrbar ist, das ist dann nur eine Hydraulikpumpe. @David: Bitte vergiss die Freilaufdioden nicht. Über jede Spule (beide MV und den Schütz) muss da eine in Sperrichtung. Schlumpf schrieb: > bestrome es mit einem einstellbaren > Netzteil. Dann siehst du zumindest mal, ob das Ventil tatsächlich so > funktioniert, wie du dir das vorstellst. Das hatte ich bereits oben vorgeschlagen.
Hallo Matthias, ich glaube ich kenne viele Bauarten von Hebebühnen,dass mache seit 20 Jahren. Einen Überlauf bei zwei Zylindern hat eine Firma aus Münsingen bei Hubwagen realisiert, aber bei den mir bekannten Hebebühnen gibt es so etwas nicht, wäre ja auch zuviel Aufwand. Aber ich vermute das Du etwas für den Hausgebrauch oder für die Schule benötigst, alles andere wäre fahrlässig. MfG
Schlumpf schrieb: > Nicht zu wissen, was das für ein Ventil ist, macht die Sache nicht > einfacher. > Es gibt auch Proportional-Drosselventile, die wollen aber alle über > einen Strom geregelt werden. Könnte also sowas sein.. > > Wenn die Hydraulik und Hebebühne bereits vorhanden sind, dann bau das > Ventil doch einfach mal ein und bestrome es mit einem einstellbaren > Netzteil. Dann siehst du zumindest mal, ob das Ventil tatsächlich so > funktioniert, wie du dir das vorstellst. > Wenn dann die Ströme und Spannungen in dem geforderten Betriebsbreich > bekannt sind, kann man auch anfangen, zu dimensionieren. Andersrum wird > das eher ein "im dunkeln tappen". Hydraulik und Hebebühne sind bereits vorhanden und mit der alten Elektronik aus dem Hubwagen wurde dies auch schon getestet - > es ist regelbar und funktioniert. Während des Betriebes haben wir die Spannungen von 6-12V und 8-16V gemessen. Bei größter Spannung jeweils mit 1A. Matthias Sch. schrieb: > @Werner: Ich kann meinen hydraulischen Spalter auch nicht gegen das > Spaltmesser fahren, da vorher ein Überlauf aktiv wird. Wenn das bei der > Hebebühne auch so ist, gibts also keine Endschalter. Das würde auch > erklären, warum der Motor nicht umkehrbar ist, das ist dann nur eine > Hydraulikpumpe. > > @David: Bitte vergiss die Freilaufdioden nicht. Über jede Spule (beide > MV und den Schütz) muss da eine in Sperrichtung. > > Schlumpf schrieb: >> bestrome es mit einem einstellbaren >> Netzteil. Dann siehst du zumindest mal, ob das Ventil tatsächlich so >> funktioniert, wie du dir das vorstellst. > > Das hatte ich bereits oben vorgeschlagen. Genau so ist es, dort ist ein Überlaufventil eingebaut, sodass wenn die Kolben am Anschlag sind das Öl einfach zurück in den Tank fließt! Mit Freilaufdioden sind ganz normale Dioden gemeint? Können die 1A Strom ab? Werner schrieb: > Hallo Matthias, > > ich glaube ich kenne viele Bauarten von Hebebühnen,dass mache seit 20 > Jahren. Einen Überlauf bei zwei Zylindern hat eine Firma aus Münsingen > bei Hubwagen realisiert, aber bei den mir bekannten Hebebühnen gibt es > so etwas nicht, wäre ja auch zuviel Aufwand. > > Aber ich vermute das Du etwas für den Hausgebrauch oder für die Schule > benötigst, alles andere wäre fahrlässig. > > MfG Die Teile stammen aus einer Ameise von Stihl. Die Hebebühne ist später für unsere KFZ gedacht, da wir privat sehr viel und sehr gerne schrauben ;-) Gruß
David Madeja schrieb: > Mit Freilaufdioden sind ganz normale Dioden gemeint? Können die 1A Strom > ab? Die müssen gar nicht den Arbeitsstrom vertragen. Bitte guhgele mal nach Freilaufdiode. Die Dioden sind dazu da, die Gegen-EMK, die beim zusammenbrechenden Magnetfeld in einer Spule erzeugt wird, abzuleiten. Da die Gegen-EMK anders herum gepolt ist, als der Arbeitsstrom der Spule, wird die Freilaufdiode in Sperrichtung über die Spule gelegt. Eine 1N4001-4007 tut da ihren Dienst.
Matthias Sch. schrieb: > David Madeja schrieb: >> Mit Freilaufdioden sind ganz normale Dioden gemeint? Können die 1A Strom >> ab? > > Die müssen gar nicht den Arbeitsstrom vertragen. Bitte guhgele mal nach > Freilaufdiode. Die Dioden sind dazu da, die Gegen-EMK, die beim > zusammenbrechenden Magnetfeld in einer Spule erzeugt wird, abzuleiten. > Da die Gegen-EMK anders herum gepolt ist, als der Arbeitsstrom der > Spule, wird die Freilaufdiode in Sperrichtung über die Spule gelegt. > Eine 1N4001-4007 tut da ihren Dienst. Das habe ich bereits getan und wieder etwas gelernt :-) Habe meine Schaltung nun mal aktualisiert. Den Transistor auf der rechten Seite hoffentlich richtig herum. Batterie - mit an GND, die Kondensatoren bei den ICs mit den korrekten Werten eingebunden und die Freilaufdioden sind auch drin. Hab ich das so richtig verstanden?
So wie ich das sehe, fehlen da noch Freilaufdioden an den Spannungsreglern, oder? MfG Bene
Wie realisiert ihr den "Fallschutz" Damit meine ich, wenn das Auto angehoben ist, und das Magnetventil "ab" nicht hundertprozentig gschlossen hat, fällt euch dann das Auto langsam auf den Kopf??
David Madeja schrieb: > Habe meine Schaltung nun mal aktualisiert. Den Transistor auf der > rechten Seite hoffentlich richtig herum. Batterie - mit an GND, die > Kondensatoren bei den ICs mit den korrekten Werten eingebunden und die > Freilaufdioden sind auch drin. Hab ich das so richtig verstanden? Viel besser :-) Als Transistoren hatte ich dir Darlingtons empfohlen. Geeignete Typen sind da z.B. TIP125, TIP126, TIP127. PNP, 5A, 60-100Volt. Die Potis sollten so 10k-22k haben. Ausserdem sollten sie mit ihrem 'heissen Ende' auch erst hinter den Spannungsreglern angeschlossen werden und nicht an die 24 Volt. Darlington haben eine hohe Stromverstärkung, aber mehr Spannungsabfall zwischen Basis und Emitter. Du solltest also als Spannungsregler evtl. einen 7815 und einen 7818 vorsehen.
Hubert Mueller schrieb: > Wie realisiert ihr den "Fallschutz" Damit meine ich, wenn das Auto > angehoben ist, und das Magnetventil "ab" nicht hundertprozentig > gschlossen hat, fällt euch dann das Auto langsam auf den Kopf?? Die Hebebühne ist eine parallelogramm-Hebebühne und wird unten durch eine mechanische Verriegelung gesichert. Sie hebt das Auto in max. 1m Höhe. Für "Auf-den-Kopf-Fall-Sicherung" ist also gesorgt ;-) Werden demnächst mal ein paar Bilder posten ;) Matthias Sch. schrieb: > David Madeja schrieb: >> Habe meine Schaltung nun mal aktualisiert. Den Transistor auf der >> rechten Seite hoffentlich richtig herum. Batterie - mit an GND, die >> Kondensatoren bei den ICs mit den korrekten Werten eingebunden und die >> Freilaufdioden sind auch drin. Hab ich das so richtig verstanden? > > Viel besser :-) > Als Transistoren hatte ich dir Darlingtons empfohlen. Geeignete Typen > sind da z.B. TIP125, TIP126, TIP127. > PNP, 5A, 60-100Volt. > Die Potis sollten so 10k-22k haben. Ausserdem sollten sie mit ihrem > 'heissen Ende' auch erst hinter den Spannungsreglern angeschlossen > werden und nicht an die 24 Volt. Aktualisierte Version angehangen. Es wird! :-)
Ich hoffe, dass das Ganze so nun funktionsfähig ist? Stimmt mein Warenkorb? https://secure.reichelt.de/index.html?;ACTION=20;LA=5010;AWKID=712392;PROVID=2084 Noch Verbesserungsvorschläge? Liebe Grüße
Wenn Du mal Zeit hast, dreh' doch bitte die Transistoren rum.
amateur schrieb: > Wenn Du mal Zeit hast, dreh' doch bitte die Transistoren rum. Jo - als kleine Eselsbrücke: der Pfeil am Emitter zeigt immer die technische Stromrichtung (von plus nach minus). Also die Emitter wieder an die MV. Du kannst in Eagle übrigens Q2 auch mal spiegeln, damit die Basis nach rechts weg geht, das ist aber nur Ornamentik. Beim 7818 hast du Eingang (VI) mit Ausgang (VO) verwechselt. Aber solange du es in der Praxis richtig machst, ist das ja egal.
Schaut im Prinzip gut aus, allerdings würde ich die Basiswiderstände von 5k auf 500R-1k reduzieren, da ansonsten 16V bzw. 12V nicht erreicht werden. Ein zusätzlicher Widerstand vor dem Poti beschränkt den Einstellbereich nach unten (muß ja nicht bis auf 0V gehen).
Danke für eure Tipps! Habe das ganze nun in meiner Schaltung berücksichtigt und sie überarbeitet. Nun sollte alles stimmen! Dann werden wir am Montag mal die Teile besorgen und das ganze testen! :-) Tausend Dank! Wir melden uns dann ob alles funktioniert! Liebe Grüße
Hier nun mal ein kleines Video, für alle die nicht glauben konnten, dass die Magnetventile regelbar sind ;-) http://www.youtube.com/watch?v=MwZWjw3FN1Q&feature=youtu.be
David M. schrieb: > Um die Magnetventile nicht mit zuviel Spannung zu braten haben wir uns > überlegt die Spannung vorher mit ICs herunterzuregeln und anschließend > den Stromfluss mit Transistoren und Potis zu regeln. Die Kraft der Magnetventile hängt direkt vom Strom ab. Also muss der Strom geregelt werden. Wenn man nur die Spannung regelt, ist nach dem Einschalten die Kraft wegen der Eigenerwärmung nicht konstant.
Bitte melde dich an um einen Beitrag zu schreiben. Anmeldung ist kostenlos und dauert nur eine Minute.
Bestehender Account
Schon ein Account bei Google/GoogleMail? Keine Anmeldung erforderlich!
Mit Google-Account einloggen
Mit Google-Account einloggen
Noch kein Account? Hier anmelden.





