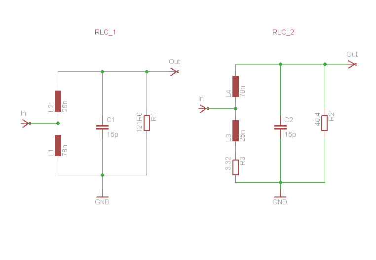
seit gegrüßt! ich habe eine verständnisfrage zu den gezeigten kleinen schaltungen. diese sind teil eines komplexeren gebildes. die beiden in einer jeweiligen schaltung dargestellten spulen sind als koppeltrafo auf einem einsenpulverringkern T20-10 gewickelt. ausgehend von einem transimpedanzwanlder werden die beiden schwingkreise durch einen kurzen impuls (orange- siehe bild) angeregt und vollführen eine schwinung wie in der abbildung zu sehen. RLC_1 ist als blauer verlauf zu sehen und RLC_2 grün. sinn und zweck dahinter soll hierbei bitte egal sein. laut der entwurfsbeschreibung der schaltung hat RLC_2 eine resonanzfrequenz von etwa 69MHz. da eine erläuterung des ganzen nicht vorhanden ist,wäre meine frage wie hier die funktion des gebildes ist und wie ich auf etwa diesen wert komme. handelt es sich, trotz koppeltrafo, um einen parallelschwingkreis? dann würde sich die omega_res aus 1/sqrt(LC) berechnen. in dem fall komme ich allerdings nicht auf die 69MHz. ich hoffe ihr könnt mir helfen. sollte etwas unklar sein, dann bitte fragen danke vielmals!
Die Formel ist schon richtig, die Frage ist ob die angegebenen Induktivitäts- und Kapazitätswerte der Realität entsprechen, d.h. sind die Angaben nachgemessen oder nur aus einem Schaltbild entnommen?!
hey, also die werte sind zum einen nach schaltung, und zum anderen wurden die induktivitäten entsprechend einer anleitung mit den vorgesehenen kernen gewickelt. 7 wicklungen 78nH und 4 wicklungen 26nH für das kernmaterial T20-10 die werte müssen lediglich "mindestens" 78- und 26nH betragen. wichtig ist, dass ihr wert konstant ist, da das ganze für eine laufzeitmessung genutzt wird und die ermittlung der elektronischen verzugszeit durchgeführt wird. sprich, die 69MHz sind wohl entsprechend für die 25/78nH wenn das prinzip dem des parallelschwingkreises entspricht, kann ich auch das ganze für die induktivität berechnen, die ich gewickelt und mittels aktiver messbrücke ermittelt habe. jedoch müsste ich für 69MHz etwas um die 300nH haben... wie müsste ich die L in der berechnung zusammenfassen, einfach L1+L2? ich bin mir hier halt nicht ganz sicher, da die koppelspule auch noch einen unbekannten koppelfaktor hat.
arno schrieb: > wie müsste ich die L in der berechnung zusammenfassen, einfach L1+L2? Das gilt nur fuer den entkoppelten Fall. Fuer den gekoppelten Fall must du anders rechnen (Streuinduktivitaeten mal vernachlaessigt). Fuer deine L1 gilt: L1 = AL * N1^2 fuer L2 gilt: L2 = AL * N2^2 fuer die Gesammtinduktivitaet gilt dann aber: Lg = AL * (N1+N2)^2 N = Windungszahl AL = AL =Wert deines Kerns (steht im Datenblatt)
vielen dank für die antwort helmut!! gut also wenn ich das so angehe, dann bekomme ich für Lg Lg=1.6*(4+7)^2=193,6nH macht fg=1(2pi sqrt(193,6nH*15pF))=93,4MHz ->T=10,7ns ních ganz das was die beschreibung der schaltungsentwickler hergibt, aber ich/wir wissen auch nich genau was die da gerechnet haben. support gibts leider keinen... also danke für die antwort!!! die frage ist soweit geklärt :)
Nun ja du hast ja auch noch Streuinduktivitaeten die sich schwer berechen lassen. Dann noch die parasitaeren Kapazitaeten des Aufbaus etc. Das kommt bei mir je hoeher die Frequenz wird auch nicht so hin. Da werden die gerechneten Werte als Startwerte genommen und in der richtigen Schaltung etwas angepasst. Wer weiss ob deine AL Werte Angabe auch so genau ist.
Möglicherweise hat die nachfolgende Schaltung eine Eingangskapazität von 12 pF. Damit würde sich die Resonanz von 93 auf 69 MHz reduzieren.
also die folgeschaltung ist ein ecl line driver 100314 (obolete). eingangskapazität ist nicht aus dem datenblatt entnehmbar. ich werde mir das aber nocheinmal anschauen! guter hinweis danke! andere frage, sprichwort dämpfung. die ist ja wie ihr in den verläufen sehen könnt bei einem stärker als beim anderen. der faktor der dämpfung k ist R/(2L) im falle von RLC_1 ist das ganze kein problem soweit. für RLC_2 hapert es, da der 3.32ohm und 46.2ohm widerstand jeweils auf seiten von L1 bzw L2 ist?!
Soll der R3 mit 3,32 Ohm den Drahtwiderstand der beiden Spulen darstellen? Dann müsste er auch zur Simulation auf beide Spulen verteilt werden. Soll er den Schwingkreis dämpfen würde ich ihn eher oben reinschalten, da sonst ein Teil des Eingangssignals ungefiltert zum Ausgang gelangt.
nein der R ist nicht der drahtwiderstand. die schaltung liegt so vor und tut soweit was sie soll. ->LRC_1 schwingung mit 2 nulldurchgängen ->LRC_2 schwingung mit einem nulldurchgang es geht darum zu beschreiben was die gesamte schaltung macht. und dabei ist die berechnung von fres und K das wo ich mit der "erläuterung" von den machern nicht konform bin bzw es nicht nachvollziehen kann.
Induktivität: Kernmaterial T20-10 AL = 1.6 nH/N^2 7 + 4 = 11 Wdg -> 193 nH Dies gilt bei gleichmäßiger Ausnutzung des Wickelraums durch die Windungen auf dem Kern. Werden die Windungen bifilar gewickelt und einseitig konzentriert, kann die Induktivität schon 20% größer werden. Durch den niedrigen AL-Wert ist der Effekt evtl. noch deutlich grösser.
Bitte melde dich an um einen Beitrag zu schreiben. Anmeldung ist kostenlos und dauert nur eine Minute.
Bestehender Account
Schon ein Account bei Google/GoogleMail? Keine Anmeldung erforderlich!
Mit Google-Account einloggen
Mit Google-Account einloggen
Noch kein Account? Hier anmelden.

