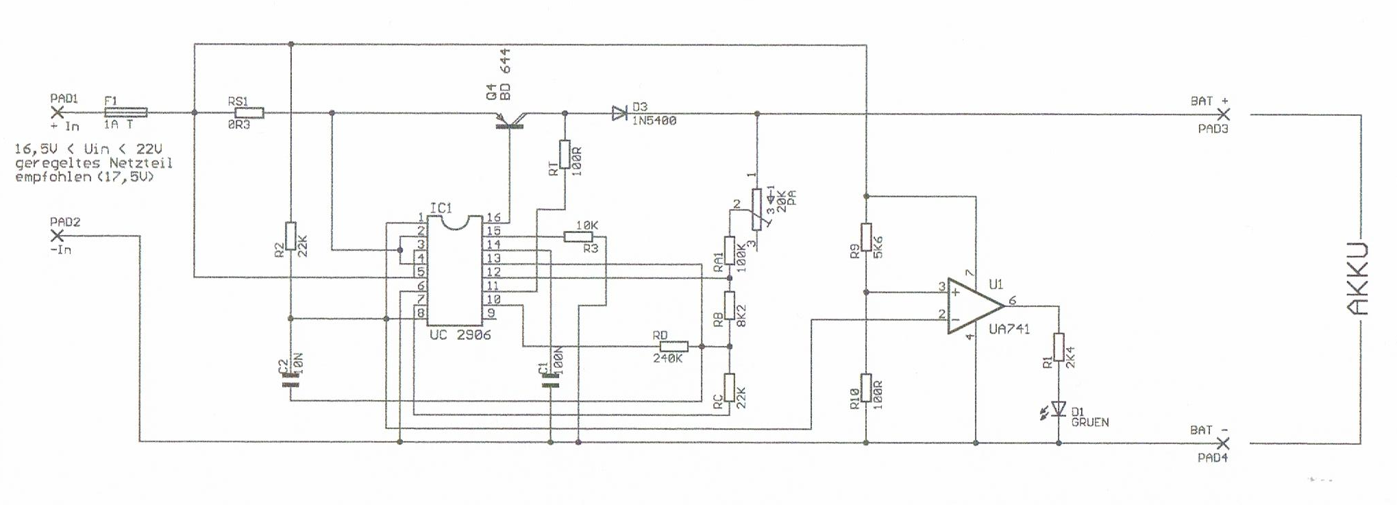
Hallo zusammen, Ich habe vor mir eine Ladeschaltung zu bauen die einige Zusatzfunktionen enthält. Ich habe hier im Forum jede Menge Informationen zu verschieden Ladeschaltungen erhalten. Beim stöbern bin ich auch auf einen Hinweis zur "Ladekuh-2000" http://www.akaflieg.uni-karlsruhe.de/pdfs/ladekuh.pdf von der Akaflieg Karlsruhe gestoßen. Das ist ein Ladegerät mit einem UC2906/UC3906 Laderegler. Der Funktionsumfang der Schaltung ist genau das was ich als Grundlage für meine Ladeschaltung nutzen möchte. Hier mal die Funktionen im Überblick: - Ladeschlussspannung 14,7 V @ 25° - Ladeerhaltungsspannung 13,7 V @ 25° - Temperaturkompensation Jetzt bin ich dabei die Schaltung zu analysieren um sie für mich anzupassen. Da aber mein Englisch im technischen Bereich nicht total ausgereift ist, habe ich einige Probleme die Erklärung der Schaltungsfunktionen im Orginal Datenblatt zu verstehen. Die Erklärung in der Anleitung der Ladekuh ist schon sehr gut aber nicht so detailiert das ich genau weiß welche Spannungsteiler und Kondensatoren ich wie abändern muss um meine Rahmenbedingungen zu erhalten. Bei der Ladekuh ist die Strombegrenzung auf 0,8A eingestellt aber die Akkus die ich verwenden möchten lassen Ladeströme bis 3A zu. Um auch möglichst kurze Ladezeiten zu erhalten möchte ich die Strombegrenzung dann auch individuell auf jeden Akkutyp einstellen können. Ich habe mal den Schaltplan der Ladekuh angehangen. Meine Änderungswünsche wären, eine Eingangsspannung von 15V aus einem Schaltnetzteil 15V/3,4A. Und eine Ladestrombegrenzung von bis zu 3A. Meine Fragen lauten jetzt. Worauf wird die Temperaturkompensation geregelt? Ich sehe keine Temperatursensor in der Schaltung, oder ist er im UC 2906 integriert? Wird die Strombegrenzung einfach durch anpassen des RS eingestellt? Wenn ja, auf welchen Spannungsfall muss ich den Widerstand berechnen, da die Eingangsspannung ja variabel ist? Der Aktuelle Wert des RS sind 0,3 Ohm, ist das richtig? Welches sind überhaupt die Unterschiede zwischen dem UC2906 und dem UC3906? Ich konnte da im Datenblatt nichts ausmachen. Wenn also jemand von euch mir hilfreiche Tipps geben könnte/würde, wäre ich sehr dankbar. Baxi01
Marc S. schrieb: > Welches sind überhaupt die Unterschiede zwischen dem UC2906 und dem > UC3906? Ich konnte da im Datenblatt nichts ausmachen. Der Temperaturbereich ist beim UC2906 erweitert. Marc S. schrieb: > oder ist er im UC 2906 integriert? Die Referenzspannung hat -3.9mV/2.3V/K. Marc S. schrieb: > Wird die Strombegrenzung einfach durch anpassen des RS eingestellt? Ja. I = 0.25V/RS Marc S. schrieb: > Meine > Änderungswünsche wären, eine Eingangsspannung von 15V aus einem > Schaltnetzteil 15V/3,4A. Das geht nur wenn Du weniger Zellen (Ausgangsspannung) hast. Gruß Anja
Hallo, Vielen Dank für die schnellen und hilfreichen Antworten. Dann sollte ich also bei der Spannungsversorgung lieber ein Netzteil mit 24 V wählen welches die gewünschten 3 A liefert? Bei der möglichen Versorgungsspannung des UC 2906 von bis zu 40 V sollte dies doch dann kein Problem sein, oder? Anja schrieb: > Der Temperaturbereich ist beim UC2906 erweitert. > > Die Referenzspannung hat -3.9mV/2.3V/K. > Ich komme mit der Schreibweise gerade nicht klar. Soll es heissen das die Kompensation eine Änderung von -3,9 mV bei einem Temperaturanstieg von 1K hat? Wofür stehen dann die 2,3 V? Das Datenblatt meines Wunschakkus gibt eine Temperaturkompensation von -18 mV / K(C) an. Gibt es da auch eine Möglichkeit das einzustellen?
Marc S. schrieb: > Wofür stehen dann die 2,3 V? Die Referenz hat die Spannung einer einzelnen Zelle. Über den Spannungsteiler 6:1 hast Du dann die Kompensation für den ganzen Akku. also rund 23mV/K für das ganze Pack. Marc S. schrieb: > Spannungsversorgung lieber ein Netzteil mit 24 V wählen > welches die gewünschten 3 A liefert? Bei der möglichen > Versorgungsspannung des UC 2906 von bis zu 40 V sollte dies doch dann > kein Problem sein, oder? Du vergißt ganz daß der Leistungstransistor Q4 dann möglicherweise überlastet wird. D3 ist bei einer Dauerlast von 3A auch an der Grenze. Da würde ich auf eine 6A-Diode gehen. Gruß Anja
Wenn ich mir die Interne Beschaltung des UC2906 anschaue, dann lässt sich die interne Referenz wohl nicht ändern. Sofern ich das richtig einschätze. Aber ist wohl auch nicht so schlimm, denke ich. Eine stärkere Kompensation bei Temperaturschwankung ist wohl besser als eine zu schwache oder gar keine. Und was die Bauteilauslegung angeht wollte ich die Schaltung ja nur als Referenz für meine nehmen und dann individuell anpassen. Dazu mussten aber erst mal meine Verständnisfragen geklärt werden, damit ich überhaupt weiß was ich worauf auslegen muss. Ich will die Schaltung sowieso noch um einige Funktionen ergänzen die mit dem Laden der Batterie so erst mal nichts zu tun haben. So soll zum Beispiel die Last an der Batterie bei 70% Ladung der Batterie ausgeschaltet werden, wenn das Gerät auf Akkubetrieb ist und keine Ladespannung zur Verfügung steht. Welche Spannung wird eigentlich als Batterie voll angenommen? Also 100%. Das sind doch die 2,3V/Zelle also 13,8 Volt bei einem VRLA-Akku. Richtig?
> - Ladeschlussspannung 14,7 V @ 25° > Eingangsspannung von 15V aus einem Schaltnetzteil 15V/3,4A. Das wird dann wohl nichts werden. Der UC2906 braucht über 2V für sich (ungefähr 0.25V + 0.7V + 0.4V + 0.7V), kann also bei 15V rein maximal 13V liefern. Da wirst du dich wohl nach was anderem umsehen müssen. > Ladekuh-2000 Funktionier nicht. Der uA741, mit Masse versorgt, kann keine Spannung von 0.3V messen, der common mode Bereich des Eingangs reicht nicht so weit. Da der sowieso nur eine anzeigende LED versorgt ist das für die Funktion nicht so wichtig, aber es ist ist interessant daß solche Schaltungen aus einer Uni in die Welt gesetzt werden. Dann darf man dem Rest ebenfalls unterstellen, daß es grober Schrott ist. Für 3A müsste man aus der Sicherung eine 3.15A Sicherung machen, aus RS1 einen 83 Milliohm Widerstand (4 mal 0.33 Ohm parallel), die 1N5400 wird heiss, eine P600 wäre wohl besser, der BD644 müsste auf einen Kühlkörper von < 3.5 K/W, und den uA741 sollte man durch einen aus dem LM358 ersetzen.
MaWin schrieb: >> - Ladeschlussspannung 14,7 V @ 25° >> Eingangsspannung von 15V aus einem Schaltnetzteil 15V/3,4A. > > Das wird dann wohl nichts werden. > > Der UC2906 braucht über 2V für sich (ungefähr 0.25V + 0.7V + 0.4V + > 0.7V), kann also bei 15V rein maximal 13V liefern. > > Da wirst du dich wohl nach was anderem umsehen müssen. > Deswegen sprach ich auch die 24 Volt als Versorgungsspannung an. Und was den Rest der Ladeschaltung angeht, hören sich die Erklärungen der Funktionen und Bauteile der Ladekuh in der Bedienungsanleitung recht schlüssig an. Ich werde mal Rückmeldung geben wenn ich alles voreinander habe. Und. Was die Auslegung der Bauteile slbst angeht, sagte ich schon das das im Detail erst noch folgt wenn alle Verständnisfragen geklärt sind. Aber trotzdem schon mal vielen Dank für deine Hinweise MaWin.
So, ich nochmal. Nachdem ich hier schon jede Menge sehr nützliche Hilfen erhalten habe, wollte ich nun noch einmal fragen ob jemand weiß wo ich von dem UC 2906 ein Spice-Modell bekommen kann. Auf der Seite von TI habe ich nichts gefunden. Ich habe über meine Schule eine Version der Software Multisim von National Instruments bezogen und wollte damit meine Schaltung mal in der Simulation aufbauen und unter verschiedenen Bedingungen durchlaufen lassen. Um aber aussagefähige Ergebnisse zu erhalten benötige ich ein Spice Modell des besagten ICs, da in der internen Datenbank dieser Chip leider nicht integriert ist. Vieleicht weiß ja jemand von euch Rat. Viele Grüße Baxi01
Bitte melde dich an um einen Beitrag zu schreiben. Anmeldung ist kostenlos und dauert nur eine Minute.
Bestehender Account
Schon ein Account bei Google/GoogleMail? Keine Anmeldung erforderlich!
Mit Google-Account einloggen
Mit Google-Account einloggen
Noch kein Account? Hier anmelden.
