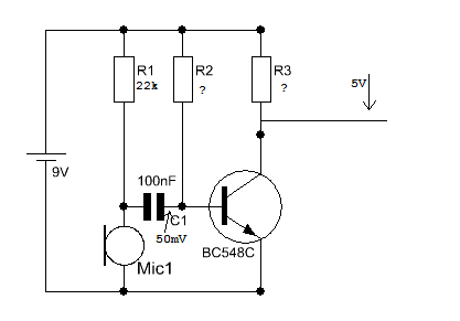
Hallo, ich würde gerne ein sehr primitiven Klatschsensor bauen der dem MC ein einfaches Signal gibt. Der Kondensator gibt kurzzeitig 50 mV wenn man Klatscht. Der Transistor schaltet bei 0,7 V durch. Ich weiß jetzt nicht genau wie groß der Widerstand R2 sein soll damit der Transistor mit den 50mV durchschaltet. Schaltplan ist im Anhang
Ohja immer diese hilfreichen Antworten als könnte ich nicht selber googlen
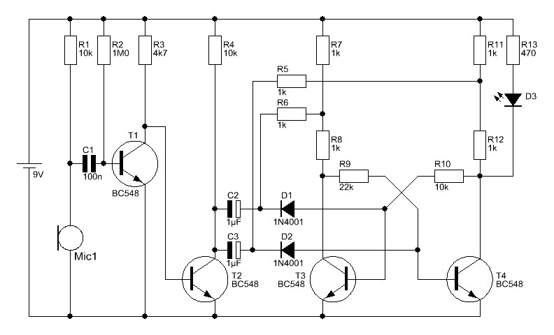
Der linke Teil der Schaltung ist mit deiner identisch. > Widerstandswerte! Der dann folgende T2 steuert bei dem Klatschgeräusch gegen Masse (GND) durch. Also T2 so mit anklemmen und den Widerstand R4 nicht mit deinen +9V, sondern mit MC +5V verbinden. Dann hast du am Kollektor von T2 das passende Signal 0-5V für den MC zum auswerten. Schaltung : Siehe Anhang... Gruß moos
Ja gut danke Problem ist der T1 schaltet schon viel früher durch und nicht beim Klatschgeräuscht / 50mV.
MOOS schrieb: > Der linke Teil der Schaltung ist mit deiner identisch. Die Arbeitspunkteinstellung für T1 ist goldig. Wenigstens einen R || C in der Emitterleitung sollte man ihm gönnen.
Bastler schrieb: > MOOS schrieb: >> Der linke Teil der Schaltung ist mit deiner identisch. > > Die Arbeitspunkteinstellung für T1 ist goldig. > Wenigstens einen R || C in der Emitterleitung sollte man ihm gönnen. Das heißt? Oder einfach nur ein sinnfreier Kommentar um sich über mich lustig zu machen?
Fred schrieb: > Problem ist der T1 schaltet schon viel früher durch und nicht beim > > Klatschgeräuscht / 50mV. Das ist korrekt! T1 ist im Ruhezustand durchgesteuert. Du misst zwischen GND und Kollektor T1 etwa 0,1-0,2V. Damit wird T2 ausgeschaltet! Also am Kollektor von T2 sind in deinem Fall ca. 5V+ (über R4) messbar. An all die anderen Kommentare... das ist kein NF- Mikrofonverstärker, sondern ein Klatschschalter. Hier wird nur eine Impulskette durch “Klatschen“ generiert .
Fred schrieb: > Das heißt? Das heißt, dass je nach Exemplarstreuung/Klassifizierung (A..C) und Tagesform von T1 sein Kollektorstrom sehr unterschiedlich ist. Zumindest beim BC548A kann die Arbeitspunkteinstellung durch R2 ernste Probleme haben, T2 zu sperren.
Bastler schrieb: > Das heißt, dass je nach Exemplarstreuung/Klassifizierung (A..C) und > > Tagesform von T1 sein Kollektorstrom sehr unterschiedlich ist. Zumindest > > beim BC548A kann die Arbeitspunkteinstellung durch R2 ernste Probleme > > haben, T2 zu sperren. Deshalb ist in der Schaltung auch der Typ mit "C" angegeben.
Bitte melde dich an um einen Beitrag zu schreiben. Anmeldung ist kostenlos und dauert nur eine Minute.
Bestehender Account
Schon ein Account bei Google/GoogleMail? Keine Anmeldung erforderlich!
Mit Google-Account einloggen
Mit Google-Account einloggen
Noch kein Account? Hier anmelden.

