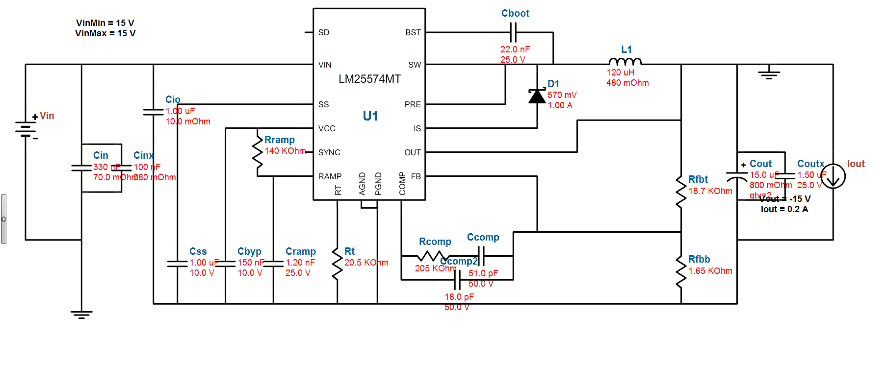
Guten Morgen! Ich könnte ein paar Anregungen gebrauchen. Für die Spannungsversorgung eines Sensors muss ich +/- 15 V mit jeweils 200 mA bereitstellen. Verfügbar sind in der Schaltung bereits: 5 V und 3,3 V. Die +15 V gedenke ich mit einem Step-Up-Wandler aus den 5 V zu erzeugen. Für die -15 V bin ich mir nicht sicher. TI-Webench schlägt vor einen Step-Down-Wandler von +15 V auf -15 V zu verwenden (siehe Anhang). Ich habe jedoch mal gehört dass solche Lösungen nicht sonderlich gut sind (?), habe so etwas selber aber noch nie gemacht. Da es um "größere" Stückzahlen (> 50) geht, möchte ich wenn möglich keine Wandler von Tracopower/Recom/XPPower etc. verwenden. Hat jemand ein paar Tipps? Ich würde mich sehr freuen. Viele Grüße, Alex
Alex Bürgel schrieb: > Für die Spannungsversorgung eines Sensors muss ich +/- 15 V mit jeweils > 200 mA bereitstellen. Sicher, dass du +/- 15V brauchst? > Verfügbar sind in der Schaltung bereits: 5 V und 3,3 V. Sicher, dass die auch noch verfügbar sind, wenn du berücksichtigst, dass du zur Bereitstellung der +/-15V dann ein Strom von mindestens 1,5A bzw. 2,3A (gerechnet bei 80% Wirkungsgrad) erforderlich ist?
Bernd schrieb: > Alex Bürgel schrieb: >> Für die Spannungsversorgung eines Sensors muss ich +/- 15 V mit jeweils >> 200 mA bereitstellen. > > Sicher, dass du +/- 15V brauchst? Ja, ist so gefordert. >> Verfügbar sind in der Schaltung bereits: 5 V und 3,3 V. > > Sicher, dass die auch noch verfügbar sind, wenn du berücksichtigst, dass > du zur Bereitstellung der +/-15V dann ein Strom von mindestens 1,5A bzw. > 2,3A (gerechnet bei 80% Wirkungsgrad) erforderlich ist? Ja, der 5 V Schaltregler am Eingang liefert bis zu 5 A. Die 3,3 V erzeuge ich mit einem 3 A Linearregler. Das ist also kein Problem. Über Empfehlungen zur Erzeugung der -15 V würde ich mich freuen. Gruß, Alex
> Die +15 V gedenke ich mit einem Step-Up-Wandler aus den 5 V zu erzeugen. Dann wickel doch auf dessen Spule eine zweite Wicklung drauf und ferig ist die Laube. http://classes.soe.ucsc.edu/cmpe174/Fall12/References/AppNotes/AN-1118.pdf
MaWin schrieb: >> Die +15 V gedenke ich mit einem Step-Up-Wandler aus den 5 V zu erzeugen. > > Dann wickel doch auf dessen Spule eine zweite Wicklung drauf und ferig > ist die Laube. > > http://classes.soe.ucsc.edu/cmpe174/Fall12/References/AppNotes/AN-1118.pdf Hallo MaWin, eine super App-Note. Wäre natürlich schön, da minimaler Bauteilaufwand = kleiner Preis = kleiner Formfaktor. Da ich nicht sicher bin, ob die + und - 15 V gleichmäßig belastet werden, vermute ich, dass die Lösung nicht so gut arbeiten wird, wie zwei unabhängige Regler, oder? Viele Grüße, Alex
MaWin schrieb: > Dann wickel doch auf dessen Spule eine zweite Wicklung drauf und ferig > ist die Laube. Ich muss gestehen, ich bin überrascht. Ich habe eine Schaltung gemäß der Applikation-Note von MaWin gerade mit LTSpice simuliert und dabei an beiden Ausgängen die Last unabhängig voneinander variiert und auch mal Pulslasten eingefügt. Beide Ausgangsspannungen blieben akzeptabel. Ich hatte erwartet, dass der Ausgang, welcher nur über Diode und Kondensator generiert wird, kaum Load-Regulation aufwiese. Dem ist aber nicht so. Kann mir das vielleicht jemand erklären? Gruß, Alex
> Kann mir das vielleicht jemand erklären?
Beim Flyback sind die Ausgangsspannungen über den Trafo gekoppelt.
Die Energie geht immer in den Ausgang, dessen Spannung gerade kleiner
ist.
Bei idealem Trafo-Koppelfaktor sind also beide Ausgänge gleich.
Bei Trafo mit ausreichendem Kern und Draht sind sie ähnlich.
Neu bei loser Kopplung weichen sie unter Belastung voneinander ab,
>Ich könnte ein paar Anregungen gebrauchen. Hüte dich vor Schaltungen, bei denen ein Entkoppelcap vom Eingang zur erzeugten negativen Spannung geführt wird. Diese Schaltungen haben eine katastrophale Eingangs-Ripple-Dämpfung! Schau doch mal hier: Beitrag "Schaltregler für +24V -> +/- 15V, 2A"
Kai Klaas schrieb: >>Ich könnte ein paar Anregungen gebrauchen. > > Hüte dich vor Schaltungen, bei denen ein Entkoppelcap vom Eingang zur > erzeugten negativen Spannung geführt wird. Diese Schaltungen haben eine > katastrophale Eingangs-Ripple-Dämpfung! > > Schau doch mal hier: > > Beitrag "Schaltregler für +24V -> +/- 15V, 2A" Genau das meinte ich. Ich hatte den Thread auch schon gelesen und hatte dort genau diesen Kommentar von dir gefunden. Allerdings ohne Begründung, bzw. weiß ich gar nicht, ob das bei mir überhaupt relevant ist... Gruß, Alex
>Allerdings ohne Begründung, bzw. weiß ich gar nicht, ob das bei mir >überhaupt relevant ist... Wenn deine Eingangsspannung blitzsauber ist, ist das natürlich eher kein Problem. Wenn das aber eine verseuchte Industrieversorgung ist, dann wird dir jede Störung über den besagten Entkoppelcap (eigentlich Koppelcap, zumindest für die Störungen...) in den Ausgang injeziert. Der kann zwar ein wenig ausregeln und hat auch eine mehr oder weniger kleine Ausgangsimpedanz, aber das nur für eher niedrige Frequenzen. Für hohe Frequenzen dämpft dann nur noch der Ausgangselko, der mit dem besagten Entkoppelcap einen Spannungsteiler bildet. Gute Dämpfung sieht anders aus... Das muß jetzt nicht unbedingt immer schiefgehen, weil die Art der Störungen und die genauen Details der Schaltung natürlich ein große Rolle spielen. Es kann aber auch ganz gründlich schiefgehen, wie mir das schon passiert ist. Du solltest diesen Cap und seinen Einfluß einfach im Hinterkopf behalten...
Kai Klaas schrieb: > Wenn deine Eingangsspannung blitzsauber ist,... Nun ja, sie ist so sauber, dass ich Gedenke einen Mikrocontroller etc. damit zu betreiben ;-) Sagen wir mal Uripple < 200 mV...
Alex Bürgel schrieb: > Da es um "größere" Stückzahlen (> 50) geht, möchte ich wenn möglich > keine Wandler von Tracopower/Recom/XPPower etc. verwenden. [...] > Dann wickel doch auf dessen Spule eine zweite Wicklung drauf und ferig > ist die Laube. Bedenke daß Du bei einem "normalen" Boost oder Inverter in diesem Leistungsbereich mit fertigen SMD-Spulen von der Stange für ein paar Cent auskommst. Sobald Du einen Trafo oder spezielle Spule brauchst, musst Du die dagegen in den meisten Fällen extra für Deine Anwendung wickeln lassen. Es gibt einige Anbieter die sowas machen, aber das kostet ganz klar mehr als die fertige Spule von der Stange. Es könnte gut sein daß 2 Wandler mit Standardspulen unterm Strich billiger sind als einer mit individuell gewickelter Spule.
Bitte melde dich an um einen Beitrag zu schreiben. Anmeldung ist kostenlos und dauert nur eine Minute.
Bestehender Account
Schon ein Account bei Google/GoogleMail? Keine Anmeldung erforderlich!
Mit Google-Account einloggen
Mit Google-Account einloggen
Noch kein Account? Hier anmelden.
