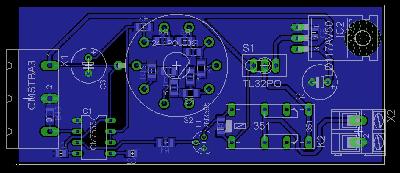
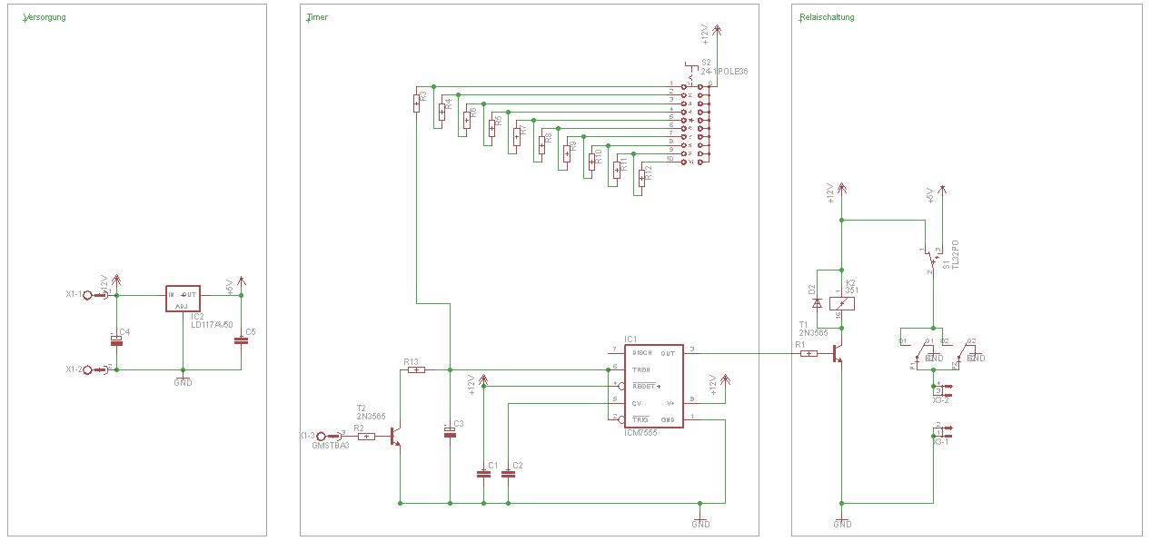
Hallo Zusammen, habe ein Problem bei der Beschaltung des Timerbausteins 7555. Das ist eigentlich ein Standardbaustein und ich habe auch alles so gemacht, wie es im Datenblatt und im Internet beschrieben steht. Leider schaltet der Timer nicht so wie er soll. Der Timer löst einfach nicht aus. Folgendes Verhalten soll im Endeffekt vorhanden sein: - Wenn der Eingang auf high steht, soll der Ausgang auch auf high sein - Beim Wechsel des Eingangs auf low soll der Ausgang mit einer Schaltverzögerung von x Minuten ausgeschalten werden. - Die durch das Relais weitergeschaltet Spannung soll zwischen 5V und UBatt wählbar sein. Der Ausgang steuert ein Relais an, was wiederum die Versorgung zum Verbraucher weiterschaltet oder auch nicht. Mit dem Schalter will ich die Ausschaltverzögrungszeit einstellen können. Deshalb die vielen Widerstände. Kann mir wer sagen, was ich hier falsch gemacht habe? PS: Die Platine ist noch nicht gemacht. Habe die Schaltung vorerst auf dem Steckbrett aufgebaut.
> - Beim Wechsel des Eingangs auf low soll der Ausgang mit einer > Schaltverzögerung von x Minuten ausgeschalten werden. Du beschreibst eine Ausschaltverzögerung, aber gebaut hast du ein Monoflop. Dessen Ausgang ist normalerweise L und geht unmittelbar nach dem Triggersignal (von V+ auf kleiner 1/3 V+) für eine bestimmte Zeit auf H. Eine echte Ausschaltverzögerung mit dem 555 sieht anders aus. z.B. http://www.elektronik-kompendium.de/sites/slt/0206241.htm
Danke für die Info. Die Schaltung sieht logisch aus. Werde ich gleich mal auf meinem Steckbrett ausprobieren.
Bei einem Baustein, bei dem die Bauteilewerte das A & O sind, ist eine Schaltung ohne diese Information wirklich sehr hilfreich. Wundere Dich nicht, wenn es bei sehr langen Zeiten zu großen Problemen kommen kann.
Geplant sind 5 bis 15 min. Dafür brauche ich Widerstände im Megaohmbereich. Mal schauen, ob es funktioniert.
Habe jetzt den Schaltplan angepasst. Müsste auch so stimmen. Wäre es jetzt vollständigkeitshalber sinnvoll, den Pin 7 (discharge) auf GND zu verbinden?
Michael Wiesent schrieb: > Geplant sind 5 bis 15 min. Dafür brauche ich Widerstände im > Megaohmbereich. Dann pass gut auf die Qualitaet des C3 auf. > Mal schauen, ob es funktioniert. Tu das. Gruss Mcihael
Wozu, bringt doch nichts. Schau Dir doch mal das interne Schaltbild an. Übrigens, das Parallelschalten von Relaiskontakten bringt nicht viel. Einer der beiden kommt beim Schließen, mechanisch bedingt, immer ein bisschen früher als der andere und genauso ist es beim Öffnen. Also trägt er auch die ganze Schaltlast. A guats Nächtli
Ich habe halt das Relais genommen, weil es bei mir grad rumliegt. Es ist ja auch kein Fehler beide Relaiskontakte anzuschließen, oder? Leistungsmäßig würde mir einer eh reichen, aber ich habs der Vollständigkeit halber so gemacht. Das mit dem Kondensator an Pin7 habe ich mir jetzt nochmal im Datenblatt angeschaut. Da wird über einen Transistor nur GND durchgeschalten. Also wäre der Kondensator sinnlos. So wie du es eben gesagt hast. Aber danke für den Hinweis. Bisher habe ich es jetzt mit einer Verzögerungszeit von 4,6s ausprobiert. Hat wunderbar funktioniert. Mal sehen wie sich die größeren Widerstände so verhalten.
Wenn Probleme mit langen Zeiten auftreten: An den Widerständen liegt's mit Sicherheit nicht.
Welchen Kondensator sollte ich dann auswählen? Schon einen Elko mit möglichst geringem Leckstrom, oder?
Timerbeschaltung_v1-1.JPG 61,4 KB, 34 Downloads Wenn der Plan stimmt gibts nen Kurzschluss wenn das Relais schaltet. Was soll die Leitung vom oberen der beiden Verbinder rechts nach Masse?
Die Leistungen sind nicht so verbunden, wie du es meinst. Nur Leitungen mit einem Punkt sind verbunden. Die anderen sind lediglich übereinander und nicht wirklich verbunden. Habe aber den Schaltplan so umgezeichnet, dass man es besser sieht.
Sorry, ich habe wohl einen Knick in der Optik, vergiss was ich gesagt hab.
Bitte melde dich an um einen Beitrag zu schreiben. Anmeldung ist kostenlos und dauert nur eine Minute.
Bestehender Account
Schon ein Account bei Google/GoogleMail? Keine Anmeldung erforderlich!
Mit Google-Account einloggen
Mit Google-Account einloggen
Noch kein Account? Hier anmelden.



