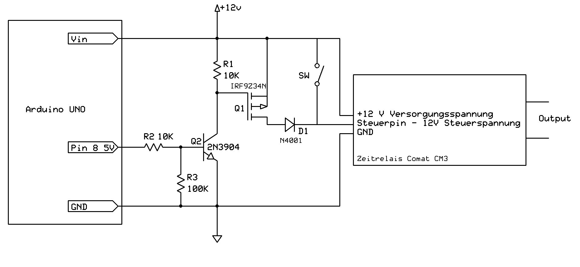
Liebes Forum! Ich bin als postender User neu hier und (leider) kein ausgebildeter Elektrotechniker. Trotzdem ist es mir gelungen nach intensiver Recherche - hauptsächlich hier im Mikrokontroller-Forum - einen P-Mosfet highside-switch angesteuert durch einen Arduino (UNO) zusammenzuschustern. Bevor ich zu meinem eigentlichen Problem komme beschreibe ich hier kurz was die Schaltung eigentlich tun soll (Schaltplan ist angehängt): 1) Ziel ist es in einem bestehenden System, das mittels Zeitrelais geschalten wird mit einem Arduino den Zyklus des Zeitrelais zu starten. 2) Der Arduino wertet die Signale eines Flowmeters aus und gibt bei positiven Ergebnis über den Pin 8 für 500 ms Output = HIGH (Software und Sensorauswertung kann ich als Fehlerquelle ausschließen, funktioniert einwandfrei, 1000 mal debugged). 3) Am Pin 8 hängt ein Highside-Switch auf einem P-Mosfet basierend. Schaltet der Switch wird auf dem Steuerpin des Zeitrelais +12V angelegt - Zyklus des Relais startet. Weitere Umweltbedingungen. Stromversorgung kommt von einer nassen 12V Bleibatterie mit 65 Ah Kapazität. Arduino und Zeirelais und Verbraucher die durch das Zeitrelais geschalten werden (hauptsächlich Solenoide) hängen alle an der selben Batterie. Zeitrelais --> COMAT CM3. Die Datenblätter verraten nicht viel. Bestimmt wird jedoch mit dem Steuerpin NICHT die Relais-Spule getrieben. Den fertigen Aufbau (lochplatinen-shield für den arduino) habe ich getestet. Funktioniert mit allen Verbrauchern am anderen Ende einwandfrei. jedoch nur für 15 Minuten... Und damit komme ich gleich zum PROBLEM: 1) Das System verrichtet seine Arbeit einwandfrei für 15 Minuten, danach beginnt mir zunehmend der Mosfet zu "floaten" (?). 2) Die Spannung von Drain --> Gnd rauscht dann wild zwischen 5 und 11 Volt herum und schaltet mir damit zeitweise das Relais. 3) Bei positiver Sensorauswertung Schaltet es jedoch noch immer zuverlässig und geht zurück in den rauschenden Zustand. Folgende Messungen und Feststellungen bei der Problemsuche kann ich noch schildern: 1) Arduino-reset --> keine Änderung 2) Mosfet (Q1) und NPN-Transistor (Q2) bleiben kühl 3) Arduino Pin 8 --> Gnd = 0 V (passt so, da ja nicht im Schaltzyklus) 4) Mosfet Voltage Gate --> Gnd ident zu Source --> Gnd (damit sollte er ja ordentlich sperren?!?) 5) Blei-Säure-Batterie (nass) ist tiefentladen oder kaputt (11,5 V im Leerlauf) hat aber noch genug Dampf um gesamt 30 W kurzfristig solide zu powern. Mir ist bewusst, dass das Ansteuern eines Zeitrelais mit dem Arduino grundsätzlich schonmal absurd wirkt. Ist es auch. Sind aber leider meine Rahmenbedingungen die ich nicht verändern kann. Die Batterie wird demnächst getauscht, schließe ich aber auch als Ursache aus, oder? Verzeiht den vielen Text, will das Problem jedoch so ausführlich wie möglich schildern. Fällt euch was ein? Ich bin am Ende meines leider ohnehin recht begrenzten Lateins und kurz vorm Verzweifeln... Hab ich was beim Layout der Schaltung verbockt? Ist der MOSFET kaputt? (dann sollt er aber garnichtmehr schalten, oder)? Hab ich was übersehen? Hätt ich doch Elektrotechnik studieren sollen? Vielen Dank schon im voraus für eure Hilfe! Lukas
Verzeiht den 3-fachen Bildanhang. Das war nicht beabsichtigt...
An sich sollte das schon so gehen wie du es gezeichnet hast. Vielleicht braucht es doch eine Freilaufdiode vom Eingang des Zeitrelais? Löte mal einen 10k Widerstand vom Drain zum GND. Floatet die Drain-GND Spannung es dann immer noch? Du bist sicher dass keine allzu großen Spikes auf den 12V drauf sind, von einer geschalteten Last vielleicht? Gate-Source vertragen manche MOSFETSs nur 20V. Vielleicht machst du eine 1k Widerstand zwischen den Kollektor Q2 und das Gate Q1, dann hängt der Gate nicht so hart auf der Betriebsspannung wenn Eingeschaltet ist. Das ist aber eher Schlangenöl, ich kann dir keinen Grund nennen warum ich das ausprobieren würde, ist nur Bauchgefühl.
Danke asd! :) Voodoo oder Schlangenöl ist noch 100 mal besser als Kopf auf die Tischplatte legen... werde deine tipps antesten! Spikes auf der Versorgungsseite kann ich ausschließen, da das problem bei absoluten stillstand des systems passiert. irgendwelche peaks von den solenoiden in die batterie können daher nicht stattfinden. Der MOSFET ist auf 55 V 19 A ausgelegt. Schwerst überdimensioniert grundsätzlich. Die Bleibatterie sollte im Stillstand des Systems doch keine faxen machen und alles puffern? Danke nochmal, Lukas
Klingt recht fies der Fehler. Mach mal folgendes: Sobald der Mosfet anfängt zu "spinnen" zieh mittels drahtbrücke die Basis des NPN Transistors hart auf GND. Ist das Problem dann weg, dann kommen die Störungen aus dem Arduino. Solle das nichts bringen zieh den Gatepin des P-Fets mittels Brücke hart nach Vin. Ist das Problem dann nicht weg solltest du das Zeitrelais am Ausgang mal entfernen und durch einen anderen Verbraucher ersetzen (kleine Glühbirne oder LED). So kannst du den Fehler eingrenzen. Eine Idee noch: hat das Comat Relais einen Potentialfreien Ausgang (Relais) oder Transistor / Triac?
Die Diode wäre besser in der Versorgungssp.Ltg. zum Arduino aufgehoben und dann einen 220µF Elko an den Vin pin . In die Gate Ltg. 10 Ohm Kohleschicht und anstelle der Diode zum Eingang des Zeitrelais einen 100 Ohm Widerstand. Und wenn du damit einen Gorgon Strahler betreibst hilft auch das nicht ;-) Was für solenoide ? mfg
Danke Rolle, Danke Esoteriker, Jetzt wird aus Verzweiflung langsam ein Plan... DANKE! Ja, "fies" triffts :) Ich habe leider erst morgen Zugang zu meiner Lösung und werde eure Empfehlungen mal durchprobieren. Die harten Brücken am NPN und am FET erscheinen mir als sehr gute Möglichkeit das Problem einzugrenzen. Was mir nur über- über- überhauptnicht eingehen will ist, warum das Problem erst nach 15 bis 20 Minuten laaaaangsam aufkommt. Da kann sich weder was aufschaukeln in der Schaltung, noch hab ich irgendwo riesen kapazitäten die sich sättigen müssten über 15 min. ??? Sind halbleiter-bauelemente nicht RICHTIG kaputt und nicht halb-kaputt? Sollte das nicht eher den dienst komplett einstellen und ihn nicht halb udn unkontrolliert verrichten? Esoteriker: Die Diode am Eingang des Zeitrelais brauch ich, da das Relais auch "hart" mittel pushbutton aktiviert werden kann. Muss ja verhindern dass mir die 12 V ins FET-drain fahren? Solenoide --> Magnetventile 2 Stk, 1 ganz normales solenoid, 1 Halte- Permanentmagnet der auf 12V-input loslässt (der permanente ist ein lustiges spielzeug!) Rolle: Relais ist bestimmt eine Spule und nicht solid state. klackert laut vor sich hin bei zuwendung mit 12V. ich werde testen und berichten!
So in deiner Schaltung ist R3 völlig sinnlos: R2 kann nur ein Zehntel des Stromes "versenken", welcher von R2 oder R1 geliefert werden kann. Damit hast du im worst-case-Fehlerfall von Q2 an B 11V anliegen. Ich würde R3 mal gegen eine 3,3V Zener-Diode tauschen (Wenn der Ardunio 3,3V Spannung hat). Damit schützt du deinen Ardunio schonmal vor einem Latch-Up. Einen anderen Zweck erfüllt R3 sowieso nicht. Probier die Schaltung mal mit nem BC847. Der 2N390x hat sich auf Grund der geringen BE-Spannung als ziemlich empfindlich für solche Sachen gezeigt.
Roland! Vielen Dank für Deinen Input. Ich habs ja schon angesprochen: bin kein Elektrotechniker. Ich hoffe Du hast daher Geduld mit meinen Fragen zu Deiner Hilfestellung: R3 brauche ich doch um die Basis von Q2 auf die Erde zu ziehen, damit Q2 beim hochfahren vom Arduino nicht ausser Kontrolle gerät? Könntest Du mir helfen den Satz zu verstehen? --> R2 kann nur ein Zehntel des Stromes "versenken", welcher von R2 oder R1 geliefert werden kann. Den R2 brauch ich doch um den Strom Q2 B->E zu limitieren? Und wie? was? wo? Welcher worst-case kann mir auf B von Q2 11V besorgen? Wenn mir Q2 durchbrennt vlt.? Meinst du das mit worst-case? Oder weil ich mit R2 & R3 einen Voltage-divider aufbau? Ich steh auf der Leitung? BC847 werde ich ins Auge fassen! Den 2N3904 hab ich aus reiner Verfügbarkeit und Einfallslosigkeit eingesetzt. Danke auch für den Tipp LG, Lukas
Bist du sicher, mit 12V die passende Betriebsspannung zu haben? http://www.multicomat.net/en/doc/cm3-universal-time-delay-relay.pdf meint jedenfalls - Operation voltage: AC 19-250V / DC 19-60V Die Diode D1 ist sinnlos, wenn dein Pushbutton korrekt nach V+ geschaltet ist. Ich würde dafür einen 10-50k Widerstand vom Steuereingang nach GND vorsehen (siehe auch Post von asd), um einen definierten Eingangswiderstand zu haben (im Datenblatt findet sich dazu nichts).
Ich vermute die Schaltung ist nicht korrekt (so wie im Schema) aufgebaut? Ev. Drain <-> Sorce vertauscht? GND-Verbindung irgendwo vergessen? (=> Kannst Du mal das Datasheet zum IRF9234N posten?) Ansonsten tippe ich auf SW-Fehler? zB Ardunio-Output geht auf High-Z (Input) oder ist nur mittels OpenDrain+Pullup auf High, nicht als aktiver PushPull-Output?
Die Schaltung ist schon o.k., die Diode weglassen. Warscheinlich ein SW-Fehler, z.B. Pullup statt Ausgang.
Ich halte die Schaltung für viel zu aufwendig. Aus dem angehängten Bild entnehme ich, daß das Relais mit einer Spannung, sogar mit einer Wechselspannung gesteuert werden kann. Das geht auch mit einem einfachen LowSide FET. Das macht dann alles viel übersichtlicher. MfG Klaus
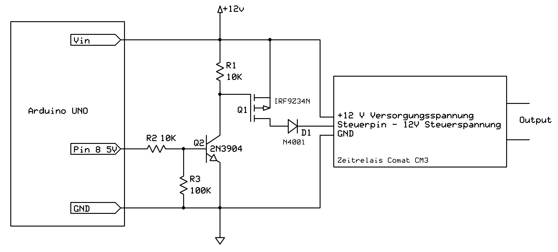
Morgen Leute! Vielen Dank für eure Denkarbeit. Hier ein paar Antworten auf Fragen die entstanden sind: Peter: Ich habe mir auch schon gedacht, dass ich irgendwo etwas verdreht habe beim Verlöten der Platine. Jedoch sollte dann das System garnicht funktionieren, oder? Der Voodoo an der Geschichte ist ja, dass die Schaltung ordentlich funktioniert. Nach einiger Zeit beginnt mir der Drain am Mosfet aber zu floaten. Wenn es dann schon wild floatet funktioniert die Schaltung im Schaltzyklus (angeregt durch out von Arduino) noch immer. sprich das Mosfet schaltet dann die vorgesehenen 500 ms sauber durch. Und: floatet nachher wieder. comatös: Korrekt, üblicherweise werden die CM3 auf 48 V DC betrieben. Jedoch habe ich es hier mit der wirklcih sehr seltenen 12V-DC Version zu tun. (Im Schaltbetrieb "A" - Ausschnitt habe ich angehängt). Ich gebe also die 12V für 500ms an Port "B1". Wiederstand vom Steuerpin (B1) --> Gnd (A2) --> DAAAS ist keine depperte Idee! Vor allem weil ich damit den Mosfet garantiert erden würde. Ich habe darauf verzichtet, weil der Steuerpin (lt. Multimeter) durchgang zur Erde hat, allerdings mit 270 kOhm. Könnte das ein Problem sein, dass mir der Drain "zu wenig", "zu soft" an der Erde hängt? Wieder mein (sicher schon lästiger) Einwand: WARUM zum !#$&§X** erst nach 15 Minuten den floating-kasperl machen? Peter / Peter D.: Ich weiß, es hört sich wirklcih verdammt nach SW an. stimmt. Die kann ich (zum Glück) wirklich kategorisch als Fehlerquelle ausschließen. Weder habe ich Zeitvariablen verwendet die überlaufen könnten, noch hat der code irgeneine Komplexität. Ist v.A. sauberst debugged und verhält sich in JEDER Situation wie erwartet. Auf dem Arduino-Out-Pin (8) messe ich mit dem Oszi eine saubere Nullinie im Stillstand und dann ein ganz scharfes 500ms langes Bilderbuch-5V-square-signal gegen Gnd. Beginnt der ganze krempel mist zu bauen nach 15 minuten hab ich noch immer 0 V am Pin 8. Werde heute aber probieren die basis Q2 hart auf Gnd zu ziehen. Vielleicht sind die 100 kOhm (R3) zu viel? Peter D: Trotzdem interessiert mich was du mit Pullup statt Ausgang meinst? Den Sensor-Input-Pin (11) verwendet den Internen Pullup des Atmegas nach dem Schema pinMode(11, INPUT); digitalWrite(11, HIGH); Aber das hat doch keinen Einfluss auf meinen Output-Pin (8)????? Verdrahtung findest Du jedenfalls als Schema im Anhang. Dabei schaltet mir der Hall-Sensor des Flowmeters bei Magnetfeld richtung Gnd. Klaus: Uh ja, lowside n-fet wäre nett gewesen. Ich hab leider nur keinen "echten" oder ansatzweise praktikablen zugang zur low-Side. Lowside würde v.a. Bedeuten das ganze zeitrelais aus der versorgung rauszunehmen weil ich dann den Port A2 (= Gnd) mit einem lowside-n-fet abhängen würde? Wollte ich so lösen, nur ging in dem Aufbau nicht. Ein visueller Eindruck für euch: Ein Bild von meiner Rahmenbedingung im Anhang. Ich interagiere dabei mit den Ports A1, B1, A2 vom Relais mit der Beschriftung 2K07. Und weil danach gefragt wurde: Datasheet vom P-Mosfet IRF9Z34N Zur Vollständigkeit das recht informationsleere Datasheet Comat CM3: http://www.multicomat.net/en/doc/cm3-universal-time-delay-relay.pdf Jetzt gehe ich mal messen und zangeln und werde euren Input mal systematisch abarbeiten. Vielen Dank euch allen! Bericht folgt! LG, Lukas
Bist du sicher, dass du nicht doch Drain & Source am Mosfet vertauscht hast? Die Schaltung könnte auch dann zufällig mal funktionieren. Jenachdem, wie der CM3 aufgebaut ist, könnte der Unterschied zwischen Schutzdioden-Vorwärtsspannung und RDSon-Spannungsabfall ausreichen um An/Aus zu unterscheiden.
Lukas Porak schrieb: > Ich weiß, es hört sich wirklcih verdammt nach SW an. > stimmt. Die kann ich (zum Glück) wirklich kategorisch als Fehlerquelle > ausschließen. Solche Schwüre hört man hier öfter und oftmals sind sie doch falsch. Schreibe ein Programm, was nur den Pin auf Output-High setzt und danach ne Endlosschleife, keine Interrupts. Und dann laß es laufen, was nach 15min passiert.
Peter D.! Gut, dass du gerade online bist. ich hoffe du liest das noch... Du hast davon gesprochen dass meine diode unnötig ist. Die habe ich ja eingebaut, weil mir ein pushbutton in der ganzen sache auf B1 (dem steuerpin) parallel völlig ungebremste 12V auch anlegen kann und ich wollte mit der diode verhindern, dass mir die 12V "rückwärts" in den drain vom mosfet fahren. Macht das dem mosfet nichts? WEIL: ich hab eine heisse spur. Brücke ich die diode hart, dann verhält sich das system normal. als wäre der mysteriöse 15-minütige aufbau bis zu den spinnereien resetted... Ich trau mich jetzt nur nicht den zyklus extern treiben (pushbutton) weil ich fürchte das mosfet zu grillen damit? Idee?
Hier reiche ich noch den Schaltplan mit Pushbutton nach, um zu verdeutlichen was mich zur Diode gebracht hat. Der Switch kann parallel den Zeitrelaiszyklus schalten. Und da habe ich eben Angst, dass mir dieser Schaltstrom in den drain des Mosfets fährt? LG, Lukas
Die Diode kann weg. Dem Mosfet ist's egal, wenn zwischen Drain und Source 0 Volt liegen
Vergleichbar z.B. zur CMOS Logik. Da schaltet man auch mehrere PMOS parallel unter Umständen ;-) Das tut auch funktionieren.
Update! Diode gebrückt --> unverändert Diode gebrückt und pushbutton aktiviert --> kein Grillen vom mosfet (danke!) Base vom kleinen NPN hart auf den Gnd --> unverändert Gate vom FET hart auf Vin --> unverändert Jetzt bleibt nur noch 10 - 50 kOhm zwischen drain und Gnd um den FET ordentlich zu erden. WARUM hat der das nicht schon längst gemacht? Werdet ihr euch möglicherweise fragen? Tja... Das "Projekt" steht seit letzten Donnerstag in Afrika, und ich versuche Fernsupport für einen Kollegen zu geben der vor der Anlage sitzt. Mit einer Skype-Verbindung die alle 2 minuten abreißt... Klingt komisch, ist es auch FAST... :) Der Kollege versucht jetzt einen Resistor zu besorgen. Ich beneide ihn nicht. BERNHARD... es tut mir so leid!!! Vielen Dank euch allen! Bericht folgt.
Hallo Maik! " Die Diode kann weg. Dem Mosfet ist's egal, wenn zwischen Drain und Source 0 Volt liegen " :D wenn ich das jetzt so lese - es gibt diese feinen Momente wo man sich seiner eigenen Inkompetenz bewusst wird... OMG ich noob! Danke Maik! LG, Lukas
Lukas Porak schrieb: > Jetzt bleibt nur noch 10 - 50 kOhm zwischen drain und Gnd um den FET > ordentlich zu erden. Das sollte nicht nötig sein, die Elektriker machen das auch nicht. Im Datenblatt steht davon auch nichts. Mein Tipp ist weiterhin, der Mosfet ist falschherum drin. Wenn die Diode nach 15 Minuten auf Temperatur ist, fängt das ganze an zu spinnen.
Hey Maik! Ok, zurück zum Start. Ich geh dem nach: Beim P-Mosfet: Source --> auf +12V Drain --> Steuerpin Zeitrelais ??? Lg, Lukas
Schau einfach, ob der mittlere Pin bzw. das Befestigungsblech des Mosfets an der Zeitsteuerung hängt (bzw. falls noch nicht umgebaut, an der Diode)
Hey Maik! Check! Mosfet hängt richtig drin... Ich bin mit meinem Kollegen gerade auf was draufgekommen was peinlicher nicht sein könnte... Wir warten jetzt mal die magischen 15 - 20 min. ab. Wenns dann funktioniert muss ich mich glaub ich bei allen von euch entschuldigen... Bericht folgt. LG, Lukas
Lukas Porak schrieb: > Ich bin mit meinem Kollegen gerade auf was draufgekommen was peinlicher > nicht sein könnte... Mosfetbefestigung geerdet?
Ähnlich dämlich: Ich habe den Schaltkreis auf einer Lochrasterplatine aufgebaut. Unter anderem auch Lötfett verwendet für zB Platinen-Schraubklemmen. Zwischen Drain & Source - Lötstelle hat sich ein Patzen Lötfett gefangen. In dem noch europäischen Test-Environment wurde uA auch Metall gesägt, gebohrt. Wir haben 40 Ohm Durchgängigkeit gemessen in BEIDE Richtungen Drain <-> Source. Wir vermuten dass sich metallspäne in dem Lötfett gefangen haben beim Transport oder noch in Europa. Lötstelle mit Messer gereinigt, Fett entfernt. Durchgängikeit nicht mehr messbar. Das Setup neu bestromt, macht mal keine Faxen (machts am Anfang ja nie). Jetzt sitz ich wie ein Kind das auf das Christkind wartet vorm Skype und hoffe es ist gelöst. WENNs jetzt gelöst ist, könnte ich einen Bann auf Lebenszeit in diesem Forum durchaus nachvollziehen :) Berichte ob's das war... Wenn auch peinlich: Die Antwort bin ich euch schuldig. LG, Lukas
Lötfett, das gehört in die Tonne! Jedenfalls nicht auf die Elektronik und schon gar nicht über längere Zeit. Ich würde das abwaschen, bevor du da irgendwas großartig verbaust. Auch wird industrielle Elektronik nicht zwischen Eisenspäne hergestellt. Du weißt ja jetzt auch warum.
Das Lötfett macht die Probleme mit der Leitfähigkeit vermutlich schon ohne Eisenspäne drin... Lötfett ist nur für Dachrinnen geeignet, die Säure drinnen frisst die 35um Kupfer auf der Leiterplatte innerhalb ein paar Jahren durch. Nimm besser Kolophonium, das du in Isopropanol 99% auflöst (zur Not auch Spiritus, aber da ist mehr Wasser drin): http://www.pollin.de/shop/dt/ODU5OTUxOTk-/Werkstatt/Loettechnik/Zubehoer/Kolophonium.html Oder anderes kommerziell erhältliches Flußmittel.
asd schrieb: > Das Lötfett macht die Probleme mit der Leitfähigkeit vermutlich schon > ohne Eisenspäne drin... Lötfett ist nur für Dachrinnen geeignet, die > Säure drinnen frisst die 35um Kupfer auf der Leiterplatte innerhalb ein > paar Jahren durch. Nimm besser Kolophonium, das du in Isopropanol 99% > auflöst Mann Leute. Hört doch mal auf mit diesem Stuss, wenn es hier offensichtlich um (halbwegs) industrielle Sachen geht, die zudem in Afrika vor Ort schwer zu warten sind und somit möglichst zuverlässig funktionieren sollen. Nimm richtiges Flussmittel und Basta.
Liebe Alle! Unterwürfigst, aber trotzdem erleichtert darf ich bekanntgeben: Das "Biest" läuft - STABIL! Es war wirklich ein sehr blöder Fehler der mir da passiert ist. Nochmals vielen vielen vielen Dank für eure flotte und professionelle Hilfe. Auch wenns jetzt "nur" eine Lötstelle war, habt ihr mir geholfen den Fehler einzugrenzen, mir Methoden gegeben zu testen. Die Prototypen-Präsentation wäre wohl geplatzt oder sehr enttäuschen verlaufen hätte ich hier keinen "roten Faden" bekommen. Aber jetzt können wir eine Lösung präsentieren, die den Bewohnern des Afrikanischen Kontinents hilft die Ressource Wasser effizienter zu nutzen und hilft die Hygiene-Standards zu heben. Good Karma für euch Alle :) Was habe ich daraus gelernt? -- Lötfett = Bullshit & never ever again! -- Löststellen nachkontrollieren, auch wenns offensichtlich läuft. -- Die Platine waschen und sauber halten / versiegeln, von den groben Bereichen einer Protoyping-Werkstatt fern halten. -- Bei solchen "großen" Vorhaben mit begrenzten Zugang zu der eigenen Arbeit immer ein zweites Teil fabrizieren wenn es das Budget erlaubt. Simon: Kannst du ein RICHTIGES Flussmittel empfehlen? LG nochmal, Lukas
Liebes Forum, Ich habe die Gelegenheit in 2 Tagen Ersatz-Shields für das Projekt einer Sendung beizulegen. Die Gelegenheit will ich natürlich nicht auslassen und 2 Ersatzshields fertigen. Neben dem Lerneffekt kein Lötfett mehr zu verwenden, sondern hochwertiges Electronic-Grade-Flussmittel ergibt sich für mich aus diesem Thread für mich jetzt noch eine Frage: GIBT ES OPTIMIERUNGSMÖGLICHKEITEN AN DEM LAYOUT? Klar ist: Diode D1 kommt weg! Es kam von euch im Zuge der Fehlersuche allerdings noch einiges an Input den ich kurz zusammenfassen mag: - R3 kann weg, oder sollte gegen eine Zener-Diode getauscht werden - 10 Ohm vorm Gate Q1 (STATT R1 der aktuell 100 kOhm hat?, oder zusätzlich?) - 100 Ohm zwischen Drain & Steuerpin Zeitrelais - Q2 gegen einen BC847 tauschen - 220 µF ElKo an den Vin (--> d.h. ELKO zw. Vin und Gnd?) Wenn ich das alles korrekt verstanden habe, schaut der Schaltplan dann nun wie im Anhang (nachher) aus. Gebe zu, dass ich jetzt aber recht verunsichert bin weil ja "vorher" ganz gut funktioniert hat (bis auf die Lötstelle. LG, Lukas
Lukas Porak schrieb: > Simon: Kannst du ein RICHTIGES Flussmittel empfehlen? Am besten keins. Normales Lötzinn enthält genug Flußmittel, damit die Lötstelle haftet und schön blank aussieht. Wird die Lötstelle matt, dann altes Lot absaugen und neues Lot nehmen. Für Testaufbauten immer Bleilot nehmen. Man hat genug andere Fehlerquellen, da muß man nicht noch schlechte Lötstellen und Überhitzung dazunehmen. Bleifreies Lot eignet sich nur für die industrieelle Bestückung, die Prozesse sind einfach zu kritisch. Für Reparaturen an bleifrei verdünnt man erst die Lötstelle mit reichlich Bleilot. Dann kann man auslöten, ohne daß die Leiterzüge sich ablösen oder die Bauteile überhitzen. Ich nehme 0,75mm Sn60Pb38Cu2 (Bürklin: 11 L 434)
Peter Dannegger schrieb: > Ich nehme 0,75mm Sn60Pb38Cu2 (Bürklin: 11 L 434) Hallo Peter! Danke für den Tipp! Ich habe bei Conrad Zinn mit einer ähnlichen Legierung gefunden: Sn60Pb39Cu1 Ist schon auf der Einkaufsliste! LG, Lukas
R1 sollte 10k bleiben, ansonsten wird Q2 recht heiß und brennt vielleicht ab. Den C kann man machen, aber eigentlich auch quark, da der Arduino von sich aus 47µF am Eingang hat, die ausreichen sollten. Was ich empfehlen würde, einen weiteren Widerstand (~100 Ohm) zwischen Q1 Gate und Q2 Kollektor oder direkt zwischen Q1 Gate und R1. R3 und R sind wahrscheinlich überflüssig. Q1 ist evtl. auch viel zu überdimensioniert. An deiner Stelle würde ich mir dieses CM3 mal von innen anschauen, und nachverfolgen was am Steuerpin dranhängt. Wenn da nur ein paar mA reinfließen, kannst du kleinere Bauteile verwenden und Platz/Geld sparen.
Hallo Maik! Perfekt - jetzt hab ich einen Fahrplan. Ich habe es nach Deinen Hinweisen abgeändert --> siehe Anhang. Habe ich durch R1 / R3 dann nicht einen voltage divider gebaut? --> siehe auch Anhang (gerechnet auf http://www.raltron.com/cust/tools/voltage_divider.asp Heißt das mir kommen am Gate Q1 nur noch 0,119 V an? Wäre nicht gut, oder? LG, Lukas
Der neue Schaltplan kam nicht mit im letzten Post.... --> Anhang sorry...
Lukas Porak schrieb: > Habe ich durch R1 / R3 dann nicht einen voltage divider gebaut? --> > siehe auch Anhang (gerechnet auf > http://www.raltron.com/cust/tools/voltage_divider.asp Ja, es ist ein Spannungsteiler und am Gate kommen sogar noch mehr an ~0.3V. Der Widerstand ist dazu da die Stromspitzen beim Schalten zu reduzieren. Wenn das Gate am Q1 geladen ist (12V) und Q2 durchschaltet, dann ist das vereinfacht ausgedrückt, kurzzeitig fast wie ein Kurzschluss 12V -> GND. > Heißt das mir kommen am Gate Q1 nur noch 0,119 V an? Wäre nicht gut, > oder? Am Mosfet ändert das nur etwas, wenn du ihn am Limit betreibst, was bei der Schaltung nur der Fall wäre, wenn der CM3 Steuerpin zig Ampere ziehen würde.
Hallo Maik! Achsooooo! Ich hatte einen Denkfehler im Kopf. Die 0,3V liegen mir dann am Gate an, wenn Q2 durchschaltet. Mit 0,3 V macht mir das Mosfet weit genug auf!!! Viel Strom zieht der CM3 glaub ich nicht. Sperrt Q2, habe ich am Gate Q1 die 12V anliegen damit mir das P-Mosfet sperrt. Maik M. schrieb: > dann ist das > vereinfacht ausgedrückt, kurzzeitig fast wie ein Kurzschluss 12V -> GND. Weil wenn Q2 aufmacht, mir die geladene Kapazität am Gate Q1 voll durch Q2 Richtung GND durchrauscht, oder? Dafür also den R3, damit sich die Kapazität am Gate Q1 etwas gemäßigter abbaut? Ich weiß nicht ob mein "lautes Denken" jetzt vollends korrekt ist. Macht aber sehr viel Sinn für mich auf einmal. Vielen Dank, Maik! LG, Lukas
Lukas Porak schrieb: > Weil wenn Q2 aufmacht, mir die geladene Kapazität am Gate Q1 voll durch > Q2 Richtung GND durchrauscht, oder? Dafür also den R3, damit sich die > Kapazität am Gate Q1 etwas gemäßigter abbaut? Genau!
Maik, phantastisch erklärt für mich Noob! Hab jetzt nicht nur ein verbessertes Layout und verbesserte Fertigungstechnik um die Ersatzsshields zu machen sondern auch noch ein üppiges "Aha-Erlebnis". Wie haben die Leute das gemacht bevor es ein Internet und solche Communities wie hier gab? Unglaublich was mir die 2 Tage Foren-Aktivität gebracht haben... Ich rausche jetzt ab zum Conrad, mach meine Einkäufe und dann wird gelötet als gäbe es kein Morgen. LG, Lukas
Die Schaltung sieht so fast nach Lehrbuch aus, passt!
Lukas Porak schrieb: > Der neue Schaltplan kam nicht mit im letzten Post.... Ich würde den 10k Widerstand zwischen Steuerpin und GND des CM3 doch spendieren, auch wenn er wahrscheinlich unnötig ist. Das kostet (fast) nichts und Du bist Dir sicher, - dass der Steuerpin im abgeschalteten Zustand des FETs wirklich 0 ist (trotz Reststrom des FET, besonders bei hohen Temperarturen -> Afrika!). - Außerdem kannst Du dann auch ohne angeschlossenem CM3 an dem Ausgang messen zur Kontrolle des Zustandes (ohne diesen Pull-Down-Widerstand würde der Ausgang "in der Luft" hängen bzw. wegen des Reststroms in Richtung + gehen). Gruß Dietrich
Simon K. schrieb: > Die Schaltung sieht so fast nach Lehrbuch aus, passt! Simon, vielen Dank für die Bestätigung. Das gibt mir Ruhe dass das Layout keine Fehlerquelle darstellen sollte. Dietrich L. schrieb: > Ich würde den 10k Widerstand zwischen Steuerpin und GND des CM3 doch > spendieren, auch wenn er wahrscheinlich unnötig ist. Dietrich: Ok, werde ich machen. So weit ich das verstehe kanns nicht schaden, wenns evtl. schon nicht hilft, oder? Abgesehen davon habe ich das Zeitrelais mal mit Multimeter (auf Durchgängigkeit: Steuerpin --> Gnd) mal während einem Zyklus gemessen. Es machte den Anschein, dass während des Zyklus der Steuerpin gegen Gnd kurz keine Durchgängingkeit hat. Kann natürlich sein, dass die zeitliche Auflösung des Multimeters hier Raum für Fehlinterpretationen lässt? Wie auch immer: 10k zwischen Steuerpin und Gnd wird verbaut! Danke für Deinen Input! Werde euch noch einen finalen Report geben wie sich die Version 2 - die wir da nunmal gemeinsam optimiert haben - in Afrika anstellt. LG euch Allen, Lukas
Wenn du das ganze schon neu aufbaust, würde ich die Variante mit
Bipolartransistoren empfehlen.
Vorteile: Kurzschlußfest durch Strombegrenzung auf ca. 50mA
Verpolsicher bis zu -45V
Wenn du auf die Strombegrenzung verzichten möchtest, lass einfach die
beiden Dioden Ds und den Widerstand Rs weg. Als Q1 genügt dann ein BC557
(am besten gleich 10 Stk. mitliefern ;).
Je nach Umgebung könnte man auch noch über einen ESD-Schutz am Ausgang
nachdenken. Der Eingang dürfte über R1/C1 zumindest für das HBM
ausreichend geschützt sein (hab das jetzt nicht verifiziert).
Robuster wäre es allerdings, wenn du mit dem Transistor Q2 ein einfaches
Relais in einer Steckfassung ansteuern würdest. R1 anpassen und
Freilaufdiode nicht vergessen.
Dietrich L. schrieb: > Ich würde den 10k Widerstand zwischen Steuerpin und GND des CM3 doch > spendieren, auch wenn er wahrscheinlich unnötig ist. > Das kostet (fast) nichts und Du bist Dir sicher, > - dass der Steuerpin im abgeschalteten Zustand des FETs wirklich 0 ist > (trotz Reststrom des FET, besonders bei hohen Temperarturen -> Ich bin mir da nicht sicher, ob das so gut ist. Laut Datenblatt (falls man das überhaupt so nennen darf) von dem Ding soll der Anschluß offen bleiben (potentialfrei), wenn er nicht geschaltet ist.
Maik M. schrieb: > Ich bin mir da nicht sicher, ob das so gut ist. Laut Datenblatt (falls > man das überhaupt so nennen darf) von dem Ding soll der Anschluß offen > bleiben (potentialfrei), wenn er nicht geschaltet ist. Das Datenblatt ist zwar wirklich mager, aber dass der Anschluss offen bleiben muss, kann ich mit beim besten Willen nicht vorstellen. Und wenn da nach dem Abschalten noch Spannung anliegt, würde der Widerstand nur ein (geringe) Last darstellen. Aber Lukas könnte ja nachmessen und im Notfall den Widerstand rauszwicken - aber ich sehe da kein Problem. Gruß Dietrich
Maik, Dietrich! Ich habe die Platine jetzt intuitiv mal genau so aufgebaut, dass man den 100k-resistor zwischen Steuerpin/Gnd noch gemütlich rauszwicken kann falls der Comat das nicht mögen sollte. (Bissl Platz gelassen um an die Haxerl zu kommen...) Die erste Platine hab ich gerade fertiggestellt und getestet. Unter "Laborbedingungen" läuft alles absolut perfekt! Ich hab eine Freude!!! Comatös: Wooooow! Hast Du das jetzt extra entworfen? Ich bin im Schaltkreis-lesen leider langsamer als ein Vorschulkind bei Goethe. Morgen geht die Sendung nach Uganda - vielleicht schaffe ich es Vormittags noch die Komponenten aufzustellen. Sollte mir das gelingen geht die Alternative garantiert mit!!! Ich mach jetzt mal die zweite Platine fertig, dann werde ich mich bemühen dein Layout nachzuvollziehen & Verfügbarkeitsabfragen beim Dealer meines Vertrauens Peter D.: Die Lot-Empfehlung stellt sich als sehr gut raus. Ich komm mit weniger Temperatur aus und brauche wirklich NULL Flussmittel. Zerfließt total fein und macht ordentliche und saubere Lötstellen! Dank an euch Alle! LG, Lukas
Was mir noch aufgefallen ist: Du solltest auf jeden Fall die im Uno eingebaute Schutzdiode D1 benutzen. Das erspart dir vermutlich eine Menge magischen Rauch - egal ob Mosfet oder bipolar. Die daraus resultierende minimal kleinere Ausgangsspannung ist kein Problem für das CM3. http://www.comat.ch/dokumentation/World%20of%20relays_Cat_2012.pdf Seite 170 Trigger threshold B1 5,8 ... 6,5 V Control current B1 <=13,8 mA Residual current B1 <=4,5 mA Inrush current B1,tau<0,4 ms <=2,6 A Damit kann auch die Strombegrenzung auf ca. 20mA (Rs=50R) gelegt und auf den Kühlkörper verzichtet werden (Pvq1 ca. 280 mW @ Vbat=15V -> Tamb <= 110°C) BC557 ginge mit Serienwiderstand ca. 100R (Inrush current < 200 mA). Der würde im Kurzschlußfall ca. 2W@15V verbraten müssen, sollte also ein Drahtwiderstand 5W sein. Ein solcher wäre auch in der Mosfet-Variante als KS-Schutz angebracht.
Hey Comatös! Bin beeindruckt / begeistert! Wirkt so als hättest Du das gelernt? :D Ich gebe ehrlich zu, dass Deine Ausführungen zT meinen Level übersteigen. Habe Biotechnologie studiert, bin also mehr der Bakterien-Flüsterer, befinde mich zwar gerade in einer steilen Lernkurve, aber mein elektrotechnisch ist bei weitem nicht akzentfrei... Die Schutzdiode im Arduino D1 dient zum Verpolungsschutz und zum Schutz vor irgendwelchen katastrophalen Fails anderer Komponenten, nehm ich an? Und verdammt, verdammt, verdammt... Das kommt davon wenn man nicht hartnäckig genug googled. Das Datesheet MIT Info - das hätte ich vor einem Monat ganz gut brauchen können. Damn it! Aber besser jetzt als nie. Ich habe jetzt mal die zwei Ersatzshields auf Mosfet-Basis zusammengeschraubt, gereinigt, auflichtmikroskopiert, getestet mit einer Test-sw (500ms alle 4000ms) und meinem Mini-oszi (dropbox-link). https://www.dropbox.com/s/km7p45ssg25arwj/2013-04-11%2011.27.58.jpg Das tut jetzt mal so wie ich mir das vorstelle. Aber von der Professionalität Deiner Schaltung bin ich leider weit entfernt. Geht sich mit der Care-Package Sendung leider auch nciht mehr aus. Weil meine elektro-Dealer die Teile (wie immer...) nicht lagernd hat. ABER: Es ist nichts umsonst! Weil: Das Projekt ist jetzt in der Testphase 1, das Ding kommt in einem Monat retour und wir werden dann den Prototypen von der ersten "bastel"-stufe einen Schritt näher Richtung "professionell" bringen. Diese seltsame Kombination von Arduino und Zeitrelais wird dann auch fallen. Es arbeiten mehrere Organisationen an dem Projekt zusammen, und die Zeitrelais-Lösung war zwar robust, aber nicht sehr user-friendly. Ich habe Anfangs versucht eine Komplettlösung mit via Arduino geschalteten Relais zu machen. NUR war es beinahe ein Ding der Unmöglichkeit die Störungen durch die Relais zu schrimen. Das hat mir regelmässig den Arduino lahmgelegt, false-positives erzeugt. Ich mag Relais nicht, wirklcih nicht! Elektromagnetisches klumpert! Wie auch immer: Deinen Aufbau werd ich - wenns auch nicht mehr zum Einsatz kommt - einfach mal fabrizieren, weils mich einfach interessiert. In Phase 2 mag mich dann bemühen die Lasten direkt mittels n-mosfet lowside switches zu schalten. Obwohl ja lowside-switching auch seine gefahren mit sich bringt (spannung liegt halt ständig am verbraucher an). Vlt. nehm ich das Gelernte mit und mach wieder Highside-switches, wenn auch der Aufwand größer ist. Die Challenge an der ganzen Sache: das soll auch mal in Afrika (und dort eher die ärmsten Regionen) hergestellt werden können. D.h. es bleibt alles trough-hole, nix SMD, und vermutlich auch keine Platinen-Ätzerei sondern Lochraster / Stripes und der Aufbau will demnach eher einfach & günstig bleiben. Wenns so weit ist, werde ich garantiert einen Thread hier eröffnen und euch wiedermal mit meiner Inkompetenz belästigen bevor ich einen Lötkolben heiß mache :) Mein Kollege der jetzt in A. sitzt hat übrigens berichtet, dass nach Reinigung der ersten Platine das System kaum noch Faxen macht. Noob ich... ts ts ts. Viel gelernt! LG & Berichte folgen (bremst mich, wenns eh niemanden mehr interessiert!), Lukas
Bitte melde dich an um einen Beitrag zu schreiben. Anmeldung ist kostenlos und dauert nur eine Minute.
Bestehender Account
Schon ein Account bei Google/GoogleMail? Keine Anmeldung erforderlich!
Mit Google-Account einloggen
Mit Google-Account einloggen
Noch kein Account? Hier anmelden.











