Hallo, ich habe gerade ein Problem: Ich habe einen Gleichstrommoter an meinen Arduino an einen Pin und den Ground dran geschaltet. Nur das Problem ist, dass mein Gleichstrommoter viel mehr Spannung als 4-5V benötigt. Da ich da auch mit einem Transistor nicht mehr weit komme, war meine Idee, eine Blockbatterie dazwischen zu schalten um die Spannung zu erhöhen. Doch wie kann ich die Blockbatterie so dazwischen schalten, das es auch SAUBER funktioniert?. Ich würde das gerne Ohne Relais machen, da ich ja sonst die Fähigkeit verliere, den Motor Analog zu steuern. Vielen dank für jede Hilfreiche Antwort lg
Tim Lappe schrieb: > Da ich da auch mit einem Transistor nicht mehr weit komme, Ein Treibertransistor ist für diesen Zweck aber die Methode der Wahl. Dann kannst Du fast jede beliebige Spannung zum Betrieb Deines Motors nehmen. > da ich ja > sonst die Fähigkeit verliere, den Motor Analog zu steuern. Typischerweise steuert man Motore per PWM, also digital. Gruss Harald
@Harald Soweit ich weiss ist PWM eine "vorgeteuschte" analoge Steuerung. Und so könnte ich die Geschwindigkeit meines Motors nicht mehr Steuern, wenn ich dies mit einem Relais schalte. Was den Transistor angeht, werde ich es nochmal versuchen. lg
Das mit der Blockbatterie am Arduino würde ich lassen. Außer Du möchtest gerne den µC töten. Bei solchen Sachen verwendet man zwei Stromkreise mit verbundener Masse. Einmal µC und einmal Motor. Der µC steuert dabei gegen Masse einen FET (logic level, heißt öffnet schon bei 5V zufriedenstellend) und dieser FET läßt dann den Strom durch den Motor (ebenfalls gegen Masse) fließen. Dafür gibts zehntausende Schaltbilder im Netz.
@Ben__ habe gerade im Netz nichts passendes Gefunden. Vielleicht lag es an den Schlagwörtern. Hast du zufällig noch so ein Schaltbild?
Tim Lappe schrieb: > @Ben__ habe gerade im Netz nichts passendes Gefunden. Siehe oben, Link von "Emitter". Gruss Harald
Tim Lappe schrieb: > Soweit ich weiss ist PWM eine "vorgeteuschte" analoge Steuerung. Die Steuerung ist digital ein-aus, mit zeitkontinuierlichem Duty-Cycle. Daraus ergibt sich für den Motor ein Gleichstrom der von einen AC-Dreieckanteil überlagert ist. Vergiss die Freilaufdiode nicht!
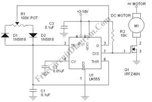
MAAAAAAAAAAaaaaaaaaaaaaaaaan Im zweiten Bild den 555 durch den µC ersetzen. Bei kleinen Motoren kann der auch den FET direkt treiben (33-47 Ohm Gatewiderstand nicht vergessen). @Lieber Jörg Wunsch Sorry wenn ich wenn ich wieder nur herumtrolle ...
Ben _ schrieb: > Im zweiten Bild den 555 durch den µC ersetzen. ...und die vergessene Freilaufdiode hinzufügen. :-) Gruss Harald
Tim Lappe schrieb: > Ich habe einen Gleichstrommoter an meinen > Arduino an einen Pin und den Ground dran geschaltet. Das solltest Du aber nie machen. Soviel Strom kann der µC nicht und er kann dadurch zerstört werden (obwohl die µCs oft erstaunlich zäh sind). Das heißt: Du würdest auch bei 5V einen Treibertransistor brauchen (Schaltungen siehe oben). Gruß Dietrich
Bitte melde dich an um einen Beitrag zu schreiben. Anmeldung ist kostenlos und dauert nur eine Minute.
Bestehender Account
Schon ein Account bei Google/GoogleMail? Keine Anmeldung erforderlich!
Mit Google-Account einloggen
Mit Google-Account einloggen
Noch kein Account? Hier anmelden.

