Hallo, Ich suche ein IC das die Aufgabe übernehmen soll, 3 Relais durch Stromstöße nach einander ein zu schalten, und nach dem 4. Stromstoß alle wieder aus. Also: 1.Stromstoß Relai 1 ein, 2.Stromstoß Relai 1 und 2 ein, usw. 4.Stromstoß Relai 1,2 und 3 Aus. Habe schon nach Relais gesucht die das ermöglichen, aber da spielt die Größe nicht mir, da die Schaltung in ein Truck Modell eingebaut werden soll. würde mich freuen wenn jemand was passendes hat. Über eine Zeichnung einer fertigen Schaltung würde ich mich noch mehr freuen. Das Ganze soll mit 5 Volt Arbeiten.
Martin Schwaikert schrieb: > Mit Semmellogik ist das recht einfach lösbar. Und was ist das? oder meintest du Sammellogik? Bin im IC bereich noch Neuling. mfg
Hm... Ein Schiebregister, mit dem n-ten Ausgang auf Reset rückgekoppelt und das Taktsignal als Clock? Oder gleich (jaja) einen kleinen netten tiny12 (also nen µC)?
Tim Held schrieb: > Martin Schwaikert schrieb: >> Mit Semmellogik ist das recht einfach lösbar. > > Und was ist das? Alles aus den Serien: 74xx, 74HCxxx, 74HEFxxx, ... zu finden unter TTL Logik. > oder meintest du Sammellogik? > Bin im IC bereich noch Neuling. Ist ja keine Schande. Falls Du es irgendwoher bekommen kannst, ist das "TTL Kochbuch" einen Blick wert. Vieles lässt sich mit Logik genauso lösen, wie mit einem µC.
Und nicht vergessen: ein Relai muß mit einem Stromsto angesteuert werden. SCNR
Hallo einfach den linken teil der Schaltung weglassen und an Pin 14 des 4017 dann deinen takt anlegen. http://www.knollep.de/Hobbyelektronik/projekte/20/sch.gif um dein gewünschtes Muster zu erhalten einfach R8, T4, K4 weglassen und an die anderen 3 Klemmen deine Relais MIT FFREILAUFDIODE anschließen. oder soll erst Relais 1 an sein, dann Relais 1+2 dann Relais 1+2+3 ? MfG Alex
Danke erst mal, ja erst Relai 1 dann 1+2 dann 1+2+3 dann alle aus. Also wenn eine einfache Sperrdiode das selbe ist wie eine Freilauf Diode, habe ich da sogar noch welche von. Und zu den Wiederständen? Bei der Schaltung steht 9-12V, meine schaltung soll ab 5V funktionieren. Müssen dann die Wiederstände nicht getauscht werden? mfg
wenn das so sein muss brauchst du noch eine Hand voll Dioden zwischen dem 4017 und den Transistoren. der 4017 Schaltet seine Ausgänge nämlich nur einen nach dem andern auf high. Ja eine ganz normale Diode http://www.mikrocontroller.net/articles/Relais_mit_Logik_ansteuern#Freilaufdiode MfG Alex
Danke für die Antwort, könntest du mir die fertige Schaltung aufzeichnen? Den so langsam blicke ich nicht mehr ganz wo jetzt was hin soll^^. mfg
Die Klapper-Dinger heißen auch in der Einzahl Relai_s. Wenn du lieber den englischen Ausdruck davon möchtest, dann mußt du die auch konsequent "relay" benennen.
Das kann man mit einen einzelnen 74HC194 aufbauen, zumindest wenn dein Taktsignal prellfrei ist. Man nutzt preload um bei Überlauf das passende Muster reinzuladen. Aber damit dann der 74HC194 deine Relais schalten kann brauchst du 3 Treibertransistoren oder einen ULN2003. Vielleicht gibt es von Allegro noch UDNxxxx Schieberegjster mit Leistungsausgängen, die man auf einen Wert setzten kann, der RESET nicht aktiviert.
Wegstaben Verbuchsler schrieb: > Die Klapper-Dinger heißen auch in der Einzahl Relai_s. Das gemeine ist ja, dass hier sowohl Singular als auch Plural des Substantivs eine identische Schreibweise besitzen, aber (im Deutschen) unterschiedlich ausgesprochen werden. Die Franzosen haben es da einfacher mit ihrem "relais". Singular, Plural, Schreibweise und Aussprache: alles gleich.
Also mit der Schreibweise habe ich keine Probleme. Zumindest nicht zu verstehen welches Bauteil jetzt welches sein soll, nur wo jetzt was genau hin soll ist mir noch nicht ganz schlüssig. Die Möglichkeit mit 74HC194 und weiteren, raffe ich gar nicht, wie gesagt bin Anfänger im IC Bereich. Also wenn mir Jemand was aufzeichnen könnte, währe ich sehr dankbar. mfg
Warum nimmt man für sowas nicht z.B. einen kleinen PIC wie den 12F675 im DIP8-Gehäuse? Das Eval-Board z.B. PICkit1 ist auch Programmer, kommt rein nur an den USB-Anschluß, kein Netzteil und sonst nix nötig. Mit dem programmierbaren steckbaren also auswechselbaren PIC drauf, kostet es auch nicht die Welt, der entprellt per Software gleich den Eingabetaster mit, und gibt nacheinander den Stromstoß an den I/O-Pins aus. Dahinter müssen für die Relais wahrscheinlich noch Leistungstreiber. Die Programmierumgebung vom PIC-Hersteller Microchip ist auch kostenlos. Allerdings muß man programmieren, sich in den PIC mit Assembler oder C einarbeiten. Auch braucht er vielleicht etwas mehr Strom, als statische CMOS-Logik, aber nicht gravierend viel. Bei anderen Controllerfamilien geht sowas auch, vielleicht noch besser, ich kenne aber nicht alle.
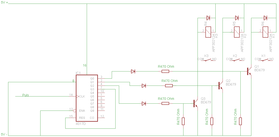
Also ich habe mit Eagel mal was gezeichnet, könnte das so funktionieren? Zeichnung im Anhang. mfg
Wilhelm Ferkes schrieb: > Warum nimmt man für sowas nicht z.B. einen kleinen PIC wie den 12F675 im > DIP8-Gehäuse? Weil man schon vor hunderten von Jahren gewusst hat, dass "mit Kanonen auf Spatzen schießen" irrational ist :)
Martin Schwaikert schrieb: > Weil man schon vor hunderten von Jahren gewusst hat, dass "mit Kanonen > auf Spatzen schießen" irrational ist :) Wo schrieb ich noch mal was über ARM oder Pentium? Finde es gerade nicht mehr. ;-)
Tim Held schrieb: > Also ich habe mit Eagel mal was gezeichnet, könnte das so funktionieren? > Zeichnung im Anhang. Wie es jetzt ist wird nacheinander Relais 1 dann 2 dann 3 geschaltet. Tausch mal in der Zeichnug die Position der Dioden mit den 470Ohm Widerständen. Dann denk mal nach was passiert wenn Du von einem IC Ausgang 2 Dioden an 2 Widerstände führst. Um störsicherer zu sein sollte dann noch ein Widerstand jeweils an die Basis des Transistors gegen Masse gelegt werden um einen definierten L-Pegel zu haben.
Tschuldigung. Die Reihenfolge nach dem Plan ist natürlich 2 - 1 - 3 ...
Tim Held schrieb: > Und zu den Wiederständen? Bei der Schaltung steht 9-12V, meine schaltung > soll ab 5V funktionieren. Müssen dann die Wiederstände nicht getauscht > werden? Da bekommt man Augenkrebs.
Wilhelm Ferkes schrieb: > Warum nimmt man für sowas nicht z.B. einen kleinen PIC wie den 12F675 Stimmt. Schließlich ist das ein Mikrocontrollerforum. Da kann man doch nicht einfach mit Logik kommen...
radiostar schrieb: > Wilhelm Ferkes schrieb: > >> Warum nimmt man für sowas nicht z.B. einen kleinen PIC wie den 12F675 > > Stimmt. Schließlich ist das ein Mikrocontrollerforum. Da kann man doch > nicht einfach mit Logik kommen... Ich hab ja leicht reden, weil ich ein PICkit1 habe, und eigentlich nur einen PIC12F629 oder PIC12F675 für einen Preis um 1€ herum bestellen müßte... Na, wenns aber mit dem 4017 geht, und der Taster schon entprellt ist, ist der Aufwand ja auch überschaubar. Ansonsten brauchte man an Hardware für die Tasterentprellung noch einen Logikbaustein z.B. mit 2 UND-Gattern, die kreuzgekoppelt werden, wenn der Taster dreipolig ist, oder ein Monoflop bzw. einen Halb-Monovibrator, da gibt es verschiedene.
Nimm den kleinsten Tiny für 50 cent:
DDRB=&b001111
Dim Flags as Byte
Do
If Pinb.4=1 then
If Flags.0=0 then
Flags.0=1
If PortB<15 then
PortB=1+(PORTB AND 15)*2
else
PortB=0
End iF
End if
Else
Flags.0=0
End if
Loop
Bei Bedarf PINB.4 noch entprellen.... fääärtsch! ;-)
An den Eingang PinB.4 (Pulldown) wird der (High-)"Stromstoss" geführt.
An den Ausgängen PortB 0-3 stehen nacheinander deine 0..1+2+3+4..0 als
Highlevel an.
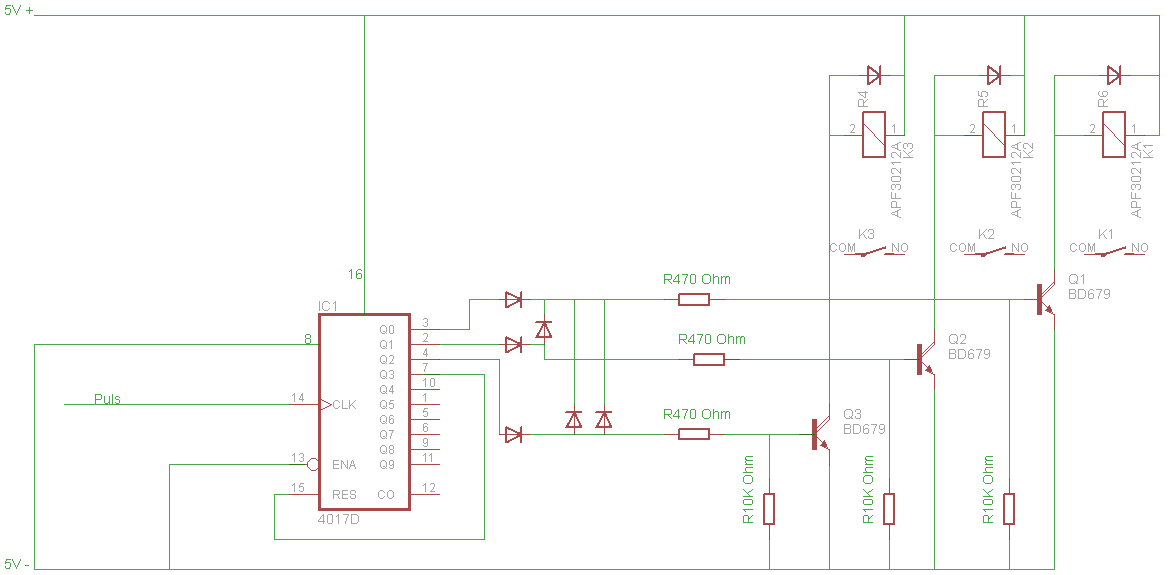
Wilhelm Ferkes schrieb: > radiostar schrieb: > >> Wilhelm Ferkes schrieb: >> >>> Warum nimmt man für sowas nicht z.B. einen kleinen PIC wie den 12F675 >> >> Stimmt. Schließlich ist das ein Mikrocontrollerforum. Da kann man doch >> nicht einfach mit Logik kommen... > > Ich hab ja leicht reden, weil ich ein PICkit1 habe, und eigentlich nur > einen PIC12F629 oder PIC12F675 für einen Preis um 1€ herum bestellen > müßte... > > Na, wenns aber mit dem 4017 geht, und der Taster schon entprellt ist, > ist der Aufwand ja auch überschaubar. Ansonsten brauchte man an Hardware > für die Tasterentprellung noch einen Logikbaustein z.B. mit 2 > UND-Gattern, die kreuzgekoppelt werden, wenn der Taster dreipolig ist, > oder ein Monoflop bzw. einen Halb-Monovibrator, da gibt es verschiedene. Und ich Verstehe mal wieder nur Bahnhof. ^^ Wenn das hier das falsche Forum ist, hätte man mir das nicht ehr sagen können? (nicht böse gemeint.) So nach angaben von hp-freund: > Tausch mal in der Zeichnug die Position der Dioden mit den 470Ohm Widerständen. und >Um störsicherer zu sein sollte dann noch ein Widerstand jeweils an die >Basis des Transistors gegen Masse gelegt werden um einen definierten >L-Pegel zu haben. Ist nun diese Schaltung Herausgekommen.
Also mit Michael Sch. Aussage kann ich rein gar nichts anfangen.
Tim Held schrieb: > Also mit Michael Sch. Aussage kann ich rein gar nichts anfangen. Diese Aussage höre ich letzter Zeit immer öfter. Glaub ich werde senil... ;-)
Tim Held schrieb: > Also mit Michael Sch. Aussage kann ich rein gar nichts anfangen Er meint, Du sollst Dir ein Programmiergerät samt Entwicklungsumgebung für PICs besorgen, dann einen PIC12F675 nehmen und diesen programmieren. Kann man machen, wenn man gerne mit Kanonen auf Spatzen schießt, oder eh schon alles da hat. Bei Deiner Schaltung würde ich die Widerstände von den Basen nach Masse weglassen. Außerdem zieht immer nur ein Relais an - Du möchtest aber, daß zuerst eiines, dann zwei, dann drei angehen, richtig? Dann brauchst Du noch drei Dioden mehr, denn Q1 soll Relais 1 und 2 ansteuern, Q3 alle drei. Die Basiswiderstände würde ich vergrößern. Immerhin nimmst Du Darlingtons und die Relais ziehen ja auch nicht allzuviel Strom.
radiostar schrieb: > Bei Deiner Schaltung würde ich die Widerstände von den Basen nach Masse > weglassen. Ich würde sie merklich vergrößern. So 10k oder mehr.
Tim Held schrieb: > Und ich Verstehe mal wieder nur Bahnhof. ^^ > Wenn das hier das falsche Forum ist, hätte man mir das nicht ehr sagen > können? (nicht böse gemeint.) Natürlich nicht. Aber der Clock-Input ist damit immer noch nicht entprellt, da kann nicht mal eben einfach so eine Taste dran. Es sei denn, das ist anderweitig außerhalb des Schaltplans schon gelöst. Die Sache mit der Diodenlogik hinter dem 4017 sehe ich im Plan noch nicht. Man braucht da 6 Dioden zur Entkopplung. Außerdem ist es (vielleicht) gewagt, mit dem 3. Ausgang des schwachen 4017 gleich drei Transistoren anzusteuern. Vermutlich wäre auch ein Schieberegister (seriell ein, parallel aus) einfacher als ein 4017. Man schiebt am Shift-Eingang Einsen rein, die bei jedem weiteren Takt einen weiteren Ausgang schalten. Beim 4. Takt resettet man das Schieberegister. Da kann man mal nach einem Baustein suchen, der ein positives Reset-Signal hat, und dann gleich auch immer alle Ausgänge auf Null setzt. Das erspart wenigstens eine Diodenlogik hinter den 4017-Ausgängen. Ich hab noch ein wenig zu tun, schaue aber zwischendurch mal ins TTL- oder CMOS-Taschenbuch, wo alle Typen drinne sind. Sonst mußt du zu den schon vorhandenen 3 Dioden noch 3 weitere ergänzen.
radiostar schrieb: > Tim Held schrieb: >> Also mit Michael Sch. Aussage kann ich rein gar nichts anfangen > > Er meint, Du sollst Dir ein Programmiergerät samt Entwicklungsumgebung > für PICs besorgen, dann einen PIC12F675 nehmen und diesen programmieren. > Kann man machen, wenn man gerne mit Kanonen auf Spatzen schießt, oder eh > schon alles da hat. > > Bei Deiner Schaltung würde ich die Widerstände von den Basen nach Masse > weglassen. Außerdem zieht immer nur ein Relais an - Du möchtest aber, > daß zuerst eiines, dann zwei, dann drei angehen, richtig? Dann brauchst > Du noch drei Dioden mehr, denn Q1 soll Relais 1 und 2 ansteuern, Q3 alle > drei. Die Basiswiderstände würde ich vergrößern. Immerhin nimmst Du > Darlingtons und die Relais ziehen ja auch nicht allzuviel Strom. Danke erst mal, nach deiner Beschreibung sieht es nun so aus. Wenn ich die Relais benutze die ich vorgesehen habe, haben sie einen Widerstand von 179 Ohm. Wie groß sollten dann die Basiswiderstände sein? MFG
> Natürlich nicht. > > Aber der Clock-Input ist damit immer noch nicht entprellt, da kann nicht > mal eben einfach so eine Taste dran. Es sei denn, das ist anderweitig > außerhalb des Schaltplans schon gelöst. Nein es ist nicht entprellt, was auch immer das heißen soll.^^ Sorry. mfg
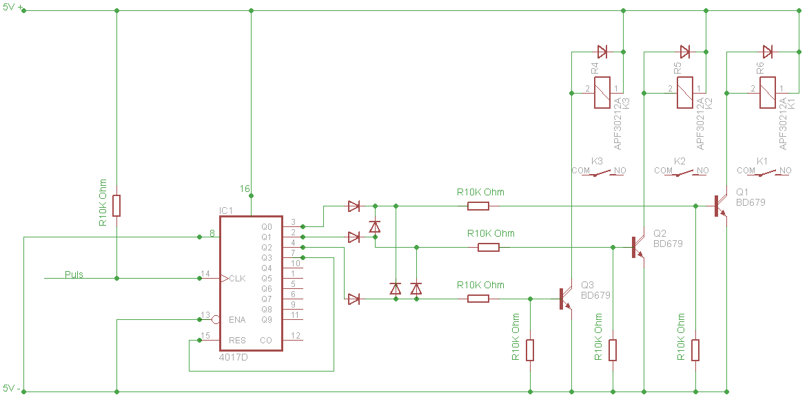
@ radiostar Ich denke die Widerstände nach Masse könnten schon bei der endgültigen Schaltung von Vorteil sein um einen stabilen L-Zustand zu erreichen. Deren Werte sollten aber (ohne zu rechen) im Bereich des 5 - 10 fachen der Basiswiderstände liegen. @ Tim Es sieht leider so aus als ob Du meinen Hinweis mit den Dioden noch nicht verstanden hast. Im Anhang meine Kurzversion - eigentlich nur für die Dioden. Den Rest der Schaltung wieder ergänzen und wie schon mehrfach gesagt die Entprellung nicht vergessen.
Jetzt sieht der Plan mit 6 Dioden schon besser aus. Welchen Strombedarf haben die Relais? Bedenke, daß durch die Entkopplungsdioden 0,6V Spannung verloren gehen, und ein Ausgang eines Standard-4017 keine hohen Ströme liefert.
Tim Held schrieb: > Wie groß sollten dann die Basiswiderstände sein? Schau ins Datenblatt der Transistoren, hFE = Stromverstärkung ist das Schlüsselwort. Und: da stimmt noch was nicht mit den Dioden am Ausgang Q2, da gibt's 2mal die Verbindung zum Q0 Strang. Zeichne Verbindungen immer mit dem Verbindungspunkt ein. Dann ist es glasklar, was wo verbunden ist und wo lediglich Linien überkreuzen, ohne dass eine el. Verbindung gewünscht ist. Übrigens: Kompliment zur Eigeninitiative. :)
Wilhelm Ferkes schrieb: > Aber der Clock-Input ist damit immer noch nicht entprellt, Je nach Hersteller gibt es 4017-ICs mit Schmitt-Trigger-Eingang. Da reicht dann ein RC-Glied zur Entprellung. Gruss Harald
hp-freund schrieb: > Ich denke die Widerstände nach Masse könnten schon bei der endgültigen > Schaltung von Vorteil sein um einen stabilen L-Zustand zu erreichen. Darlingtons sind keine MOSFETS. Wenn der Basisstrom weg ist, gehen die Transistoren aus und schon ist der Zustand stabil. Ich würde die Basiswiderstände auf 10k erhöhen.
Harald Wilhelms schrieb im Beitrag #3141890: > Je nach Hersteller gibt es 4017-ICs mit Schmitt-Trigger-Eingang. > Da reicht dann ein C-Glied zur Entprellung. Wenn das so ist, dann ja. Das nennt sich auch Halb-Monovibrator. Damit ist die Austauschbarkeit des 4017 aber nicht mehr gewährleistet, es wäre aber eine der einfachsten Lösungen.
Wilhelm Ferkes schrieb: > Jetzt sieht der Plan mit 6 Dioden schon besser aus. > > Welchen Strombedarf haben die Relais? > > Bedenke, daß durch die Entkopplungsdioden 0,6V Spannung verloren gehen, > und ein Ausgang eines Standard-4017 keine hohen Ströme liefert. Nach URI Währe das I= U/R. Also 5V/179Ohm= 0.027932960893854747 A >Schau ins Datenblatt der Transistoren, hFE = Stromverstärkung ist das >Schlüsselwort. Werde ich noch machen, da noch offen ist welche Transistoren ich genau nehme. Werde die Teile bei einem Elektronikshop besorgen, und ich weiß nicht welche Transistoren er da hat. >Zeichne Verbindungen immer mit dem Verbindungspunkt ein. Dann ist es >glasklar, was wo verbunden ist und wo lediglich Linien überkreuzen, ohne >dass eine el. Verbindung gewünscht ist. Ist geändert. Zur Entprellung, den Puls liefert dieses Bauteil: http://www.conrad.de/ce/de/product/227390/2-Kanal-Schalter mfg
hp-freund schrieb: > Ok. Wir können noch verhandeln ;-) Nach neuesten Erkenntnissen verringere ich mein Angebot um 7k8. Der TO hat gerade zugegeben, daß er noch gar nicht weiß, welche Transistoren er nimmt :-(
Tim Held schrieb: > Zur Entprellung, den Puls liefert dieses Bauteil: > http://www.conrad.de/ce/de/product/227390/2-Kanal-Schalter Das ist fertige Elektronik, die wird sicherlich schon ein entprelltes Signal liefern. Die Mindestlast fand ich im PDF nicht, und der Ausgang des Moduls schaltet auch nicht zwei Polaritäten. Es müßte da zum Clock-Input des 4017 also noch ein Pullup-Widerstand an +5V mit dran. Im Ruhezustand des Steuermoduls wird dann das Clock-Signal High-Pegel haben, aber das sollte nicht stören.
Tim Held schrieb: > Nach URI Währe das I= U/R. Also 5V/179Ohm= 0.027932960893854747 A 28mA könnte man auch mit von der Baugröße her viel kleineren Darlington-Transistoren wie dem BC517 gut schaffen. Evtl. reichte sogar noch ein einfacher Nicht-Darlington wie der BC547, ich suche mal nach Strombelastung der 4017-Outputs.
So. >Das ist fertige Elektronik, die wird sicherlich schon ein entprelltes >Signal liefern. Die Mindestlast fand ich im PDF nicht, und der Ausgang >des Moduls schaltet auch nicht zwei Polaritäten. Es müßte da zum >Clock-Input des 4017 also noch ein Pullup-Widerstand an +5V mit dran. Dass das Signal vom Modul von einem IC Gesteuert wird, nehme ich auch an das es entprellt ist. Den Pullup-Widerstand habe ich eingefügt, jetzt nur mal wieder meine Frage nach der Größe.^^ mfg Ach ja Tom M. was meintest genau mit: >Übrigens: Kompliment zur Eigeninitiative. :) Meintest du die Eigeninitiative zur Erstellung der Zeichnung oder des gesamten Projektes?
So, ich schaute gerade mal in den Grunddaten der HEF4000-Serie. Im Grunde können 4000-Ausgänge unter schlechtesten Bedingungen (+85°C) nur schlaffe 0,36mA Strom treiben, bei Raumtemperatur immerhin 0,44mA, und zwar bei VCC 5,0V und Pinspannung 4,6V. Ein 74HC4017 wäre da statt dem Standard-4017 zu überlegen, wenn man nur mit 5V Betriebsspannung arbeitet. Tim Held schrieb: > Dass das Signal vom Modul von einem IC Gesteuert wird, nehme ich auch an > das es entprellt ist. Ich sah da leider später noch eine Unschönheit: Der Ausgang des Moduls wird keine scharfflankigen Signale liefern, weil sich an der Basis der dortigen Transistoren Kondensatoren mit 2,2µF befinden. Vielleicht reicht es dem Input des 4017 trotzdem, sonst könnte man überlegen, diesen Kondensator und auch den Schalttransistor weg zu lassen. Vermutlich ist der Kondensator dort drinne, um die Abschaltflanke der Schalttransistoren abzuflachen, denn sonst gehen diese bei induktiven Lasten wie z.B. Motoren über die Wupper.
Wilhelm Ferkes schrieb: > 28mA könnte man auch mit von der Baugröße her viel kleineren > Darlington-Transistoren wie dem BC517 gut schaffen. Also die Baugröße ist nicht soooo das Problem, Die komplette Schaltung wird im hinteren teil eines Truck Modells im Maßstab 1/14 unter gebracht. Hier mal ein Bild des Modells.
Wilhelm Ferkes schrieb: > So, ich schaute gerade mal in den Grunddaten der HEF4000-Serie. Im > Grunde können 4000-Ausgänge unter schlechtesten Bedingungen (+85°C) nur > schlaffe 0,36mA Strom treiben, bei Raumtemperatur immerhin 0,44mA, und > zwar bei VCC 5,0V und Pinspannung 4,6V. Ein 74HC4017 wäre da statt dem > Standard-4017 zu überlegen, wenn man nur mit 5V Betriebsspannung > arbeitet. Also das ganze soll mit Minimum 5V bis 7,2V laufen. > Tim Held schrieb: > >> Dass das Signal vom Modul von einem IC Gesteuert wird, nehme ich auch an >> das es entprellt ist. > > Ich sah da leider später noch eine Unschönheit: Der Ausgang des Moduls > wird keine scharfflankigen Signale liefern, weil sich an der Basis der > dortigen Transistoren Kondensatoren mit 2,2µF befinden. Vielleicht > reicht es dem Input des 4017 trotzdem, sonst könnte man überlegen, > diesen Kondensator und auch den Schalttransistor weg zu lassen. > Vermutlich ist der Kondensator dort drinne, um die Abschaltflanke der > Schalttransistoren abzuflachen, denn sonst gehen diese bei induktiven > Lasten wie z.B. Motoren über die Wupper. Also das von wegen über die Wupper gehen, ist eingetreten, wenn ich viel Strom abrufe, beim starken beschleunigen. Kann aber daran liegen das ich es im Moment anders gelöst habe. Im Moment habe ich hinter dem Modul von Conrad noch zwei Module an je einem Kanal die als Stromstoßschalter arbeiten. Ich denke bei denen wird der Fehler liegen das sie bei starkem beschleunigen schalten. mfg
Tim Held schrieb: > Also die Baugröße ist nicht soooo das Problem, Die komplette Schaltung > wird im hinteren teil eines Truck Modells im Maßstab 1/14 unter > gebracht. > > Hier mal ein Bild des Modells. Interessant, mal zu sehen, wo das Ganze eingebaut wird! Ja, das stimmt, die BD675 sind nicht arg wuchtig. Sie stehen nur nicht ganz so feste auf der Platine als ein kleinerer Dreibeiner, wo die Pins im Dreieck angeordnet sind, wenn es im Modell stark rüttelt und vibriert. Jetzt wäre noch über die Bauteile zu reden, die Dimensionierung der Widerstände, ob man nicht besser den 74HC4017 anstatt den 4017 wählt, und anstatt Darlingtons ganz normale Transistoren, und ob man im Schaltermodul noch was ändert oder ganz weg läßt. Wenn ich es richtig verstanden habe, ist das Schaltermodul ja auch ein Bausatz. Da das aktive Signal des Schaltermoduls Low ist, und mit dem Pullup-Widerstand am Clock-Eingang des 4017 High, wird der 4017 auch nicht beim Einschalten weiter zählen, sondern beim Ausschalten. Da ist unter Umständen noch eine Invertierung des Signals nötig, wenn das stört. Andererseits hätte man das richtige Signal, wenn man es vor dem Schalttransistor abgreift, denn der Schalttransistor invertiert ja. Hängt denn an den Ausgängen des Schaltermoduls noch parallel was anderes mit dran, z.B. Motoren? Oder sollen sie alleine nur den Clock-Input des 4017 steuern? So, ich muß allmählich zur Nachtruhe, muß morgen früh raus. Man kann dann aber morgen noch mal weiter diskutieren.
Nein es soll nur die Schaltung im Plan an das Modul. Habe mich mal in einem anderen Forum umgehört, da war dir rede von einem 4 Stufen Schiebe Register. Währe es damit eventuell einfacher? Auch wenn ich nach dem ganzen Geschreibe von der Schaltung nicht wieder abweichen und alles über den haufen werfen möchte.
27mA lässt sich doch mit einem normalen BC546/BC556 schalten. 1-2mA Basisstrom treiben das Teil doch schon voll in Sättigung.
> Währe es damit eventuell einfacher? ^ Aua Natürlich, wurde schon am 25.04.2013 00:51 erwähnt, aber den Beitrag hast du ja ignoriert. Bloss deine dämliche Salamitaktik, in der du bis heute nicht erwähnst wozu die Schaltung dienen soll (Motoren werden wohl nicht geschaltet, da machen solche Stufen wenig Sinn, vermutlich sind es bloss 20mA LEDs) und warum Stromstoss (du hast offenbar einen Proportional-Fernsteuerungskanal den man je nach Knüppelstellung mit 4 Schaltstufen auswerten könnte, direkt und ohne blöde Bedienung), hat niemand Lust sich noch Gedanken um eine optimale Lösung zu machen.
Moin moin, habe gestern Abend den OT, in Eile überflogen und das AtTiny-Beispiel mit 4 Relais statt 3 eingestellt. Für 3 Rel. müssen nur DDRB=&b000111 und die beiden "15" durch "7" ersetzt werden. Der Attiny 13 z.B. könnte die Relais (28mA) direkt treiben. Freilaufdioden obligatorisch. Das ist ein 8-pin IC, ein Pulldown-Wid. und 3 Relais. Die Entkopplung der Spannungsversorgung kommt noch dazu. Der µC hat noch 2 Pins frei, mit denen man z.B. den Status der Schaltstufen binär ausgeben könnte, etc.... Programmer (Usbasp bekommt man für 5 Euronen) Basic- und C-Compiler gibts für lau. Ein kleines Steckbrett zum Testen und proggen gibt's auch für 3 Euros. Das popelige Progrämmchen ist in wenigen Minuten erstellt und geflasht... Und hier bezeichnen jene Leute diese Lösung als "Mit Kanonen auf Spatzen schiessen", die nun in ihrem mehrköpfigen "Brainstorming" seit gestern noch keine allgemein akzeptierte, diskrete "Lösung" zusammengefriemelt bekamen... DAS ist, auf Bauteile-, Verschaltungsaufwand und Mannstunden bezogen, eine Resourcen-Ineffizienz, die dem "Spatzenmodell" eher gerecht würde...... ;-)
Michael Sch. schrieb: > Das popelige Progrämmchen ist in wenigen Minuten erstellt > und geflasht... ...nachdem man sich vorher mindestens ein Vierteljahr in die Programmierung eingearbeitet hat. :-( Gruss Harald
@Harald DER war gut! :-)) Wenn man soviel 'Grundwissen' und logisch-technisches "Verständnis" mitbringt, daß man für solch ein Progrämmchen ein Vierteljahr benötigt, dann sollte man statt sich mit Elektronik und µC-Technik zu beschäftigen, lieber nen Kurs für "gewaltfreies Häkeln von Topflappen" besuchen.... ;-)
Michael Sch. schrieb: > lieber nen Kurs für "gewaltfreies Häkeln von Topflappen" > besuchen.... ;-) Hat mich gerade herzhaft zum Lachen gebracht :)
Was soll es denn nun werden und wofür? Gefragt wurde ja un schon mindestens einmal...
...ich kriege Augenkrebs vom etreff dieses Threads in der Übersicht - kann ein Admin das mal bitte korrigieren. Man man. Klaus.
Michael Sch. schrieb: > DER war gut! :-)) Klar war der gut! Denn es ist durchaus denkbar, daß jemand nicht so die Grundlagen der Elektronik hat, auch wenn er hier fragt, und trotzdem technisch bewandert ist. Mmmaaaaaannnnnnn!!! Wo soll denn einer sonst fragen, wenn nicht hier? In meinem Bekanntenkreis gibt es eine Menge Techniker, Autoschrauber, was auch immer. Von denen weiß niemand, was ein Transistor ist, oder ein Widerstand. Brauchen sie normalerweise auch nicht. Dein Vorschlag ist gut für einen Elektronik-Einsteiger, der mit µC beginnen will. Keine Frage. Nicht alle sind Elektronikentwickler. Ein von einem User fertig gebrannter PIC oder AVR bringt es aber auch nicht. Einen programmierbaren Baustein würde ich selbst auch nur einsetzen, wenn ich die Programmierung kenne, und die Tools habe. Also, Leute, vertragt euch! Ich selbst werde heute noch mal nach Schieberegistern suchen. Eines mit Reset für den Einschaltmoment, und Löschen separat. Das erspart auch völlig die 6 Entkopplungsdioden, wenn die Ausgänge der Reihe nach eingeschaltet werden können, und belastet auch den dritten Ausgang nicht dreifach. Möglicherweise ist auch das Einschaltverhalten (Reset) dort besser, das muß man alles mal suchen und schauen. Im Grunde ist das auch kein Aufwand, einfach nur den 4017 gegen Schieberegister tauschen. Dann die Transistoren: Sicher sind auch einfache BC547 möglich.
Michael Sch. schrieb: > DER war gut! :-)) > > Wenn man soviel 'Grundwissen' und logisch-technisches "Verständnis" > mitbringt, daß man für solch ein Progrämmchen ein Vierteljahr benötigt, > dann sollte man statt sich mit Elektronik und µC-Technik zu > beschäftigen, lieber nen Kurs für "gewaltfreies Häkeln von Topflappen" > besuchen.... ;-) Es gibt immer noch einen deutlichen Unterschied zwischen Grundwissen der Elektronik und problemloser Beherrschung der µP-Programmierung. Ich denke, auch Personen mit guten Elektronikkenntnissen werden die µP-Programmierung nicht an einem Nachmittag lernen können. Man muss nur mal hier ins Forum schauen, wozu es die meisten Fragen gibt. :-) Gruss Harald
Man könnte diese simple Schaltung auch rein elektromechanisch lösen (obwohl die Rede von einem IC war). Ein echtes Stromstoßrelais sollte aber schon am Anfang der Kette stehen, sonst neigt das ganze zum Schwingen. Dasselbe wird auch mit ICs nicht besser, man muss die Stromstoßlogik schon genau durchdenken. Wie lange darf der Taster gedrückt bzw. ein Schaltsignal eingeschaltet sein (Entprellung). Die Relais können sich durch Hilfskontakte gegenseitig verriegeln, dass nur die eine Schaltfolge möglich ist.
Ich hätte sowas seinerzeit(tm) mit einem (D)195 erschlagen. Sofern man Glück hatte, einen zu bekommen. Heisst eben heute 74LS95 oder meinetwegen 74HCT95. Den Eingang "A" auf High und beim Start den Paralleln Eingang mitm RC Glied laden. An die ersten drei Ausgänge die Relais, den vierten Ausgang auf den Eingang "parallel laden". Da beim TTl sowieso ein offener Eingang als "High" gilt, wird genau jene Information mit jedem Takt durchgeschoben. Du kanst also den vierten Ausgang etweder mit auf "Reset" legen. dann hast du, nachdem alle drei Relais angezogen waren, beim vierten Impuls den Zustand, das auch mal alle aus sind. legst Du den 4ten Ausgang auf "parallel laden" würde das erste Relais nie aus gehen... Wenn ich das Datenblatt vom D195 finde, kann ich das mal aus dem Augenwinkel aufzeichen. BTW: was soll es denn nun werden?
Christoph Kessler (db1uq) schrieb: > Man könnte diese simple Schaltung auch rein elektromechanisch lösen Ist niemand mehr in Besitz eines Drehwählers? ;-) In Telefonanlagen mit mehr als einer Nebenstelle befanden sich früher auch Wählketten nur mit Flachrelais Typ 48, um die Nebenstelle anzuwählen. Irgendwo habe ich sogar noch Pläne. In der Ausbildung wurden wir auch mit so einer Wählkette gequält. Mit Ablauf des Nummernschalters am Telefon schaltet diese Kette der gewählten Ziffer entsprechend. Aus der 4000-er Serie fand ich mal zwei geeignete Schieberegister: Den 4015, und den 40194. Jetzt kommt die 74xx-Reihe noch mal dran.
Für vier Zustände wäre ein 2-bit-Zähler die störsicherste Lösung. Die Decodierung geht dann mit Gattern oder Diodenlogik. Ein 74xx74 reicht aus. Längere Schieberegister z.B. mit 3 Bit neigen eher zu Fehlschaltungen durch Prellen oder Einstreuungen, auch da es vier unerlaubte Zustände gibt.
> BTW: was soll es denn nun werden?
Ich meine das habe ich schon mal geschrieben aber na ja.
Das Modul welches ich bei Conrad gekauft habe, macht ein Servo Signal
welches vom Empfänger kommt zu einem Stromstoß. Dieser soll beim ersten
Stromstoß Relai 1 an schalten, beim zweiten Stromstoß Relai 1 und 2 an,
beim dritten Stromstoß Relai 1 und 2 und 3 an, beim vierten Stromstoß
alle Relais aus. Die Relais werden benötigt, da die die Verbraucher, von
einer Elektronik betrieben werden in der die passenden Widerstände und
andere Komponenten verbaut sind. Die Relais unterbrechen also nur die
Leitungen zwischen der Elektronik und den Verbrauchern.
Es muss auch nicht unbedingt mit einem IC gelöst werden wenn es anders
einfacher ist.
mfg
Christoph Kessler (db1uq) schrieb: > Für vier Zustände wäre ein 2-bit-Zähler die störsicherste Lösung. Die > Decodierung geht dann mit Gattern oder Diodenlogik. Ein 74xx74 reicht > aus. Da hätte man wieder Zusatzbauteile. Die Lösung nur mit dem Schieberegister alleine wäre schön klein. > Längere Schieberegister z.B. mit 3 Bit neigen eher zu > Fehlschaltungen durch Prellen oder Einstreuungen, auch da es vier > unerlaubte Zustände gibt. Warum? Erfahrungen? Wie ich die letzten Tage anderswo im Forum sah, machen 4017-er auch schon mal Mätzchen.
Tim Held schrieb: > Es muss auch nicht unbedingt mit einem IC gelöst werden wenn es anders > einfacher ist. Nun ja. Man kann Zähler bzw. Schaltwerke immerhin auch noch aus einzelnen Transistoren aufbauen. Aber ich befürchte, dafür wird dein Fahrzeug dann schnell zu klein. Sonst denken wir mal über Relais mit Verriegelung nach. Das ist aber heute schwieriger als früher, da es keine Relais mit mehreren verschiedenen und komplexeren Kontaktsätzen mehr gibt. Zumindest wäre aber damit das ganze Brimborium hinter dem 4017 hinfällig, und die Entprellgeschichten und Reset.
@Tim Held: auch in deiner letzten Version sind die Dioden noch suboptimal verschaltet. Zum Schalten von R5 und R6 über Q1 und Q2 sind jeweils zwei Dioden in Reihe. Warum? Ansonsten: wahrscheinlich würde ich das auch mit einem Tiny erschlagen - "Weil er da ist"™. Logik-ICs müsst ich erst nachsehen, ob was passendes in der Schublade liegt. Aber dafür erst $programmiersprache lernen, Programmer besorgen, ich weiß ja nicht. Wobei die simpelste Variante am RS232 mit 2 Zenerdioden, 3(?) Widerständen und einem Transistor auskommt. Das als Steckbrettaufbau reicht für ein einzelnes Projekt völlig. Wilhelm Ferkes schrieb: > Wenn ich es richtig verstanden habe, ist das Schaltermodul ja auch ein > Bausatz. Die Beschreibung verspricht: > Baustein fertig aufgebaut Immerhin, für irgendwas außer den IC-Sockeln müssen die 13,95 ja sein. Egal: Schieberegister klingt am zielführendsten. Eine konstante 1 reintakten und Ausgang vier führt zu einem Reset, schlimmstenfalls mit einem Transistor invertiert. Bleibt die Frage, was die Relais eigentlich schalten und ob die Darlingtons die Last nicht direkt treiben konnen oder sonst ein kleiner bis mittlerer FET. Auch wieder Geschmackssache.
Malte S. schrieb: > Bleibt die Frage, was die Relais eigentlich > schalten und ob die Darlingtons die Last nicht direkt treiben konnen > oder sonst ein kleiner bis mittlerer FET. Auch wieder Geschmackssache. Ich denke ein wenig auch an robusten Einsatz. Überlegenswert wären vielleicht überhaupt keine MOS-Bausteine, alles Bipolar. Mit hoch empfindlichen Darlingtons machte ich auch schon mal komische Erfahrungen, z.B. als sich im feuchten Keller ein gelagertes Gerät plötzlich mal von alleine einschaltete. Da hab ich Ableitwiderstände vergessen. Na ja, meine Anfangszeiten. Ansonsten favorisiere ich im Augenblick noch die Schieberegisterlösung. So schlimm kann das doch nicht sein, die wurden doch in Millionen Geräten verbaut. Aber ich denke heute mal über eine reine Relais-Lösung nach. Bin da lange raus, aber wenn man früher mal damit zu tun hatte? Das würde in der Schaltung den ganzen Elektronikteil eliminieren, und nur auf die drei Ausgangsrelais und vielleicht noch ein Zusatzrelais beschränken.
Rein mechanisch: Kopple einfach deinen Modellservo mit einen Drehschalter.
hp-freund schrieb: > Kopple einfach deinen Modellservo mit einen Drehschalter. Jep! Die genialste Lösung ist immer die simpelste Lösung. Wo sah ich solche Drehschalter? Nicht Drehwähler! Auch in der alten Telefonvermittlungstechnik. Es sind rotierende Scheiben, die an manchen Stellen Kontakt bekommen, oder auch nicht. Wenn es das nicht fertig gibt, dann wäre es aber eine mechanische Handwerksarbeit. Z.B. ein rundes Platinenstück, wo Flächen weg geätzt sind, oder stehen bleiben. Es gibt im Netz auch ein altes Video einer uralten Telefonvermittlung, wo man es in einer Passage sehen kann.
Zur Not reicht es auch Magnete auf die Platikscheibe zu kleben und Reedkontakte drumherum. Kann man dann sogar frei programmieren :)
Christoph Kessler (db1uq) schrieb: > Ein 74xx74 reicht aus. Wenn es da Gründe gibt, womit der besser wäre: Ein Analogmultiplexer 4051 mit binär gewählten Kanälen dahinter täte es dann alleine auch. Jedenfalls kann Tim heute noch nicht Bauteile bestellen. Wir sind noch lange nicht am Ende. ;-)
Solange die Menschen auf solche Weise mit "Problemen" beschäftigt sind, sind sie wenigsten weg von der Strasse und machen sonst keinen Unfug... :-))
Michael Sch. schrieb: > Solange die Menschen auf solche Weise mit "Problemen" beschäftigt sind, > sind sie wenigsten weg von der Strasse und machen sonst keinen Unfug... > :-)) Ooch, das ist doch aber ganz amüsant hier, oder? Kenntnisse halten mich vielleicht auch von sonstigem Unfug ab? ;-) Aber du bist ja auch nicht auf der Straße, wie man sieht. ;-)
Mal im Ernst: Ich hätte die Schaltung in 3 Minuten auf dem Steckbrett zusammen gekloppt, und sie würde da funktionieren. Aber nur für mich. Ich kenne dann auch die Unwägbarkeiten bei den Bauteilen und späteren Umgebungsbedingungen, und vielleicht würde ein 4000-er mal etwas mit zu hohem Strom leicht vergewaltigt, oder ein Transistor für alle Eventualitäten untersteuert. In dem Ansteuermodul Schaltermodul vom Blauclaus sieht man auch, daß die Ausgänge des 4001 mal kurz überlastet werden. Bei 3,3V liefern die 4000-er kein mA, und für den Darlington BD675 wären für 3A unter allen Umständen mehr nötig. Es geht aber. Vielleicht ist man manchmal zu kleinlich, zu akribisch, auf total sichere Industrieanwendungen fixiert.
Wilhelm Ferkes schrieb: > Ist niemand mehr in Besitz eines Drehwählers? ;-) Für den Modellbau gab es früher etwas ähnliches unter dem Namen Schritt- schaltwerk. Die waren dann auch deutlich kleiner als Post-Drehwähler. Gruss Harald
Wilhelm Ferkes schrieb: >> Längere Schieberegister z.B. mit 3 Bit neigen eher zu >> Fehlschaltungen durch Prellen oder Einstreuungen, auch da es vier >> unerlaubte Zustände gibt. > > Warum? Erfahrungen? > > Wie ich die letzten Tage anderswo im Forum sah, machen 4017-er auch > schon mal Mätzchen. Naja, ein 4017 ist auch sone Art Schieberegister. (genauer: Johnsonzähler) Gruss Harald
Harald Wilhelms schrieb: > Für den Modellbau gab es früher etwas ähnliches unter dem Namen Schritt- > schaltwerk. Die waren dann auch deutlich kleiner als Post-Drehwähler. Der dekadische Post-Drehwähler wäre zu kompliziert. Der hat als Taktgeber noch den RU (Relaisunterbrecher), und muß mit einer Schaltmimik aus weiteren Relais wieder die restlichen Schritte in die Ausgangsposition laufen. Aber wie gesagt: In einem Video einer Steinalt-Anlage (Rotary 7A) sieht man auch noch Drehscheibenschalter, die keine Schrittschaltwerke sind.
Wilhelm Ferkes schrieb: > In einem Video einer Steinalt-Anlage (Rotary 7A) sieht > man auch noch Drehscheibenschalter, die keine Schrittschaltwerke sind. Uuuups, ich sollte es vielleicht mal nennen. Wer keine Angst vor ein paar wenigen MB Video-Stream hat, es ist nicht so viel: http://www.bayern-online.com/v2261/artikel.cfm/203/Video-Central-telefonica-Rotary-7A2.html Es ist vermutlich eine große Telefonvermittlungsstelle in einer spanischen Großstadt wie Madrid oder Barcelona. Exakt weiß ich es nicht. Irgendwo gegen Ende sieht man da Selektoren für Relaisgruppen aus Drehschaltern. Die Opas hätten unser Problem vor 100 Jahren schnellstens gelöst gehabt, wenn man das alles so sieht!
> Für den Modellbau gab es früher etwas ähnliches unter dem Namen Schritt- > schaltwerk. Die waren dann auch deutlich kleiner als Post-Drehwähler. Telex-Relais für Märklin-Lokomotiven mit Vorwärts-/Rückwärtslichtumschaltung.
MaWin schrieb: > Telex-Relais für Märklin-Lokomotiven mit > Vorwärts-/Rückwärtslichtumschaltung. An sich ok, aber diese Relais schalten nicht bei 5V. Danke an alle, aber kann mir nicht endlich mal jemand eine funktionierende Version auf zeichnen? mfg
So, ich noch mal. Habe in einem anderen Forum diese Schaltung geschickt bekommen. Anstelle der LED´s werden dann die Relais eingesetzt. mfg
So Freunde der Nacht. Ich habe beide Schaltungen meinem Elektronikhändler des Vertrauens vorgelegt, und gefragt was seiner Meinung nach besser währe. Er sagte beide Schaltungen werden funktionieren, warum auch nicht. Meine Schaltung währe aber einfacher da nur ein IC verbaut werden muss. Das einzige was ich noch geändert habe, um meinen Empfänger nicht zu überlasten ist, das ich an die spulen der Relais direkte Akkuspannung angelegt habe. Nicht weiter schlimm da die Transistoren nur nach Masse durchschalten. Habe das ganze heute Vormittag zusammen gebastelt und es funktioniert Einwand frei. Hier also die endgültige Schaltung. mfg
Hallo, schau Dir auch einmal den CD4015 an. Es handelt sich hierbei um ein "Dual 4-Bit Static Shift Register". Du benötigst für Deine Schaltung nur eines der zwei Schieberigister des CD4015. http://www.intersil.com/content/intersil/en/products/space-and-harsh-environment/rad-hard-digital/rh-shift-registers/CD4015BMS.html bzw. http://www.intersil.com/content/dam/Intersil/documents/fn32/fn3295.pdf Den Eingang des Registers legst Du auf logisch "1" und den vierten Ausgang verbindest Du mit dem Reset Eingang. Die ist zwar dann kein "sauberer" synchroner Schaltkreis, für Deine Belange sollte die Schaltung jedoch mehr als ausreichend sein. Ein Vorteil gegenüber der Schaltung mit dem 4017D: Du kannst Dir das "Diodengrab" sparen. Mit freundlichen Grüßen Guido
Tim Held schrieb: > Habe in einem anderen Forum diese Schaltung geschickt bekommen. Sowas ähnliches versuchte ich am Nachmittag mal, in LTspice zu simulieren. Auch mit 4 D-Flipflops, die ein Schieberegister bilden sollen, und sogar mit dem RC-Glied für Reset nach Stromeinschaltung. Denn ein integriertes Schieberegister besteht ja im Prinzip auch nur aus einzelnen D-Flipflops wie dem 4013. Man brauchte nur ein einziges IC. Aber, wenns denn jetzt geht! Ich verwendete in der Simulation auch ein RC-Glied für den Einschaltreset, damit die Schaltung nach Stromeinschaltung irgendwo definiert steht, und nicht in einem beliebigen Schaltzustand. An meiner Simulation hapert noch das eine oder andere Detail, Modellparameter der Simulationsbauteile, sonst hätte ich mich schon mal gemeldet gehabt. Nächstes mal installiere ich gleich PSPICE neu, da ist in der Studentenversion die komplette Bausteinserie 74xx mit drin, was jetzt gerade gut gewesen wäre.
Guido C. schrieb: > Du benötigst für Deine Schaltung nur > eines der zwei Schieberigister des CD4015. In meiner Bauteilkiste fand ich heute früh tatsächlich einen 4015. Den hatte ich ja am Freitag schon als geeigneten Typen heraus gesucht, werde den mal auf dem Steckbrett aufbauen. Das geht im Augenblick schneller als die Simulation. Das einzige, was man zusätzlich benötigt, ist eine RC-Kombination für den Einschalt-Reset. Mit der LTspice-Simulation von D-Flipflops, die ich zu einem einfachen Schieberegister zusammen fügte, bin ich gestern wegen Fehlermeldungen stecken geblieben, muß das später noch untersuchen. Die Fehlermeldung habe ich zwar jetzt weg, aber es stimmt mit den Delay-Einstellungen der Schaltglieder noch was nicht: Der Eingang schaltet beim ersten Clock-Impuls direkt durch alle Flipflops bis zum Ausgang durch, und das soll ja nicht sein. @Tim: Mit den Dioden stimmt immer noch was nicht. Die Schaltung mit dem 4013 und dem 4093 ist auch OK. Sie scheint mir sogar als am besten von allen geeignet. Sie hat Schmitt-Trigger-Eingänge, um das Eingangssignal aus dem Schaltermodul manierlich zu empfangen. Ich werde aber jetzt den 4015 untersuchen, das wäre ja ein Baustein weniger. Auch, ob es von den Ausgängen Rückwirkungen auf die Schieberegisterfunktion gibt. Also auch mal einen Ausgang etwas kurz schließen, und schauen, ob der Baustein intern korrekt weiter arbeitet.
So, ich habe jetzt noch etwas mit LTspice herum gespielt, das tuts jetzt. Man muß den Bauteilinstanzen noch manuell einige Modellparameter hinzu fügen, wie z.B. Anstiegszeiten und Ausgangsimpedanz. Ich bin da mit dem LTspice nicht immer ganz so fix schnell, wenn ich nicht täglich damit arbeite. Aber man weiß ja, wie man Dinge ans Laufen bekommt. Und zwar baute ich ein Schieberegister aus 4 einzelnen D-FF, von denen je auch 2 in einem 4013 sind. Mit 2 Bausteinen 4013 hat man also auch ein 4-bit-Schieberegister. Die Schaltung mit 4013 und 4093 gefällt mir trotzdem besser, denn durch die mit 4093-Gattern entkoppelten Ausgänge ist sie von den Transistoren her völlig rückwirkungsfrei. Ich spanne diese Schaltung auch noch mal vor den Simulator. Den 4017 kann ich in LTspice leider nicht mehr so leicht simulieren, weil die interne Schaltung doch aus einigen Einzelteilen Gatter und D-FF zusammen gebrasselt werden muß. Der 4017 bleibt aber nach wie vor interessant, wenn man wüßte, daß die interne Zählerschaltung auch rückwirkungsfrei von den Ausgängen entkoppelt wäre. Allerdings fehlt der Schmitt-Trigger-Eingang, und ich bin mir nicht sicher, ob es auch ohne geht.
Wilhelm Ferkes schrieb: > Der 4017 bleibt aber nach wie vor interessant, wenn man wüßte, daß die > interne Zählerschaltung auch rückwirkungsfrei von den Ausgängen > entkoppelt wäre. Wenn Du Dir mal die Funktionsweise eines Johnsonzählers ansiehst, ist es klar, das immer ein (Und-)Gatter zwischengeschaltet ist. > Allerdings fehlt der Schmitt-Trigger-Eingang, und ich > bin mir nicht sicher, ob es auch ohne geht. Wie bereits gesagt: Es gibt sohne und solche je nach Hersteller. Das gleiche gilt für den 4013. Gruss Harald
Harald Wilhelms schrieb: > Wenn Du Dir mal die Funktionsweise eines Johnsonzählers ansiehst, > ist es klar, das immer ein (Und-)Gatter zwischengeschaltet ist. Klar. Irgendwie wird hinter dem Zähler bis 10 noch eine Dekodierlogik aus Gattern dran hängen, anders gehts ja nicht. > Wie bereits gesagt: Es gibt sohne und solche je nach Hersteller. > Das gleiche gilt für den 4013. Leider ist man in der Herstellerwahl sehr beschränkt, wenn man als Bastler bei Reichelt & Co. bestellt. Da muß man immer das nehmen, was gerade da ist. Also gestaltet man die Schaltung besser so, daß Bausteine von allen Herstellern passen müssen. Ein Professor im Fach Elektronische Bauelemente warnte auch stets vor "besseren" Bausteinen. Man ist dann davon abhängig. Er war lange selbst Entwickler. In der Simulation habe ich für den Bausteinreset einfach nur ein RC-Glied dran. Bei Clock-Eingängen können langsame Flanken aber auch mal Probleme machen. Und das Eingangssignal aus dem Schaltmodul ist eben in der Hinsicht nicht besonders, wie man schon aus dem Schaltbild im PDF abschätzen kann: Ein Kondensator an der Transistorbasis, der den Schaltvorgang verlangsamt, und auch noch Impulse integriert.
Hallo, Wilhelm Ferkes schrieb: >> Du benötigst für Deine Schaltung nur >> eines der zwei Schieberigister des CD4015. > > In meiner Bauteilkiste fand ich heute früh tatsächlich einen 4015. Den > hatte ich ja am Freitag schon als geeigneten Typen heraus gesucht, @ Wilhelm Stimmt, das hatte ich überlesen. Asche auf mein Haupt. @ All Ich habe den Ansatz mit dem CD4015 mit PSpice simuliert (s. Anhang). Den CD4015 habe ich mit 4 FlipFlops aus dem CD4013 zusammengebaut. Die "Initial States" der FlipFlops habe ich auf logisch "0" gesetzt. In der Praxis wird folglich noch eine kleine Beschaltung benötigt, die die FlipFlops beim Einschalten zurücksetzt. Mit freundlichen Grüßen Guido
Guido C. schrieb: > Den > CD4015 habe ich mit 4 FlipFlops aus dem CD4013 zusammengebaut. Exakt so machte ich das heute auch mal. Siehe Anhänge. Dennnoch: Die Schaltung, die der TO von woanders her bekam, ist schon einwandfrei, würde sie favorisieren.
Hallo, Wilhelm Ferkes schrieb: > Dennnoch: Die Schaltung, die der TO von woanders her bekam, ist schon > einwandfrei, würde sie favorisieren. Meinst Du die Schaltung aus diesem Beitrag? Beitrag "Re: suche IC das arbeitet wie Stufenrelai" Um ein paar Lichter im Bereich Modellbau zu schalten ist diese Schaltung sicher ausreichend. Bei einem "sauberen" synchronen Design werden jedoch alle FlipFlops mit dem selben Takt angesteuert. Den Ausgangssignal eines FlipFlops als Taktsignal eines nachfolgenden FlipFlops zu verwenden würde ich ohne große Not nicht machen. Hier kann man sich sehr leicht sog. "Glitches" einfangen. Insbesondere dann, wenn die Ausgangssignale der Flipflops über Logikgatter verknüpft als Ausgangssignale der Schaltung dienen. Allerdings muss ich zugeben, dass das Thema "Glitches" (so weit ich es auf die Schnelle überblicke) bei der o. g. Schaltung nicht auftritt. Mit freundlichen Grüßen Guido
Martin Schwaikert schrieb: > Ich vermisse ja immernoch die Dioden an den Relais. Nun lass doch mal den Relais die Freude, mal ein bisschen Hochspannung erzeugen zu dürfen. :-) Gruss Harald
Hallo, Guido C. schrieb: > Allerdings muss ich zugeben, dass das Thema "Glitches" > (so weit ich es auf die Schnelle überblicke) bei der o. g. Schaltung > nicht auftritt. Diese Aussage von mir, ziehe ich hiermit zurück. Bei der Schaltung aus dem Beitrag Beitrag "Re: suche IC das arbeitet wie Stufenrelai" treten sehr wohl sog. "Glichtes" auf. Gilt für den Zustand beider FlipFlops Q=0 und schaltet das FlipFlop IC1A auf Q=1 schaltet das FlipFlop IC1B ebenfalls auf Q=1 um. Allerdings schaltet das zweite FlipFlop zeitverzögert. Dies führt zu einem "Glitch" am Ausgang von IC2B (vergl. Abbildung im Anhang). Wie bereits gesagt, für die Lichtsteuerung an einem Modellbautruck ist dies natürlich nicht von Bedeutung. Mit freundlichen Grüßen Guido [Edit] Wie ich gerade sehe habe ich den "Glitch" im angehängten Bild als "Spike" bezeichnet. Bitte gedanklich ersetzen. [/Edit]
Guido C. schrieb: > Bei einem "sauberen" synchronen Design werden jedoch > alle FlipFlops mit dem selben Takt angesteuert. Den Ausgangssignal eines > FlipFlops als Taktsignal eines nachfolgenden FlipFlops zu verwenden > würde ich ohne große Not nicht machen. Da gebe ich dir einerseits völlig Recht. Synchron bevorzugen, wo immer es geht. Andererseits arbeitet die Schaltung schon per Definition (Verwendungszweck) langsam, und zählt auch nur bis 3, ich sehe hier kein so großes Problem, ein zweites Flipflop mit dem Ausgang des vorher gehenden zu takten. PSPICE hat ja auch einen schönen Digitalsimulator, wo man solche Situationen zur Ansicht mal nachstellen kann. Leider hat die Studentenversion die 4000-er-Serie nicht in der Library, aber immerhin die 7400. Mit dem Buch über PSPICE von Robert Heinemann arbeitete ich da mal einiges durch. Nachdem ich den Rechner mal platt machen mußte, werde ich PSPICE parallel zu LTspice auch wieder installieren. Ein größerer Ripplezähler wie der 4060 ist ein gutes Beispiel. Wenn man dort bei hoher Taktfrequenz einfach mal so den Zählerstand übernehmen möchte, da gerät man schon in Schwierigkeiten. Nicht synchrone Schaltungen haben allerdings auch Vorteile, z.B. den Energieverbrauch. Jede Folgestufe im 4060 schaltet nur noch mit der halben Frequenz der vorher gehenden Stufe, und braucht die halbe Energie. Gatter werden auch eingespart. Gestern passierte es mir aber auch, daß ich erst Races in der Schaltung hatte, obwohl sie ja synchron ist. Die Modellparameter der Timings waren defaultmäßig Null. Der erste Input war mit der ersten Taktflanke sofort durch alle vier Flipflops hindurch zum Output durch geschaltet. Da müßten dann notfalls noch Verzögerungsglieder zwischen die Stufen.
Hallo, Wilhelm Ferkes schrieb: > Da gebe ich dir einerseits völlig Recht. Synchron bevorzugen, wo immer > es geht. Andererseits arbeitet die Schaltung schon per Definition > (Verwendungszweck) langsam, und zählt auch nur bis 3, ich sehe hier kein > so großes Problem, ein zweites Flipflop mit dem Ausgang des vorher > gehenden zu takten. Bei der Schaltung über die wir hier sprechen hast Du natürlich recht. Darüber sind wir uns einig. Doch wenn es so einfach ist ein schönes synchrones Design... O.K., O.K. ich hör schon auf :-) Wilhelm Ferkes schrieb: > Nicht synchrone Schaltungen haben allerdings auch Vorteile, z.B. den > Energieverbrauch. Jede Folgestufe im 4060 schaltet nur noch mit der > halben Frequenz der vorher gehenden Stufe, und braucht die halbe > Energie. Gatter werden auch eingespart. Dass die FlipFlops nicht alle zur gleichen Zeit schalten hat natürlich den Vorteil, dass die Leistungsaufnahme der Schaltung "gleichmäßiger" ist. Auch da hast Du recht. Allerdings schalten auch bei einem synchronen Design die FlipFlops nicht schneller, da sie ja nicht immer bei jedem Low-High Taktflankenwechsel schalten (ja ich weiß, es gibt auch FlipFlops, die bei High-Low Taktflankenwechsel schalten). Bekanntlich haben CMOS-Logikbausteine beim Umschalten den größten "Energieverbrauch". In sofern dürfte sich der höhere Energieverbrauch lediglich auf die zusätzlichen benötigten Gatter beschränken. Mit freundlichen Grüßen Guido
Guido C. schrieb: > Doch wenn es so einfach ist ein schönes > synchrones Design... O.K., O.K. ich hör schon auf :-) Wir haben doch eigentlich schon alles, was das Herz begehrt. Die 4017-Schaltung, und die Schieberegister, beides hervorragend. Die Schieberegister sogar besser, weil ohne Dioden. Was mich wirklich stört, ist die fehlende scharfe Eingangstaktflanke, wofür man einen Schmitt-Trigger zusätzlich brauchte. Dafür wäre ja ein kompletter Gatterbaustein zu opfern, auch wenn man nur eines daraus braucht. Es ginge auch mit einem einzelnen Transistor, der die Flanke beschleunigt, darüber muß ich noch mal nachdenken, wie man das am besten lösen könnte. In Literatur und auch in Vorlesung heißt es da einfach nur: Schnell, kurz, scharfe Taktflanke. In meinen Gatterbaustein-Taschenbüchern: Auch keine genaue Info. OK, Pi mal Daumen soll die Flanke etwas schneller sein, als Gatterlaufzeiten. Aber interessant, wie man über so eine kleine Schaltung lange diskutieren kann, und Dinge erörtert. Der TO meldete sich schon eine Weile nicht mehr, dem brennt es bestimmt in den Fingern, sofort was zu haben. Jedenfalls gerät der Wilhelm mal wieder in Bastelfieber, bestellte sich jetzt endlich mal ein richtiges Steckbrett. Die ganze Sammlung 4000 und 7400 ist ja immer noch vorhanden, und vieles weitere wie OP, Optokoppler, eine Menge weiterer Spezialbausteine, µC, Speicher. Transistoren, Kondensatoren und Widerstände sowieso. Oben schrieb ich ja mal, daß ich richtig was zum Test aufbauen wollte, die Lösung mit dem 4015. Von früher hatte ich noch Simpelst-Steckbretter, einfach IC-Fassungen auf Lochraster, mit Steckstiften neben den Pins. Das machte ich vor 20 Jahren mal selbst. Dafür hätte ich mir erst mal wieder Drähte mit Kabelschuhen löten müssen, das ist doch alles unzulänglich. Aber ich kam damals auch damit aus, um die ersten Gattergräber zu bauen. Damit man auf dem Steckbrett auch z.B. eine Taktquelle hat: Noch eine Handvoll winzige PIC12F675. Kein Hochleistungs-µC, aber Low Power, und für viele winzige Hilfsaufgaben gut. Dieser PIC hätte dem TO übrigens auch voll genügt. Allerdings hätte er ein PICkit1 gebraucht, was wiederum obsolet ist. Das Programm hätten wir dann gemacht, hier als Dateianhang hoch geladen, und er hätte es in den µC geflasht. Beim PICkit1 war ja ein reines einfaches Flash-Tool dabei, da muß man überhaupt noch nicht mal das MPLAB installieren.
Hallo, Wilhelm Ferkes schrieb: > Wir haben doch eigentlich schon alles, was das Herz begehrt. Stimmt, wir haben jetzt vermutlich mehr Schaltungsvorschläge als WIR benötigen. Wilhelm Ferkes schrieb: > Aber interessant, wie man über so eine kleine Schaltung lange > diskutieren kann, und Dinge erörtert. Der TO meldete sich schon eine > Weile nicht mehr, dem brennt es bestimmt in den Fingern, sofort was zu > haben. Ich denke vom Threadersteller werden wir nichts mehre hören. Vermutlich hat er bereits eine der Schaltungen aufgebaut und in seinen Modellbautruck eingebaut. Ersteres ist jedoch nicht so schlimm, mir machen fachliche Diskussionen immer Spaß. In sofern war der Thread hier genau richtig für mich. Noch nicht einmal ein Troll ist vorbeigekommen. Oh, das hätte ich jetzt vermutlich nicht schreiben dürfen. Mit freundlichen Grüßen Guido
Guido C. schrieb: > Ersteres ist jedoch nicht so schlimm, mir > machen fachliche Diskussionen immer Spaß. In sofern war der Thread hier > genau richtig für mich. Mich hat der Thread jetzt mal richtig angetriggert, endlich ein vernünftiges Steckbrett zu bestellen, und das größte gleich. Ich war immer ein wenig wie der Schuster ohne Leisten. Man möchte ja nicht nur simulieren, auch wenn das heute sehr zuverlässig ist, sondern auch mal bauen und in der Praxis verifizieren. > Noch nicht einmal ein Troll ist vorbeigekommen. Oh, das hätte ich > jetzt vermutlich nicht schreiben dürfen. Ooch. Laß sie kommen. Ich freue mich jetzt wie Bolle auf die Post. Schönen Feiertag morgen, Guido.
Wilhelm Ferkes schrieb: > Mich hat der Thread jetzt mal richtig angetriggert, endlich ein > vernünftiges Steckbrett zu bestellen, Ja Wilhelm, ein Steckbrett ist eine feine Sache. Ich bin auch erst seit kurzem im Besitz und es ist einfach genial, wie sich z.B. eine Transistor-Grundschaltung zur Verifikation seiner Gedanken/Simulation in zwei bis drei Minuten aufbauen, und messen lässt. Ich hab für mein HTPC-Projekt jetzt sukzessiv alle ICs durchgetestet und bin als Dank auf ein paar Denkfehler gestoßen, die mir frühestens bei Fehlfunktionen der fertig bestückten Platine aufgefallen wären. Und dann bei einem knapp 50 Euro Brett anfangen und Leiterbahnen auftrennen (soweit das bei doppellagigen überhaupt so einfach geht) ist halt nicht das wahre. Ein Steckbrett und passende Kabel sind eine wirklich gute Investition für die nächsten 10-20 Jahre :)
Martin Schwaikert schrieb: > Wilhelm Ferkes schrieb: >> Mich hat der Thread jetzt mal richtig angetriggert, endlich ein >> vernünftiges Steckbrett zu bestellen, > > Ja Wilhelm, ein Steckbrett ist eine feine Sache. Ich bin auch erst seit > kurzem im Besitz und es ist einfach genial, wie sich z.B. eine > Transistor-Grundschaltung zur Verifikation seiner Gedanken/Simulation in > zwei bis drei Minuten aufbauen, und messen lässt. Ein Steckbrett sollte für einen Elektroniker eigentlich so elementar wichtig sein, wie Schreibpapier, oder einen Compiler auf dem PC. In der letzten Firma hatte ich auch ein Steckbrett, und weiß von daher, wie gut diese Sache einfach ist, und wie schwer ich mir mit meinen Selbstbastel-Brettern tue. Na ja, immerhin waren diese mal besser, als gar nichts. Allerdings simulierte ich auch mal ganz simple Sachen, und baute sie ohne Test in den Schaltplan ein. Bspw. einen Pegelwandler mit NPN-Transistor wie dem BC547. Man hat das einfach im Blut, wie da die Vorschaltwiderstände von Basis, Kollektor und Emitter sind, damit es in allen Lebenslagen einwandfrei spielt. > Ich hab für mein HTPC-Projekt jetzt sukzessiv alle ICs durchgetestet und > bin als Dank auf ein paar Denkfehler gestoßen, die mir frühestens bei > Fehlfunktionen der fertig bestückten Platine aufgefallen wären. Und dann > bei einem knapp 50 Euro Brett anfangen und Leiterbahnen auftrennen > (soweit das bei doppellagigen überhaupt so einfach geht) ist halt nicht > das wahre. Böse, wenn man was nicht getestetes auf einmal nicht funktionierend in seinen Mustern hat. > Ein Steckbrett und passende Kabel sind eine wirklich gute Investition > für die nächsten 10-20 Jahre :) Ich laß mich auch mal überraschen, auch wie die Qualität ist. Hab nicht das allerteuerste bestellt, etwas unter 50 Euro, bei einem der bekannten Versender für Privatleute. Aber zum großen Board auch noch ein einfaches kleines Brettchen der selben Art, nur um mal die Qualität der Steckkontakte durch Probieren ein wenig heraus zu finden. Wenn das kaputt gegurkt ist, ist es dann nur halb so schlimm. Alles kann man auf so ein Board bestimmt auch nicht stecken, z.B. Halbleiter im TO220-Gehäuse mit kräftigeren Beinchen. Oder dickere Elkos mit kräftigeren Drähten. Aber ich werde ja sehen. Wenns nicht hält, Pech gehabt, dann muß halt ein anderes mal was besseres her. Draht ist kein Problem: Ich hab noch eine Anbruchrolle Klingeldraht, was mal 500m waren, 0,6mm verzinnt, das sollte gut gehen, oder sogar ideal sein. Der 0,5-er Schaltdraht unverzinnt früher in der Firma war manchmal schon etwas wackelig, es funktionierte aber immer alles auch.
Wilhelm Ferkes schrieb: > Alles kann man auf so ein Board bestimmt auch nicht stecken, z.B. > Halbleiter im TO220-Gehäuse mit kräftigeren Beinchen. Oder dickere Elkos > mit kräftigeren Drähten. Aber ich werde ja sehen. Wenns nicht hält, Pech > gehabt, dann muß halt ein anderes mal was besseres her. Also bei meinem Brett vom großen C hat bisher alles gepasst, solange an Drähtchen nicht riesen Lötknödel waren. Ansonsten gibt es ja noch die Krokoklemmen, mit denen man sich einen kleinen Adapter zusammenschustern kann. So ein Steckbrett ist natürlich nicht der Weisheit letzter Schluss, aber schon sehr hilfreich. > Draht ist kein Problem: Ich hab noch eine Anbruchrolle Klingeldraht, was > mal 500m waren, 0,6mm verzinnt, das sollte gut gehen, oder sogar ideal > sein. Der 0,5-er Schaltdraht unverzinnt früher in der Firma war manchmal > schon etwas wackelig, es funktionierte aber immer alles auch. Ich habe damit keine so guten Erfahrungen gemacht. Wenn der Draht mal bricht, dann natürlich garantiert so, dass er nicht mehr herauszubekommen ist. Das ist dann wie ein schwarzes Pixel :) Kabelmäßig kann ich diese hier sehr empfehlen: http://www.ebay.de/itm/75-Stuck-Patchkabel-Jumper-Wires-Breadboard-Steckbrett-/260855067200?pt=DE_Computer_Sonstige&hash=item3cbc2c7240 Die Kabel sind aus Kupferlitze mit gecrimpten und in Plastik vergossenen "Griffen". Schön flexibel, stecken solide im Brett, man muss nicht befürchten, dass sei abbrechen, und für das Geld lohnt sich 150x abisolieren überhaupt nicht.
Martin Schwaikert schrieb: > Ich habe damit keine so guten Erfahrungen gemacht. Wenn der Draht mal > bricht, dann natürlich garantiert so, dass er nicht mehr > herauszubekommen ist. Das ist dann wie ein schwarzes Pixel :) Drahtbruch eines Schaltdrahtes passierte mir bisher wirklich noch nie. Vielleicht Übung im Abisolieren, ich isolierte ja auf dem Bau und bei Kunden Zehntausende Drähte ab. Es gibt schusselige Typen, die das einfach nicht drauf bekommen, alles schon gesehen. Ich hatte auf dem Bau einen Neuling dabei, und schickte den auch frohen Mutes alleine in den HVt, 20 Leitungen schalten. Das Ergebnis waren 20 Kurzschlüsse mit 20 Störungsmeldungen. Der sagte dann noch frech mir: Für so einen Shit sollte man einen Arbeitslosen von der Straße einstellen, und dem 50 Pfennige pro Schaltung in die Hand drücken. Na ja. > Kabelmäßig kann ich diese hier sehr empfehlen: > Ebay-Artikel Nr. 260855067200 > Die Kabel sind aus Kupferlitze mit gecrimpten und in Plastik vergossenen > "Griffen". Schön flexibel, stecken solide im Brett, man muss nicht > befürchten, dass sei abbrechen, und für das Geld lohnt sich 150x > abisolieren überhaupt nicht. Danke, ich nehme das zumindest mal als Info zur Kenntnis.
Hallo Wilhelm, Wilhelm Ferkes schrieb: > Mich hat der Thread jetzt mal richtig angetriggert, endlich ein > vernünftiges Steckbrett zu bestellen, und das größte gleich. Ich war > immer ein wenig wie der Schuster ohne Leisten. Man möchte ja nicht nur > simulieren, auch wenn das heute sehr zuverlässig ist, sondern auch mal > bauen und in der Praxis verifizieren. :-) Ja, ich gebe es zu, ich habe in meinem bescheidenem Bauteilfundus auch nach einem CD4015 gesucht. Leider wurde ich nicht fündig. Ich habe mir daraufhin verboten Einen zu bestellen. Nein, ich mach jetzt erst meine anderen Projekte fertig. Ich wünsche Dir noch einen schönen Restfeiertag. Hoffentlich kommt das Steckbrett noch vor dem Wochenende. Mit freundlichen Grüßen Guido
Guido C. schrieb: > Hoffentlich kommt das > Steckbrett noch vor dem Wochenende. Hurra, die Steckbretter sind heute angekommen. Allerdings mußte ich noch ein wenig daran schrauben, d.h. zusammen bauen, die vier Bananenbuchsen und die Gummifüße lagen separat in der Packung. Ansonsten: Robuste Stahlplatte als Untergrund, gefällt mir. Das kleinere Brettchen ist ja ohne Bananenbuchsen und Bodenplatte. Darunter befand sich, auf die Pappscheibe der Verpackung, ein dünnes Alublech aufgeklebt, Länge und Breite entsprechen genau der Grundfläche des Brettchens. Qualität etwa Konservendosenblech. Hat jemand Ahnung, wozu das dient? Ich habs mal zur Seite gelegt. Wenn das zum Aufkleben auf die Rückseite gedacht ist, dann verkratzt man damit nämlich die Tischplatte. Ich selbst glaube eher, es ist Müll, sonst wäre es ja sicherlich schon aufgeklebt gewesen. Es könnte z.B. der automatischen Teileerfassung über Magnetfeld in der Herstellung gedient haben. So, und als erstes habe ich natürlich mal den 4015 aufgesteckt. Der wollte erst nicht halten, und ich war ja fast schon enttäuscht. Es war aber noch 1mm Spiel unter dem Boden. Noch mal etwas fester drücken, schnapp, paßt doch ausgezeichnet. Also, ich bin begeistert. Der 0,6-er Klingeldraht paßt auch wunderbar. Der 4015 ist aus einem Altgerät. Aber mal sehen, bisher war sowas nur seltenst mal defekt. Jetzt fehlt da nur noch ein entprellter Taster dran, und eine Batterie, fertig! Die PICs sind ja auch mit gekommen. Werde erst mal das MPLAB wieder installieren, und mich dort auch wieder einfinden. Einen PIC will ich nämlich Just For Fun auch mit dieser Funktion programmieren. Der braucht mit einem Taster am Pin auch keinen Schmitt-Trigger, und wird ein Eingangssignal mit schlechter Flanke verarbeiten.
Wilhelm Ferkes schrieb: > Das kleinere Brettchen ist ja ohne Bananenbuchsen und Bodenplatte. > Darunter befand sich, auf die Pappscheibe der Verpackung, ein dünnes > Alublech aufgeklebt, Länge und Breite entsprechen genau der Grundfläche > des Brettchens. Qualität etwa Konservendosenblech. Hat jemand Ahnung, > wozu das dient? Ich habs mal zur Seite gelegt. Wenn das zum Aufkleben > auf die Rückseite gedacht ist, dann verkratzt man damit nämlich die > Tischplatte. Ich selbst glaube eher, es ist Müll, sonst wäre es ja > sicherlich schon aufgeklebt gewesen. Es könnte z.B. der automatischen > Teileerfassung über Magnetfeld in der Herstellung gedient haben. So eins hab ich auch. Ich habe das Blech unter die Rückseite des Steckbretts geklebt. Ob das nach unten abschirmen soll? Unwahrscheinlich, aber wer weiß. Ich fand jedenfalls, dass es da ganz gut steht und hat meinem Tisch auch noch nicht geschadet.
Malte S. schrieb: > So eins hab ich auch. Ich habe das Blech unter die Rückseite des > Steckbretts geklebt. Mann, wie gut, daß es Malte gibt, und das Forum. Leider lag weder dem Board eine Beschreibung bei, noch steht was auf der Verpackung. Ich habe gerade mal die untere Kante des Boards begutachtet, und etwas mit dem Fingernagel dran gefriemelt, und siehe da, es hat eine abziehbare Folie und darunter eine Selbstklebeschicht. Vielen herzlichen Dank! Was es mit Abschirmung auf sich hat, weiß ich nicht. Manche Analogschaltungen reagieren etwas empfindlich auf äußere Felder. Dann sind diese schon mal wenigstens fast in einem 180°-Winkel abgeschirmt, besser als nichts.
So, Leute, meine erste Steckbrettschaltung ist fertig! Der 4015 tut es schön, schaltet der Reihe nach 3 LEDs, dann wieder alles aus, wie der TO es mal wollte. Auf einen Power-On-Reset habe ich verzichtet, die Schaltung beginnt nach Stromeinschaltung irgendwo mitten drin, aber das ist zum Funktionstest egal. Eingabe mit einem RS-Glied aus zwei NAND-Gattern eines 4011, und zwei separate Tasten: Eine für Set, eine für Reset. Beste Entprellung. Mit 4mA pro LED sind die Ausgänge des 4015 zwar stark überbeansprucht, es entstehen aber trotzdem keine Rückwirkungen auf die Schieberegister. Die 4mA konnte ich direkt an der Batterie messen. Die statische Stromaufnahme der Schaltung mit allen LEDs aus beträgt schlaffe 200nA. Und das können zum Teil auch noch die ollen gebrauchten Elkos aus der Wühlkiste sein. Das ganze geht praktischerweise mit irgend einer unstabilisierten Spannungsquelle bis 15V, die man gerade da hat, bei mir ein Batteriehalter mit 4 Mignonzellen. Erst überlegte ich einen ULN2003 an den Ausgängen, weil ich glaubte, die LEDs würden zu schwach. Das wäre auch für die Schalttransistoren mit den Relais eine gute Lösung gewesen, denn die Freilaufdioden für die Relais sind dort gleich mit drinne.
OK, das Thema ist eigentlich durch, aber als Variante der Schieberegister-Version möchte ich noch den 74164 in die Runde werfen: Die seriellen Eingänge fest auf high, Clock auf den Taster, die ersten drei Ausgänge (entsprechend verstärkt) schalten die Relais, der vierte Ausgang treibt über einen NPN-Inverter den Clear-Eingang. Bei Bedarf kann man das durch verschieben des Reset-Ausgangs auf bis zu 7 Stufen erweitern.
R. Max schrieb: > OK, das Thema ist eigentlich durch, Schon länger, das ist hier nur noch etwas Spaß an der Bastelfreude. > aber als Variante der > Schieberegister-Version möchte ich noch den 74164 in die Runde werfen Die 74-er Bausteinserie haben wir ja bewußt etwas außer Acht gelassen, da sie auf maximal 6V Betriebsspannung beschränkt ist. Da ist meistens noch ein Festspannungsregler zusätzlich nötig, und wenn es über 6V geht, sowieso. Die älteren bipolaren TTL mögen auch alle nur sehr eingeschränkte 4,75..5,25V, da geht mit einer Batterie ohne Regler oft wenig. Über die Absolute Maximum Ratings darf man wirklich nicht gehen, auch nicht mal kurz oder ausnahmsweise. Vor Jahren grillte ich einen 74HC00 mit 8V. Ich glaubte irrtümlich, ich hätte einen 4011 in der Schaltung, und schaute nicht mehr nach, bis es nach Grillgut roch. ;-) Es gab mal eine Serie 74C, aber das ist schon länger her, 1980-er. Sie waren von der Betriebsspannung her mit den 4000-ern kompatibel. Einen 74C00 besitze ich bspw. noch. Umgelabelte 4000-er, bspw. 4011, sind das nicht: Die Pinbelegungen sind unterschiedlich. Der TO sprach zwar oben von 5V, aber an manchen Stellen sah ich auch mal 7V. Da traut man dem Braten nicht so ganz. Sein Schaltmodul wird wohl auch mit 7V betrieben. Aber ansonsten ist es richtig: Die 74xx-Serie hat auch alles, was man braucht. Ein 74HC geht auch mal einfach nur mit Z-Diode anstatt Regler, oder wenn man in den Grenzen 2..6V bleibt. Die 74L waren noch gute Low-Power, wenn auch bipolar. Besitze diese auch noch. Aber laaaangsam, für einen elektronischen Würfel mit Batteriebetrieb und 50kHz Takt aber total gut. So, jetzt ist der PIC noch an der Reihe, einfach auch nur aus Spaß. Jedenfalls verkleinert er die Schaltung drastisch, und übrig bleiben nur eine Taste und drei LEDs.
Anbei mal meine erste Steckbrettarbeit seit Jahren. Bestimmt habe ich gigantisch Platz verschwendet, nicht das allerschönste Design, aber das wird noch besser. Widerstände sieht man direkt nicht, aber Widerstandsarrays. Die rechte LED ist aus, reflektiert aber den Blitz. Mit meiner bescheidenen Billigknipse aufgenommen. Links mit den gelben Knöpfen die Taster. Der linke für Rücksetzen, der rechte für Setzen, das Eingabesignal. Was mir gerade einfällt: So wie das Programm Lochmaster für Lochrasterplatten, ich verwendete es aber nie, wäre noch ein Programm Steckbrettmaster vielleicht schön.
Wilhelm Ferkes schrieb: > Vor Jahren grillte ich einen 74HC00 > mit 8V. Wenn wir hier eh schon am Abschweifen sind... neulich habe ich einem ATmega168-16PU - übrigens auf dem Steckbrett - versehentlich auch 8V gegönnt. Die Spannung hat bestimmt eine Minute zwischen VCC sowie AVCC und GND angelegen. Als ich's bemerkt habe (die Schaltung verweigerte komplett den Dienst), habe ich mich erst geärgert. Wochenende und Megas nur noch im QFP, das wäre es also erstmal mit den Steckbrettaktionen gewesen. Doch das Ding hat's tatsächlich überlebt und es sind keinerlei Ausfälle erkennbar. Mit der 40XXer-Reihe habe ich zuletzt was gebaut, bevor ich dann erstmal ca. 20 Jahre nur "in Software gemacht" habe und mit Elektronik gar nichts mehr am Hut hatte.
Malte S. schrieb: > Doch das Ding > hat's tatsächlich überlebt und es sind keinerlei Ausfälle erkennbar. Ein Kollege hat mal einen AT90S2313 verkehrt herum in einen Sockel gesteckt (Vcc und GND vertauscht). Der wurde warm. Als er den Fehler bemerkt hatte, hat er ihn wieder umgedreht und er funktionierte immer noch. Sind verdammt robust, die Kerle...
Michi schrieb: > Malte S. schrieb: >> Doch das Ding >> hat's tatsächlich überlebt und es sind keinerlei Ausfälle erkennbar. > Ein Kollege hat mal einen AT90S2313 verkehrt herum in einen Sockel > gesteckt (Vcc und GND vertauscht). Der wurde warm. Als er den Fehler > bemerkt hatte, hat er ihn wieder umgedreht und er funktionierte immer > noch. Sind verdammt robust, die Kerle... Ja, das passiert. EEPROM für einen Programmspeicher eines 8051 löschte ich so mal auf einen Schlag. Seit dem gibt es nie wieder EEPROM als Programmspeicher, sondern EPROM.
So, und zum Schluß ist bei mir jetzt auch noch die schönste (kleinste) Lösung fertig, nämlich die mit dem PIC. Ein Foto davon mache ich aber nicht mehr. Es ist das selbe Steckbrett, wo ich einfach nur die 4000-er runter warf, und den PIC rein. Das ist schon erheblich aufgeräumter. Der PIC12F675 (sogar der alte aus dem PICkit von 2003) begeistert mich im Augenblick, weil ich auch mal eine Strommessung machte. Mit internem Oszillator 4MHz nimmt er sich schlappe 570µA bei 3,5V (weil die drei Mignonzellen ziemlich leer sind), wenn alle LEDs aus sind, und keine Pinströme fließen, aber Timer und Watchdog laufen. Den Strom bekomme ich auch noch weiter runter, weil ich den Oszillator als nächstes mit externem RC-Glied und langer Zeitkonstante bestücke. Vielleicht auch den Uhrenquarz mit 32,768kHz. Außerhalb des PICkits betrieb ich den Stein ja nie, aber dort sind auch 8 LEDs drauf (und 4 nachbestückbar), an vier Pins gemultiplext, und alle Pins raus geführt. Da kann man ohne externe Hardware nur mit dem USB-Stecker am Notebook verbunden schon mal mit der LED-Multiplexung herum spielen. Also ein gutes Teil für fast leere Batterien oder lange Batterielebensdauer. Sowas in Richtung kleiner und sparsamer ist eher mein persönlicher Geschmack, als 32-Bitter mit 200MHz, und es gibt bestimmt reichlich Anwendungsmöglichkeiten. Ein halb so großer PIC hätte es auch gut getan. Der Code ist gerade 208 Bytes groß, und im RAM 11 Bytes belegt. Trotz des wenig optimalen Hi-Tech-Lite-Compilers.
Hallo Wilhelm, jetzt hast Du das Thema des Threaderstellers aber "wirklich erschlagen" ;-) Mit freundlichen Grüßen Guido
Ach, wir freuen uns doch über sein neues Steckbrett-Spielzeug! Das Glückserlebnis hatte ich schon vor >12 Jahren. Tim Held schrieb: > Hallo, Ich suche ein IC das die Aufgabe übernehmen soll, 3 Relais durch > Stromstöße nach einander ein zu schalten, und nach dem 4. Stromstoß alle > wieder aus. Also: 1.Stromstoß Relai 1 ein, 2.Stromstoß Relai 1 und 2 > ein, usw. 4.Stromstoß Relai 1,2 und 3 Aus. Tim, wie alt bist du denn, daß du das mit Relais angedacht hast? Ich bin auch nicht mehr taufrisch, aber mit Relais würde ich das nie und nimmer machen.
@Guido: Na, ich wollte das Ding noch mal zu einem halbwegs eleganten Abschluß bringen, auch wenn das jetzt mein eigenes Bier ist. Falls jemand noch mal nach sowas sucht, findet er dann verschiedene Lösungen. Im Augenblick mache ich wieder was schräges, und verheirate den winzigen PIC mit einem ollen 8243, damit er 16 I/O bekommt. Allerdings spielen die 8243 nicht, wie sie sollen. Da schlug wohl mal wirklich ein Blitz in die Schaltung, sie waren aus Recycling-Geräten. Es wären meine ersten defekten Halbleiter von vielen aus Recycling. Der Defektanteil von Halbleitern, die ich aus Recycling schlachtete, liegt weit unter 1%. Ich baute mit µC und ROM und RAM aus Recycling komplette Retro-Geräte wieder auf, die gut spielen. Z.B. ein 8085 mit Timerbaustein 8253 und I/O-Baustein 8255 und ROM 27256 und RAM 62256 aus z.B. Drucker, Gasterme, Kopierer, Motorsteuergerät aus dem Auto, alles was es so gibt. Michael_ schrieb: > Ach, wir freuen uns doch über sein neues Steckbrett-Spielzeug! > Das Glückserlebnis hatte ich schon vor >12 Jahren. In der Firma hatte ich schon aber auch ein Steckbrett. Nur zu Hause nicht. Ich machte aber auch nichts damit, beschäftigte mich eher mit Eval-Boards und daran gelöteten Lochrasterkarten, und der Software. Erst neuerdings wieder. Die Lochrasterkarten und Löten ist manchmal zu nervig und langwierig, auch wenn das so gut geht.
Michael_ schrieb: > Ach, wir freuen uns doch über sein neues Steckbrett-Spielzeug! So eins? http://images.otto.de/asset/mmo/formatz/Steckbrett-Erzi-Froeben-6267858.jpg :-) Gruss Harald
Harald Wilhelms schrieb: > So eins? > http://images.otto.de/asset/mmo/formatz/Steckbrett... > :-) Bekannten mußte ich aber auch erklären, was ein Steckbrett ist. Ich sagte, es sei so was in der Art von Lego-Baukästen, wo man aus den selben Steinen auch immer wieder was anderes baut. Einmal ein Haus, und dann wieder einen Tunnel. ;-) Immerhin bekommt man hier in der nahen Großstadt nirgendwo ein Steckbrett vor Ort zu kaufen, auch nicht im Blödmarkt, und ich mußte es bestellen. So selten ist das in der Bevölkerung verbreitet.
Wilhelm Ferkes schrieb: > Ich > sagte, es sei so was in der Art von Lego-Baukästen, wo man aus den > selben Steinen auch immer wieder was anderes baut. Einmal ein Haus, und > dann wieder einen Tunnel. ;-) Oooh da musst du dann nur aufpassen, nicht einen von der Fraktion zu erwischen, die meinen, man könnte mit einem gegebenen Lego-Bausatz nur genau das bauen, was in der Anleitung steht. Ich fürchte, auch das ist heutzutage sehr verbreitet. Nicht nur bei Lego :(
Malte S. schrieb: > Oooh da musst du dann nur aufpassen, nicht einen von der Fraktion zu > erwischen, die meinen, man könnte mit einem gegebenen Lego-Bausatz nur > genau das bauen, was in der Anleitung steht. Ich fürchte, auch das ist > heutzutage sehr verbreitet. Nicht nur bei Lego :( Diese Systembaukästen heute sind in einer Hinsicht natürlich übel: Verschludert man einen speziellen Bauklotz, ist das System nicht mehr vollständig. Anders war es in meiner Kindheit: Es gab nur Lego-Sätze, die universal waren. Wenn da mal Steine fehlten, kaufte man einfach einen kleinen Satz Steine nach. Bei der Fischer-Technik ebenso. Die hatte ich schon 1964 im Kindergarten, bekam sie allerdings als Kind nie. Manchen Eltern zu teuer. Ich selbst hatte keine Lego als Kind, mein Patenonkel schenkte mir im Alter von 3 einen Satz Montini, das war ähnlich Lego. Vermutlich billiger, aber das weiß ich nicht genau. Die Bauklötze vertrugen keine Kräfte, war Weichkunststoff, wenn man einmal drauf trat, paßte der Stein nicht mehr, war verzogen. Das Konstruktionsprinzip der Steine war aber bei Montini auch durchdacht, etwas anders wie Lego. Nur das Material nicht. Deswegen sind Mitbewerber anscheinend auf die Dauer auch etwas ausgestorben.
Hallo In der DDR gab´s "PeBe", war ein 99% Abklatsch von Lego. Die Bausteine passten sogar untereinander zusammen. Das war mein Spielzeug als "Knirps". Gruss Asko.
Vermutlich ist leeegoo nicht der Erfinder. Ich hab noch einen Baukasten auf dem Dachboden. <1960 und es waren "richtige" Steine mit Noppen. http://www.baukastensammler.de/hersteller/hersteller_bob.html http://www.baukastensammler.de/sammlung/steinbaukasten/bob/bob1953main.html Ich müßte mal nachmessen, ob die auch leeegoo-Format haben.
Bitte melde dich an um einen Beitrag zu schreiben. Anmeldung ist kostenlos und dauert nur eine Minute.
Bestehender Account
Schon ein Account bei Google/GoogleMail? Keine Anmeldung erforderlich!
Mit Google-Account einloggen
Mit Google-Account einloggen
Noch kein Account? Hier anmelden.















