Hallo Jungs, ich habe da mal eine Frage, ob jemand schon so ein Effekt gesehen hat und vorallem woher kommt sowas ? Auf dem Bild DDS1 ist das Ausgangssignal von meinem DDS Generator. Ich wollte dieses Signal mit einem HCT132 etwas verbessern. Die Beschalltung ist folgendermassen gemacht worden. Auf dem Steckbrett. Pin 1 und 2 zusammen. Hier kommt das Signal von DDS rein. PIN 3 ist der Ausgang. Abgesehen von Ausgangssignal, sobald das DDS Signal an PIN1&2 angelegt wird, bekommen folgendes Bild. Siehe DDS2 Habe folgendes mal überprüft. Am IC ist ein 100nF abblock extra dran, bringt nichts, das HCT132 wird über ein sehr sauberes Labor NT gespeist. Also an der Versorgung liegt es nicht. Habe ein anderes probiert, das gleiche Ergebnis. Ein HCT93 macht das gleiche. Frequenz etwa 10 KHz. ( bei anderen Frequenzen ist es das gleiche ) Zur Info noch die Ausgangsstufe von DDS
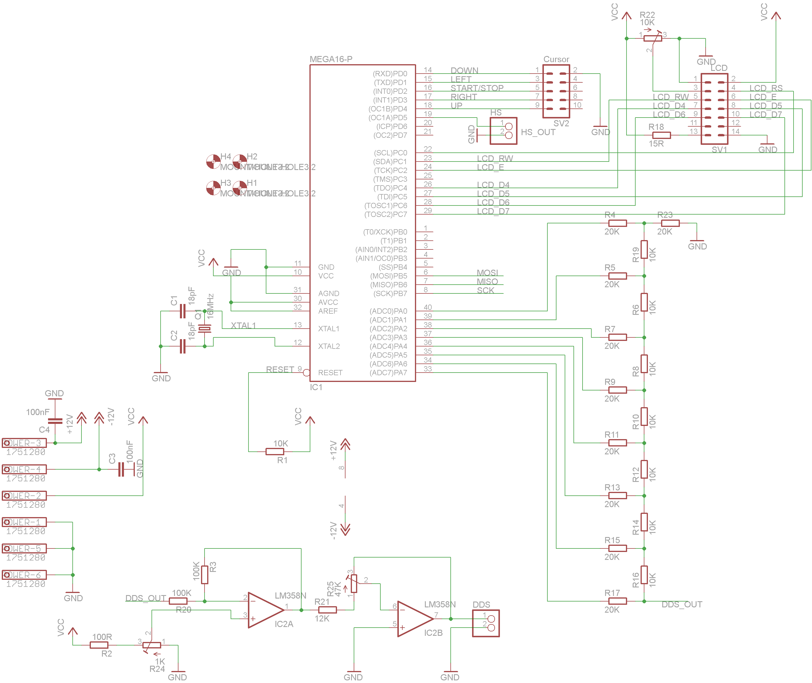
Nachtrag : Mein Entwurf komplett, damit alle Gatter beschalltet werden. Im Prinz ändert sich aber nichts.
Ich kenn den 74HCT132 nicht im Detail, aber mehrere Ausgänge zusammenklemmen, wenn es sich nicht um Open-Collector-Ausgänge handelt, ist meist keine gute Idee. Versuchs mal ohne die Gatter C und D. Gruß Rainer
Wie ich schon beschrieben habe, mit einem Gatter habe ich das gleiche Ergebnis. Ausserdem diese Beschalltung stammt vom MFG 9001 ( ELV )also sollte funzen
a) Hast eine Rückkopplung von einem Eingang zum Ausgang. b) das Ding ist hinüber. Gruß in Beschaltung kommt nur ein "L" vor!
Thomas der Bastler schrieb: > Auf dem Bild DDS1 ist das Ausgangssignal von meinem DDS Generator. Wo wurde das gemessen? Wo ist die Nullinie? > Ich wollte dieses Signal mit einem HCT132 etwas verbessern. Warum? Auf jeden Fall schwingt dein Aufbau... > Frequenz etwa 10 KHz. ( bei anderen Frequenzen ist es das gleiche ) Welche Frequenz meinst du damit? Wie sieht das Signal beim Low-Pegel im Bild DDS2 (gezoomt) aus? Mit welcher Frequenz schwingt dein Aufbau?
Probleme mit Spannungsversorgung und Abblockung.
Huch schrieb: > Hast eine Rückkopplung von einem Eingang zum Ausgang. Auch nur wenn nur ein Gatter verwendet wird ? Glaube ich nicht. Slebst , wie oben bereits erwähnt, PIN 1&2 verbunden kommt dieses Effekt vor. An der "Beschaltung" liegt es nicht.
Es liegt wahrscheinlich eher an der DDS Ausgangsstufe. Hier ein Bild, wenn ich das Sinus Signal von einem anderen Generator nehme. FS-Sinus.png Wir das Signal an den PINs 1&2 angelegt un am Ausgang gemessen entsteht dieses Bild : Eingan-Ausgang.png Hier sieht man aber daß, das Sinus-Signal ( erzeugt mit einem Grunding Sinus Generator ) auch schon etwas verzerrt wird. Das Ausgangssignal ist wie erwartet. So etwa.
Thomas der Bastler schrieb: > Es liegt wahrscheinlich eher an der DDS Ausgangsstufe. Wo liegt denn nun der Nullpunkt des Signals? Das Signal darf natürlich nicht negativ werden am Eingang des Gatters. Und wie ist nun der Messaufbau? Bild?
Ja habe gerade auch gesehen, daß der Nullpunkt des Strahls nicht ganz optimal war beim Knipsen. Das Sinussignal ist symmetrisch. Messaufbau ist nichts besonders. Ausgang Generator. Oszimesskabel auf dem Steckbrett zu Pin 1&2 GNDs verbunden. Ich gehe sehr stark davon aus, daß das problem an der Ausgangsstufe von DDS Generator zu suchen ist. Das Effekt was man auf dem Bild DDS2.png sieht ist mit einer anderen Signalquelle nicht nachvollziehbar. ( das IC ist genau das gleiche, und arbeitet wie erwartet, siehe Bild Eingang-Ausgang ) Also der NE5532 ist ein ganz feiner OP. Die Beschaltung ist ziemlich standard. An der Versorgung kann es nicht liegen. Separate NT, herkömmlich. Trafo,Gleichrichter, Siebung Abblock,standard 78-79 Regler.
Schau Dir mal die Masseführung zw. DDS, Steckbrett, Netzteile(n) & Oszi an. gk
1. Schmittrigger ICs parallel zu schalten ist keine gute Idee. Die schalten alle bei unterschiedlichen Pegeln am Eingang und damit kippen auch die Ausgaenge zu unterschiedlichen Zeiten. 2. Dein DDS Generator hat kein Ausgangsfilter. Das ist aber im allgemeinen erforderlich um die Alias Frequenzen zu unterdruecken.
gk schrieb: > Schau Dir mal die Masseführung zw. DDS, Steckbrett, Netzteile(n) & Oszi > an. Daran liegt es nicht. Siehe Bilder von das Signal nicht vom DDS kommt. Helmut Lenzen schrieb: > 1. Schmittrigger ICs parallel zu schalten ist keine gute Idee. Die > schalten alle bei unterschiedlichen Pegeln am Eingang und damit kippen > auch die Ausgaenge zu unterschiedlichen Zeiten. Selbst ein Gatter macht schon das Problem. Helmut Lenzen schrieb: > 2. Dein DDS Generator hat kein Ausgangsfilter. Das ist aber im > allgemeinen erforderlich um die Alias Frequenzen zu unterdruecken. Ja, ich weiß, kommt noch. Es geht primär um das Rechtecksignal, was in Grunde genommen schon mal nicht schlecht ist. Die Spitzen wollte ich mal glätten, dafür wäre schon ein Schmitt-Trigger verwendbar.
Herrjee, Wenn ich Deine Beitraege lese bekomme ich jedes mal Duennpfiff. Kannst Du mal die Fragen beantworten wie man Dir stellt und die Vorschlaege beachten die man Dir gibt ! Immer dieses Besserwisserische von Dir kotzt einen an. "Das muss so, weil das bei ELV ja auch so ist" So ein Scheiss ! Probiere es so wie man es Dir sagt oder frag nicht. Man schaltet keine Gatter an den Ausgaengen zusammen, zumindest schaltet man dann Widerstaende dazwischen. Lothar Miller schrieb: > Thomas der Bastler schrieb: >> Auf dem Bild DDS1 ist das Ausgangssignal von meinem DDS Generator. > Wo wurde das gemessen? > Wo ist die Nullinie? > >> Ich wollte dieses Signal mit einem HCT132 etwas verbessern. > Warum? >>>Auf jeden Fall schwingt dein Aufbau... > >> Frequenz etwa 10 KHz. ( bei anderen Frequenzen ist es das gleiche ) > Welche Frequenz meinst du damit? >>>Wie sieht das Signal beim Low-Pegel im Bild DDS2 (gezoomt) aus? > Mit welcher Frequenz schwingt dein Aufbau? Und auch schon 7x gefragt, WO ist die Nulllinie ? Ist das Signal Negativ ?
Thomas der Bastler schrieb: > Die Spitzen wollte ich mal glätten, WO hast du denn diese "Spitzen"(**) gemessen? > dafür wäre schon ein Schmitt-Trigger verwendbar. Du lügst dir was in die Tasche. Das sind offenbar Reflexionen (durch steile Flanken) vom Messaufbau. Das wird mit einem schnellen Schmitttrigger nicht besser, sondern eher schlechter. Was du brauchst ist eine Terminierung... Sieh dir mal das an: Beitrag "Re: Signalproblem bei langem Kabel" Kommt dir das Bild bekannt vor? (**) Das sind eigentlich nur Überschwinger...
Zum Messaufbau : DDS BNC - Oszi, mehr nicht. Die Überschwinger sind trotz 100 Ohm vorhanden. Weiter Ideen ? Ohne das Thema HCT132 ?
So sehen Oskar-Bilder bei mir auch aus. Wenn ich auf wildem Steckbretttverhau mal wieder keine richtige Masse für den Oskar hab. Wie sagt man so schön: wer mißt, mißt Mist. Wer bastelt besonders.
Thomas der Bastler schrieb: > Zum Messaufbau : > DDS BNC - Oszi, mehr nicht. > > Die Überschwinger sind trotz 100 Ohm vorhanden. Weiter Ideen ? > Ohne das Thema HCT132 ? Haha, du bist echt ein Scherzkeks. Ich hab noch tausende Ideen wo man suchen könnte, aber du hilfst ja gar nicht erst mit bestimmte Sachen auszuschließen.
Welche weitere Infos ? Es geht also um das Oszi Bild DDS1.PNG
>Welche weitere Infos ? Ist nicht Dein Ernst oder ? Nur ein kleiner Auszug. Beitrag "Re: Frage zu DDS - Hat jemand schon sowas gesehen ?" Wenn ich allein sowas schon lese >An der "Beschaltung" liegt es nicht. Woran denn dann ? Am Scope ? Am DDS ? An Dir !
Wenn man schon die 3 Schmidt-trigger Gatter für mehr Leistung nutzen will, dann sollte man die über Widerstände von je 100-150 Ohm zusammenschalten. Das gibt dann auch gleich den etwa passenden Abschlusswiderstand für ein Kabel. Die Überschwinger auf Bild 1 sind eher ein Problem der Kabel, ggf. auch der Masse. Auf dem Steckbrett ist ein ähnliches Bild normal. Die Störungen in Bild 2 sprechen für ein Problem mit der Masse oder ggf. ein Kontaktproblem, so dass eines der Gatter nicht schaltet. Ohne Skalierung hilft das Bild auch nur Bedingt. Wenigstens einen minimalen Rekonstrucktionsfilter sollte man schon spendieren, als einen Kondensator vom Ausgang der R2R Kette nach GND. Für ein guts Rechtecksignal sollte der DDS dann auch einen Sinus oder ein Trapezsignal (bei niedrigen Frequenzen) erzeugen, damit der Rekonstruktionsfilter auch richtig wirken kann und die Position der Flanken nicht mehr an das Taktraster des µC gebunden ist.
Hallo Ulrich, danke für Deine frundliche Antwort. Die Schaltung wurde so aufgebaut. Siehe Bild. Das Bild DDS1 wurde direkt mit dem Scope an den Ausgangspins "DDS" gemessen. Mit dem Oszi-Tastkopf. Massekabel vom Tastkopf direkt an dem GND Pin dran vom Stift.
Hi
>Ich geb's auf.
Merkst du das auch schon?
MfG Spess
Ich wusste nicht das der Brocken so hart ist. Man kennt seine Beitraege ja und und ist vorbereitet, aber hier muss selbst ich aufgeben. Hier ist selbst eine Wand gespraechiger
Und allen, die ihm nicht zustimmen, sind böße Ignoranten. Aber lustig ist's schon, was er so bastelt ;-)
1. schon mal überlegt, das die NE5532 schwingen könnten? Diese ICs sind nicht für Verstärkungen kleiner 5 geeignet. Sie müssen extern kompensiert werden. z.B. mit einen Kondensator paralell zum rückkopplungswiderstand. 2. Sollte der Schmitt-Trigger an den Ausgang des letzten NE5532 angeschlossen werden, so muss wenigstens ein Widerstand von ca 1Kohm in Reihe zum Eingang des Schmitt-triggers geschaltet werden, weil der OP insbesonders die Last im negativen Spannungsbereich nicht treiben kann. Nebenbei bemerkt mag der NE5532 auch keine kapazitive Lasten. Wenn die Eingangsspannung am Schmitt-Trigger negativ wird, wird das IC nämlich ganz schön niederohmig. Das Oszibild zeigt mir jedenfalls, das da was ganz schön am schwingen ist. Und schwingen tut vermutlich der NE5532. Der ist dafür wie geschaffen. Ralph Berres
Danke Ralph für den netten und ausführlichen Tipps. Werde mal ausprobieren. Du meinst einen C Paralell zu R21 , mit welchen Wert soll ich mal anfangen ? Meine Vermutung galt auch für den NE5532. ( Nicht direkt auf dem Messaufbau oder nicht wegen nicht abggelichen Tastkopf.
Thomas der Bastler schrieb: > Du meinst einen C Paralell zu R21 , mit welchen Wert soll ich mal > > anfangen ? Ich würde mal mit so 20pf anfangen. Aber wenn du nicht die Leistung brauchst, die der NE5532 abgeben kann, würde ich zunächst mal mit einen TL082 probieren. Der benimmt sich wesentlich gutmütiger. Den darf man auch ohne extern zu kompensieren mit einer Verstärkung von 1 betreiben. Er hat aber keine so hohe Stromergiebigkeit wie der NE5532. Vielleicht nennt dir hier aus dem Forum auch einen moderneren Typ der ähnliche Eigenschaften wie der NE5532 hat, aber stabil ist bei der Verstärkung von 1. Ralph Berres
Ralp, danke für die nette Hinweise. Bisher hatte ich noch nie Probleme mit dem Ne5532. Jetzt weiss ich warum. Muss mal schauen ob ich noch den TL082 da habe. Habe auch einige OpAmps von Linear auch da. Ist schon mal ein sehr hilfreiche und brauchbare Ansatz zur Fehlersuche. ( Leider gab es wenig bisher )
>>>( Leider gab es wenig bisher )
Und das wundert Dich ?
Schade das die Mods hier so schnell mit dem loeschen sind, sonst
haettest Du es vielleicht doch noch kapiert.
@ Thomas Was meckerst Du mich denn jetzt per PN an, dass ich Dir nicht helfe und statt dessen Unsinn schreibe ? Das stimmt doch garnicht. Ich versuche Dir doch zu helfen, wie fast alle hier, lies den Thread mal aufmerksam. Nur kann man Dir so nicht helfen ! Es fehlen einfach die Informationen. Dazu wurden x-Fragen gestellt und nicht eine beantwortet. Wie bitte also soll ich oder irgendwer sonst Dir da helfen / helfen koennen ??? Alles was hier bisher geschrieben wurde beruht auf Vermutungen weil von Dir einfach nichts kommt. Und auf Ratespiele haben hier die wenigesten Lust. Ich rate einfach mal weiter. Guck mal in dieser Richtung. https://www.youtube.com/watch?v=9cP6w2odGUc Auch die Folgevideos dazu. Ueberhaupt lohnt es sich den Mann zu abonieren und sich die Videos mal rein zu ziehen. Meiner Meinung nach erklaert er sehr gut und es lohnt sich da rein zu sehen. Das wird Dich Deiner Loesung sicherlich ein ganzes Stueck naeher bringen.
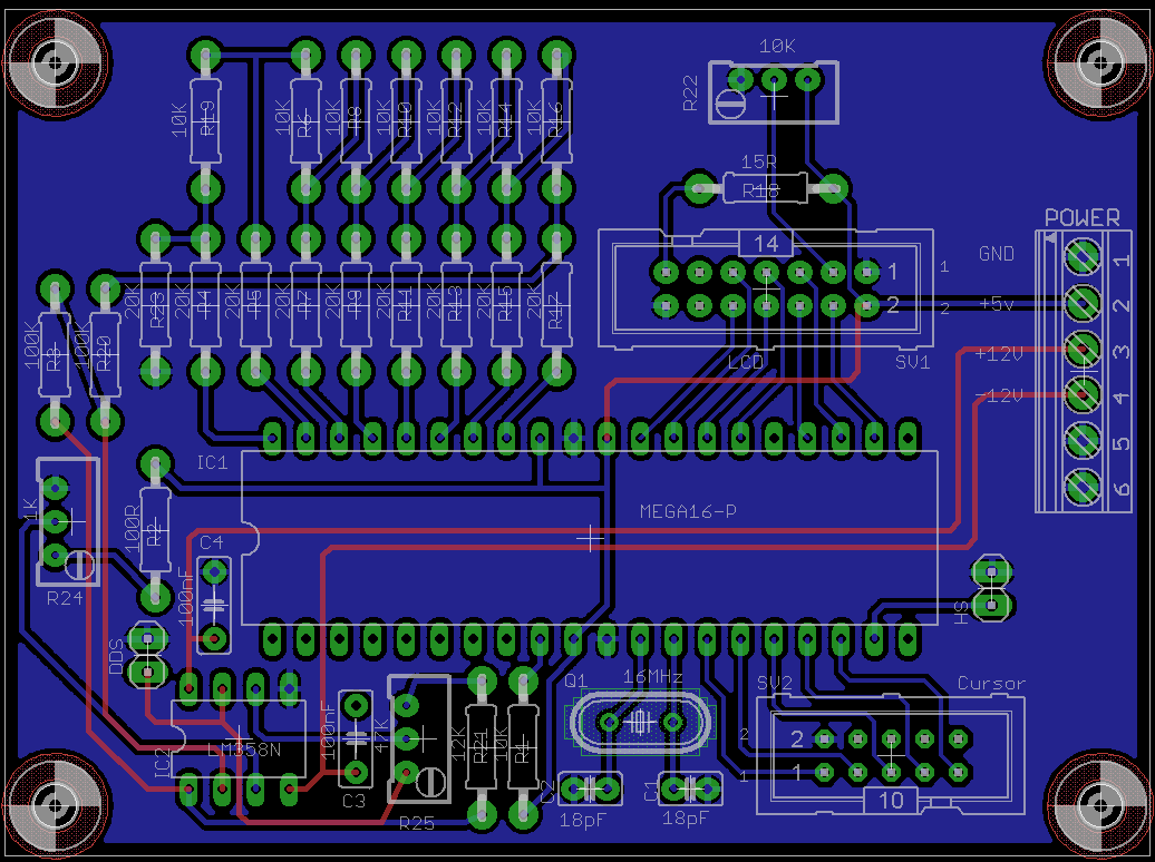
Der NE5532 ist nach dem Philips Datenblatt schon auch Unity Gain stabil. Die "einfach Version" NE5534 ist da etwas anders und braucht da externe Compensation zu. Es gibt einige ähnliche Amps wie MC33078 mit ähnlichen Eigenschaften - halt typische Audio Verstärker, neuer auch mit JFET Eingängen. Eine deutlich Kapazitive Last ist aber ein generelles Problem bei schnellen OPs. Da hilft am besten ein 50 Ohm Widerstand zur Isolation am Ausgang. Für mehr Strom gingen ggf. auch 2 OPs parallel für den Ausgang (mit je 100 Ohm zum zusammenschalten). Wenn der Ausgangs OP dabei noch eine z.B. 2 fache Verstärkung hat, halten sich auch die Überschwinger in Grenzen. So schnell ist Software DDS ja auch nicht, das dafür der Ausgangsverstärker ein echtes Problem wäre. Ein Kondensator parallel zu R21 hilft auch nur bei einem Unity Gain stabilem OP. Das Problem bei der Schaltung ist der reichlich hohe Widerstandswert von R21 und R3, so dass parasitäre Kapazitäten und die Eingangskapazität ein Problem werden. Die Verstärkerschaltung ist aber sowieso nicht so toll, weil erst der Offset dazu kommt und dann die Verstärkung eingestellt wird. Zumindest im Schaltplan fehlt ein (besser wären 2) Kondensator an den +-12 V für den OP, auch das ist für schnelle OPs eigentlich ein muss. Auf dem Platinen layout sind dagegen die Kondensatoren bei den +-12 V drauf, aber die am µC fehlen. Da muss man sich nicht über kleine Überschwinger wundern, sondern eher darüber das es nur so wenig Störungen sind.
Ulrich schrieb: > Der NE5532 ist nach dem Philips Datenblatt schon auch Unity Gain stabil. > > Die "einfach Version" NE5534 ist da etwas anders und braucht da externe > > Compensation zu. Ich war bisher immer der Meinung,das der NE5532 einfach 2 mal NE5534 in einen Gehäuse sei, und aus Gründen zu wengier Anschlüsse die Kompensationseingänge weggelassen wurde. So wie beim TL082 auch 2 TL081 drin sind. Aber so kann man sich offensichtlich irren. Ralph Berres
Setze den TL082 oder TL072 ein. Der ist auf jedenfall unkritsich im NF Bereich. Vergesse aber die 100nF Kondensatoren von +UB und -UB gegen Masse direkt an den Anschlussbeinchen des TL082 nicht. Ralph Berres
Vielen Dank für den freundlichen Tipp. Werde ich in den nächsten Tagen testen.
Nun habe mal den Vorschlag von Ralph ausprobiert. TL072 , 2 x 100nF direkt an den Versorgungspins gegen GND. Hat sich nicht viel, bzw. garnichts geändert.
Thomas der Bastler schrieb: > Hat sich nicht viel, bzw. garnichts geändert. Wo ist eigentlich jetzt dein Problem? Das HF Schwingen auf der unteren Halbwelle wie ganz zu Anfang im Bild ist doch weg? Und das Überschwingen am Anfang einer jeden Flanke kommt eindeutig von Reflektionen auf dem Kabel. Ralph Berres
Vielen Dank Ralph, Ralph Berres schrieb: > Wo ist eigentlich jetzt dein Problem? Naja bei der Rechteckspannung. ( Überschwinger ) Du deutest auf das Kabel. Welches ? Die Verbindung von der Platine zu BNC Buchse ist nichtmal 5 cm lang. Von der BNC Buchse zu Oszi wird ein standard BNC Messkabel verwendet.
Thomas der Bastler schrieb: > Von > > der BNC Buchse zu Oszi wird ein standard BNC Messkabel verwendet. Hast du auch am Anfang des BNC Kabels in Reihe ein 50 Ohm Widerstand und am Ende des Kabels ein 50 Ohm Widerstand gegen Masse geschaltet? Ralph Berres
Thomas der Bastler schrieb: > Die Verbindung von der Platine zu BNC Buchse ist nichtmal 5 cm lang. Von > der BNC Buchse zu Oszi wird ein standard BNC Messkabel verwendet. Wie Ralph schon sagte: mit einer BNC-Direktverbindung misst man nur, wenn das Kabel auch richtig abgeschlossen ist. Ob der Ausgang aber überhaupt die 50 Ohm treiben kann, ist eine andere Frage. Sowas misst man mit einem 1:10-Tastkopf, der richtig abgeglichen ist, mit dem GND-Clip direkt an der Quelle. Am besten wickelt man das GND-Kabel noch um den Tastkopf. Ich gehe mal davon aus, dass die Überschwinger in Wirklichkeit nicht existieren, sondern durch den Messaufbau erzeugt und/oder vorgetäuscht werden. Gruß Dietrich PS: In Deinem Layout sind zwar große Masseflächen, aber sie sind teilweise sehr zerfleddert: z.B. trennt die Leitung zwischen den µC-Pins 10 und 30 den GND sehr ungünstig.
Die Überschwinger können auch gut von einem Kapazitiv belasteten OP Ausgang kommen. Der Maßstab ist zwar nicht gut um die Länge des Überschwingers zu erkennen, aber mir kommt der recht lang vor für eine reine Reflexion am Kabel, und der TL072 bzw. NE5532 erzeugen eher keine so steilen Flanken, das man da bei normal langen Kabeln (d.h. unter 5 m) Sorgen haben muss. Ein 50 Ohm Widerstand am Ausgang ist da schon ein wirkliche Hilfe - nicht so sehr als Impedanzanpassung für da BNC Kabel, sondern mehr zur Entkopplung der Kabelkapazität.
Wieso verdreht man die Zeitbasis so dermassen, das man fuenf Perioden darstellen muss, wenn es um die spikes geht ? Warum stellt man die Ablenkung auf 1V/Div wenn das Signal eh nur 1,5V hat ? Wieso steht der Feinregler der Zeitbasis nie da wo er hin gehoert ? Warum ist das Signal invertiert ? Warum kommen da nur 1,5V raus ?
Dietrich L. schrieb: > PS: In Deinem Layout sind zwar große Masseflächen, aber sie sind > teilweise sehr zerfleddert: z.B. trennt die Leitung zwischen den µC-Pins > 10 und 30 den GND sehr ungünstig. Was wollte ich auch gerade beisteuern. Das ist aber alles andere, als optimal. Dann: Ist der 072 überhaupt schnell genug für die anvidierte Frequenz?
Ja ist er. Paar MHz kann der. Aber der will dann auch seine +-15V haben und Leistungsmaessig, naja. Irgendwo oben hatte ich schon mal geschrieben, dass ich keine Idee habe was die ganze Geschichte soll. Seine urspruengliche Idee mit den Gattern war doch voellig in Ordnung. Aber ne, dann geht man hin und schwatzt ihm solch einen Murx wie den TL074 auf.
So wie er es ganz oben hatte, war das schon okay. Gute Gatter, irgendwas um den HCT oder gar AC Typ, dann kann die Post los gehen. Steiler geht es kaum noch. Mit dem Scope wohl nicht mehr messbar. 20MHz ohne Dehnung, wenn ich das richtig deute. Man koennte auch ganz einfach mal den oben drueber stehenden FG anschliessen und gucken ob das nicht doch an der billigen Reichelt Strippe liegt oder sogar am Scope selbst. Das Teil ist ja nun auch schon lockere 25 Jahre alt. Wer weiss wie die VV aussehen.
Mich wundern die 100 kOhm am ersten NE5532. Wird das bei "ein paar MHz" nicht zu hochohmig mit der Eingangskapazität des OP? Und der TL07x hat 3 MHz Verstärkungs-Bandbreite-Produkt, d.h. bei 3 MHz macht er gerade noch eine Leerlaufverstärkung von eins. Da ist keine Reserve mehr für linearisierende Gegenkopplung.
Ralph Berres schrieb: > Hast du auch am Anfang des BNC Kabels in Reihe ein 50 Ohm Widerstand und > am Ende des Kabels ein 50 Ohm Widerstand gegen Masse geschaltet? So ein Schwachmatikblödsinn Das wären 25 OHM und ZU VIEL LAST!!!
Florian Wurntischer schrieb: > So ein Schwachmatikblödsinn > Das wären 25 OHM und ZU VIEL LAST!!! 1. Ausdrucksweise ändern 2. Rechenmethodik ändern 50 Ohm Kabel lägen in Reihe zu 50 Ohm Abschluss, macht 100 Ohm parallel zu den 50 am Beginn des Kabel, macht 33 und damit nicht so serh viel mehr Last, nur schlechtere Anpassung. Dafür HF-mässig besser!
Leute Leute, hier dreht es sich um 10kHz. Da kann man auch einen ollen 10k dran haengen, das reicht vollkommen.
Für eine ordnungsgemäße Terminierung reicht übrigens einer der beiden vorgeschlagenen Widerstände. Und da würde ich mich für den Serienwiderstand an der Quelle entscheiden - genau so, wie es jeder Funktionsgenerator macht. Der Lastwiderstand in gleicher Höhe ist nur nötig, wenn man Leistungsanpassung benötigt.
Eben mal nachgesehen. Mit seiner verdrehten Timebase (2,5:1), sind es sogar nur noch ~4kHz. Das geht auch mit 'nem stueck Klingeldraht ohne solche Ueberschwinger. Da ist was anderes Faul.
Die 100 Ohm an Last, die man mit 50 Ohm am Ausgang und Abschluss am Oszilloskop sehen würde wären auch für den NE5532 schon etwa viel, aber immer noch besser als mit dem TL072. Eventuell sind auch 50 Ohm noch nicht einmal wirklich ausreichend um die Kapazität des Kabels (2 m haben immerhin rund 200 pF) zu isolieren, aber immerhin besser als nichts. Für ein gutes Rechtecksignal sind beide OPs auch deutlich zu langsam. Der einfache Weg wäre da wohl ein separater Ausgang mit 74HC14 oder ähnlichem am Ausgang, also so ähnlich wie im 2. Post, nur halt sauber aufgebaut (Entkoppelkondesator, GND Fläche), und besser mit Widerständen zum zusammenschalten der Ausgänge.
Erstmal super Danke für die guten Tipps. Ich werde morgan mal ein paar Messungen machen. Ich bin aber realtiv sicher, daß der Frequenz 10 KHz eingestellt war. Wird aber nochmal nachgeschaut und paar Bilder gemacht. Nochmal Danke für die freundliche Unterstützung.
> Für ein gutes Rechtecksignal sind beide OPs auch deutlich zu langsam. Was verstehst Du unter "Gutes Rechteck" ? Wenn man eine r/f time von 3ns braucht, mag das stimmmen. > Ich bin aber realtiv sicher, daß der Frequenz 10 KHz eingestellt war. Kann ja nicht. Guck mal auf Dein Scope Bild oben. Der Feinregler der Timebase steht auf Linksanschlag. Also *2,5. (125µs) Eine Periode 2div sind 1/250µs macht bei mir 4kHz
Und mach' naechstes Mal ordentliche Einstellungen. Du hast einen Bildschirm mit 10x8div, da muss man es nicht auf 2x2 div zusammenquetschen. Und die ganze Periode interessiert auch niemanden. Ansteigende Flanke inkl. Ueberschwinger sind interessant. Eher noch die Ueberschwinger allein, wenn Dein Scope das noch darstellen kann. So in der Art. Da sieht man doch deulich mehr, auch wenn man noch mehr rein zoomen sollte. Beitrag "Re: Erfahrung mit Siglent SDG 10xx Arbitrary Generatoren?"
Von einem brauchbaren Rechtecksignal in dem Frequenzbereich würde ich sprechen, wenn es ausreicht um damit ein 74HCxxx IC sauber in der Spezifikation zu treiben. Je nach IC (z.B. Zähler oder Schieberegister) ist dafür eine Anstiegszeit von weniger als etwa 500 ns gewünscht. Mit einer Slew Rate von 8-16 V/µs wird das beim TL072 schon knapp. Beim NE5532 sieht es mit typisch 9 V/µs sogar noch etwas schlechter aus. Dazu kommt dann noch die begrenzte Bandbreite, vor allem bei TL072. In der Regel wird man wohl noch unter 500 ns bleiben, und auch die Digitalen ICs sind vermutlich etwas toleranter als im DB gefordert, aber sicher ist das nicht. Der 2. Punkt sind dann die Überschwinger - einige ICs reagieren da ggf. Empfindlich drauf, wenn die Spannung zu hoch wird.
So ein paar Messergebnisse. Ich poste nochmal den den gesamten Plan Eingestellt wurde 10 KHz. Spannenderweise, sieht das 1 MHz Signal auch nicht so super aus
Falls die Frage noch auftaucht, wegen der Versorgung. +5 V wird mit einem separaten stander NT erzeugt ein LT1084-CT 5 nach datenblatt die OpAmp Versorgung ist auch ein sep. NT mit LM317 338 eingestellt auf +- 15V Beschalltung auch nach Datenblatt
Hallo Thomas, kennst Du dein einfachen passiven Tastkopf? 1k in Reihe mit einem guten kurzem 50Ohm Kabel. Die Tips 1k und Gnd sind kurz an zu schließen.
das ist eine wirklich verdammt gute Frage ! http://www.scienceprog.com/avr-dds-signal-generator-v20/
Prinzipiell Je steiler die Flanken, und je länger das Kabel, desto zwingender wird ein sauberer Abschluss des Kabels, und zwar am Anfang und am Ende!!!! Wenn man das nicht glaubt, oder kann, dann nehme man einen sauber kompensierten 10:1 Tastkopf und messe damit am Ausgang, Und zwar ohne Kabel am Ausgang!!. Alles andere ist Kaffeesatzleserei. Ralph Berres
Uwe S. schrieb: > 1k in Reihe mit einem guten kurzem 50Ohm Kabel. Du meinst 1K in die Ausgangssignalleitung ? > Die Tips 1k und Gnd sind kurz an zu schließen. Nix verstehen...
Wenn Du gelernt hast Schaltpläne zu zeichnen und darauf zu achten, was junction Points sind, dann würde Dir ggf. auch aufgefallen sein, das z.B. ein Pin von C3 in der Luft hängt.
Hallo Thomas, wo ist das Problem? 1. Das Signal schwingt nicht mehr wild, gut so. 2. Du hast Überschwinger auf der LH-Flanke, das ist "normal" ;-) Nicht? Nu, eigentlich sind Deine Fotos vom Zähler für die Fehlersuche vollkommen Unsinn, doch in dem Wort steckt auch "Sinn". Nämlich: Man sieht noch ein BNC-T-Stück und ich ahne was los ist. Du hast also vom DDS zum Oszi eine Verbindung (normales Oszikabel), dort wahrscheinlich ein BNC-T-Stück und weiter zum Zähler. Kann man so machen, nur fehlt das entscheidende Teil: Am Ende (also am Zähler) gehört ein 50 Ohm Abschlusswiderstand drauf (notfalls auch einer mit 75ohm) Bei ganz wenigen Zähler und bei einigen guten Oszis kann man intern per Taster einen 50-Ohm-Abschluss hinzuschalten, ich vermute, bei Dir nicht. Das was da an Überschwingern zu sehen ist, ist die rücklaufende Welle im Kabel! (oder die x-te Reflexion) Sowas kann man nur verhindern, wenn die Verkabelung an beiden Enden ordentlich abgeschlossen (terminiert) ist. Im Netz findest Du auch Tipps, wie man aus der Länge des Überschwingers (manchmal auch "nur" eine Treppe) und der anliegenden Frequenz die Länge des Kabels ausrechnen kann. Daraus resultiert auch, wenn die Leitung relativ kurz ist (also die Leitungen auf einer Platine), kommt es viel weniger zu Überschwingern. Klar wird Dir mit Abschlusswiderstand die Signalhöhe einbrechen, doch das ist dann so.... Etwas abmildern kann man diese Überschwinger auch, indem der Oszitastkopf auf 1:10 geschaltet wird, solider ist aber immer ein ordentlicher Abschluss am Ende. Du siehst also am Oszi einen Signalverlauf, der so überhaupt nicht vom DDS produziert wird. Als Rechtecksignal zur Ansteuerung weiterer Schaltungen reicht das auch aus, da muss nix "verbessert" werden. Und mit irgendwelchen Veränderungen an der Stromversorgung änderst Du da auch nichts ;-) Gruß Old-Papa
C3 und C4 sind momentan sowieso nicht dran, weil , wie schon vorgeschlagen, direkt an von PIN4 nach GND und Pin8 nach GND von der Lötseite der PCB 100nF kerkos dran sind.
Old Papa schrieb: > wo ist das Problem? Das Problem ist wohl, das dem Thomas die theoretischen Grundlagen fehlen, um sowas einzuordnen. Wenn er keine Ausbildung im Fach Elektrotechnik genossen hat, kann man ihm das aber auch nicht ankreiden. Nur muss man dann auch mal glauben was andere zu dem Thema schreiben, und entsprechend handeln. Vor allem sollte man sich, dann auch mal versuchen mit der Theorie zu befassen, was für einen nur Hobbyisten schon sehr schwierig ist. Insofern sollte man ihm eventuell in dieser Hinsicht Hilfestellung geben. Reine Bauratschläge vermag er zu beachten, ohne allerdings wirklich zu verstehen warum das so ist. Ralph Berres
Hallo, ich habe noch den Link zum A wideband 1:21 DIY 1 kΩ oscilloscope probe http://koti.mbnet.fi/jahonen/Electronics/DIY%201k%20probe/ gefunden. Denn kannst du mal aufbauen - nur um mal zu sehen - welche Auswirkung ein Tastkopf habe kann, wenn die Signalquelle nicht abgeschlossen wird. Hier noch ein Bild das der TK funktioniert: http://www.qrpforum.de/index.php?page=Attachment&attachmentID=12884 der 1k TK ist oben und unten ist ein 350MHz TK 1:10 angeschlossen; Quelle atTiny85.
Ralph Berres schrieb: > Old Papa schrieb: >> wo ist das Problem? > > Das Problem ist wohl, das dem Thomas die theoretischen Grundlagen > fehlen, um sowas einzuordnen. Hallo Ralph, Du warst schneller... ;-) Ich selbst habe auch nie eine Ausbildung in Elektronik erfahren. Mein halbes Halbwissen habe ich mir im Laufe der Jahre halt per "Versuch & Irrtum" angeeignet. ;-) Nur dazu muss man dann auch bereit sein. Heutzutage durch Internet und Foren ist sowas viel einfacher als zu Zeiten der Stadtbüchereien. Man kann Fragen stellen und bekommt Antworten. Nicht alle wird man verstehen (manche Antworten sind dazu auch ungeeignet...), doch man muss schon den Willen dazu haben. Beim Thomas, er irrlichtert ja schon eine ganze Weile durch das Forum, sehe ich nicht immer den Willen dazu. Ich kann mich aber auch irren ;-) Andererseits bleibt er am Ball, ist ja auch schonmal was! Gruß Old-papa
Erstmal Danke für die Hinweise. wir reden hier von 10KHz Signale. Am Tastkopf liegt es wahrscheinlich weniger. Das hier nochmal abgebildte Signal ist so entstanden, daß ich den Tastkopf direkt in die BNC Buchse gesteckt hatte, und das Massekabel an die Buchse geknippst hatte. Das Ergebnis ist das gleiche wie mit meinem BNC Kabel. Also kann man auch ausschließen. ein 1K in die Reihe hat nur soviel gebracht, daß das Signal ( Amplitude ) kleiner wurde. Bin sehr hartnäckig....
Hier einmal ein Bildchen von einen unabgeschlossenen Kabel zwischen Generator und Oszi und einmal mit 50 Ohm im Oszi abgeschlossen. Frequenz 100kHz, Generator HP3325B , Oszi HP54522 Man sieht deutlich den Ueberschwinger auf der Leitung ohne Abschluss und ein sauber einlaufendes Signal mit 50 Ohm Abschluss (alledings mit kleinere Amplitude)
Nun habe am Ausgang einen 47R gegen GND angeschlossen. Das Ergebnis nahezu identisch. Denke am Eingang vom Oszi braucht man nichts machen. Ich vermute eher, als nichtswissender, daß das Problem eher daher kommt, das das 1 MHz Signal auch schon ähnliches aufweisst. Was sich erwarte..naja sollte schon sowas ähnliches sein, wie das Signal von meinem ollen MAX38
Hallo Thomas, ich verstehe nicht, was Dir am letzten Bild nicht gefällt.... Das ist ein Rechteck, ohne Überschwinger und mit relativ schneller Anstiegszeit! Also so wie es soll. Gruß Old-Papa
Thomas der Bastler schrieb: > Bin sehr hartnäckig.... Das hab' ich noch anders in Erinnerung, wenn's nicht klappt, kauft man beim Chinesen, siehe Wohnzimmerverstärker. Außerdem, die Kopf-durch-die-Wand Methode funktioniert bei Elektronik und so verschiedenem Anderen sowieso nicht. Bei ELV gibt's das Manual zu deren DDS, da könnte man sich mal die Ausgangsstufe ansehen, Seite 4: http://www.elv-downloads.de/service/manuals/83706_dds130_um.pdf Sieht zwar ein wenig komplexer aus, hat aber auch 'nen größeren Frequenzumfang. Eine weitere Möglichkeit wäre noch, das Oszi zielbestimmt einzusetzen, also vom Ausgang der R2R die verschiedenen Punkte bis zum eigentlichen Ausgang durchzumessen, um den Ort der Entstehung einzugrenzen.
Old Papa schrieb: > ich verstehe nicht, was Dir am letzten Bild nicht gefällt.... > Das ist ein Rechteck, ohne Überschwinger und mit relativ schneller > Anstiegszeit! Also so wie es soll. Da steht.... Thomas der Bastler schrieb: > Was ich erwarte..naja sollte schon sowas ähnliches sein, wie das Signal > von meinem ollen MAX38
Oups: ich sehe gerade, das ist ein Bild vom Max038... ja, so sollte es sein.... Je nach Schaltung des Max wird dort eine relativ niederohmige Endstufe verbaut sein, da gibt es dann kaum Überschwinger. Old-Papa (ja, Du warst schneller....)
Das Hameg Oszi hat doch links unten einen Testausgang zum Tastkopf abgleichen oder Kabel prüfen, wurde der schon mal benutzt?
Nochmal zu Deinem Test 2 Fotos höher.... Wenn Du den Tastkopf direkt im Oszi an den Testausgang steckst, ist auch alles in Ordnung. Niemand behauptet, dass der Tastkopf der Verursacher ist. Die Ursache liegt einzig in Deinem ungünstigen Testaufbau. Es gehört ans Ende (ja ans Ende, ich wiederhole hier zum x-ten Mal) ein Abschlusswiderstand. "Ende" ist immer das Ende des Messaufbaus, also entweder der Oszieingang oder der Zählereingang (wenn der noch dran ist) Old-Papa
Habe folgendes noch gemessen. Bild 1 : Messpunkt R17-R16 Bild 2 : Messpunkt Pin2 TL072 Bild 3 : messpunkt Pin1 TL071 Nach meiner Meinung nach ist das Problem der Verstärker. Messaufbau : Platine - BNC Buchse - 50 Ohm Kabel - Oszi
Thomas der Bastler schrieb: > Erstmal Danke für die Hinweise. > > wir reden hier von 10KHz Signale. > Am Tastkopf liegt es wahrscheinlich weniger. Du bist echt ein verdammter Sturrkopf. Du solltest echt froh sein, dass es hier überhaupt noch Leute gibt, die dir helfen. Die Frequenz der Signalperiode ist für die ganze Reflexionsgeschichte vollkommen egal. Wichtiger ist die Flankensteilheit und die ist um viele Größenordnungen kleiner als die Periodendauer. Thomas der Bastler schrieb: > Nun habe am Ausgang einen 47R gegen GND angeschlossen. Um den OPAMP zu überlasten? Großartig. Mach ihn doch ganz einfach in Reihe zum Ausgang. Wie schon erwähnt ist das bei jedem Funktionsgenerator so und es reicht das 50R Kabel richtig zu terminieren. Zur korrekten Terminierung ist kein Widerstand nötig, der Energie verheizt (Ok, außer die Energie der Reflexion, aber das ist ja Peanuts). Siehe Wellenwiderstand
Ralph Berres schrieb: > Das Problem ist wohl, das dem Thomas die theoretischen Grundlagen > fehlen, um sowas einzuordnen. > > Wenn er keine Ausbildung im Fach Elektrotechnik genossen hat, kann man > ihm das aber auch nicht ankreiden. Nur muss man dann auch mal glauben > was andere zu dem Thema schreiben, und entsprechend handeln. > > Vor allem sollte man sich, dann auch mal versuchen mit der Theorie zu > befassen, was für einen nur Hobbyisten schon sehr schwierig ist. > > Insofern sollte man ihm eventuell in dieser Hinsicht Hilfestellung > geben. > > Reine Bauratschläge vermag er zu beachten, ohne allerdings wirklich zu > verstehen warum das so ist. Aber Berres kennt wohl die Serienschaltung auch nicht wirklich, denn dann würde er wissen, dass 2x 50 OHM in Serier 25 OHM ergeben und damit ZU VIEL LAST darstellen (diesen TIPP gab er oben) Elektrotechnik hat ja wohl wenig damit ZU TUN! Berres! Das ist ELEKTRONIK
Thomas der Bastler schrieb: > Messaufbau : > > Platine - BNC Buchse - 50 Ohm Kabel - Oszi Argh, wie oft denn noch? Ein 50R Kabel bringt nix, wenn man kein 50R System hat! Schreib dir das hinter die Ohren verdammt. Die einfachste Möglichkeit ein 50R Messsystem herzustelen wurde oben schon vorgeschlagen: 1k Widerstand in Reihe zum Kabel an deinen Messpunkt und ein 50R Abschluss am Oszilloskop. Durch die 50R ist das Kabel abgeschlossen und durch die 1k wird das Messobjekt nicht so stark belastet. Dadurch erhälst du aber automatisch einen Spannungsteiler.
Florian Wurntischer schrieb: >> Reine Bauratschläge vermag er zu beachten, ohne allerdings wirklich zu >> verstehen warum das so ist. > > Aber Berres kennt wohl die Serienschaltung auch nicht wirklich, denn > dann würde er wissen, dass 2x 50 OHM in Serier 25 OHM ergeben und damit > ZU VIEL LAST darstellen (diesen TIPP gab er oben) > > Elektrotechnik hat ja wohl wenig damit ZU TUN! Berres! Das ist > ELEKTRONIK Die Serienschaltung wovon? Widerständen? Wenn dem so sein sollte, dann sind wohl mittlerweile gut 15 Jahre meines Lebens umsonst gewesen ;-) 2 Widerstände je 50R in Reihe ergibt 100R
1K in Serie sowie 47R hatte ich schon. Bringt nichts.Wie sollte an die Oszibuchse 50 Ohm dranfrickeln? Spannender wäre zu wissen wie das Signal, Bild 2 entsteht ?
Thomas der Bastler schrieb: > 1K in Serie sowie 47R hatte ich schon. Bringt nichts.Wie sollte an die > Oszibuchse 50 Ohm dranfrickeln? > > Spannender wäre zu wissen wie das Signal, Bild 2 entsteht ? Hallo Thomas, heute stehst Du aber komplett auf dem Schlauch So macht man das... (s. Foto) Gruß Old-Papa
Gestern wahrscheinlich zuviel gesoffen...))) Nun so ein teil Old-papa habe ich nicht. Nun könnte man eine BNC Buchse nehmen und dranlöten. Habe aber nur 47R da. Old-papa mach mal bitte ein Bild von Deiner Wekstatt bitte
Thomas der Bastler schrieb: > 1K in Serie sowie 47R hatte ich schon. Bringt nichts.Wie sollte an die > Oszibuchse 50 Ohm dranfrickeln? Ja du sollst auch beides gleichzeitig benutzen. Man kommt sich schon ziemlich verarscht vor hier ;-)
Thomas der Bastler schrieb: > Gestern wahrscheinlich zuviel gesoffen...))) > > Nun so ein teil Old-papa habe ich nicht. Nun könnte man eine BNC Buchse > nehmen und dranlöten. Habe aber nur 47R da. > > Old-papa mach mal bitte ein Bild von Deiner Wekstatt bitte Ja, löte an einen BNC-STECKER einen 47Ohm, aber bitte mit ganz kurzen Drähten oder am besten SMD. Man (Du) kann auch 2x 100Ohm parallel legen ;-) Old-Papa
Thomas der Bastler schrieb: > Spannender wäre zu wissen wie das Signal, Bild 2 entsteht ? Das kommt davon weil dein OP nicht schnell genug ist. Der braucht seine Zeit um die gleichheit zwischen seinen beiden Eingaengen herzustellen und solange siehst du das ein Signal. Das erklaert auch das ueberschwingen am Ausgang. Du koenntes mal einen kleines C (einige pF) zwischen Pin 1 (Ausgang) und Pin 2 (-Eingang) schalten und den OP etwas in der Frequenz zu korrigiern.
Thomas der Bastler schrieb: > Old-papa mach mal bitte ein Bild von Deiner Wekstatt bitte warum sollte er das machen er hat eine bessere ausstattung als Sie und viel mehr tau vom ganzen
Simon K. schrieb: > 2 Widerstände je 50R in Reihe ergibt 100R Sorry, meinte oben im POST natürlich PARALLEL
Thomas der Bastler schrieb: > > Old-papa mach mal bitte ein Bild von Deiner Wekstatt bitte Nö... Die ist selten aufgeräumt und im Moment ein totales Chaos ;-) Ola D-papa
So das Kind ist endlich nach langen wehen geboren. Also nach meiner nichtswissendenbastelmeinung nach, hat es garnicht mit Kabel oder 50 Ohm zu tun gehabt. Der entscheidender Ansatz war : Spannender wäre zu wissen wie das Signal, Bild 2 entsteht ? Helmut Lenzen schrieb: > Das kommt davon weil dein OP nicht schnell genug ist Helmut Lenzen schrieb: > Du koenntes mal einen kleines C (einige pF) > zwischen Pin 1 (Ausgang) und Pin 2 (-Eingang) schalten und den OP etwas > in der Frequenz zu korrigiern. Nach einige test, Frequenz und Steilheit bin bei 5,6pF angekommen
Florian Wurntischer schrieb: > Aber Berres kennt wohl die Serienschaltung auch nicht wirklich, denn > > dann würde er wissen, dass 2x 50 OHM in Serier 25 OHM ergeben und damit > > ZU VIEL LAST darstellen (diesen TIPP gab er oben) Also für mich sind das immer noch 100 Ohm. Wenn man so steile Flanken unverfälscht übertragen will, dann muss auch schon 1m RG58 am Anfang und!! am Ende mit 50 Ohm terminiert werden. Alles andere verfälscht unvermeidlich die Signalflanken durch Reflektionen. Wenn der OP die 100 Ohm nicht treiben kann, dann muss man eben ein Spannungsteiler auf der Sendeseite vorsehen, dessen Widerstand nach Masse 50 Ohm beträgt. Die Spannung wird dann notwendigerweise kleiner. Oder man muss eine Ausgangsstufe aufbauen, welche die 100 Ohm auch treibt. ( In diesen Falle hätte ein gegengekoppelter Ausgangsverstärker einen Ausgangswiderstand im Miliohmbereich ) und man muss dem ein 50 Ohm in Reihe schalten um auf 50 Ohm Ausgangswiderstand zu kommen. Jeder moderne Funtions und Signalgenerator macht das heute so. Man kann alternativ den Ausgangsverstärker auch so langsam machen das die Flankensteilheiten zu klein sind um stehende Wellen zu produzieren. Ralph Berres
Ralph Berres schrieb: > Florian Wurntischer schrieb: >> Aber Berres kennt wohl die Serienschaltung auch nicht wirklich, denn >> >> dann würde er wissen, dass 2x 50 OHM in Serier 25 OHM ergeben und damit >> >> ZU VIEL LAST darstellen (diesen TIPP gab er oben) > > Also für mich sind das immer noch 100 Ohm. > > Wenn man so steile Flanken unverfälscht übertragen will, dann muss auch > schon 1m RG58 am Anfang und!! am Ende mit 50 Ohm terminiert werden. > > Alles andere verfälscht unvermeidlich die Signalflanken durch > Reflektionen. Wie im Artikel Wellenwiderstand gibt es verschiedene Arten von Terminierung. So pauschal ist deine Aussage nicht richtig.
Thomas der Bastler schrieb: > Nach einige test, Frequenz und Steilheit bin bei 5,6pF angekommen So dachte ich mir das auch. Dann ist Pfingsten ja gerettet.
Bevor man hier "Messungen" macht waere es vielleicht Sinnvoll das Messgeraet auch richtig einzustellen. Die Zeitbasis ist noch immer total verstellt. Wie also x-mal bestaetigt, Thomas liest Null mit und ihn interessiert auch nicht was hier gesagt wird.
Ich sagmal jetzt so. Was ich erwartet habe, habe ich bekommen. Nur mit einem popeligen 5.6pF Das Signal sieht schon sehr gut aus, für die Bereiche die ich brauche. Keine Agilent 20Ghz...wir benötigt. Was ich noch machen werde, mal sehen, wenn ich einen HCT132 noch dahiter schalte.
Thomas der Bastler schrieb: > Ich sagmal jetzt so. Was ich erwartet habe, habe ich bekommen. > Nur mit einem popeligen 5.6pF Was hast du denn erwartet? Dass du ein schönes Signal siehst? Es muss also nicht mal in Echt so vorhanden sein, sondern du willst es nur schön aussehend haben ;-) > Das Signal sieht schon sehr gut aus, für die Bereiche die ich brauche. > Keine Agilent 20Ghz...wir benötigt. Was ist ein Agilent 20GHz?
Barney Geroellheimer schrieb: > Wie also x-mal bestaetigt, Thomas liest Null mit und ihn interessiert > auch nicht was hier gesagt wird. Quark. Der einziger Hinweis, was zur Erklärung/Lösung des Problem war nur dies hier : "Das kommt davon weil dein OP nicht schnell genug ist" Simon K. schrieb: > Dass du ein schönes Signal siehst? Für mich reicht, wenn der Oszi zeigt, was Sache ist. Fühlen kann ich es noch nicht.
Simon K. schrieb: > Was ist ein Agilent 20GHz? Er meint einen Boliden dieser Leistungklasse... http://www.home.agilent.com/en/pc-1000000524%3Aepsg%3Apgr/signal-generator-signal-source?nid=-536902260.0&cc=DE&lc=ger Simon K. schrieb: > Diesen Beitrag bewerten: > ▲ lesenswert > > ▼ nicht lesenswert > > > > Thomas der Bastler schrieb: >> Ich sagmal jetzt so. Was ich erwartet habe, habe ich bekommen. >> Nur mit einem popeligen 5.6pF > > Was hast du denn erwartet? Dass du ein schönes Signal siehst? Es muss > also nicht mal in Echt so vorhanden sein, sondern du willst es nur schön > aussehend haben ;-) In dem Fall war es aber klar das der OP der schuldige war.
Helmut Lenzen schrieb: > In dem Fall war es aber klar das der OP der schuldige war. Jep, war anzunehmen. Jetzt wär' noch interessant zu erfahren, ob verstanden wurde, was der Kondensator genau macht.
Ich denke, wenn zwischen - Eingang und Ausgang ein Kondensator geschaltet wird, ist die Schaltung wie ein Integrierer. Der C ist praktisch dann eine Frequenzabhängige Gegenkopplung.
Thomas der Bastler schrieb: > Für mich reicht, wenn der Oszi zeigt, was Sache ist. Fühlen kann ich es > noch nicht. Das tut es aber nicht, weil es verstellt ist. Was verstehst Du daran nicht ? Und die Amplituden immer moeglichst klein drehen, um so schoener sieht Dein Rechteck dann auch aus. Denn irgendwie geht es Dir ja nur darum. Gefuehlte 100 Beitraege hoeher hatte ich Dir den hier gepostet. Guck Dir die Videos von ihm mal an. https://www.youtube.com/watch?v=9cP6w2odGUc Dann weisst Du auch was eine Terminierung ist.
Thomas der Bastler schrieb: > Ich denke, wenn zwischen - Eingang und Ausgang ein Kondensator > geschaltet wird, ist die Schaltung wie ein Integrierer. Der C ist > praktisch dann eine Frequenzabhängige Gegenkopplung. Jein, er vergroessert den Phasenrand der Stufe also eine zusaetzliche Frequenzkompensation.
Das Bild 2, also nur die kleinen Überschwinger am inv. Eingang des OPs sind einfach die hohen Frequenzen, bei denen sich der OP nicht mehr ideal verhält. Für 50 Ohm direkt am Oszilloskop Eingang gibt es bei schnellen Geräten meist eine Taste. Alternativ gibt es auch fertige Abschlusswiderstände mit BNC Anschlüssen zu kaufen - ggf. mit T Stück oder besser gleich in Durchgangsform, die man am Oszilloskop zwischen stecken kann. Wie die Messung mit Tastkopf zeigt ist das Problem wohl eher schon der Verstärker, das mit dem Kabel ist mehr ein Zugabe. Da sind dann 50 Ohm in Serie (zwischen OP Ausgang und BNC Buchse) schon richtig, auch wenn man den Effekt hier ggf. noch nicht sieht. Ein schon erwähntes Problem beim Verstärker sind die zu großen Widerstände. R20 und R3 sollten eher bei 10 K oder weniger als 100 K liegen, wobei R20 ggf auch ganz wegfallen könnte da die R2R Kette auch schon 10 K Ausgangsimpedanz hat. Auch kleiner Kondensator (z.B. 5-10 pF bei R3=100K)) parallel zu R3 kann schon helfen - der wirkt auch gleich als minimaler Rekonstruktionsfilter. Die Schaltung ist aber auch so wie gezeigt eher unpraktisch, weil erst der Offset und dann die Variable Amplitude kommt. Die variable Verstärkung am Ausgang ist auch nicht ideal, denn damit verändert sich auch die Neigung zu Überschwingern mit der Amplitude. Wie auch schon erwähnt ist auch ein OP relativ schwach um einen Ausgang zu Treiben, mit 100 Ohm Last (50 Ohm am Ausgang und 50 Ohm Last in Reihe!) liegt das Limit bei etwa 2 V, wovon 1 V an der Last ankommt bzw. 20 mA.
> Jein, er vergroessert den Phasenrand der Stufe also eine zusaetzliche > Frequenzkompensation. Die er in dem alten Scope und Teiler eh nochmal on Mass hat.
@ Thomas Der Link zum Video war falsch, ich meinte das hier. https://www.youtube.com/watch?v=A5gGeV7CiQ0 Und das hier... Beitrag "Re: Frage zu DDS - Hat jemand schon sowas gesehen ?" ...ist doch NIEMALS Dein 10kHz Signal. Willst Du uns jetzt fuer doof verkaufen ??
Barney Geroellheimer schrieb: > Und das hier... > > Beitrag "Re: Frage zu DDS - Hat jemand schon sowas gesehen ?" > > ...ist doch NIEMALS Dein 10kHz Signal. > > Willst Du uns jetzt fuer doof verkaufen ?? @ Thomas Du brauchst mich nicht jedes Mal per PN anmeckern, dass geht auch hier. Ja sorry, Du hast Recht. Das Scope-Bild ist durch die Cam wohl so deutlich. Bei 10kHz oder sogar 20 sieht man auf solch einem einfachen Scope die Flanken naemlich nicht, daher habe ich "behauptet" das es ein Fake sein muss. Tut mir leid.
Bin nicht Nachtragend. Ich wollte kein Benzin ins Feuer gießen. Man kennt schon meine Threads...)))
Hast Du denn bei Deinem aktuellen Signal mal rise / fall time gemessen und mal versucht weiter rein zu zoomen, das man die Ueberschwinger nun genauer sehen kann ? Und bitte drehe nun endlich mal diesen daemlichen Zeitbasisknopf auf Rechtsanschlag, wo er hin gehoert und auch bleiben sollte.
Thomas der Bastler schrieb: > Ich sagmal jetzt so. Was ich erwartet habe, habe ich bekommen. > Nur mit einem popeligen 5.6pF > Das Signal sieht schon sehr gut aus, für die Bereiche die ich brauche. > Keine Agilent 20Ghz...wir benötigt. > > Was ich noch machen werde, mal sehen, wenn ich einen HCT132 noch dahiter > schalte. Hallo Thomas, kann sein, dass das Signal nun wirklich "schön aussieht". Es kann sogar sein, dass es wirklich so ist, wie der Oszi das darstellt. Der 5,6pF hat wohl was gebracht. (oder aber verschleiert....) Kann aber auch sein, dass das Signal noch ganz anders aussieht. Das ist leider bei einem Oszi so, nicht immer siehst Du tatsächlich das was wirklich anliegt. (eher sogar selten, wenn man das rein technisch-physikalisch betrachtet). Das wird Dir im weiteren Bastelleben noch einige Male begegnen und irgendwann bekommst Du ein Gefühl dafür. Als ich damals meinen ersten Oszi "aufgegabelt" hatte (so um 1983) war ich stolz wie Bolle und glaubte blind was ich sah. Das mit diesem 500kHz-Monstrum nicht viel Staat zu machen war, begriff ich erst, als ein 10MHz-Teil ins Haus kam (so um 1986). Und das mit diesem 10-MHz-Teil keineswegs auch 10MHz-Impulse dargestellt werden können musste ich dann auch noch mühsam lernen ;-) Und ja, genau solche Überschwinger kenne ich aus der Zeit noch gut, einen Abschlusswiderstand kannte ich auch nur von der Fernsehantenne ;-) Mann kann auch noch ganz andere lustige Effekte mit einem Oszi erleben, erst recht, wenn das einer dieser schönen neunen digitalen (DSO) ist. Gruß Old-Papa PS: der 132er dahinter bringt Dir nichts mehr.
entweder liegen nicht genau 10KHz an, oder dein Scope ist schlecht kalibriert. Ralph Berres
Mit dem Begriff "Kalibrieren" wäre ich in diesem Zusammenhang recht vorsichtig. Ich denke, "Abgleich" ist gemeint.
Nun mein Frequenzmessgerätchen zeigt . Also Oscar wäre etwas daneben...?? http://www.mikrocontroller.net/attachment/179381/10KHz.JPG
Jochen Fe. schrieb: > Mit dem Begriff "Kalibrieren" wäre ich in diesem Zusammenhang recht > > vorsichtig. Ich denke, "Abgleich" ist gemeint. Ja OK Kalibrieren bedeutet ja lediglich " dokumentieren einer Abweichung vom Sollwert nach einer rückführbaren Größe ". Ralph Berres
Thomas der Bastler schrieb: > Nun mein Frequenzmessgerätchen zeigt . > > > > Also Oscar wäre etwas daneben...?? vermutlich , da ich nicht glaube , das die Zeitbasis des Zählers so stark abweichen kann. Ralph Berres
Habe sogar mit 2 Frenquenzzähler gemessen, beide zeigen 10.001 an. An den Oscar möchte ich aber nicht rangehen..bin sicher werde ich nur verschlechtern.
Thomas der Bastler schrieb: > An den Oscar möchte ich aber nicht rangehen..bin sicher werde ich nur > > verschlechtern Würde ich auch sagen. Vielleicht findet sich ja jemanden, der dir das Gerät abgleicht, und zufällig in deiner Nähe wohnt. Ralph Berres
Wenn man die Abweichung in der Zeitbasisstellung kennt, und das geht mit dem Frequenzzähler sehr präzise, dann kann man ja die abgelesene Zeit im Kopf korrigieren. Kein Thema.
Thomas der Bastler schrieb: > Also Oscar wäre etwas daneben...?? So weit war mein HM1005 nach 20 Jahren auch weggelaufen. Konnte ihn aber dank Rigol Arbitrary und HMO3524 wieder perfekt abgleichen :-)
Jochen Fe. schrieb: > Wenn man die Abweichung in der Zeitbasisstellung kennt, und das geht mit > dem Frequenzzähler sehr präzise, dann kann man ja die abgelesene Zeit im > Kopf korrigieren. Kein Thema. Spannend. -Wenn man die Abweichung in der Zeitbasisstellung kennt ???? -dann kann man ja die abgelesene Zeit im Kopf korrigieren.??? Noch etwas. Vorher wurde gefragt wie es mit der Rise und Fall aussieht bei 10KHz. So was meint Ihr anhand der Bilder ?
Hmmm, also das sieht komisch aus. Erst mal ist das Signal viel zu sauber, auch fuer 10kHz. Dann liegt entweder die Frequenz daneben oder Dein Scope ist total verstellt. Das "misst" 10,6kHz. Dehne das doch mal weiter, VIEL weiter auf eine Flanke. Da kannst Du die timebase getrost auf Rechtsanschlag drehen. Amplitude mit dem Feinregler Tal auf die 0 Linie Dach auf 100%, steht links auf dem Bildschirm. Dann kannst Du zwischen 10 und 90% die rise bzw fall - time ablesen. Allerdings wuerde ich erst mal versuchen rauszukriegen, was denn nun falsch anzeigt. Dein Frequenzzaehler oder Dein Scope. Dazu legst Du einmal 10kHz vom FG auf einen Kanal und das vom DDS auf den zweiten. Auf einen von beiden triggern, dann siehst Du ob der zweite Kanal "weglaeuft". Okay, also bei 600Hz sollte der eher schon rennen. Mit Zaehler vergleichen. Oder mal mit einem Quarzoszillator ueberpruefen. Irgendwas unter 5MHz sollte das Scope noch ordentlich und messbar darstellen koennen. Das sind ganze 6%. Bisschen viel fuer Scope oder Zaehler. Irgendwas stimmt da hinten und vorne nicht.
Thomas der Bastler schrieb: > Noch etwas. Vorher wurde gefragt wie es mit der Rise und Fall aussieht > bei 10KHz. So was meint Ihr anhand der Bilder ? Woher sollen wir das schmecken? Erstens ist dein Oszilloskop, wie schon gefühlte 100 mal erklärt, komplett verstellt. Zweitens warum misst du das nicht einfach?
Barney Geroellheimer schrieb: > Das sind ganze 6%. Bisschen viel fuer Scope oder Zaehler. Irgendwas > > stimmt da hinten und vorne nicht. Das ein Zähler 6% daneben liegt glaube ich eher nicht. Beim Scope schon eher. Ralph Berres
Thomas der Bastler schrieb: > Noch etwas. Vorher wurde gefragt wie es mit der Rise und Fall aussieht > bei 10KHz. So was meint Ihr anhand der Bilder ? Da Deine Zeitbasis etwas daneben ist, kann man nix genaues sagen. Ist aber bei 10kHz auch wurscht ;-) Rein nach den Bildern gerade noch brauchbar, gut wäre, wenn nur oben und unten waagerechte Striche wären. Also den Anstieg und den Abfall würde man nur als ganz feine und genau senkrechte Linie sehen. Die Rundung beim Anstieg ist schon deutlich sichtbar. Es kommt aber immer auf den Einsatzzweck an, nicht immer ist eine irre kurze Anstiegs- und Abfallzeit von Vorteil. Old-Papa
Kann ich mir nicht vorstellen. 6% ist auch fuer die olle Gurke deutlich zu viel. Aber das kann man ja rausfinden. > -Wenn man die Abweichung in der Zeitbasisstellung kennt ???? Lol, ne. Ideal ist garkeine Abweichung, denn das ist ein Messgeraet. > -dann kann man ja die abgelesene Zeit im Kopf korrigieren.??? Da gibt es nichts zu korrigieren. Die Zeitbasis hat zu stimmen, wenn der Feinregler auf Rechtsanschlag steht, also *1. Genau das ist doch der Sinn eines Scopes. Der Feinregler ist NUR dazu da um ein Signal besser darstellen zu koennen, bzw. auf den Bildschirm zu "ziehen". Auf keinen Fall aber zum messen. Genauso wie die Feinregler der Y Ablenkung. Die haben rechts zu stehen. Und lass bloss die Finger von diesem dollen x-Mag Knopf. Das ist unbrauchbar. Jedenfalls wenn man was "messen" moechte.
Thomas der Bastler schrieb: > -Wenn man die Abweichung in der Zeitbasisstellung kennt ???? Nochwas dazu. Selbst wenn Du sie bei 10kHz kennst, muss das nicht heissen das sie bei 100kHz genauso ist. Bei Deinem Scope hat jeder Bereich seine eigene Referenz. Du kannst also nicht sagen das Du ueberall diese 6% hast. Aber ganz sicher hast Du sie bei 10kHz und 10µs, wenn die Eingangsfrequenz denn auch stimmt, das solltest Du ja rausfinden. Ebenso wuerde ich dann gleich mal die Y Ablenkung nachmessen. Und die Kroenung ist, das wenn Dein Scope wirklich "verbastelt" ist, was bei 6% eigentlich klar waere, dann war die ganze Suche fuer den Ar... Denn dann hat wahrscheinlich wirklich nur Dein Scope MIST angezeigt und das Signal war voellig in Ordnung. Hast Du also jetzt quasi an das verstellte Scope "angepasst" :) Vergleiche das wenigstens mal mit dem anderen Kanal.
Das Projekt hier war auch sehr hilfreich und spannend. Nun Dank wegen Eure Aufmerksamkeit, stelle ich fest, daß mein Oscar ( naja habe nur 50 Euro gelöhnt ) ist was Frequenzmessung anbelangt ist etwas daneben. Habe jetzt im DDS 1 KHz eingestellt und mit meinem Frequenzmeter gemessen. Dann mit dem Oscar. Ca 1.006 Khz
Hm, schon heftig fuer ein Scope. Aber der Vorteil ist ja, das man die Dinger abgleichen kann. Suche ich Dir bei Gelegenheit mal raus. Dazu solltest Du aber zumindest einen brauchbaren Generator, DMM, und vor allem ordentliche Leitungen mit Abschluss besorgen, sofern Dein FG niederohmig kann. Den fertigen Reichelt Krampf vergiss gleich, das wackelt wie 'n Laemmerschwanz. Entweder selber machen oder was ordentliches kaufen. "Genau" wird das eh nie, aber man kann es wieder so brauchbar machen, dass man wenigstens saubere Ablenkungen hat. Reine Geduldssache bei dem Geraet. 2-3 Trimmer, mehr ist das grob nicht. Weiter kannst Du mit Hausmitteln eh nichts machen. Lohnt auch nicht. Spannung AC / DC stimmen auf BEIDEN Eingaengen ? Muss ich wissen, dass ich Dir die passenden Trimmer raussuchen kann. Ist ja kein schlechtes Geraet, also lohnen tut das. Ich glaube ich habe auch noch ein 604 im Keller. Der Strahl sollte ueber 10,2 div gehen, wenn beide Kanaele auf GND stehen. Pruef das alles mal, kannst mir dann ja eine PN schreiben. Muss ja nicht hier sein.
Danke Barney, sehr freundlich..aber heute ist es erstmal genug gebastellt. Bin schon heute, wie gewünscht einen Schritt weiter ! und einiges dazu gelernt ! Barney Geroellheimer schrieb: > was ordentliches kaufen. Wo was würdest empfehlen ? Barney Geroellheimer schrieb: > Ich glaube ich habe > auch noch ein 604 im Keller. Neid.... Barney Geroellheimer schrieb: > Spannung AC / DC stimmen auf BEIDEN Eingaengen ? Werde mal morgen rangehen Ich schicke Dir gleich über PN meine Email Addy
Thomas der Bastler schrieb: > Danke Barney, sehr freundlich..aber heute ist es erstmal genug > gebastellt. Ich sagte "Bei Gelegenheit"... Meinst Du ich finde sowas gleich auf Anhieb ? Bin kein Buerohengst. > Wo was würdest empfehlen ? Wenn ich DAS wuesste. Sowas ist immer gut wenn man altes Gebrauchtes bekommt. Funkladen kann ich dann nur noch sagen, aber sowas gibt es hier nicht. Und natuerlich selbst gucken. Das RG58 sollte sich etwas "weich" anfuehlen und nicht nach Plastik, dann ist das meist brauchbar. Und bei den Steckern sieht man meist schon optisch ob die was taugen. Man kann auch auf "Verdacht" etwas teurer einkaufen, aber meist ist es der selbe Schrott. Wenn Du einen Funker kennst, die haben genuegend Quellen fuer sowas. >> Ich glaube ich habe auch noch ein 604 im Keller. > > Neid.... Wieso, Du hast doch auch eins. Und optisch in sehr gutem Zustand, was willste mehr ? Auch die Roehre sieht noch prima aus, ist doch ein gutes Teil. > Barney Geroellheimer schrieb: >> Spannung AC / DC stimmen auf BEIDEN Eingaengen ? > > Werde mal morgen rangehen Ich schicke Dir gleich über PN meine Email > Addy Jaja, lass Dir Zeit und mach' es ordentlich. Sonst sitzen wir da Wochen dran, dazu habe ich dann auch keine Lust.
Ich rate davon ab, einen Hameg 203 mit den bei Thomas offensichtlich recht lückenhaften Kenntnissen in der Grundbedienung einen Abgleich insbesondere der Teilerschalter durchzuführen. 6% Abweichung in der TB sind wahrscheinlich eher auf eine weggelaufene Betriebsspannung zurückzuführen, eine Hameg-TB hat in aller Regel auch nach gut 40 Jahren keine solche Abweichung. Also vor dem Abgleich erst einmal die Spannungen und den Ripple im Gerät messen. Achtung: An manchen Stellen sind 2000V zugänglich.
Simon K. schrieb: > ZU VIEL LAST darstellen (diesen TIPP gab er oben) >> >> Also für mich sind das immer noch 100 Ohm. >> >> Wenn man so steile Flanken unverfälscht übertragen will, dann muss auch >> schon 1m RG58 am Anfang und!! am Ende mit 50 Ohm terminiert werden. >> >> Alles andere verfälscht unvermeidlich die Signalflanken durch >> Reflektionen. > > Wie im Artikel Wellenwiderstand gibt es verschiedene Arten von > Terminierung. So pauschal ist deine Aussage nicht richtig. JA, Berres hat unrecht - trotz 80k Messplatz Ralph Berres schrieb: > entweder liegen nicht genau 10KHz an, oder dein Scope ist schlecht > kalibriert. > > Ralph Berres kalibriert heißt nicht JUSTIERT!!! Robert S. schrieb: > Woher sollen wir das schmecken? > Erstens ist dein Oszilloskop, wie schon gefühlte 100 mal erklärt, > komplett verstellt. Zweitens warum misst du das nicht einfach? FEINEINSTELLUNGRAD beachten UNd: Thomas du hast 120€ dafür bezahlt und kannst damitt nicht umgehen lol
Solange man weiss das die Zeitbasis nicht so besonders genau ist, kann man auch mit 6% Abweichung beim Oszilloskop leben. Wer weiß, vielleicht ist auch nur der Drehregler nicht eingerastet, sondern nur vor dem Rastpunkt.
So ich habe jetzt noch einen kleinen Ausgangsverstärker drangebaut. So bin ich zufrieden.
Florian Wurntischer schrieb: > Stelle doch CAL mal richtig ein! Ja, das wurmt mich auch seit Beginn des Freds.
Also meine Freunde : Handbuch : Für Zeitmessung auf Rechtsanschlag = kalibriert.
Thomas der Bastler schrieb: > Also meine Freunde : > > Handbuch : > Für Zeitmessung auf Rechtsanschlag = > kalibriert. Hallo Thomas, die Kollegen meinen, dass der "Clalknopf" leicht schräg steht. Der muss beim Rechtsanschlag eingerastet sein. Zumindest bei meinen Oszis reastet der dort ein. Old-Papa
Thomas der Bastler schrieb: > Florian Wurntischer schrieb: >> Hast du keine technische Ausbildung? > > Nein also dann hast du einiges drauf ! ich hab mal kurz bei meinem hameg nachgeschaut - es schaut richtig aus wie die cals derzeit stehen - ENTSCHULDIGUNG wichtuing ist nur das du den "klick" beim einrasten merkst
Thomas der Bastler schrieb: > Der ist eingerastet Oha, dann ist er etwas schräg montiert. Ist aber zur Funktion auch wurscht ;-) Old-Papa
So auf Eueren Vorschlag ich habe jetzt einen 50 Ohm BNC Abschlusswiderstand besorgt. Hier die Ergebnisse. Bitte auf das Pegel achten "auch"
Thomas der Bastler schrieb: > Kann niemand etwas dazu sagen ? ( sinnvolles ) Schalte mal in Reihe zum Ausgang ( auf der Generatorseite also vor der Ausgangsbuchse ) einen 47 Ohm Widerstand. Die Spannung ist dann zwar nur noch halb so hoch . aber das ist bei Funktionsgeneratoren normal. Vielleicht ist dieser Effekt ja dann schon weg. Allerdings würde ich am Ausgang einen OP nehmen, der 100 Ohm auch treiben kann. Bei kleinen Ausgangsspannungen im 100mV Bereich könnte das eventuell mit dem TL072 alleine noch gehen. Wenn es nur um Frequenzen bis ca. 100KHz geht könnte man dem TL072 auch eine Gegentaktendstufe nachschalten, um die Stromlieferfähigkeit zu erhalten. Das ist warscheinlich die gangbarste Lösung. Transistoren könnten hier BD139 BD140 sein. Bei höheren Frequenzen wäre eines der Videoverstärkerops notwendig. Die sind aber nicht so ganz triveal zu betreiben, da sie Verstärkungsbandbreitenprodukte bis in den GigaHertzbereich haben können, muss man auf gute Masseführung der Leiterplatte, und saubere Abblockung der Betriebsspannungen achten. Zudem haben diese OPs meist eine maximale Betriebsspannung von +- 5V. Ralph
Hallo Thomas, Es irritiert mich etwas, dass mit Abschluss-R die Ausgangsspannung höher als ohne ist. Das ist eigentlich nicht so. Das die L/H-Flanke so verbogen ist, kann am OPV liegen, Ralph schrieb ja dazu. Old-Papa
Wenn ich deine Bilder richtig lese dann hat das Ausgangssignal (unbelastet) einen Pegel von ~ 10V. Bei Belastung mit 50 Ohm dann nur noch 1.5V. Nun berechne mal den Ausgangswiderstand deiner Verstärkerschaltung. Das wären rund 283 Ohm, der Ausgang sollte erheblich nieder Ohmiger sein.
Old Papa schrieb: > Es irritiert mich etwas, dass mit Abschluss-R die Ausgangsspannung höher > als ohne ist. Das ist eigentlich nicht so. Ohne Abschluss-R steht das Scope auf 5V/DIV, mit R auf 0,5V/DIV. Also haben wir ohne R 10Vpp und mit R 1,5Vpp. Thomas der Bastler schrieb: > Kann niemand etwas dazu sagen ? ( sinnvolles ) Wozu sollen wir denn was sagen? An welcher Stelle hast Du denn gemessen? Am Ausgang vom TLC072? Der kann keine 50 Ohm Last reiben. Am NE5532? Auch der ist damit am Poller und liefert einfach nicht mehr Strom (typischerweise 38mA - siehe Datenblatt).
Gregor B. schrieb: > Wozu sollen wir denn was sagen? > > An welcher Stelle hast Du denn gemessen? > > Am Ausgang vom TLC072? Der kann keine 50 Ohm Last reiben. Wenn man die Ausgangsspannung so klein hält, das der Strom den der OP liefern muss innerhalb der Spezifikationen des TL071 bleibt, hat die Stufe auf Grund der Gegenkopplung sogar fast 0 Ohm Innenwiderstand. wenn er den 47 Ohm Widerstand in Reihe schaltet ( Generatorseitig ) dann ist das Kabel beidseitig richtig mit 50 Ohm abgeschlossen. Nur bekommt er wegen mangelnden Strom nicht mehr als ein paar Zig Milivolt heraus. Der TL082 kann nur ein paar Miliampere treiben. Wie ich oben beschrieben habe müsste er eine Gegentaktstufe dahinterschalten, um mehr Strom zu bekommen. Alle älteren Funktionsgeneratoren machen das so. Der NE5534 ist übrigens nicht stabil bei einer Verstärkung von 1. Ralph Berres
Ralph Berres schrieb: > Der NE5534 ist übrigens nicht stabil bei einer Verstärkung von 1. Das hatten wir schon mal (s.o.). Es ist der NE5532, siehe Auszug vom Datenblatt.
Ralph Berres schrieb: > Schalte mal in Reihe zum Ausgang ( auf der Generatorseite also vor der > Ausgangsbuchse ) einen 47 Ohm Widerstand. Die Spannung ist dann zwar nur > noch halb so hoch . aber das ist bei Funktionsgeneratoren normal. Hallo Ralph, der 47R ist schon längst drin. PCB Ausgang - 47R - BNC Buchse Ist bereits ein TL072 drin, ist besser wie der NE5532.
Thomas, du mußt dich ein wenig mehr mit den Grundlagen beschäftigen. In deinem Fall wird der Strom durch den Innenwiderstand (Ausgangswiderstand) deiner Schaltung bestimmt. Ich habe es dir ja ausgerechnet. Mit einem simplen Test kannst du herausfinden ob die Berechnung stimmt. Verwende mal einen Lastwiderstand von 280 Ohm und schau nach ob du nun die halbe Ausgangspannung von 5 Volt erhältst. Das "Ohmsche Gesetz" kannst du nicht bescheißen. >> Wie ich oben beschrieben habe müsste er eine Gegentaktstufe >> dahinterschalten, um mehr Strom zu bekommen. Genauso ist es, die wird dir dann den entsprechenden Strom liefern oder anders ausgesprochen, sie wird einen niedrigen Innenwiderstand haben. Auch die Verwendung eines anderen OPVs (Video Verstärker) wurde schon angesprochen. Was glaubst du warum ? Diese sind für Impedanzen typisch 75 Ohm ausgelegt, liefern dir also den entsprechenden Strom.
Thomas der Bastler schrieb: > Hallo Ralph, der 47R ist schon längst drin. > PCB Ausgang - 47R - BNC Buchse Dann versuche mal eine Ausgangsspannung von nur 100mV im Leerlauf, ob dann dieser Effekt mit 50 Ohm Abschluss immer noch da ist Ralph Berres
Gregor B. schrieb: > > Ohne Abschluss-R steht das Scope auf 5V/DIV, mit R auf 0,5V/DIV. Oh Mist, ich sollte mal die Brille putzen ;-) Old-Papa
Ich hätte da einen anderen Ansatz gefahren. Man kann auch einen recht hohen Widerstand als Einspeisung verwenden, 2K2 oder sogar 4K7, und dann mit 51R nach Masse recht einfach auf 50 Ohm anpassen. Na klar, man verliert dabei satt an Amplitude. Dies wird aber durch eine sehr hohe Bandbreite und vor allen eine unglaublich geringe kapazitive Belastung der Quelle mehr als aufgewogen. Dann hat man am Scope (mit Durchgangsabschluß 50 Ohm!!!) zwar weniger Amplitude, aber dafür eine äußerst breitbandige Darstellung der Spannung an der Quelle. Mit einem Hameg 20x ist da natürlich eine gewisse Grenze gesetzt, aber dafür hat man bis zum Scope eine sehr hochwertige Übertragung ohne große Kosten. Die Metode eignet sich auch locker für 500 MHz.
Bitte melde dich an um einen Beitrag zu schreiben. Anmeldung ist kostenlos und dauert nur eine Minute.
Bestehender Account
Schon ein Account bei Google/GoogleMail? Keine Anmeldung erforderlich!
Mit Google-Account einloggen
Mit Google-Account einloggen
Noch kein Account? Hier anmelden.






















































