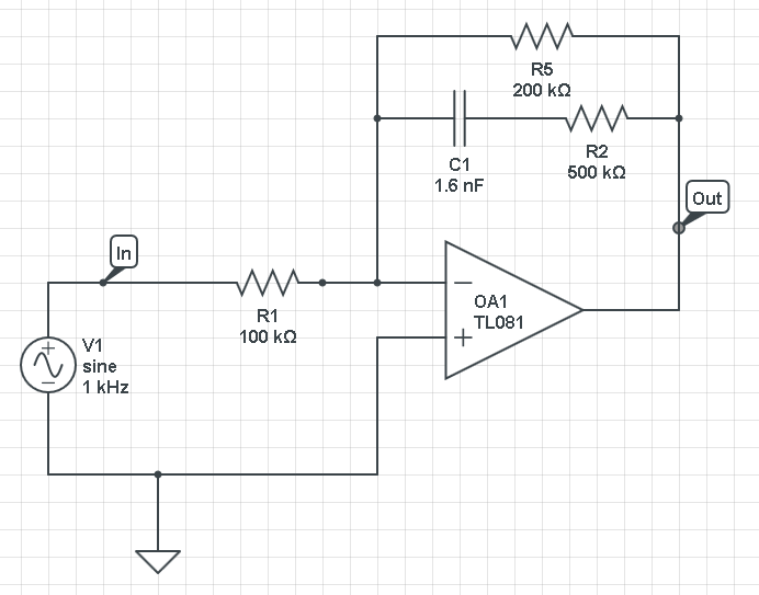
Hi zusammen, ich versuche eine Schaltung zur Erzeugung eines FBAS-Signals zu designen. Hierzu wird ein 4,433 MHz Sinus erzeugt und über die Phasenlage zu einem Referenz-Signalblock wird die Farbe entschieden. Als Referenzfrequenz-Generator möchte ich einen einfachen Quarzoszillator nehmen und das anloge Signal anschließend Phasenverschieben und verstärken. In meiner ersten vereinfachten Version bin ich davon ausgegangen, dass die Frequenz durch eine Signalquelle gegeben ist und ich diese nicht erzeugen muss. Mit Hilfe des OPVs (s. Anhang) kann ich die Phasenlage zwischen -90° und -180° verschieben. Es handelt sich bei dieser Schaltung weder um einen Integrator noch um einen Tiefpass, leider kenne ich auch keinen Begriff zu dieser Schaltung. R1 und C1 würde ich hier als konstant ansehen und R2 sowie R5 über analoge Schalter (TS3A4751 von Texas Instruments) verändern (Reihenschaltung von Widerständen, überbrückbar über analoge Schalter). Somit würde ich an dieser Stelle zwei dieser Schalter verwenden. Der erste erlaubt es mir den Serienwiderstand zu C1 zu verändern und hat somit einen postivien Einfluss auf die Spannung und einen negativen auf die Phase (bei Verringerung des Widerstandswertes). Der zweite verändert den Parallelwiderstand R5, welcher einen negativen Einfluss auf Spannung und Phase hat (bei Verringerung des Widerstandswertes). Als Operationsverstärker habe ich hier den TL081 gewählt. Für die 4,433 MHz würde es bspw. ein LMP2021 werden. Mir geht es zur Zeit erst einmal um das Prinzip. Die Verstärkung insgesamt ist optimalerweise immer 1. Ich versuche gerade den mathematische Ansatz dieser Schaltung zu beschreiben und scheitere kläglich. Leider hat mir weder Google noch Beiträge des Forums ausreichend geholfen. Entweder habe ich die falschen Begriffe gesucht oder ich habe sonst irgendwo einen Hänger :-) Ich würde mich sehr freuen, wenn mir jemand hier helfen könnte, oder aber einen besseren Ansatz für die Phasenverschiebung hat. Viele Grüße und besten Dank, Frank
> Mit Hilfe des OPVs (s. Anhang) kann ich die Phasenlage > zwischen -90° und -180° verschieben. Es handelt sich bei dieser > Schaltung weder um einen Integrator noch um einen Tiefpass Genau, es handelt sich hier um Murks. So eine Schaltung kann maximal 90 Grad Phasenverschiebung definiert machen, der Rest kommt vom überforderten OPV. > Die Verstärkung insgesamt ist optimalerweise immer 1. Nein, die ist bei niedrigen Frequenzen -2 und bei hohen etwa -1,43. > einen besseren Ansatz für die Phasenverschiebung hat. Allpass.
Die Bandbreite des OpAmp sollte die 4MHz um einiges Uebersteigen. Also nichts mit LMP2021, der hat nur 5MHz GBW. Nimm was Schnelleres.
Besten Dank für beide Tipps!!!! Ich habe mein Lösung angehängt. Wenn es mal jemand benötigt. Der Widerstand R3 kontrolliert die Phase. Viele Grüße, Frank
Viktor N. schrieb: > Denn 200MOhm sind schrott Dann mach da was anderes rein... > und der TL082 auch. zu langsam. Viel zu langsam für die ursprünglichen 4,433 MHz, aber immer noch ausreichend schnell für die simulierten 4,433 kHz... :-o
Eine brauchbare Aussage waere zB mit einem 1nF und einem Pot von 20k erreicht man bei 20k eine Phase von 150 Grad und bei 5k ist sie bei 45 Grad.
Hi, Frank, > ich versuche eine Schaltung zur Erzeugung eines FBAS-Signals zu > designen. Basteln macht Spass. Noch mehr Entwurf und Bau einer neuartigen Schaltung - bis Erprobung und Fehlersuche die Spassfähigkeit einer Belastungsprobe unterziehen. Aber nicht unbedingt die 1001. Erfindung des Rades. Im Anhang für Dich das Datenblatt des MC1377 "Color Television RGB to PAL/NTSC-Decoder". Da siehst Du den Stand der Technik mit einem Quadraturmodulator vor einer ganzen Generation. Es ist gut möglich, dass ein Phasenschieber mit OpAmp heute auch eine akzeptable Farbqualität erzeugen kann. Ciao Wolfgang Horn
Hi Viktor, Hi Lothar, Der 200 MOhm Widerstand war nur für die Simulation, um die 180° zu sehen. Ich habe in https://www.circuitlab.com/editor/ simuliert und habe erst die Funktion zum manuellen Editieren der Werte nicht gefunden. Deswegen habe ich mit dem TL082 und 4.433 kHz versucht das Prinzip zu simulieren. Der TL082 ist nach reichelichem Ausprobieren zu einem OPA1604 geworden. Hier das Resultat meiner Versuche: https://www.circuitlab.com/circuit/qbk8vw/phase_signal/ Die "variablen" Widerstände werden im Endergebniss noch durch eine ähnliche Schaltung, wie des DACs unten aufegebaut. Sprich vier analoge Schalter mit Widerständen. Evnetuell werden hier nur drei Schalter mit Widerständen gebrückt, um die 180° erreichen zu können. Da muss ich noch einmal ddrüber nachdenken. Hi Wolfgang, Mir geht es hier weniger drum irgendwas fertiges zu nehmen. Meine Intension war wirklich von Grundauf das TV-Signal zu verstehen. Deswegen habe ich mir die einzelnen Schritte mal genauer angesehen. Wenn ich in diesem Fall einen fertigen Encoder nehme, kann ich mir auch mein Sat-Gerät von aussen ansehen :-D. Ohne, dass das jetzt böse gemeint ist. In modernen Schaltungen werden normalerweise Video-DACs verwendet, welche über zugehörige DSPs angesteuert werden. Wer möchte kann auch einen OMAP oder ähnliches nehmen, da ist die komplette Unit für HDMI+HDCP drin. Das war aber, wie gesagt, nicht meine Intension. Viel mehr das Verstehen und Umsetzen einer Lösung die Analog das gleiche schafft. Von meiner Natur aus bin ich erst mal Sofwareker. MSP430, Cortex-M ist mein tägliches Brot, aber die Analog-Seite kann einen vor ebenso interessanten Herausforderungen stellen. Noch einmal Danke für die Hinweise! Viele Grüße, Frank
Na ich weiss nicht. Um das TV Signal zu verstehen muss ich nicht entsprechende Schaltungen nachbauen. Vor allem nicht vor dem Hintergrund, dass heutzutage digitale Video Übertragungen angesagt sind. Du hast hoffentlich nicht vor, das Farbsignal mittels Verzögerungleitung zu erzeugen? http://de.wikipedia.org/wiki/Verz%C3%B6gerungsleitung Wenn Du schon analog Phasenverschiebungen erzeugst, müsstest Du auch so konsequent sein, so ein Teil nachzubauen. Denn in jedem anständigen analogen Fernseher war sowas drin.
Eigentlich war es nicht meine Intension eine Grundsatzdiskission auszulösen, ob es sich lohnt, solch eine Schaltung aufzubauen oder nicht. Aber naja: Da ich aus der digitalen "Ecke" komme, habe ich mich gefragt, wie aufwendig es wäre, ein Microcontroller dazu zubekommen, ein vollständiges Fernseh-Bild in Farbe zu generieren und habe versucht mich mittels Google und Wiki zu dem Thema einzulesen. Nein, ich habe mir bewusst kein Buch zu dem Thema gekauft. Ich mag es einfach meine eigenen Ideen irgenwo einflißen zu lassen. Mein alter Monitor hat genau einen S-Video Eingang und zwei weitere Chinch für Audio (Amiga-Zeit). Ich wollte genau diesen nutzen und einen Mikrocontroller anhängen umm hiermit Bilder zu erzeugen. Für mich ist das einfach nur ein Experiment, in dem ich versuchen will etwas total sinnfreies zu machen. Wenn etwas Phasenverschoben werden muss denke ich als erstes an einen Kondensator, eine Spule, einen Filter. Da die Frequenz von 4.433 MHz fix ist habe ich mir dies recht einfach vorgestellt und mit meiner "Murks"-Schaltung, wie sie oben betitelt wurde, angefangen. Wie bereits festgestellt kann diese so nicht verwendet werden, weil sie den OPV überfordert. Allerdings gab mir Arno auch den Hinweis für eine bessere Lösung: Allpass. Somit habe ich einen Allpass aufgesetzt, welcher die Randbedingungen erfüllt und einen weiteren OPV als Inverter vorgesehen um zwischen den ersten und den zweiten 180° hin- und herschalten zu können. Für mich ist das ganze ein Ex-Kurs in die Analogtechnik, die ich in den letzten 6 Jahren stark vernachlässtigt habe. Ich verstehe allerdings nicht, warum man sich derart für eine Frage rechtfertigen muss. Wäre es besser gewesen, wenn ich geschrieben hätte: "Ich habe einen alten Analogmonitor der nur einen S-Video Eingang hat und möchte auf diesem ein Farbbild mit einem Mikrocontroller generieren. Ich möchte ausserdem meine eigenen Überlegungen in das Projekt einfließen lassen und möglichst wenig fertige Bauteile verwenden."? Dann stelle ich die Frage halt so. Ich kann gerne jedem Erklären wie das Clocking-System des MSP430 funktioniert, wie die ISR-Handling eines Cortex-M Controllers abläuft, was Tailchaining ist, wie man eine FFT in Assambler optimiert, was ein Barrel-Shifter ist, aber bei analog tue ich mir nach wie vor schwer. Wenn ich Motoren ansteuern soll nehme ich am liebsten Schrittmotoren (ihr dürft raten warum...). Aber dieses mal wollte ich bewusst etwas analoges aufbauen. Wie auch immer, ich wollte niemanden auf die Füße treten und hoffe, dass die Aussage ausreicht um die Grundsatzdiskussion zu beenden, ob die Schaltung Zeitgemäß, sinnvoll oder sonstiges ist. Viele Grüße und besten Dank, Frank
Der gute alte Apple][ machte seine Farbe einfach durch einen Taktquarz, der das vierfache des amerikanischen Farbträgers 3,579545 MHz war. Für den europäischen Markt musste er dann umkonstruiert werden. http://de.wikipedia.org/wiki/Apple_II#Grafik
Bitte melde dich an um einen Beitrag zu schreiben. Anmeldung ist kostenlos und dauert nur eine Minute.
Bestehender Account
Schon ein Account bei Google/GoogleMail? Keine Anmeldung erforderlich!
Mit Google-Account einloggen
Mit Google-Account einloggen
Noch kein Account? Hier anmelden.

