Hallo zusammen ich habe auch ein Gerät mit dem 90S4414 und den muss ich neu beschreiben. Den originalen Hex-File habe ich. Geht aber nicht weil ich nach dem schreiben mit myavrusb mkII und Bascom immer einen Verify-Fehler bekomme. Wie bekommen ich einen kommpletten Chiperase incl. Fuse hin, damit er sich wieder über ISP beschreiben lässt? Ich habe eine Schaltung, AVR_HV_Prog, zur HV-Prog. gefunden die mit dem 74HC299N aufgebaut ist, nur den finde ich nicht mehr bei Händlern. Hat hier einer eine einfache Schaltung mit noch erhältlichen Bauteilen? Gibt es eine einfache Proganleitung für den MC? Schon mal besten Dank
Findest hier bestimmt einen, der dir das mal schnell mit dem STK500 macht. Falls DIL40: habe ich sogar noch einen hier, könntest du haben.
Krach-Bumm schrieb: > Geht aber nicht weil ich nach dem > schreiben mit myavrusb mkII und Bascom immer einen > Verify-Fehler bekomme. Probier' mal, ob du langsamer arbeiten kannst, also mit geringerem ISP-Takt. Ein chip erase wird normalerweise vor dem Programmieren ohnehin als erstes gemacht, daran liegt es also sicher nicht. Die Fuses solltest du normalerweise nicht anfassen. Wenn das Gerät vorher mit den derzeitigen Fuses gelaufen ist, sollte es das auch nach einem Update der Firmware wieder genauso tun. Ansonsten siehe crazyhorse: wenn das ein gesockelter DIL-Controller ist, findest du sicher jemanden, der das mal für dich flasht. Ich fürchte nur, dass ich keinen AT90S4414 mehr übrig habe ;-), sonst könnte man das auch "Einweg" machen. Ich könnte dir bestenfalls einen ATmega8515 anbieten. Der ist pinkompatibel, aber möglicherweise nicht komplett binärkompatibel (müsste man nachlesen, kann sein, dass er binär aufwärtskompatibel zu AT90S4414/AT90S8515 ist).
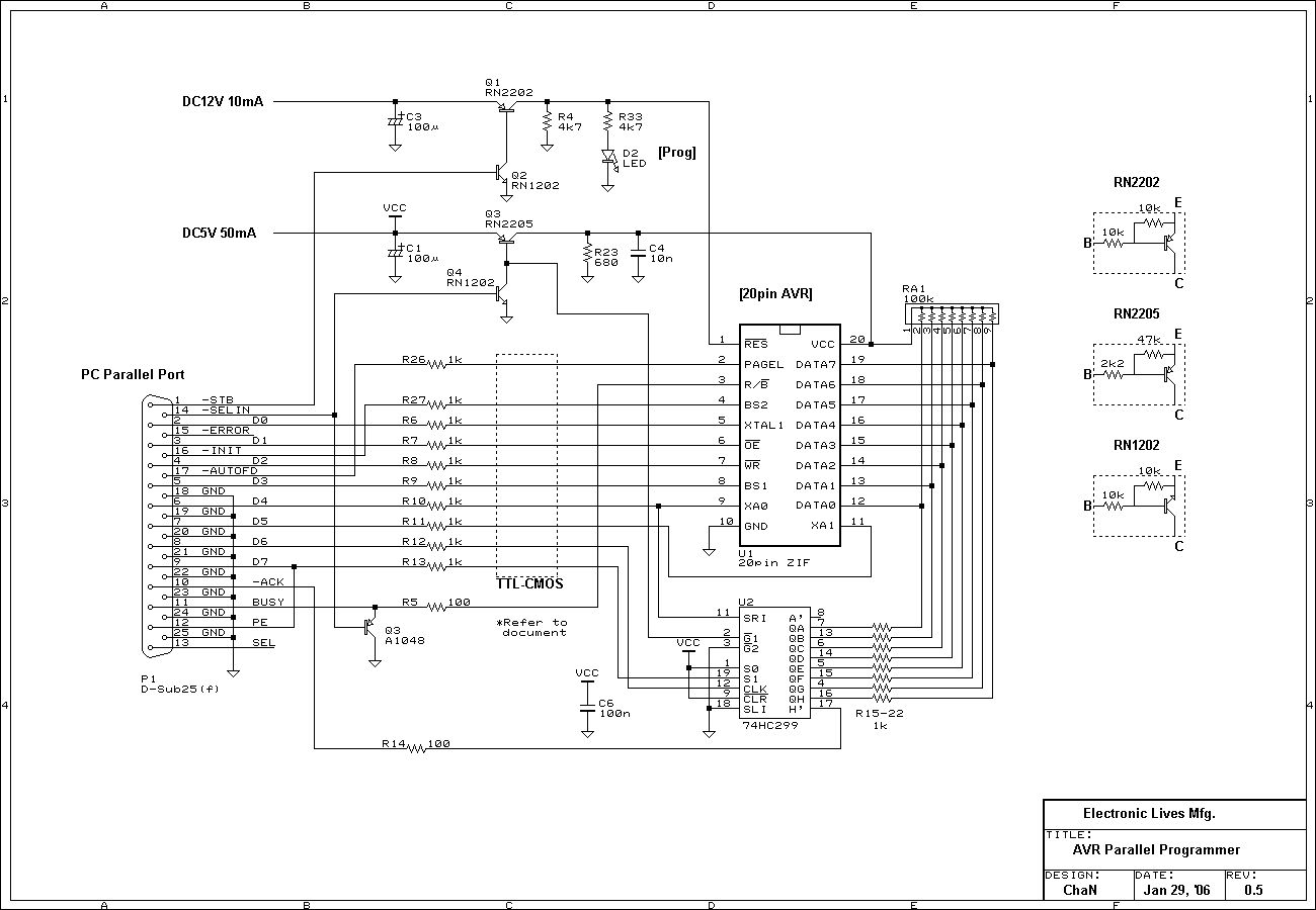
Super das hier schon Hilfe naht. Danke Joachim für das Angebot, wenn Du den Chip nicht mehr benötigst dann wäre das super und mir eine Hilfe. Wie kannst Du mir den zukommen lassen? Der MC ist in einer Steuerung die ich für Afu benutze und leider nicht Dil40. Ich müsste den schon in der Schaltung wiederbeleben, oder einen Adatper für deinen in Dil40 bauen wenn alle Stricke reisen. Da ich mit meinen Prog. nicht an die Fuse komme und kein Verify geht, denke ich das der Chip gelookt ist und nur Paralell mit HV-Programmer "entlookt" werden kann um dann die Soft wieder einzuspielen. Die Soft habe ich als Hex-Datei bekommen und denke das die nur auf den 90S4414 läuft. Ich würde es aber gerne mal mit dem 90S8515 probieren, Versuch macht klug. Jörg, ist der noch im Handel oder nur noch in Deiner Bastelkiste? Wie stelle ich unter Bascom den Takt für ISP ein? habe das bis jetzt noch nicht gemacht. Die anderen Chips gingen immer "von Haus aus" wie z.B. ein Mega8. Ich will mir für mein Problem einen HV-Paralell-Programmer nachbauen, nur das der mit dem 74HC299 ist und den finde ich bei keinem Händler. Ich habe mal versucht den Plan anzuhängen, mal schauen ob es ging. Sonst ist der Plan auch unter elm-chan.org/works/avrx/avrxp.png zufinden. Wenn hier einer einen einfachen Plan für so einen Brenner hat, dann her damit. Mal warten was hier noch für gute Ideen kommen.
Krach-Bumm schrieb: > Da ich mit meinen Prog. nicht an die Fuse komme und kein Verify geht, > denke ich das der Chip gelookt ist Nicht anzunehmen. Die lock bits werden bei einem chip erase gelöscht. > und nur Paralell mit HV-Programmer > "entlookt" werden kann um dann die Soft wieder einzuspielen. Das wäre höchstens dann der Fall, wenn er "verfuset" ist. So viel kann man aber an einem AT90S4414 gar nicht verfusen ;-), der hat nämlich nur zwei Fuses: "FSTRT" (fast start) und "SPIEN". Beide Fuses lassen sich nicht über ISP ändern, sondern nur mit HV-Programmierung. Damit ist es sehr unwahrscheinlich, dass du an denen was geändert hast. > Jörg, ist der noch im Handel oder nur noch in Deiner Bastelkiste? Der AT90S8515? Vermutlich nur noch als Restposten. Nachfolger ist halt der ATmega8515. > Wie > stelle ich unter Bascom den Takt für ISP ein? Sorry, da musst du die Bascom-Doku lesen, das habe ich noch nie benutzt. > Ich will mir für mein Problem einen HV-Paralell-Programmer nachbauen, Mach mal langsam. In der Schaltung kannst du (normalerweise) das Ding ohnehin nicht HV-programmieren. Es braucht viel zu viele Signale, die alle nicht mit dem Rest der Schaltung kollidieren dürfen. Also sieh zu, wie du das ISP zum Laufen bekommen kannst.
Wieso kommst du nicht an die Fuses? Du benutzt doch den MySmartUSB mkII? Lad dir mal das MySmart Progtool runter, damit konnte ich auch immer die Fuses einstellen... MfG Chaos P.S. Der Beitrag über mir kam während ich schrieb, wenn dein µC natürlich nur die beiden Fuses hat, ist da wohl nicht viel zu machen
Ich kann den 4414 in QFP und PLCC beschreiben. Habe die nötigen Adapter und ein STK500. Kosten: nur das Rückporto Kontakt über PN und dann mit Email weiter.
Bernd T. schrieb: Ich kann den 4414 in QFP und PLCC beschreiben. Habe die nötigen Adapter und ein .... ALL07 Programmer ! Hätte auch einen AT90S8515 in DIL40, PLCC44 und FQFP44. Der AT90S8515 ist pin compatible zum AT90S4414.
Hallo Jörg, ich denke nicht das ich die Fuse gesetzt habe... weil das nicht über ISP geht wie Du ja schon geschrieben hast. Die dürfte ab Hersteller gesetzt gewesen sein und nun muss die raus. Wie gesagt der Prog. schreibt und das Verify geht schief. Die Original- Hex- Datei habe ich von einem netten Herrn bei Hersteller bekommen können, nur ich kriege sie nicht rein. Da das Teil alt ist haben die keine weiteren Unterlagen mehr dazu, war ja schon froh das ich noch die Soft bekommen habe. Das ich da keinen Quellcode bekomme ist ja logisch weil der sichr ähnlich in Nachfolgegeräten läuft. Keine Ahnung ob der Hexcode noch im Nachfolger MC läuft oder nicht. Wahrscheinlich wird der Prog. meckern wegen falschen MC oder so. Hallo ChaosKind, bei anderen MC kann ich die Fuse auch schreiben. Der 90S4414 muss da wohl was besonderes sein wie schon Jörg schrieb. Hallo All07, der MC ist in PLC44. Der 90S8515 wäre ein Versuch wert, wenn der jungfräulich ist, ist der ja über ISP zu programieren. Ich denke ich könnte den auch ein mal in Dil gebrauchen, fals ich die Schaltung nachbauen muss. Wenn Dein Angebot steht, schreib mal wie das mit dem bezahlen laufen soll und eine Mail-Adr. wenn ich Dir die Hex-Dat. schicken soll. Die möchte ich hier nicht reinstellen, wie Du sicher verstehts.
Krach-Bumm schrieb: > Die möchte ich hier nicht reinstellen, wie Du > sicher verstehts. Wer soll denn damit was anfangen können? Wenn man die Hardwarebeschaltung nicht kennt. Den 90S8515 kannst du sicher nehmen. Ich hatte nur mal ein Problem mit der Konfiguration von PullUp an einem PIN. Aber sonst geht es.
All07, wie umfangreich ist Dein Programmer? Darf der nachgebaut werden?
Hallo All07, schon was zur Softunterschieden 4414 8515 herrausgefunden oder sind die Befehle gleich so das die Hexdatei zum 90S4414 auch im 90S8515 läuft.
Krach-Bumm schrieb: > schon was zur Softunterschieden 4414 8515 herrausgefunden Die sind kompatibel. Der AT90S8515 ist nur doppelt so groß wie der '4414. Beide ICs waren mal im gleichen Datenblatt beschrieben, aber die späteren Versionen dieses Datenblatts enthalten nur noch den '8515. Revision E scheint die letzte zu sein, die beide enthielt: http://www.hth.com/filelibrary/PDFFILES/AT90S8515.pdf
Ich habe mal zusammen mit dem STK500 längere Zeit nach einem Fehler gesucht. Das vorherige Löschen hatte ich deaktiviert und immer den neuen Code drübergebraten. Kein Problem. Als aber der neue Code mal kürzer, als der alte war, bekam ich plötzlich Fehlermeldungen in Sachen verify. Ich glaube der Test prüft den ganzen Flash, beim Schreiben wird aber nur soviel überschrieben wie nötig. Der Überstand (!= FFFF)hat dann plötzlich Probleme gemacht.
amateur schrieb: > beim Schreiben wird aber nur soviel überschrieben wie nötig Nur bei einem Bootloader. Externe Programmiergeräte können beim klassischen (nicht-Xmega) AVR nur einen chip erase machen, keinen page erase. Damit müssen sie zwangsweise immer den ganzen Flash löschen.
@Jörg Wieso bin ich dann aber den Fehler, nur durch aktivieren des "vorher löschen Flags", losgeworden? Kann's nicht reproduzieren, war noch zu Zeiten von Studio4 und ATMega16 oder -32.
amateur schrieb: > Wieso bin ich dann aber den Fehler, nur durch aktivieren des "vorher > löschen Flags", losgeworden? Meine Glaskugel ist gerade kaputt, daher kann ich dir das mit den spärlichen Infos nicht sagen. ;-) 's ist aber wirklich so, klassische AVRs haben "von außen" nur ein chip erase, leider. Ich hätte im AVRDUDE manchmal gern ein page erase gehabt.
@Jörg Vorher löschen oder nicht waren die Einstellmöglichkeiten – also alles oder nichts. Wird aber nicht intern Seiten- bzw. Blockweise geschrieben?
amateur schrieb: > Vorher löschen oder nicht waren die Einstellmöglichkeiten – also alles > oder nichts. Wenn du vorher nichts löschst, dann knallt es aber beim ersten Bit bereits, welches 1 werden soll, aber noch 0 ist. > Wird aber nicht intern Seiten- bzw. Blockweise geschrieben? Geschrieben ja. Aber gelöscht wird nur per chip erase, vor dem gesamten Schreiben.
@Jörg Danke, so wird das ganze auch plausibel. Wenn ich nach einer Änderung verkürzten Code habe, ist die Wahrscheinlichkeit, dass der "Anfang" gleichgeblieben ist, recht groß. Ich habe natürlich, bei einem Verify-Fehler nicht explizit nachgeschaut, wo genau der Aufgetreten ist.
amateur schrieb: > Wenn ich nach einer Änderung verkürzten Code habe, ist die > Wahrscheinlichkeit, dass der "Anfang" gleichgeblieben ist, recht groß. Ja, zumindest Teile der Vektortabelle werden gleich bleiben, ggf. sogar die komplette. @TE: ist der AT90S4414 bei dir eigentlich in einer Fassung oder eingelötet? Die Idee, sich dafür nun irgendeinen eigenen HV-Programmer zu hacken, hat ein schlechtes Preis-Leistungs-Verhältnis und ohnehin nur beschränkten Nutzen. Wie ich schon schrieb, musst du das Teil ja trotzdem damit außerhalb programmieren, dann kannst du auch gleich einen STK500 dafür benutzen, statt da noch eine weitere Unbekannte („geht mein selbstgebauter HV-Programmer eigentlich?“) ins Spiel zu bringen. Wenn du willst, kann ich dir einen STK500 leihen.
Hallo Jörg, danke für das Angebot. Die Teile habe ich bis auf den 74HCT299 in der Bastelkiste. Ich werde mal den einfachen Programmer nachbauen, wenn ich dann mal einen anderen MC "Verfuse" komm ich immer noch ran. Der 4414 ist leider gelötet, wenn der 8515 Code gleich ist werde ich mal versuchen den zu nutzen oder mit der Dilversion und einen Adapter arbeiten. In der Schaltung habe ich wohl keine Change den MC zu löschen, eigenlich sehr schade. Dann muss ich halt basteln, da die Schlatung nicht gross ist wird es noch hinhauen, hauptsache die Software läuft. Ich dachte schon daran den Hex zu ändern.... kann das hier einer? den Hexcode in ein lehsbares Etwas umwandeln. Dann könnte man ja die MC-Kennung ändern. Hallo ALL07 kannst Du mal versuchen den Hex-Code in einen deiner 8515 zu schreiben? dann wüste ich ob da gemerkert wird weil der ja für den 4414 ist. Ich finde toll wie hier einem Neuling geholfen wird, mit MC hatte ich noch nicht so oft gearbeitet. Bin eher einer von den Analogen.
Krach-Bumm schrieb: > In der Schaltung habe ich wohl keine Change den MC zu > löschen, eigenlich sehr schade. Das glaube ich übrigens nach wie vor noch nicht. Ich würde nicht davon ausgehen, dass sich einer die Mühe gemacht hat, das Ding per HV-Programmierung zu flashen und danach die ISP-Fuse abzudrehen. Ich bin nach wie vor der Meinung, dass das eher irgendwas mit deinem Programmer ist. Aber irgendwie bist du seit Anbeginn des Threads da wohl anderer Meinung … > Ich dachte schon daran den Hex zu ändern.... kann das hier einer? > den Hexcode in ein lehsbares Etwas umwandeln. Der ist doch lesbar, besteht ja nur aus ASCII-Zeichen. :-) > Dann könnte man ja die > MC-Kennung ändern. Da gibt es keine "MC-Kennung" drin. > Hallo ALL07 kannst Du mal versuchen den Hex-Code in einen deiner 8515 zu > schreiben? dann wüste ich ob da gemerkert wird weil der ja für den 4414 > ist. In den Controller kannst du dein /etc/passwd hinein flashen, wenn du willst, da meckert keiner:
1  | $ avrdude -c stk500v2 -P /dev/ttyS4 -p attiny4313 -U flash:w:/etc/passwd:r  | 
2  | |
3  | avrdude: AVR device initialized and ready to accept instructions  | 
4  | |
5  | Reading | ################################################## | 100% 0.01s  | 
6  | |
7  | avrdude: Device signature = 0x1e920d  | 
8  | avrdude: NOTE: "flash" memory has been specified, an erase cycle will be performed  | 
9  | To disable this feature, specify the -D option.  | 
10  | avrdude: erasing chip  | 
11  | avrdude: reading input file "/etc/passwd"  | 
12  | avrdude: writing flash (1904 bytes):  | 
13  | |
14  | Writing | ################################################## | 100% 2.54s  | 
15  | |
16  | avrdude: 1904 bytes of flash written  | 
17  | avrdude: verifying flash memory against /etc/passwd:  | 
18  | avrdude: load data flash data from input file /etc/passwd:  | 
19  | avrdude: input file /etc/passwd contains 1904 bytes  | 
20  | avrdude: reading on-chip flash data:  | 
21  | |
22  | Reading | ################################################## | 100% 2.33s  | 
23  | |
24  | avrdude: verifying ...  | 
25  | avrdude: 1904 bytes of flash verified  | 
26  | |
27  | avrdude: safemode: Fuses OK  | 
28  | |
29  | avrdude done. Thank you.  | 
Zum Beweis, dass das da wirklich drin steht:
1  | $ avrdude -c stk500v2 -P /dev/ttyS4 -p attiny4313 -U flash:r:test.txt:r  | 
2  | |
3  | avrdude: AVR device initialized and ready to accept instructions  | 
4  | |
5  | Reading | ################################################## | 100% 0.01s  | 
6  | |
7  | avrdude: Device signature = 0x1e920d  | 
8  | avrdude: reading flash memory:  | 
9  | |
10  | Reading | ################################################## | 100% 4.96s  | 
11  | |
12  | avrdude: writing output file "test.txt"  | 
13  | |
14  | avrdude: safemode: Fuses OK  | 
15  | |
16  | avrdude done. Thank you.  | 
17  | |
18  | $ cat test.txt  | 
19  | root:x:0:0:root:/root:/bin/bash  | 
20  | daemon:x:1:1:daemon:/usr/sbin:/bin/sh  | 
21  | bin:x:2:2:bin:/bin:/bin/sh  | 
22  | sys:x:3:3:sys:/dev:/bin/sh  | 
23  | sync:x:4:65534:sync:/bin:/bin/sync  | 
24  | games:x:5:60:games:/usr/games:/bin/sh  | 
25  | man:x:6:12:man:/var/cache/man:/bin/sh  | 
26  | lp:x:7:7:lp:/var/spool/lpd:/bin/sh  | 
27  | mail:x:8:8:mail:/var/mail:/bin/sh  | 
28  | news:x:9:9:news:/var/spool/news:/bin/sh  | 
29  | uucp:x:10:10:uucp:/var/spool/uucp:/bin/sh  | 
30  | proxy:x:13:13:proxy:/bin:/bin/sh  | 
31  | www-data:x:33:33:www-data:/var/www:/bin/sh  | 
32  | …  | 
Natürlich ist nicht davon auszugehen, dass der hier benutzte ATtiny4313 (hatte ich gerade zur Hand) jetzt noch irgendwas sinnvolles ausführt. ;-)
Hallo Jörg, ich denke das deshalb weil ich mit dem Programmer schon ein paar MC programiert habe und noch keine Probleme hatte. Ich arbeite mit Bascom, USB und dem Progtool das bei meinem Programmer dabei war. Ich bin, wie Du aus dem geschriebenen siehst, eher in der analogen Welt zuhause als bei den MC und nicht mit diesen gross geworden. avrdude habe ich noch nicht mit dem myavrusb mk2 ausprobiert weil ich mir dachte, bevor ich da was falsch mache und dann nicht den Fehler finde, bleibe ich bei dem Programm das ich bis jetzt für den Mega8 und Mega32 mit Erfolg benutzt habe. Die Fehlermeldung kommt auch nur wenn ich den 90S4414 schreibe und dann die Verify Meldung erhalte. Die habe ich bis jetzt auf die Fuse zurückgeführt weil die ja das Lesen des Codes verhindern soll. Deine Meinung gibt mir aber wieder Hoffnung den MC doch noch "aufzuwecken" Ist der Code den Du in deinen MC geflasht hast die Hex-Datei von mir? und ging das ganz normal über die ISP? Du hast den STK500 und der kann da sicher mehr als mein Programmer. Schon diese Zeile ist für mich ein Rätsel: $ avrdude -c stk500v2 -P /dev/ttyS4 -p attiny4313 -U flash:r:test.txt:r Den Programmer, den MC und die Datei erkenn ich noch, aber was die Buchstaben bedeuten??? Gibt es hier eine Beschreibung zu avrdude die nan auch mit nur Grundenglisch verstehen kann? Ich würde gerne avrdude mit meinen Prgrammer ausprobieren, ich habe aber nur USB an meinen alten Laptop mit WinXP bzw. Win7 an einen 1 Jahr alten. Für den selbstbau Programmer will ich meinen alten PC wiederbeleben der schon seit Jahren in der Ecke steht. Die Hilfe die ich hier finde ist schon toll, ich als Anfänger stehe da nicht allein im Regen. Wie ich an Deinen DL Rufzeichen sehe, denke ich das auch Du schon etwas älter bist und gebe daher die Hoffnung nicht auf auch irgendwann mal mit den MC klar zu kommen. Ich werde mir schon mal avrdude besorgen....
So nun habe ich nach avrdude gegoogelt, welche Version ist nun die Richtige für Windows?? Da gibt es so viel, sogar auf Japanisch... Eine Anleitung habe ich auch hier im Forum gefunden, ich hoffe ich kann die Umsetzen... Welche Dateien brauche ich für WinXP auf Laptop mit USB und dem Myavrusb MK2 Programmer??? mir raucht der Kopf.
Hallo Zusammen, ich habe nun avrdude 5.11.1 mit Gui V0.2.0 installiert. Als Programmer ist ein AN910 am vituellen Comport5 eingestellt, ich habe ja nur USB am Laptop. Einen Mega8 kann ich damit programmieren. Ich muss noch was finden in dem die Buchstaben/Befehle übersetzt sind und wie die stehen müssen. So eine Antwort: $ avrdude -c stk500v2 -P /dev/ttyS4 -p attiny4313 -U flash:r:test.txt:r avrdude: AVR device initialized and ready to accept instructions Reading | ################################################## | 100% 0.01s avrdude: Device signature = 0x1e920d avrdude: reading flash memory: Reading | ################################################## | 100% 4.96s avrdude: writing output file "test.txt" avrdude: safemode: Fuses OK avrdude done. Thank you. $ cat test.txt root:x:0:0:root:/root:/bin/bash daemon:x:1:1:daemon:/usr/sbin:/bin/sh bin:x:2:2:bin:/bin:/bin/sh sys:x:3:3:sys:/dev:/bin/sh sync:x:4:65534:sync:/bin:/bin/sync games:x:5:60:games:/usr/games:/bin/sh man:x:6:12:man:/var/cache/man:/bin/sh lp:x:7:7:lp:/var/spool/lpd:/bin/sh mail:x:8:8:mail:/var/mail:/bin/sh news:x:9:9:news:/var/spool/news:/bin/sh uucp:x:10:10:uucp:/var/spool/uucp:/bin/sh proxy:x:13:13:proxy:/bin:/bin/sh www-data:x:33:33:www-data:/var/www:/bin/sh habe ich noch nicht erhalten. Ich denke da müssen noch Häckchen an bestimmten Stellen in der Gui gesezt werden. Beim 90S4414 kommt immer noch Verification Error, first mismacht at Byte 0X000 0X32 = 0X00 Content mismacht Jörg Wunsch schrieb: > Das glaube ich übrigens nach wie vor noch nicht. Ich würde nicht > davon ausgehen, dass sich einer die Mühe gemacht hat, das Ding per > HV-Programmierung zu flashen und danach die ISP-Fuse abzudrehen. Das denke ich eigendlich auch, warum sollte dann eine Buchse für ISP auf der Platine sein wenn ISP nicht geht??? es ist mir ein Rätsel. Jörg Wunsch schrieb: >> Ich dachte schon daran den Hex zu ändern.... kann das hier einer? >> den Hexcode in ein lesbares Etwas umwandeln. > > Der ist doch lesbar, besteht ja nur aus ASCII-Zeichen. :-) Klar ist der lesbar, da habe ich mich wohl falsch ausgedrückt, ich dachte da an eher an "Klartext" ist sicher schon wieder falsch ausgerückt ;-) So als Nächstes will ich mich an avrdude herran zu tasten und weiter mit einen laufenden Mega8 spielen und versuchen zu den gleichen Ergebnisse s.o. zu kommen damit ich weis das der Programmer ok ist und ich den richitg bediene. Weiter schöne Pfingsten.
Jörg Wunsch schrieb: > Natürlich ist nicht davon auszugehen, dass der hier benutzte ATtiny4313 > (hatte ich gerade zur Hand) jetzt noch irgendwas sinnvolles ausführt. > ;- Hallo Jörg, bitte nicht schlagen. Mir ist da was wie Schuppen von den Augen gefallen. Welche Größe hat der Flash vom deinen ATiny4313?? weil mein code da ja wohl rein ging, wenn auch ohne was sinnvolles zu tun. Kann es sein das da was schief gelaufen ist und ich einfach nur eine falsche Hex-Dat bekommen habe die garnicht in den 90S4414 rein geht? Ich habe die Beiträge noch mal gelesen und dabei ist mir aufgefallen da die von mir angehängte Datei über 9Kb gross ist. Ich habe die mir mal mit einem Hexeditor angesehen, auch Dateigröße 9Kb. Wenn die beim Programieren nicht kleiner wird, habe ich/wir mir um sonst den Kopf zerbrochen un das ganze kann abgehakt werden. Wie ist Deine Meinung?
1  | andreas@andreas:~/Downloads$ avr-size Steu4414.hex  | 
2  | text data bss dec hex filename  | 
3  | 0 3624 0 3624 e28 Steu4414.hex  | 
Der Code ist 3624 Bytes. Die Hexdatei ist immer mindestens doppelt so gross als der Code, haben Hexwerte + etwas Overhead so an sich... mfg Andreas
Danke für die schnelle Antwort. Ich dachte schon ich hätte den Fehler gefunden... Aber es ist doch richtig das ich die Hexdatei bei avrdude angebe... oder muss ich die noch umwandeln. Wie unschwehr erkennbar bin ich nun total verunsichert... Die steu4414.hex passt als in den 90S4414 rein und das ist also nicht mein Problem... Hiiiiilfe
Krach-Bumm schrieb: > Aber es ist doch richtig das ich die Hexdatei bei avrdude angebe.. Ja, ist richtig so. Nein, sorry für die Verwirrung, mein Beispiel da oben sollte dir nur zeigen, dass man eine x-beliebige Datei (in diesem Falle eine Textdatei des Betriebssystems) in so einen Controller flashen kann, ohne dass sich Programmierwerkzeug oder Controller darüber beschweren würden. Die Datei (auch eine Hexdatei) enthält als keine explizite Kennung, für welchen Controller sie gemacht worden ist. (Wenn man sie disassemblieren lässt, kann man ggf. implizit herausfinden, für welchen Controller sie gebaut worden ist.) Für einen AVR910-Programmer musst du aufrufen:
1  | avrdude -c avr910 -P com5 -p at90s4414 -U Steu4414.hex  | 
Starte dazu ein cmd.exe ("DOS-Fenster") und tipp das da ein.  Für
Steu4414.hex musst du natürlich ggf. noch das Verzeichnis angeben.
Falls du auch einen Laufwerksbuchstaben voransetzen willst, muss
die Langform der -U-Option benutzt werden:
1  | avrdude -c avr910 -P com5 -p at90s4414 -U flash:w:C:\temp\Steu4414.hex:i  | 
da die Doppelpunkte in der -U-Option noch eine eigene Bedeutung
haben.  AVRDUDE zählt dann zwei Doppelpunkte von vorn ab, um die
Angaben "flash" (für den Speicherbereich) und "w" (Schreiben dieses
Bereichs) zu ermitteln sowie einen Doppelpunkt von hinten für das
Dateiformat ("i" für "Intel Hex").  Der Rest dazwischen wird als
Dateiname bewertet.
Wenn das immer noch nicht geht, wirst du wohl oder übel einen anderen
Programmer benötigen, da AVR910-Programmer keine Möglichkeit haben,
wie man sie dazu bringt, mit geringerem ISP-Takt zu arbeiten.  Über
Möglichkeiten dafür müssten wir dann später diskutieren.
  Krach-Bumm schrieb: > Ich habe eine Schaltung, AVR_HV_Prog, zur HV-Prog. gefunden die mit dem > 74HC299N aufgebaut ist, nur den finde ich nicht mehr bei Händlern. ist in der bucht mehrfach zu haben.
Jörg Wunsch schrieb: > Wenn das immer noch nicht geht, wirst du wohl oder übel einen anderen > Programmer benötigen, da AVR910-Programmer keine Möglichkeit haben, > wie man sie dazu bringt, mit geringerem ISP-Takt zu arbeiten. Über > Möglichkeiten dafür müssten wir dann später diskutieren. Ich hab noch einen Selbstbau Brenner mit einen TTL-IC der ab der LPT Schnittstelle läuft, kann der mit Ponyprog langsamer brennen?
Krach-Bumm schrieb: > Ich hab noch einen Selbstbau Brenner mit einen TTL-IC der ab der LPT > Schnittstelle läuft, kann der mit Ponyprog langsamer brennen? Ponyprog kenne ich nicht, aber mit AVRDUDE kann er auf jeden Fall beliebig langsam arbeiten. Schwierigkeit heutzutage ist es meist, einen Computer zu finden, der noch eine passende Schnittstelle hat.
Na das ist ja etwas. Da Du ja schon gute Tips zu AVRDUDE gegeben hast werde ich das Programm auf meinen alten PC aufspielen. Reicht es wenn ich es von meinen Läpi kopiere oder muss ich da anders vorgehen? Ich habe es ja schon mit dem AVR910 am Läpi probiert, der AVR910 kann da ja nicht gebremst werden wie Du schreibst. Der PC ist ein altes Model mit richtigen LPT-Port.
Krach-Bumm schrieb: > Reicht es wenn > ich es von meinen Läpi kopiere oder muss ich da anders vorgehen? Sollte reichen. Wenn du eins nimmst, was gegen die libusb gelinkt ist, musst du allerdings auch auf dem Zielrechner eine libusb haben. Außerdem brauchst du den giveio-Treiber, damit du mit einem Nutzer- prozess auf den LPT-IO-Port direkt zugreifen darfst. Das darf sonst nur ein Betriebssystemtreiber tun. (Ich geh' mal davon aus, dass dein Zielrechner ein Windows hat.)
Hallo Jörg, es ist ein Win-XP drauf. Gut das Du das mit dem giveio-Treiber geschrieben hast, den habe ich auf dem Läpi bei USB nicht gebraucht wie ich denke. "Wenn du eins nimmst, was gegen die libusb gelinkt ist, musst du allerdings auch auf dem Zielrechner eine libusb haben" Das verstehe ich nicht ganz?? wi ist die libusb und woran erkenne ich ob da was verlinkt ist? Ich habe winavr und die Gui zu avrdude kopiert, muss ich noch ein Verzeichnis/Datei "libusb" suchen? Schuldigung wenn ich dumm Frage, ist eben noch alles relativ neu für mich.
Krach-Bumm schrieb: > wi ist die libusb und woran erkenne ich ob > da was verlinkt ist? Starte das AVRDUDE einfach mal von der Kommandozeile. Es wird dir dann schon sagen, wenn es die libusb-DLL noch braucht. Vermutlich aber schon, da du ja selbst schreibst, dass du es bislang nur mit USB benutzt hast. Die libusb-win32 bekommst du auf sourceforge.net. Achte drauf, dass du die ältere 0.1er Version nimmst (gegen die dürfte dein AVRDUDE gelinkt sein), und dass es die "Filter"-Version ist.
So nun gab es den ersten Test mit dem PC, den musste ich erst neu aufsetzen weil er immer abstürzte. Nun ist da ein win-xp drauf, das lag noch rum. Die libusb mekert AVRDUDE nicht an, am USB-Port und mit AVR910 geht es, aber wenn ich auf den LPT-Port will, meckert er wegen der Giveio.sys. Die habe ich zwar drauf und auch mit dem Installprogramm die Meldung "Instaltion succesvol" aber beim Start sagt AVRDUDE das es die Datei nicht findet. Ich habe die schon zu Fuß in die system und system32 kopiert aber es nützt nichts. Komisch ist das ich mit Ponyprog auf den Brenner am LPT zugreifen kann. Mal sehen ob ich hier im Netz was über den Fehler finde. Dann geht es mit dem AT90S4414 weiter.
So nun habe ich die Soft doch noch in den MC bekommen, mit AVRPP, den alten PC und Paralelport über die Commandozeile. Nun muss das Gerät wieder angeschlossen werden und dann weis ich ob es wieder richtig lebt, die Power-Led leuchtet jedenfalls schon der Rest geht erst wenn ich die Rotoren wieder angeschlossen habe- Danke für die vielen Tips und die Hilfe hier in Forum.
Hallo Jörg, ist der Zusatz zu deinen Namen ein Rufzeichen? DL8DTL??? Wenn ja, wo bis Du QRV? Noch mal zum Problem mit dem AT90S4414. Kannst Du oder ein andere hier den Hexcode zurück in ein Programm "verwandeln" das dann lesbar (was macht es wo, wie?), evtl. für einen anderen Prozessor anpass- und veränderbar ist? Ich will hier keinen sein Programm klauen, das Gerät gibt es nicht mehr und die ursprünglich Frima wohl auch nicht. Ich denke das es auch nur eine kleine Serie gegeben hat.
Krach-Bumm schrieb: > Hallo Jörg, ist der Zusatz zu deinen Namen ein Rufzeichen? DL8DTL??? Ja, sicher. > Wenn ja, wo bis Du QRV? In JO61VA. > Noch mal zum Problem mit dem AT90S4414. Kannst Du oder ein andere hier > den Hexcode zurück in ein Programm "verwandeln" das dann lesbar (was > macht es wo, wie?), evtl. für einen anderen Prozessor anpass- und > veränderbar ist? Man kann es disassemblieren. Allerdings ist es nicht ohne Aufwand, dann durch diesen Datenhaufen so weit durchzusteigen, dass man ihn wirklich gezielt verändern kann.
Krach-Bumm schrieb: > Noch mal zum Problem mit dem AT90S4414. Kannst Du oder ein andere hier > den Hexcode zurück in ein Programm "verwandeln" das dann lesbar (was > macht es wo, wie?), evtl. für einen anderen Prozessor anpass- und > veränderbar ist? Warum willst du das? Dein Problem ist die Programmierung des MC. Kauf dir ein ISP-Tool für 7 EUR aus China oder ein STK500. Natürlich kan man das reassemblieren. In der Zeit des AT90S4414 wurde das wahrscheinlich in Asssembler gemacht. Da geht das. Mit Hochsprache wird es kompliziert. Auf alle Fälle wird viel AVR-Gehirnschmalz gebraucht. Dein Problem mit der Programmierung ist mir absolut unverständlich. Sie ist mit dem 8515 absolut kompatibel. Kein Thema! Ich hab mal für das gleiche Projekt beide Typen eingesetzt.
Michael_ schrieb: > Dein Problem ist die Programmierung des MC. Nein, die hat er ja nun wohl hinbekommen.
Hallo Michael,das Progproblem ist ja gelöst wie ich schon geschrieben habe. Es lag ja nur daran das der USB-Programmierer mit Laptop wohl zu schnell für den MC war. Andere MC habe ich mit den MyAVR-USB-MK2 schon mehrfach programmiert, nur dieser wollte nicht. Mit meinen alten Sachen die schon in der Bastelkiste lagen und den Tips hier ging es dann. Zu meiner Frage von gestern. Ich wollte mal sehen was die Soft so macht, daher die Frage zum Disassemblieren. Besonders würde mich dabei interesieren wie das Gerät mit den Motoren "redet" Assemblercode wäre schon nicht schlecht und mit den nötigen Gehirnschmals dürfte da was zu finden sein. Ich dachte man könnte dann die Soft z.B. für einen Mega 32 oder eben wegen der gleichen Datenstrucktur an den 8515 anpassen und um weitere/andere Funktionen erweitern. Der 8515 kann ja mehr als der at90s4414 und der Mega32 hat ja auch noch einen ADC den ich für eine Anzeige nutzen möchte. Noch mal danke für die Tips hier im Forum.
Hallo Jörg, hätte ich fast vergessen: Ich hoffe dass das Wasser in JO61VA nicht weiter steigt.
Krach-Bumm schrieb: > Hallo Jörg, hätte ich fast vergessen: Ich hoffe dass das Wasser in > JO61VA nicht weiter steigt. Macht es nicht. Wir haben jetzt genug davon und haben beschlossen, es nach Hamburg zu exportieren. ;-) (Allerdings ist nur der östliche/nordöstliche Teil dieses Squares betroffen, denn dort verläuft ein alter Elbarm.)
Dann ist es ja gut, ich habe mir mit dem THW 2002 in Pirna die Zeit vertrieben ;-) War schon toll wie sich die Menschen über die Wessis gefreut haben (besonders die Alten). Aktuell haben wir Vorwarnung, wenn es noch schlimmer wird müssen wir sicher wieder los. Ich denke aber, das ich erst mal den jüngeren den Vortritt lasse.
Krach-Bumm schrieb: > War schon toll wie sich die Menschen über die Wessis > gefreut haben (besonders die Alten). Da war sicher jede Hilfe herzlich willkommen. Ich habe damals auch im Müglitztal bei irgendjemandem mit aufgeräumt, den ich vorher nicht kannte. Diesmal geht alles etwas ruhiger zu, ist ja auch nicht ganz so hoch geworden (und ein halber Meter weniger macht schon viel aus). Pirna ist trotzdem wieder mächtig abgesoffen, auch die anderen Orte elbaufwärts. Das Elbtal ist halt schmal dort. Ich habe dein File mal durch einen Disassembler geschickt. Es lässt sich assemblieren, und das Ergebnis ist anschließend dasselbe wie vorher.
Danke das Du dir die Mühe gemacht hast, welchen Disassembler hast Du benutzt? Ich habe es auch mal versucht, bei mir ist so was nicht rausgekommen,habe sicher as falsch gemacht. Der Code sieht ja sehr kompliziert aus. Da muss ich dann mal die Assemblerbefehle raussuchen und mal sehen ob ich da was rausfinde. Bascom ist schon einfacher, assembler zu Basic geht ja leider nicht, da werde ich dann halt noch etliche Zeit totschlagen. Ich habe mal die Befehle zwischen MC- RS232- und Motoren mitgeschrieben, mal sehen ob ich die da irgendwo finde. Eine gute Nacht Rolf
Krach-Bumm schrieb: > Danke das Du dir die Mühe gemacht hast, welchen Disassembler hast Du > benutzt? avrdisas von Johannes Bauer. Ist zwar nicht sehr gut dokumentiert, erlaubt es aber beispielsweise, dass man die Datenbytes (vor dem eigentlichen Programmstart) über eine Label-Tabelle als solche deklariert bekommt. > Der Code sieht ja sehr > kompliziert aus. Scheint mir doch compilergeneriert zu sein.
Ich hatte das File auch mal durch meinen alten Reassembler geschickt und es sah so ähnlich wie bei Jörg aus. Es ist der ReAVR von Johannes Assenbaum 2003. Die Namensähnlichkeit zu Johannes Bauer macht mich etwas stutzig. Krach-Bumm schrieb: > Ich habe es auch mal versucht, bei mir ist so was nicht > rausgekommen, Wieso? Einfach laden und schon ist es fertig. Danach die Sprungtabelle und die Initialisierung klären. Eigene Marken vergeben und richtigen Code vom Müll trennen. Es ist sicher in Assembler gemacht. Ansonsten wäre bei Unterprogrammen viel mehr push und pop dabei. Die Größe ist noch machbar.
Noch mal danke für Eure Hilfe, ich werde dann mal suchen wie die Tasten (eine 3X4 Matrix) abgefragt werden und wo die Befehle sind die die Moteren steuern und wie die RS232 Komunikation abläuft. Wenn einer mitmachen will dann schreib ich mal auf was wo an den Pins dran ist. Die "Unterhaltung" Steuergerät zu den Motoren habe ich schon mal mitgeschnitten und müsste sie doch eigentlich im Code wiederfinden?. Kann ich auch mal hier einstellen wenn das von Nutzen ist und einer Lust hat mitzumachen.
Hallo Leute, nun habe ich wohl noch ein Problem (das Grundproblem??) gefunden. Wie mir scheint hat mein MyAVRUSB manchmal eine Fehlfunktion. Für ein Modelbahnprojekt wollte ich Mega8 bzw. weil vorhanden dann einen Mega32 programmieren, weil ich beim Messen mit den Skop "Leben" an den Beinchen gesehen habe wollte ich wissen was da drinn ist.... Nach dem Auslesen (ging) wurden die 2 Mega8 nicht mehr erkannt... und beim Mega32, auf den ich dann zurückgegriffen habe, ging es nach ein paar Versuchen und testen auch nicht mehr. Der wird zwar ab und zu erkannt, programmiert, aber dann kommt immer ein Veryfi Fehler. Was kann da der Prog. machen das die MC nicht mehr wollen??? Welchen zuverlässigen und nicht zu teuern Programmierer der auch HV und Paralell kann, könnt Ihr mir empfehlen? Ich denke mit paralell könnte ich die Megas sogar noch retten, ich weis Neukauf ist günstiger als ein andere Programmierer, aber ich möchte es mal testen. Meinen jetzigen Prog. traue ich nicht mehr und immer für meinen selbstbau Prog. nach der Ponyproganleitung gebaut, den alten PC aufbauen, wenn der ganze Rest auf dem Laptop ist, ist mir zu Umständlich. Ein Bausatz bei dem die SMD schon drauf sind oder ein Klon wäre mir auch recht. Wenn einer einen zuverlässigen Prog. verkaufen möchte weil er was neues hat und der das kann was ich möchte, bitte anbieten Ich lese ja immer Lob vom STK500, der hat aber wohl nur Seriell und geht nicht am Laptop??? oder auch mit Adapter???
Hast du mal die Spannungsversorgung von Programmer und Schaltung geprüft? Nicht das die beiden Spannungen gegeneinander kämpfen.
Danke für den Tip, werde das noch mal prüfen. Ich habe aber die Versorgung des Zielsystems extern, da ich mir bei einen Fehler nicht den USB - Port abschiessen will. Ich baue alles mal im Steckbrett auf und versorge den Atmel dann über den Brenner, dann müsste alles ja passen. Hatt schon einer ne gute Idee für einen preiswerten Programmer?
Krach-Bumm schrieb: > Ich baue alles mal im Steckbrett auf und versorge den Atmel dann über > den Brenner, dann müsste alles ja passen. Aber nur wenn er ganz wenige mA braucht. Für den Anfang reicht sowas sicher. Beschreibung lesen! ebay 270792298875 oder ebay 370490000223 usw.
Danke für die Links, der Erste scheidet aus weil ich sehr schlechte Erfahrung mit Fernoststandort gemacht habe, der Zweite sieht ja gut aus und ist vielseitig. Wenn ich keinen finde der auch noch Paralel und HV kann, dürfte er schon ok sein. Mein MyAvr-USB darf bis 80 mA belastet werden, nur für den MC reicht das sicher aus. Ich habe nun noch mal so gestestet, mit dem gleichen negativen Ergebnis. Die Mega8 werden nicht mehr erkannt, der Mega32 hin und wieder, lesen ist möglich wobei ich nicht weis ob was sinnvolles gelesen wird, schreiben auch, nur dann kommt immer der Verifyfehler und der MC bleibt tot. In den Megas war ein Blinkprogramm/Ampel drin das auch gelaufen ist bis ich sie neu programmieren wollte. Ich habe immer den internen Oszilator benutzt um den Quarz zu sparen, somit kann es daran nicht liegen. Ich befürchte mein Programmer hat irgendeinen Mist mit den MC angestellt, die Fuse habe ich aber nicht verändert.
Krach-Bumm schrieb: > Danke für die Links, der Erste scheidet aus weil ich sehr schlechte > Erfahrung mit Fernoststandort gemacht habe, Sei ehrlich, du hast noch nie dort bestellt und du hast Angst. Ich hab bestimmt schon 50 kleine Sachen von dort, und alles ist angekommen. Dauert halt. Krach-Bumm schrieb: > Wenn ich keinen finde der auch noch Paralel und HV kann, dürfte er schon > ok sein. Kauf dir ein STK500, das kann alles was du willst. Außer den neueren Typen. Vielleicht ist auch nur dein ISP-Kabel murks. Mach oder kauf dir mal ein neues.
Da irrst Du, eins war ein Tabletpc der nach 3,5 Wochen von mir beim Zoll angeholt werden musste, mit den zusätzlichen Zahlungen, der Akku war nach 3 Monaten hin und Umtausch nur gegen Versand auf eigene Kosten nach Hongkong... dann nichts mehr gehört und 2 Autorückfahrcameras (extra Rückfrage wegen Palsystem), die war dann aber doch in NTSC. Reklamiert, es kam eine Andere als Ersatz, wieder NTSC und da habe ich dann auf die richtige Farbe verzichtet (wer will schon grüne Büsche beim Rückwärtsfahren statt blaue...)jetzt macht auch die schon wieder Zicken. Umtausch zu teuer und umständlich. Da lass ich Bestellungen in Fernost sein und kaufe da wo ich alles auf Kosten des Händlers in 14 Tagen zurückgeben kann wenn es nicht taucht. Zwei Händler, 2 mal Mist, es kann sein das es auch Ausnahmen gibt. Aber die Arbeit mit dem Zoll habe ich doch immer wenn was von ausserhalb der EG kommt, oder? Gibt es vom STK 500 schon ein Clon? und mit USB? ich habe nur noch einen alten Pentium mit LPT, mit dem geht mein Selbstbaubrenner, aber das Arbeiten macht keinen Spass weil ich vom Laptop verwöhnt bin. Kann denn ein sporadischer Kabeldefekt zu sollchen Ergebnissen führen? werde es mal tauschen.
Krach-Bumm schrieb: > Gibt es vom STK 500 schon ein Clon? Nein, lohnt nicht. Das Ding kostet halt so viel. Aber schau dir mal gebrauchte an. > und mit USB? Nö, STK600 hat USB, ist aber insgesamt sehr viel teurer. Nimm einen 08/15-USB-Seriellwandler für den STK500. Das geht problemlos.
Hallo Jörg, ich habe immer gelesen das es mit Adaptern nicht gehen soll.... oder sind da nur die für LPT gemeint? einen USB zu Seriell habe ich, das wäre also kein Problem. Den STK600 habe ich mir auch schon angeschaut, der ist mir aber zu teuer. Mal bei Eb... schauen ob es da einen gebrauchten STK500 gibt. Kannst Du dir mal den MyUSB MK3 anschauen ob der brauchbar ist. Hast Du den STK500?
Krach-Bumm schrieb: > Hallo Jörg, ich habe immer gelesen das es mit Adaptern nicht gehen > soll.... oder sind da nur die für LPT gemeint? Es geht nicht (oder nicht ordentlich) bei Einfachst-Programmern, die selbst ein bit-banging machen, egal ob seriell oder parallel. Das hängt einfach damit zusammen, wie USB funktioniert. Der STK500 redet jedoch ein ganz normales simples RS-232-Protokoll über den Draht, das funktioniert auch problemlos noch, wenn man es auf USB umsetzt. > Kannst Du dir mal den MyUSB MK3 anschauen > ob der brauchbar ist. Naja, im Web sieht immer alles hübsch aus. ;-) Musst du dir einfach Erfahrungsberichte durchlesen, wenn du Aussagen jenseits der des Webshops haben willst. Ich würde vermutlich stattdessen einen AVR Dragon bevorzugen. Ist etwa die gleiche Preisklasse, und die Macken sind zumindest gut im Netz diskutiert worden. > Hast Du den STK500? Ja.
Hallo Jörg, ich denke das Du mit dem STK500 zufrieden bist. Der kann ja alle Modi von SPI bis HV-Paralel, wenn ich die Beschreibung richtig lese. Schade das Dein QTH so weit weg ist, sonst würde ich mal mit meinen "Leichen" vorbei kommen zur Reanimation. Bei dem 90AT4414 war ich froh das ich den mit meinen Uraltgeräten hinbekommen habe. Noch mal Danke für die Hilfe hier im Forum. DG6DBP
Krach-Bumm schrieb: > Da irrst Du, eins war ein Tabletpc der nach 3,5 Wochen von mir beim Zoll > angeholt werden musste, mit den zusätzlichen Zahlungen, der Akku war > nach 3 Monaten hin und Umtausch nur gegen Versand auf eigene Kosten nach > Hongkong... Sowas kauft man ja auch nicht in CH. Die obige Prozedur ist aber normal. Da warst du aber etwas blauäugig. Bei Sachen <22 EUR hatte ich keine Probleme und das Risiko ist überschaubar.
Fast jedr denkt ja nicht sofort an Betrüger wenn er was bestellt. Wieso CH??? bei Male war es Fernost und nicht CH
Bitte melde dich an um einen Beitrag zu schreiben. Anmeldung ist kostenlos und dauert nur eine Minute.
  
  Bestehender Account
  
  
  
  Schon ein Account bei Google/GoogleMail? Keine Anmeldung erforderlich!
Mit Google-Account einloggen
Mit Google-Account einloggen
  Noch kein Account? Hier anmelden.
