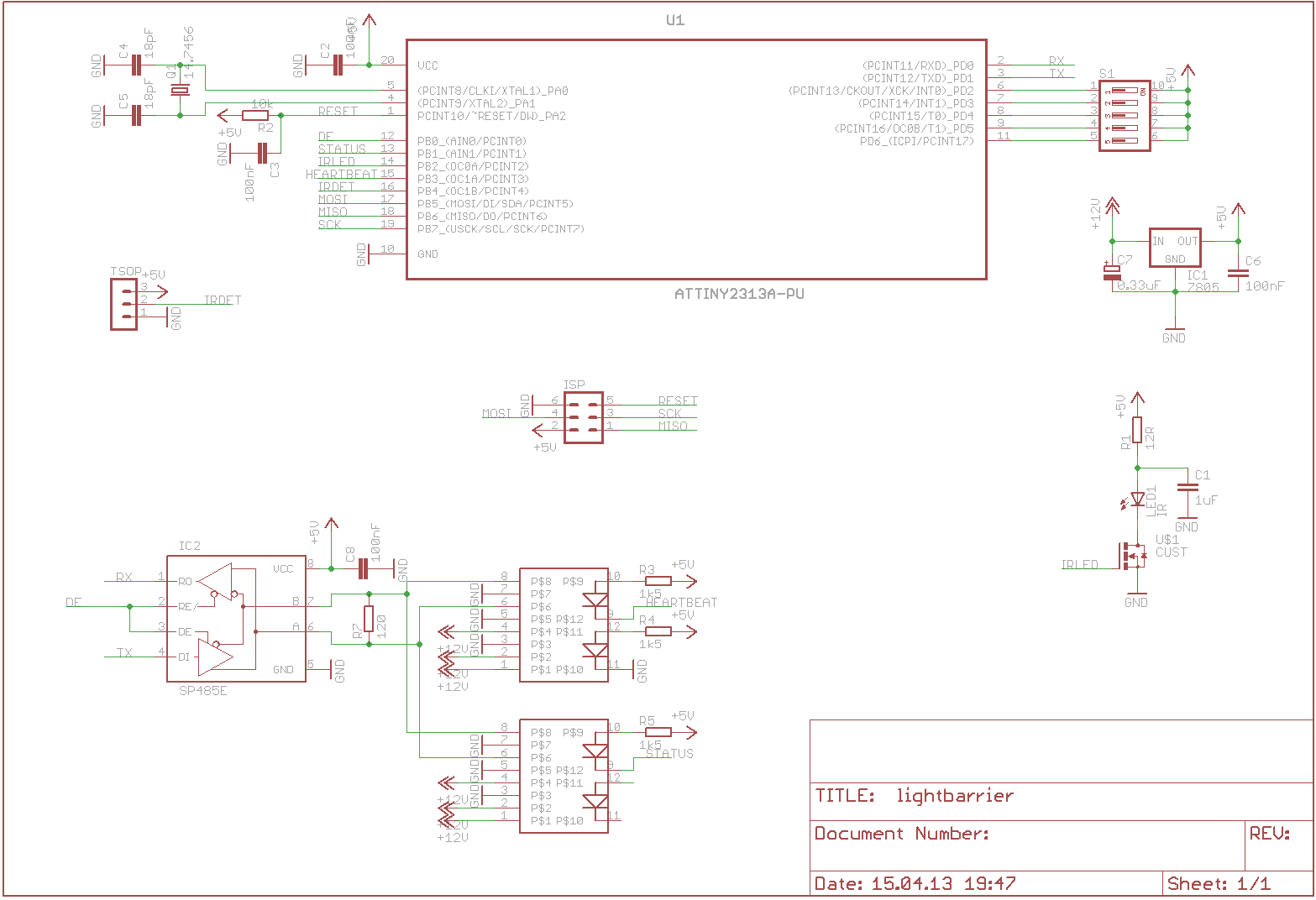
Hallo, ich habe eine Lichtschranke mit Busanbindung gebaut. Funktioniert soweit eigentlich, bis auf die Tatsache, dass schon 3x eine IR LED (LED1) durchgebrannt ist (bei 8 Lichtschranken und jeweils ca 2 Stunden Betriebsdauer). Die LED wird vom Attiny mit einem 36kHz Rechtecksignal angesteuert und es ist diese: http://www.farnell.com/datasheets/7975.pdf Laut Datenblatt habe ich für die Pulsdauer einen Strom von 300mA berechnet, 3,7V müssen an R1 vorher abfallen, also habe ich R=12 Ohm gewählt. Fällt da jemandem ein systematischen Fehler oder ist es nur "Zufall"?
Torsten hat das erkennbare Problem schon genannt. ist der Transistor gesperrt lädt sich C1 auf 5V auf. Wird der Transistor durchgeschaltet ist das wie ein Kurzschluss über die Led und es fliesst ein hoher Stromimpuls, bis sich C1 auf die Durchlasspannung entladen hat. C1 macht so keinen erkennbaren Sinn aber evt. die Led kaputt.
nicht "Gast" schrieb: > LOL, wegen C1 natürlich! Den verstehe ich nicht! Hallo Bobberjahn, die LED ist mit tp/T=0,5, tp=100us (10kHz) und 300mA grenzwertig belastet. Wenn Dein Puls signifikant länger dauert wird sie auf Dauer geschädigt. Bitte kontrolliere Dein Timing mit Scope! Grüße
Timing kontrollieren ist schön, nützt aber wenig bei SW-Ansteuerfehler. Deshalb muß der LED-Strom schon hardwaremäßig auf ein verträgliches Maß begrenzt werden und der C1 verschwinden.
nicht "Gast" schrieb: > Hat Udo doch schon erklärt! War zu spät dran und dann hab' ichs auch gesehen - da war's schon raus. rgds
Während der Controller startet sind die Pins hochohmig, genauso wie das Gate an "IRLED". Es kann also sein, der FET dauerhaft durchschaltet und dadurch die Diode zerstört wird. Abhilfe schafft ein einfacher PullDown Widerstand von IRLED nach GND.
Der schrieb: > Während der Controller startet sind die Pins hochohmig, genauso wie das > Gate an "IRLED". Es kann also sein, der FET dauerhaft durchschaltet und > dadurch die Diode zerstört wird. Es kann und wird eher so sein, dass der Transistor nicht durchschaltet, der C1 sich auflädt, und dann beim ersten Einschalten des Transistors mit maximal erreichbarer Stromstärke über die LED entlädt... Könnte natürlich auch sein, dass ein Fehler in der Software die LED zwischendurch mal lang anschaltet und dann der Strom zu groß wird... Der schrieb: > ein einfacher PullDown Widerstand von IRLED nach GND. Ein Pulldown von G nach S ist immer sinnvoll. Z.B. auch bei einer kalten Lötstelle oder einem Kabelbruch...
>Oh jo, macht natürlich Sinn. Der kommt weg, danke!
Ich würde ihn nicht rausnehmen sondern an der anderen Seite von R1
anschließen. 300 mA - einfach so aus der Versorgung - sind nicht ganz
ohne.
Lothar Miller schrieb: > Der schrieb: >> Während der Controller startet sind die Pins hochohmig, genauso wie das >> Gate an "IRLED". Es kann also sein, der FET dauerhaft durchschaltet und >> dadurch die Diode zerstört wird. > Es kann und wird eher so sein, dass der Transistor nicht > durchschaltet, der C1 sich auflädt, und dann beim ersten Einschalten > des Transistors mit maximal erreichbarer Stromstärke über die LED > entlädt... Sorry, ich habe das Wörtchen "auch" vergessen. Der Kondensator ist natürlich nicht gut für die Lebensdauer LED. Aber auch wenn dieser weg ist, dann ist das floatende Gate während der Initialisierung des µCs nicht gut.
Bitte melde dich an um einen Beitrag zu schreiben. Anmeldung ist kostenlos und dauert nur eine Minute.
Bestehender Account
Schon ein Account bei Google/GoogleMail? Keine Anmeldung erforderlich!
Mit Google-Account einloggen
Mit Google-Account einloggen
Noch kein Account? Hier anmelden.
