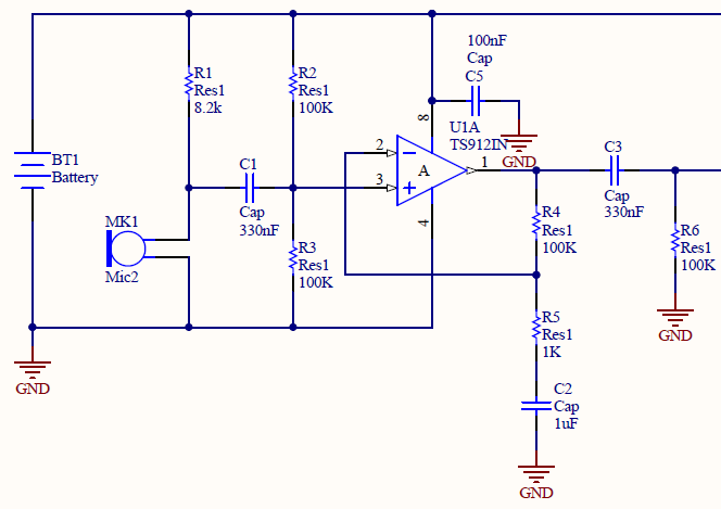
Hallo, ich hab da ein paar Fragen zum Verständnis. Bitte korrigiert mich, wenn ich falsch liege. - R1 dient zum Versorgen des Mikrofons mit Strom/Spannung. - mit Hilfe von C1 wird die Wechselspannung des Mikrofons auf die halbe Betriebsspannung drauf addiert. Gleichspannung wird geblockt. - der OP ist als nicht invertierender Verstärker geschalten. Am Ausgang des OP ist die verstärkte Wechselspannung des OPs mit einem Gleichanteil von halber Betriebsspannung. Durch C3 sperrt die Gleichspannung. An R6 liegt die verstärkte Wechselspannung an, die auch negative Werte annehmen kann (obwohl nur mit single supply versorgt). Welche Funktion genau hat C2? Lasse ich ihn weg, funktioniert die Schaltung nicht. Vielen Dank im Voraus
> Welche Funktion genau hat C2?
Er entkoppelt R5 gleichspannungsseitig von GND so das R5 auf Ub/2 liegt.
Grüße Löti
Das hat zur Folge, dass nur Wechselspannung verstärkt wird? Wenn an R5 Ub/2 anliegt, was ist dann am Ausgang vom OP für eine (Gleich)Spannung? Der Rest was ich geschrieben hab, passt so?
Martin S. schrieb: > Wenn an R5 Ub/2 anliegt, was ist dann am Ausgang vom OP für eine > (Gleich)Spannung? Auch Ub/2, da C2 Gleichstrom blockt und somit an R5,R4 keine Gleichspannung abfällt, Der Teiler R4/R5 ist nur für Wechselspannung wirksam aufgrund von C2. Für Gleichspannung arbeitet der OP alls Buffer (V=1), das ist auch sinnvoll, um den Offsetspannungseinfluß gering zu halten. MfG
C3 kommt mir aber knap bemessen vor. Je nach Last am Ausgang beeinflusst der schon deutlich hörbar die Tiefen Frequenzen. Ich würde 10µF verwenden mit dem Plus-Pol am Op-Amp).
Stefan Frings schrieb: > Je nach Last am Ausgang beeinflusst > der schon deutlich hörbar die Tiefen Frequenzen Sollte er auch. Die Dimensionierung ist noch nicht endgültig. Damit will ich dir tiefen Frequenzen raus filtern.
Bitte melde dich an um einen Beitrag zu schreiben. Anmeldung ist kostenlos und dauert nur eine Minute.
Bestehender Account
Schon ein Account bei Google/GoogleMail? Keine Anmeldung erforderlich!
Mit Google-Account einloggen
Mit Google-Account einloggen
Noch kein Account? Hier anmelden.
