Hallo zusammen, ich möchte mal wieder ein wenig basteln. Da, wie manche evtl. schon wissen, ich viele einzelne Schaltungen kopieren und verknüpfen möchte, benötige ich ein Label, das seine Nummer wechselt. D.h. ich kopiere die Schaltung mit node1 und erhalte bei der Kopie node2. Meine Idee war, die Nodebezeichnung von einer Funktion abhängig zu machen: node(Funktion)>> LTSpice mag aber leider die Klammern nicht und ohne klammern funktioniert es nicht. Ist es mit einer bestimmten Schreibweise möglich, eine Funktion für diesen node einzugeben?
mse2 schrieb: > Das klingt nach einer Anwendung für Subckt. Oder einem hierarchischen Schaltplan machen. In dem kann man auch weiterhin ein Probe setzen. Alternativ halt von Hand nummerieren.
Helmut S. schrieb: > Oder einem hierarchischen Schaltplan machen. In dem kann man auch > weiterhin ein Probe setzen. Geht das in LTSpice?
Danke schon mal für die Antworten. Ein .subckt funktioniert bei Componenten wie Transistoren, aber wie funktioniert das für einfache labels? Wenn ich z. b. im Anhang node1 bis node4 ohne manuelles ändern der Bezeichnungen, die Nummern ändern möchte? Wie kann ich dem Knoten sagen, dass node1 = node(zeile*x) zeile=1 ist? Und node2=node(zeile*x) zeile=2 usw. Zeile kann ich durch Forschleifen mit unterschiedlichen Werten versehen. Aber ich habe noch keine Ahnung, wie ich in der LT-spice Schaltung die jeweiligen nodes bezeichnen kann, damit sie sich auf die Variable x, bzw. zeile beziehen. Zu schreiben: node(zeile*x) funktioniert leider nicht.
Das Schöne ist ja, dass die .asc-Datei eine Textdatei ist, die man auch mit einem Programm erzeugen kann. Dort bist Du ganz frei mit Benennungen.
das schon daraufhin überprüft ? http://www.mikrocontroller.net/attachment/130725/LTspiceIV_Tutorial_Subcircuit.pdf oder direkt über die aufzurufende Datei http://www.youtube.com/watch?v=ajcYYwoHF0g
Diesen Beitrag bewerten: ▲ lesenswert ▼ nicht lesenswert Helmut S. schrieb: > Oder einem hierarchischen Schaltplan machen. In dem kann man auch > weiterhin ein Probe setzen. Geht das in LTSpice? Ja das geht.
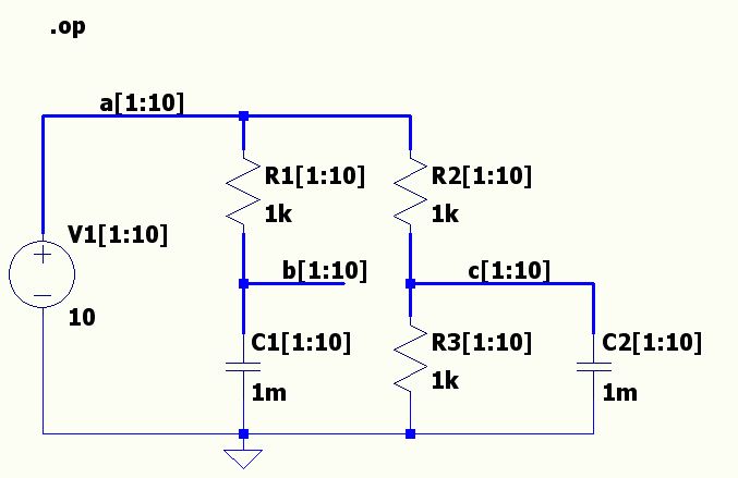
Nachdem Nicole weder von Subcircuits noch von hierarchischen Schaltplänen angetan war, kommt hier die abgefahrenste Lösung mit "bus"-circuits. Mit dem Menu-Kommando View -> SPICE netlist kann man dann anschauen was man da so gebaut hat.
Gehts denn vielleicht um ein rein lineares multidimensionales gleichförmiges Netz? Beweis des Gesamtwiderstands eines x,y-Widerstandnetzwerks? Dann kann man auch die Parameter m und n in LTspice benutzen.
Bitte melde dich an um einen Beitrag zu schreiben. Anmeldung ist kostenlos und dauert nur eine Minute.
Bestehender Account
Schon ein Account bei Google/GoogleMail? Keine Anmeldung erforderlich!
Mit Google-Account einloggen
Mit Google-Account einloggen
Noch kein Account? Hier anmelden.

