Hallo. Ich mache momentan Übungsaufgaben zu OP-Schaltungen. Leider habe ich nicht überall Lösungen dazu. Es geht meistens darum, von einer gegebenen Schaltung (OP als ideal betrachtet) die Übertragungsgleichung aufzustellen. Ich habe dann mal eine Schaltung im LTSpice simuliert. Da kann man sich ja die DC-Kleinsignal-Übertragungsfunktion ausgeben lassen. Das klappt gut. Aber gibt es eine naheliegende Möglichkeit, das Übertragungsverhalten auch großsignalmäßig ermitteln zu lassen, sodass ggf. auch DC-Verschiebungen berücksichtigt werden? Danke. Third-Eye
> Ich mache momentan Übungsaufgaben zu OP-Schaltungen.
Bei Hausaufgaben wird hier nicht geholfen.
Du sollst bei diesen Aufgaben was lernen.
Auch Probleme lösen, Literaturarbeit/Recherche, Ausdauer und
Durchhaltewillen.
Grüße Löti
Ich mache Prüfungsvorbereitung. An "Probleme lösen, Literaturarbeit/Recherche, Ausdauer und Durchhaltewillen" mangelt es mir nicht. Ich möchte nur gerne meine Ergebnisse überprüfen. Ich wollte mir z.B. als Übung die Gleichung einer abgewandelten Differenzverstärkerschaltung aus einem Grundig-Tuner-Schaltplan herleiten. Von sowas gibt es natürlich keine Muster-Lösung. Ich weiß nur, dass meine falsch ist. Bin aber trotz ca. 2 Stunden Fehlersuche nicht drauf gekommen, an welcher Stelle mir der Schnitzer unterlaufen ist.
> Bin aber trotz ca. 2 Stunden Fehlersuche nicht drauf gekommen
Ausdauer üben... .
Wenn du in LTspice eine .OP Analyse machst, dann bekommst du Gleichspannungen. Zeig doch mal deine Schaltung. Nachtrag: Sapwin berechnet Formeln.
Up Spannung am +Eingang
Um Spannung am Minuseingang
Up = U1*R5/(R1+R5)
-----------------
Um = Up
I2 = (U2-Up)/R2
I3 = (U3-Up)/R3
Ua = Um -(I2+I3)*R4
Ua = Up -((U2-Up)/R2 + (U3-Up)/R3)*R4
Ua = Up + (Up/R2 + Up/R3 -U2/R2 -U3/R3)*R4
-------------------------------------------
Mit Scilab
-->R1=1e3;R2=2e3;R3=3e3;R4=4e3;R5=5e3;U1=1;U2=2;U3=0;
-->Up=U1*R5/(R1+R5)
Up =
0.8333333
-->Ua=Up + (Up/R2 + Up/R3 -U2/R2 -U3/R3)*R4
Ua =
- 0.3888889
Soo. Jetzt habe ich die Formel. Danke für den Tip mit SAPWIN! Bin gleich mit dem Programm zurecht gekommen. :) Ich musste nur noch die erzeugte Gleichung etwas vereinfachen durch Klammersetzung und Kürzen. Das ist die Gleichung der Schaltung:
Könnte man sicherlich noch weiter vereinfachen, aber das ist Geschmackssache. Wenn man jetzt noch ein paar Festlegungen trifft, z.B. R6=R7 und R4=R5, dann käme wahrscheinlich eine noch einfachere Formel raus. Morgen werde ich nochmal einen Anlauf wagen und die Herleitung nochmal versuchen.
Zur Kontrolle simuliere ich das dann immer mit LTspice mit Werten. Dann füttere ich die Formel noch in Scilab und vergleiche die Ergebnisse.
Das ist eine gute Idee. Ich habe zwar schon die Formel von mir ins Plot-Fenster im LTSpice eingegeben und augenscheinlich mit der originalen Uout-Kurve verglichen, aber diese Werte nochmal in Scilab gegenzuchecken macht Sinn. Scilab ist auch noch so ein Thema, in das ich mich in Zukunft noch einarbeiten will. Jetzt ist erst mal die Prüfung (Techniker) und dann habe ich wieder Zeit. Seit jetzt fast 4 Jahren bin ich es gewohnt, 3x in der Woche zusätzlich zur Arbeit in die Schule zu gehen. Soviel zur Unterstellung von Lothar, mir fehle es an Ausdauer... Ich will die Zeit, die ich sonst in der Schule sitzen würde, dazu nutzen, mir was anzueignen, wie z.B. Scilab. Gescheit C programmieren zu können steht auch auf der Liste ;-)
Ich habe bisher nicht viel Einlernzeit in Scilab hineingesteckt. Ich
benutze es hauptsächlich dafür solche Formeln zu kontrollieren und als
Taschenrechner, weil man da mit den Pfeiltasten auf/ab so geschickt
vorherige Eingaben zurückholen kann. Außerdem kann man damit sehr
schnell komplex rechnen.
Statt i muss man %i tippen, statt pi eben %pi.
(7+3i)/(2+3i)
(7+%i*3)/(2+%i*3)
-->z=(7+%i*3)/(2+%i*3)
z =
1.7692308 - 1.1538462i
-->abs(z)
ans =
2.1122354
-->phi=atan(imag(z),real(z))*180/%pi
phi =
- 33.111342
-->// Kontrolle
-->zz=abs(z)*exp(%i*phi/180*%pi)
zz =
1.7692308 - 1.1538462i
Der obige Subtrahierer ist eine Kopfrechnung wenn man's mal begriffen hat. Und den Subtrahierer muss ma kennen.
Lothar S. schrieb: > Bei Hausaufgaben wird hier nicht geholfen. hast du den ersten post überhaupt gelesen?? hier geht es nicht um hausaufgaben-lösungen... es geht um kontroll-lösungen zur übung. der TO stellt doch nicht mal ne konkrete aufgabe, die er gelöst haben will. man leute, lernt lesen!
Siebzehn und Fuenfzehn schrieb: > Der obige Subtrahierer ist eine Kopfrechnung wenn man's mal begriffen > hat. Und den Subtrahierer muss ma kennen. Hast du dir die Lösung überhaupt angeschaut. Die schreibt kein Student und kein Ing. aus dem Kopf hin. Auch du nicht. Du hast die Aufgabe nämlich noch gar nicht genau angeschaut.
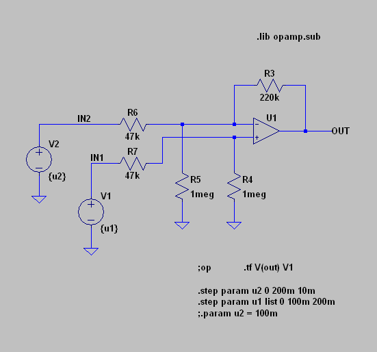
>Morgen werde ich nochmal einen Anlauf wagen und die Herleitung nochmal >versuchen. Die Fehler entstehen erfahrungsgemäß, wenn es in die Gegenkopplung geht. Wenn Ux die Spannung am "+" Eingang des OPamps ist (nicht der Schaltung!), dann erhält man zunächst: Ux = V1/(R4+R7)x R4 Für die Ströme in R6, R5 und R3 ergibt sich dann: (V2-Ux)/R6 = Ux/R5 + (Ux-Uaus)/R3 Wenn du den Strom von links nach rechts durch den Widerstand fließen läßt, ergibt sich der Spannungsabfall über dem Widerstand, indem du das Potential vom rechten Anschluß von dem des linken Anschluß abziehst. Deswegen V2-Ux und Ux-Uaus, wenn der Strom von links nach rechts fließt.
Ich habe es jetzt nochmal versucht. Und siehe da, ich bin aufs Ergebnis gekommen. :-) In weiser Voraussicht habe ich die DIN A4-Blätter quer genommen. Schließlich wusste ich ja jetzt, dass da ellenlange Terme rauskommen. Danke für die Unterstützung! Jetzt kann die Abschlussprüfung kommen. Ach ja, wen es interessiert, wo die Schaltung vorkommt: http://saba.magnetofon.de/showtopic.php?threadid=1908 Habe vor kurzem einen Grundig-Tuner aus den 70ern restauriert und da bin ich auf die Schaltung gestoßen. Dabei dachte ich mir, das wäre gleich eine gute Übung, die herzuleiten ;-)
Bitte melde dich an um einen Beitrag zu schreiben. Anmeldung ist kostenlos und dauert nur eine Minute.
Bestehender Account
Schon ein Account bei Google/GoogleMail? Keine Anmeldung erforderlich!
Mit Google-Account einloggen
Mit Google-Account einloggen
Noch kein Account? Hier anmelden.

